


所属成套资源:2025年中考数学第三次模拟考试卷(江西卷)
2025年中考数学第三次模拟考试卷:历史(江西卷)(解析版)
展开 这是一份2025年中考数学第三次模拟考试卷:历史(江西卷)(解析版),共19页。
注意事项:
1.答卷前,考生务必将自己的姓名、准考证号等填写在答题卡和试卷指定位置上。
2.回答选择题时,选出每小题答案后,用铅笔把答题卡上对应题目的答案标号涂黑。如需改动,用橡皮擦干净后,再选涂其他答案标号。回答非选择题时,将答案写在答题卡上。写在本试卷上无效。
3.考试结束后,将本试卷和答题卡一并交回。
第Ⅰ卷
一、选择题:本题共20小题,每小题2分,共40分。在每小题给出的四个选项中,只有一项符合题目要求。
1.关于伏羲女娲鼎制规矩的传说,西周至秦汉时期有大量经书记载,近些年从甘肃、新疆、湖北等地出土了上百幅汉代丝帛“伏羲女娲手持规矩图”。贾湖遗址出土的“骨制观星规”和带有刻度的“骨制骨矩”,对于印证汉代“伏羲女娲手持规矩图”具有极高的科考价值。这说明( )
A.神话传说蕴含了历史信息B.史书记载的科考价值最高
C.传说是口耳相传的真实D.出土文物是第二手史料
【答案】A
【解析】据材料可知,贾湖遗址出土的“骨制观星规”“骨制骨矩”与汉代“伏羲女娲手持规矩图”高度吻合,表明神话中的“规矩”并非完全虚构,可能源于上古天文观测工具或早期测量技术。这种考古实证与文献记载的互证,说明神话传说常隐含真实历史信息,A项正确;史书记载虽重要,但题干强调出土文物对传说的印证,凸显了考古实物作为“第一手史料”的独特价值,而非史书记载的“科考价值最高”,排除B项;传说可能包含真实历史元素,但“口耳相传”过程中难免被神化或虚构。题干中“伏羲女娲手持规矩”的传说需通过考古实物验证,说明传说本身不等于历史真实,排除C项;出土文物属于“第一手史料”,直接反映历史信息。题干中贾湖遗址的“骨规”“骨矩”正是通过实物印证传说的典型例子,排除D项。故选A项。
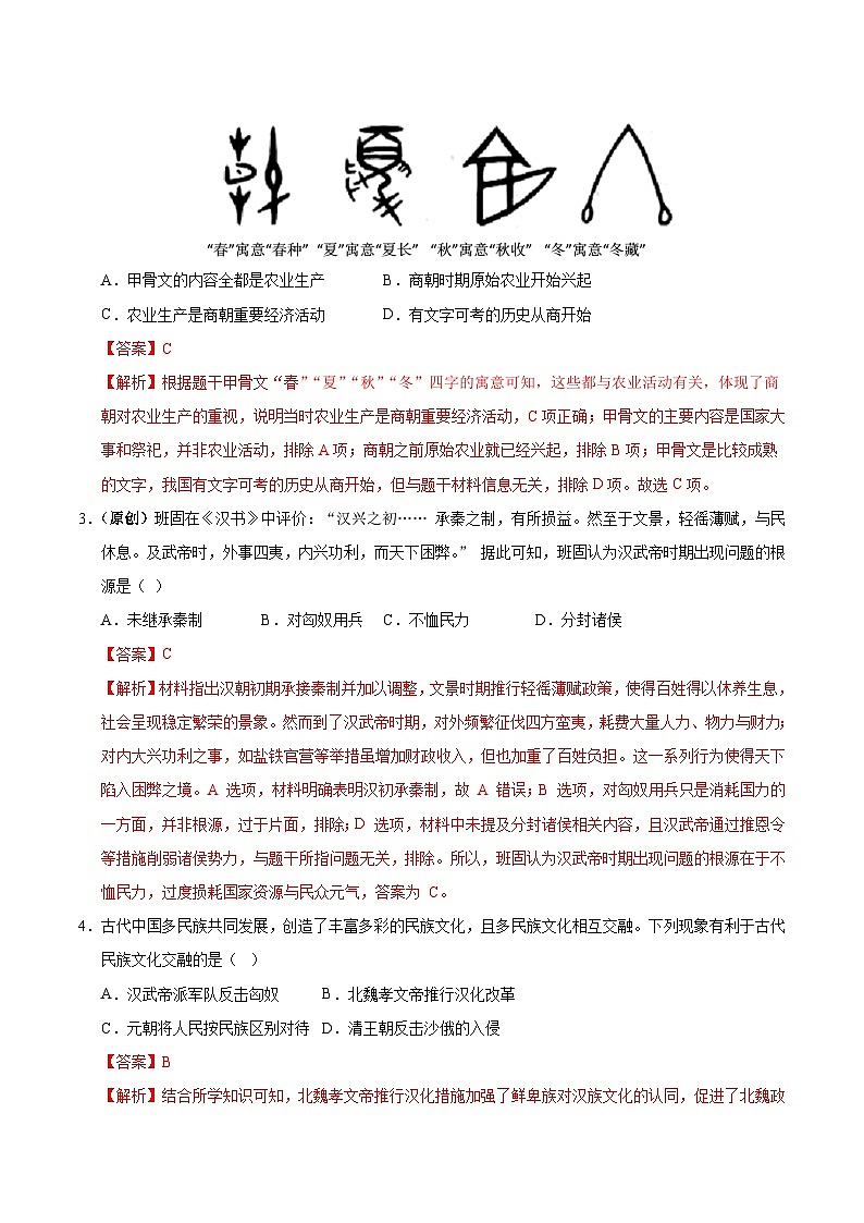
2.下图为甲骨文“春”“夏”“秋”“冬”四字。这些文字表明( )
A.甲骨文的内容全都是农业生产B.商朝时期原始农业开始兴起
C.农业生产是商朝重要经济活动D.有文字可考的历史从商开始
【答案】C
【解析】根据题干甲骨文“春”“夏”“秋”“冬”四字的寓意可知,这些都与农业活动有关,体现了商朝对农业生产的重视,说明当时农业生产是商朝重要经济活动,C项正确;甲骨文的主要内容是国家大事和祭祀,并非农业活动,排除A项;商朝之前原始农业就已经兴起,排除B项;甲骨文是比较成熟的文字,我国有文字可考的历史从商开始,但与题干材料信息无关,排除D项。故选C项。
3.(原创)班固在《汉书》中评价:“汉兴之初…… 承秦之制,有所损益。然至于文景,轻徭薄赋,与民休息。及武帝时,外事四夷,内兴功利,而天下困弊。” 据此可知,班固认为汉武帝时期出现问题的根源是( )
A.未继承秦制B.对匈奴用兵C.不恤民力 D.分封诸侯
【答案】C
【解析】材料指出汉朝初期承接秦制并加以调整,文景时期推行轻徭薄赋政策,使得百姓得以休养生息,社会呈现稳定繁荣的景象。然而到了汉武帝时期,对外频繁征伐四方蛮夷,耗费大量人力、物力与财力;对内大兴功利之事,如盐铁官营等举措虽增加财政收入,但也加重了百姓负担。这一系列行为使得天下陷入困弊之境。A 选项,材料明确表明汉初承秦制,故 A 错误;B 选项,对匈奴用兵只是消耗国力的一方面,并非根源,过于片面,排除;D 选项,材料中未提及分封诸侯相关内容,且汉武帝通过推恩令等措施削弱诸侯势力,与题干所指问题无关,排除。所以,班固认为汉武帝时期出现问题的根源在于不恤民力,过度损耗国家资源与民众元气,答案为 C。
4.古代中国多民族共同发展,创造了丰富多彩的民族文化,且多民族文化相互交融。下列现象有利于古代民族文化交融的是( )
A.汉武帝派军队反击匈奴B.北魏孝文帝推行汉化改革
C.元朝将人民按民族区别对待D.清王朝反击沙俄的入侵
【答案】B
【解析】结合所学知识可知,北魏孝文帝推行汉化措施加强了鲜卑族对汉族文化的认同,促进了北魏政权的封建化进程,推动了民族交融,有利于中华民族共同体意识的形成,B项正确;汉武帝派军队反击匈奴,巩固了大一统,但对促进民族文化交融的作用不大,排除A项;元朝将人民按民族区别对待,这不利于民族文化交融,会增加民族隔阂,排除C项;清王朝反击沙俄的入侵属于反抗外来侵略,不属于民族交融,排除D项。故选B项。
5.如下图所示为唐洛阳含嘉仓出土刻铭砖,详细记录了粮仓位置、粮食来源、存入时间及仓库管理人员信息。据此可知,唐代( )
A.粮食产量大大提升B.经济重心已经完成南移
C.粮仓分布广泛D.粮食储存形成制度
【答案】D
【解析】根据题干“唐洛阳含嘉仓出土刻铭砖,详细记录了粮仓位置、粮食来源、存入时间及仓库管理人员信息。”可知唐代在粮食储存方面有详细的记录和管理,说明粮食储存已经形成了一定的制度,D项正确;题干中并未提及粮食产量的变化,因此无法得出粮食产量是否提升,排除A项;题干中也没有涉及粮食主要来源于南方,不能得出经济重心南移的信息,而且经济重心南移从唐朝中期开始,到南宋时完成,排除B项;题干仅提到含嘉仓的情况,没有涉及其他地方的粮仓情况,无法推断出粮仓分布是否广泛,排除C项。故选D项。
6.构建学科思维导图是学习历史的有效方法之一。下表思维导图的“主题”应是( )
A.唐朝的中外文化交流B.宋元科技与中外交通
C.宋代经济与科技文化D.明清科技与对外关系
【答案】B
【解析】根据题干信息“活字印刷术、指南针、火药”“丝绸之路的发展、驿站制度的完善”和所学知识可知,活字印刷术、指南针、火药是宋元时期科技成就的典型代表,推动人类文明进程。丝绸之路在宋元时期继续发展,驿站制度在元朝得到完善,促进中外交通与交流。宋元科技与中外交通这一主题全面涵盖表格内容,B项正确;表格中的科技发明主要是宋元时期的成就,与唐朝没有直接关系,比如鉴真东渡日本、玄奘西行天竺等,排除A项;宋代经济主要涉及农业、手工业以及商业等,材料没有涉及,排除C项;明清时期的科技如《天工开物》等,但题目中的三大发明都是宋元时期的,排除D项。故选B项。
7.1405年至1433年,郑和七次下西洋,并对每次所经过的航海路线作详细记录,进行海图测绘,发展海上定位技术,最终绘制成《郑和航海图》。这体现了郑和下西洋( )
A.推动了航海技术的发展B.加强各国之间友好交往
C.提高明朝在国外的地位D.促进了中外贸易的发展
【答案】A
【解析】根据题干信息“并对每次所经过的航海路线作详细记录,进行海图测绘,发展海上定位技术,最终绘制成《郑和航海图》”可知,郑和下西洋的这些行为,有助于推动航海技术的发展,A项正确;郑和下西洋有助于加强各国之间的友好往来,提高了明朝在国外的地位,也促进了中外贸易发展,但与题干强调的推动了航海技术的发展不符,排除BCD项。故选A项。
8.轮船招商局面对在华英国太古、怡和、美国旗昌等轮船公司的联合挤压,筹借官款、增拨漕粮、承运官物,结果旗昌公司反遭破产,太古、怡和等公司,也不得不与招商局签订妥协的“齐价合同”。这表明,洋务运动在一定程度上( )
A.促进了民族意识的觉醒B.开中国近代工业化的先河
C.抵御了外国的经济侵略D.培养了一批科学技术人才
【答案】C
【解析】根据材料“轮船招商局面对在华英国太古、怡和、美国旗昌等轮船公司的联合挤压,筹借官款、增拨漕粮、承运官物,结果旗昌公司反遭破产,太古、怡和等公司,也不得不与招商局签订妥协的‘齐价合同’”并结合所学知识可知,轮船招商局与外国轮船公司竞争,导致外国轮船公司破产,说明洋务运动在一定程度上抵御了外国的经济侵略,C项正确;材料中轮船招商局与外国轮船公司竞争,导致外国轮船公司破产,没有体现民族意识的觉醒,排除A项;洋务运动创办军事工业和民用工业,是中国近代工业化的开端,但与题目中的重点在于与外国公司的竞争中取得成果不符,排除B项;洋务运动创办新式学堂,派遣留学生等,培养了一批科学技术人才,但题目强调是洋务运动与外商直接的经济竞争结果,排除D项。故选C项。
9.(原创)有学者指出:“辛亥革命不仅在政治层面上使中国从封建专制迈向民主共和,而且在经济领域激发了民族资本主义的新活力,在文化观念上冲击了传统礼教,引发了社会各阶层对新思想的思索。” 据此,对辛亥革命意义理解最为全面的是( )
A.建立了亚洲第一个资产阶级民主共和国
B.为民族资本主义发展扫除了部分障碍
C.极大地推动了中国社会的整体转型进程
D.使民主共和观念逐渐深入人心
【答案】C
【解析】A 选项着重强调的是辛亥革命在政治制度构建上的成果,即建立资产阶级民主共和国这一政治方面的表现。B 选项单纯聚焦于经济领域,阐述的是对民族资本主义发展起到的积极作用。D 选项则主要围绕思想文化层面,突出民主共和观念得到传播。而 C 选项 “极大地推动了中国社会的整体转型进程”,高度概括了材料中所提及的政治上从封建专制向民主共和的转变、经济领域民族资本主义被激发活力,以及文化观念上对传统礼教的冲击与新思想引发思索等多方面内容,全方位体现了辛亥革命在多个维度对中国社会产生的重大意义,所以 C 选项最为全面准确。
10.(原创)1927 年9月,毛泽东在给中央的报告中指出,“我们不应再打国民党的旗子了。我们应高高打出共产党的旗子…… 国民党的旗子已成军阀的旗子,只有共产党的旗子才是人民的旗子。” 此后,毛泽东领导的秋收起义部队公开打出 “工农革命军” 的旗帜,奔赴井冈山。这一行动表明毛泽东( )
A.明确了开展土地革命的方针
B.开始独立领导中国武装斗争
C.着手建立农村革命根据地
D.重视探索符合国情的革命道路
【答案】D
【解析】当时,中国革命形势严峻,原有的以国民党为旗帜进行革命的模式已无法适应新的斗争需求。毛泽东敏锐地察觉到这一点,果断提出要打出共产党自己的旗子,这体现了党对革命领导权的深刻认识。秋收起义部队打出 “工农革命军” 旗帜并奔赴井冈山,是这一认识下的具体行动。说明中国共产党不再照搬以往经验或依赖其他政治力量的旗帜,而是坚定地探索一条符合中国国情的革命道路。A 选项,八七会议明确了开展土地革命的方针,并非题干所指行动;B 选项,南昌起义开始独立领导中国武装斗争,与题干不符;C 选项,着手建立农村革命根据地只是探索新道路中的一个方面,表述不够全面。
11.下图所示是以1943年延安大生产运动为题材创作的版画。该版画从侧面反映了( )
A.北伐战争胜利进军的原因B.西安事变和平解决的原因
C.敌后抗日武装壮大的原因D.解放战争取得胜利的原因
【答案】C
【解析】根据材料和所学知识可知,1943 年处于抗日战争时期,延安大生产运动是中国共产党领导抗日根据地军民开展的以自给自足为目标的大规模生产自救运动 。通过大生产运动,克服了根据地面临的严重经济困难,实现了粮食和物资的自给,为敌后抗日武装提供了物质保障,这是敌后抗日武装能够壮大的重要原因之一,C项正确;图中是 1943 年延安大生产运动,时间和事件都与北伐战争无关,排除A项;西安事变发生于 1936 年,1943 年延安大生产运动与西安事变和平解决在时间、背景和事件本质上都没有联系,排除B项;1943 年延安大生产运动发生在解放战争之前,与解放战争胜利的原因没有直接关联,排除D项。故选C项。
12.(原创)从地理视角看,鹰厦铁路的选线极具战略深意。线路绕开台湾海峡直接连接江西与福建,既避免沿海修建可能遭袭的风险,又通过江西接入全国铁路网,形成“陆上钢铁走廊”。鹰厦铁路修建于以下哪个历史时期( )
A.土地改革时期
B.第一个五年计划时期
C.全面建设社会主义时期
D.文化大革命时期
【答案】B
【解析】鹰厦铁路于1955年2月动工,1956年12月铺轨到厦门,1957年全线正式通车。这一时期正处于第一个五年计划(1953 - 1957年)期间,所以答案是B。土地改革时期是1950 - 1952年,主要是土地制度变革,与铁路建设无关,A错误。全面建设社会主义时期开始于1956年,重点是探索社会主义建设道路,鹰厦铁路主体建设在“一五”计划内,C不准确。文化大革命时期是1966 - 1976年,时间不符,D错误。
13.下图所示反映了我国1978年和1988年不同类型企业产值在工业生产总值中的占比情况。出现图中所示变化的主要原因是( )
A.经济体制改革的深化B.市场经济体制的建立
C.企业管理体制的改革D.国家产业结构的调整
【答案】A
【解析】根据图片“1978-1988年不同类型的企业在生产总产值中的比重变化情况”上显示的数字可知,1988年各种不同类别的工业形式都有变化,主要是国有及集体企业总比例大大降低,但是其他类型的企业比例大幅度增加,这是经济体制改革深化的表现,即公有制为主体、多种所有制经济共同发展,A项正确;我国1992年才提出经济体制改革的目标是建立社会主义市场经济体制,排除B项;企业管理体制的改革主要体现的是政企分开,激发企业活力等,与题干经济体制改革不符,排除C项;产业结构调整是指产业之间的数量比例关系、经济技术联系和相互作用关系趋向协调平衡的过程,材料中没体现国家产业结构的调整,排除D项。故选A项。
14.2024年,中国政府欧亚事务特别代表先后访问巴西、南非和印度尼西亚,就国际危机开展穿梭外交,同“全球南方”的重要成员国进一步交换意见,坚持劝和促谈。这说明我国( )
A.仅与发展中国家合作B.致力于维护世界和平与稳定
C.取得国际治理主导权D.奉行不结盟的和平外交政策
【答案】B
【解析】根据题干“2024年,中国政府欧亚事务特别代表先后访问巴西、南非和印度尼西亚,就国际危机开展穿梭外交,同‘全球南方’的重要成员国进一步交换意见,坚持劝和促谈”可知,题干明确提到中国就国际危机开展穿梭外交,坚持劝和促谈,体现了中国在维护世界和平与稳定方面的努力,B项正确;中国的外交政策是与所有国家合作,不仅仅是发展中国家,排除A项;中国的立场是推动多边主义和国际合作,而非寻求主导权,排除C项;题干并未提到“不结盟”的相关具体内容,重点是中国通过外交斡旋维护和平,排除D项。故选B项。
15.美国的国会大厦众议院会议厅建筑上悬挂着汉谟拉比的浮雕半身像,并配文:“要让正义之光照耀大地,消灭一切罪与恶,使强者不能压迫弱者。”由此可以看出( )
A.《汉谟拉比法典》体现出了奴隶与奴隶主之间的平等
B.歌颂汉谟拉比初步统一两河流域,创造了辉煌的古代文明
C.称赞汉谟拉比建立了强大的中央集权的古巴比伦王国
D.纪念汉谟拉比制定迄今已知世界上第一部较为完整的成文法典
【答案】D
【解析】根据题干“美国国会大厦众议院会议厅悬挂汉谟拉比浮雕半身像并配文:‘要让正义之光照耀大地,消灭一切罪与恶,使强者不能压迫弱者’”,结合所学知识可知,汉谟拉比是古巴比伦王国的国王,他颁布的《汉谟拉比法典》是迄今已知世界上第一部较为完整的成文法典。浮雕配文“正义之光照耀大地”等表述,强调法典对法律秩序的建立和维护,D项正确;《汉谟拉比法典》维护奴隶主阶级利益,奴隶与奴隶主不平等,排除A项;题干中配文主要强调的是正义、罪与恶以及对弱者的保护等法律层面的内容,没有直接涉及对汉谟拉比统一两河流域功绩的歌颂,排除B项;题干中没有体现出对汉谟拉比建立中央集权王国的称赞,重点在于法典所蕴含的正义等理念,排除C项。故选D项。
16.历史学习中要善于发现不同历史事件或现象之间的联系。下列历史事件或现象存在因果关系的是( )
A.斯巴达克起义——罗马帝国衰落B.《汉谟拉比法典》颁布——两河流域统一
C.中世纪西欧经济发展——西欧城市兴起D.大化改新——日本开始进入幕府统治时期
【答案】C
【解析】根据所学知识可知,西欧中世纪城市,有因手工业发达应运而主,有因国内外贸易而兴盛,有因政治、军事、宗教地位重要而形成,随着社会生产的发展,在10世纪后期,特别是11世纪,西欧各国开始出现旧城复苏和新城产生的历史过程,统称之为城市的兴起,因此中世纪西欧经济发展促进了西欧城市的兴起,C项正确;斯巴达克起义,沉重打击了罗马共和国的统治,加速了罗马共和国的衰落,排除A项;《汉谟拉比法典》颁布是在两河流域统一后,该选项因果关系不符合,排除B项;大化改新使日本发展成为一个中央集权制的封建国家,排除D项。故选C项。
17.有学者认为,英国革命属于早期的资产阶级政治革命,其时资产阶级还比较弱小和幼稚,英国资产阶级不可能把封建贵族阶级一脚踢开,只能在君主立政下同它达成妥协。据此理解正确的是( )
A.权力制衡体制遭到破坏B.国王处于“统而不治”
C.君主立宪契合英国国情D.资本主义发展不充分
【答案】C
【解析】根据题干可知,英国资产阶级革命后,资产阶级与封建贵族达成妥协,保留了君主,实行君主立宪制,符合英国国情,C项正确;题干没有涉及国王和议会之间的权力分配,无法说明权力制衡体制遭到破坏,排除A项;题干反映的是英国君主立宪制形成的过程,而国王处于“统而不治”是君主立宪制中国王的地位,排查B项;题干没有说明英国资本主义发展情况,无法说明资本主义发展不充分,排除D项。故选C项。
18.DeepSeek能根据用户偏好提供个性化推荐,高效处理大规模数据并挖掘有价值信息,实现多模态数据融合与学习,以及通过智能助手和聊天机器人实现快速的自然语言交互。小明想用DeepSeek了解马克思主义诞生的根本原因。下列指令最合适的是( )
A.介绍马克思和恩格斯的生平经历B.分析19世纪欧洲工人运动的特点
C.阐述工业革命对资本主义社会的影响D.讲解《共产党宣言》的主要内容
【答案】C
【解析】结合所学知识可知,工业革命推动了资本主义经济的发展,暴露了资本主义社会的基本矛盾,为马克思主义的产生提供了经济基础和社会背景,这是马克思主义诞生的根本原因,C项正确;介绍马克思和恩格斯的生平经历、分析19世纪欧洲工人运动的特点、讲解《共产党宣言》的主要内容,均与马克思主义的诞生相关,但并不是马克思主义诞生的根本原因,排除ABD项。故选C项。
19.1947年至1954年间,美国好莱坞出产有五十多部含有反共、反苏主题的影片,如1951年《我为联邦调查局充当共党分子》和1952年《大个子杰姆·麦克莱恩》等。苏联也推出了一系列出色的谍战类电影,如1950年的《注定的阴谋》和《秘密任务》等进行反美,这表明当时( )
A.多极化的格局初现B.政治斗争影响经济交流
C.两极格局正式形成D.影视创作体现冷战色彩
【答案】D
【解析】根据题干信息“1947年至1954年间,美国好莱坞出产有五十多部含有反共、反苏主题的影片”和“苏联也推出了一系列出色的谍战类电影”可知,题干中提到美国和苏联在这一时期分别推出了大量反对方意识形态的影片,这些影片的主题和内容明显反映了当时冷战背景下两大阵营之间的对立和斗争。因此,影视创作体现了冷战的色彩,D项正确;“多极化的格局初现”和“两极格局正式形成”虽然均与冷战相关,但题干中的信息更直接指向影视创作与冷战的关系,而非直接描述国际格局的变化,排除AC项;题干反映的是影视创作体现冷战色彩,并未提及政治斗争影响经济交流,排除B项。故选D项。
20.下表是20世纪40——90年代取得政治独立国家的数量统计表。这反映了( )
A.资本主义的殖民体系逐步瓦解B.亚非拉反帝斗争走向联合
C.二战后民族独立运动走向衰落D.世界多极化趋势不断加强
【答案】A
【解析】根据题干表格信息可知20世纪40——90年代亚非拉人民摆脱殖民统治赢得独立的国家数量不断增多,民族解放运动在不断发展,这表明民族解放是不可抗拒的历史潮流,世界殖民体系逐步崩溃,A项正确;亚非拉反帝斗争走向联合涉及联合行动(如不结盟运动),但表格仅体现独立国家的数量变化,未直接体现联合斗争,排除B项;材料反映的是民族独立运动不断蓬勃发展并最终推翻世界殖民体系,排除C项;多极化趋势更多指向冷战后的国际格局,与殖民体系瓦解没有直接关联,排除D项。故选A项。
第Ⅱ卷
二、非选择题(本题共4小题,共40分)
21.中华优秀传统文化蕴含着丰富多彩的内容,是中华民族五千多年的智慧结晶。阅读材料, 完成下列要求。(8分)
材料一
(1)写出材料一中a处应填内容。(1分)各家学派各陈其说,形成思想文化的繁荣局面。结合所学知识,说明这一现象的时代背景。(2分)
(2)材料二中“此制”指什么?(1分)据材料二概括其蕴含了哪些选拔人才的智慧?(2分)
材料二 此制用意,在用一个客观的考试标准,来不断地挑选社会上的优秀分子,使之参与国家的政治。此制的另一优点,在使应试者怀牒自举(自由报考),公开竞选……以辅成大一统政府之团结与巩固。
——摘编自钱移《国史大纲》
材料三
(3)参照图一示例,在图二、图三中任选一例阐释其文化价值。(2分)
【示例】
司母戊鼎是迄今世界上出土的最重的青铜器,体现出商朝时期青铜铸造业规模宏大,工艺高超,反映了当时高度发达的文明。
【答案】(1)a:韩非。(1分)背景:经济大发展(铁农具、牛耕的使用和推广);社会大动荡(兼并战争);政治大变革(新旧制度的更替)。(2分,写出两点即可)
(2)“此制”:科举制。(1分)智慧:客观的考试标准;怀牒自举(自由报考);公开竞选;促进文化发展;加强中央集权,有利于统一多民族国家的巩固。(2分,写出两点即可)
(3)文化价值:
图二:毕昇发明活字印刷术,促进了文化的传播,对人类文明的发展产生了重大的影响。(2分)
图三:李时珍的《本草纲目》总结了我国古代药物学成就,丰富了我国医药学宝库,在世界医药史上占有重要的地位。(2分)
【解析】(1)填内容:根据材料一表格“法家”“强调以法治国”“建立中央集权专制统治”和所学可知,韩非是战国时期法家的集大成者,他强调以法治国,树立君主的权威,建立中央集权专制统治,故a处答案为韩非。
背景:根据材料一表格“儒家”“孔子”“法家”等信息和所学可知,材料一表格反映的现象是百家争鸣,根据所学百家争鸣相关知识,从政治、经济、社会等角度,分析概括出时代背景即可,如:经济大发展(铁农具、牛耕的使用和推广);社会大动荡(兼并战争);政治大变革(新旧制度的更替)。
(2)“此制”:根据材料二“在用一个客观的考试标准,来不断地挑选社会上的优秀分子”和所学可知,材料二中“此制”指科举制,隋文帝时,依才能取士,隋炀帝时,设置进士科,标志着通过考试选拔人才的科举制创立。
智慧:根据材料二“在用一个客观的考试标准,来不断地挑选社会上的优秀分子”可得出智慧是客观的考试标准,促进文化发展;根据材料二“在使应试者怀牒自举(自由报考),公开竞选”可得出智慧是怀牒自举(自由报考),公开竞选;根据材料二“辅成大一统政府之团结与巩固”可得出智慧是加强中央集权,有利于统一多民族国家的巩固。
(3)文化价值:根据材料三图2、图3相关信息和所学可知,图2反映的是宋代毕昇,他发明了活字印刷术,图3反映了明代李时珍所著的《本草纲目》,参照题干图一示例,在图二、图三中任选一例,再结合所学活字印刷术、《本草纲目》相关知识,阐释其文化价值即可,如:
图二:毕昇发明活字印刷术,促进了文化的传播,对人类文明的发展产生了重大的影响。
图三:李时珍的《本草纲目》总结了我国古代药物学成就,丰富了我国医药学宝库,在世界医药史上占有重要的地位。
22.人口的迁徙和流动对人类社会产生重大影响。阅读材料,回答问题。(10分)
材料一
(1)写出图中A、B字母处的内容。(2分)
材料二 欧洲人的发现不仅导致新的全球性视野,还导致新的全球性种族分布。实际上,1500年以前,存在着世界范围的种族隔离。到1763年,截然不同的种族分布格局已清晰可辨。种族组成方面的更大的变化是向南北美洲的大批移民一对欧洲人来说他们是自愿的,非洲人则是被迫的。
——摘编自斯塔夫理阿诺斯《全球通史》
(2)1500年前后“欧洲人的发现”指哪一事件?(1分)“大批移民”给美洲带来了什么负面影响?(2分)
材料三
(3)上图中人口增幅最大且工业生产实力最强的是哪个国家?(1分)据图并结合所学知识,分析该国经济飞速发展的原因。(2分)
材料四 根据“七普”数据看人口迁徙流动情况,我国人口流动依然活跃,人口的集聚效应进一步显现。数据显示,我国流动人口3.76亿人,比2010年增长了将近70%。从流向看,人口从农村向城市集聚、从内陆地区向东部沿海集聚的总体趋势没有变。
——《从第七次人口普查数据看人口变动的长期趋势及其影响》
(4)针对“七普”人口流动总体趋势,请你为早日把我国全面建成社会主义现代化国家献计献策。(2分)
【答案】(1)A.回鹘。(1分)B土尔扈特部。(1分)
(2)事件:新航路开辟。(1分)
负面影响:破坏了美洲原有的文明;种族迁移伴随着新的物种入侵,对当地生态造成一定程度的破坏,导致个别物种的灭绝。(2分)
(3)国家:美国。(1分)
原因:两次工业革命的开展;美国内战为资本主义发展扫除了障碍。(2分)
(4)调整完善人口政策;推动人口结构优化;促进人口素质提升;完善城镇公共服务和扩大基础设施投资。(2分)
【解析】(1)内容:据所学可知,9世纪中期回鹘汗国瓦解,A有的回鹘西迁之今新疆,是维吾尔族的祖先;有的西迁至今甘肃,是今裕固族的祖先;还有的西迁至中亚。据所学可知,1771年,西迁至伏尔加河下游的漠西蒙古B土尔扈特部,在其首领渥巴锡的率领下,为摆脱沙俄的统治,踏上了回归祖国的征程。
(2)事件:据材料“欧洲人的发现不仅导致新的全球性视野,还导致新的全球性种族分布”可知,新航路开辟是世界开始连成一个整体,打破了各大洲隔绝的状态,世界观念开始形成。
负面影响:根据材料“种族组成方面的更大的变化是向南北美洲的大批移民一对欧洲人来说他们是自愿的,非洲人则是被迫的。”结合所学可知,新航路的开辟破坏了美洲原有的文明;种族迁移伴随着新的物种入侵,对当地生态造成一定程度的破坏,导致个别物种的灭绝等角度回答。
(3)国家:据材料“英法美德四国的人口增长”及“英法美德四国在世界工业生产中所占比重”可知,美国人口增幅最大且工业生产实力最强,占比达到35.8%,而其他国家占比远低于美国。
原因:结合1851--1911年的时间并结合所学可知,是两次工业革命的开展导致其经济飞速发展,美国作为后起资本主义国家,两次工业革命交叉进行,特别是第二次工业革命中发明创造多,经济发展迅速。
(4)献计献策:根据材料“我国人口流动依然活跃,人口的集聚效应进一步显现。......从流向看,人口从农村向城市集聚、从内陆地区向东部沿海集聚的总体趋势没有变。”结合所学可知,针对现有的人口流动总体趋势,我国应该不断的调整完善人口政策;推动人口结构优化;促进人口素质提升;完善城镇公共服务和扩大基础设施投资等,推进全面建成社会主义现代化国家。
23.(改编)某班同学以“生产力与生产关系”为主题开展项目学习。下面是各小组承担的学习任务,请你参与完成。(12分)
任务一【整理图片】
(1)结合上图和所学知识,说出“工业1.0”出现的新式生产组织形式,并指出“工业2.0”时期,人类进入哪一时代?(2分)
任务二【解读史料】
材料一
(2)根据材料一,概括两项水利工程的相同点。结合所学,请任选一项水利工程分析其兴建的历史背景。(4分)
任务三 【论从史出】
(3)请根据以上相关材料并结合所学知识,在“生产力和生产关系”的主题下,选取一个角度,提出一个观点展开论述。要求:观点明确,紧扣主题,条理清晰。(6分)
【答案】(1)新式生产组织形式:工厂(1分);时代:电气时代(1分)。
(2)相同点:都是国家干预经济(政府主导或政府支持);都促进了经济的恢复和发展、促进了工业(农业)的发展;都提高了人们的生活水平。(2分)
第聂伯河水电站背景:①苏联工业落后,国家迫切需要发展重工业;②斯大林实行工业化措施(实行两年五年计划,优先发展重工业),在第一个五年计划期间建设第聂伯河水电站,促进了经济发展。(2分)
美国田纳西水利工程背景:①经济大危机后(爆发经济大危机、经济大萧条),美国经济遭到严重破坏,失业人数剧增。②罗斯福实行新政,推行以工代赈,兴建公共工程,提高人民生活水平。(2分)
(3)观点:生产力的发展推动生产关系的变革。
论述:第一次工业革命使英国进入“蒸汽时代”,工厂制度这种新的生产组织形式应运而生,逐渐取代了传统的手工工场,改变了人们的生产和生活。第二次工业革命使美、德等国进入“电气时代”,以托拉斯为代表的垄断组织也随之产生,主要资本主义国家纷纷向帝国主义过渡,加紧瓜分世界。
由此可见,生产力的发展推动生产关系的变革,改变了人们的生产生活状况,也改变着国际关系。(6分)也可从生产关系的调整促进生产力的发展等角度论述,如重点从苏联的“五年计划”(斯大林模式的逐步建立)和罗斯福新政(以工代赈)对生产关系的调整,进而促进了两国社会经济的发展的角度阐述。(6分)
【解析】(1)交通工具:“工业1.0”:根据材料一“工业1.0”对应的是蒸汽机,结合所学知识,新式生产组织形式是工厂制度的出现。时代:根据材料三“工业2.0”对应的是第二次工业革命,结合所学知识,人类进入电气时代。
(2)相同点:根据材料三“由国家电力委员会制定规划““在总统罗斯福的推动下,建立了田纳西河流域管理局”可知相同点为都是国家干预经济(政府主导:政府支持);根据材料三“它所提供的电力可以满足周边大型钢铁厂和铝厂的需求,催生了一些新兴工业城市““水力发电推动了当地工农业发展,人民生活水平提高”可知相同点为都促进了经济的恢复和发展,促进了工业(农业)的发展,提高了人们的生活水平。
第聂伯河水电站背景:根据所学知识可知,由于苏联工业落后,国家迫切需要发展重工业:斯大林提出实现国家工业化的设想,实行两年五年计划,优先发展重工业,因此在第一个五年计划期间建设第聂伯河水电站,促进了经济发展。
美国田纳西水利工程背景:根据所学知识可知,经济大危机后(爆发经济大危机、经济大萧条),美国经济遭到严重破坏,失业人数剧增。为了应付日益严峻的经济大危机,罗斯福一上任,就宣布实施新政,采用国家干预手段来扭转经济形势,推行以工代赈,兴建公共工程,提高人民生活水平。
(3)观点:本问属于开放性设问,只要根据表格信息归纳主题,并结合工业革命(科技革命)推动了生产力的发展,进而引起生产关系变革展开论述。也结合生产关系得调整对生产力的积极影响展开论述即可,重点从苏联的“五年计划”(斯大林模式的逐步建立)和罗斯福新政(以工代赈)对生产关系的调整,进而促进了两国社会经济的发展的角度阐述。
24.家是家庭的情感纽带.铭刻着中华民族的集体记忆,饱含着浓厚的家国情怀。八(1)班学生开展 “品读家书”活动,请你一起参与。(10分)
——以上家书摘编自《百年革命家书》
(1)根据家书一并结合所学知识,指出抗日民族统一战线正式形成的标志性事件(2分),分析中国取得抗日战争胜利的伟大意义。(2分)
(2)根据家书二并结合所学知识,指出“继光”牺牲于哪一场战役,说出中国参加“朝鲜战斗”的目的。(2分)
(3)根据家书三,说出雷锋故事发生的历史时期。(1分)
(4)指出家书属于一手史料还是二手史料(1分),请你从以上家书中任选其一,谈谈反映的时代精神内涵。(2分)
【答案】(1)事件:国民党中央通讯社公开发表了中共中央提交的国共合作宣言。(2分)
意义:①中国抗日战争是近代以来反抗外敌入侵第一次取得完全胜利的民族解放战争。②它促进了中华民族的觉醒,为中国共产党带领中国人民实现彻底的民族独立和人民 解放奠定了重要基础。③中国是世界反法西斯战争的东方主战场,对世界反法西斯战争的胜 利、维护世界和平作出了巨大贡献。中国的国际地位得到提高等(2分,写出两点即可)
(2)战役:上甘岭战役。(1分)目的:抗美援朝,保家卫国。(1分)
(3)历史时期:社会主义建设时期。(1分)
(4)史料:一手史料。(1分)
抗战精神内涵:天下兴亡、匹夫有责的爱国情怀;视死如归、宁死不屈的民族气节;不畏强暴、血战到底的英雄气概;百折不挠、坚忍不拔的必胜信念。(2分,写出两点即可)
抗美援朝精神内涵:祖国和人民利益高于一切、为了祖国和民族的尊严而奋不顾 身的爱国主义精神;英勇顽强、舍生忘死的革命英雄主义精神;不畏艰难困苦、始终保 持高昂士气的革命乐观主义精神;为完成祖国和人民赋予的使命、慷慨奉献自己一切的 革命忠诚精神;为了人类和平与正义事业而奋斗的国际主义精神。(2分,写出两点即可)
雷锋精神内涵:热爱党、热爱祖国、热爱社会主义的崇高理想和坚定信念;服务人民、助人为乐的奉献精神;干一行爱一行、专一行精一行的敬业精神;锐意进取、自强不息的创新精神;艰苦奋斗、勤俭节约的创业精神。(2分,写出两点即可)
【解析】(1)事件:据所学知识可知,1937 年 9 月,国民党中央通讯社公开发表了中共中央提交的《中国共产党为公布国共合作宣言》,蒋介石也发表谈话,事实上承认了中国共产党在全国的合法地位 ,标志着抗日民族统一战线正式形成。
伟大意义:据所学知识可知,抗日战争是中国近代以来反抗外敌入侵第一次取得完全胜利的民族解放战争。它促进了中华民族的觉醒,为中国共产党带领中国人民实现彻底的民族独立和人民解放奠定了重要基础。中国的抗日战争极大地增强了民族凝聚力,使中国人民空前团结,民族意识空前高涨。中国战场是世界反法西斯战争的东方主战场,对世界反法西斯战争的胜利、维护世界和平作出了巨大贡献。中国的国际地位得到提高,成为联合国安理会常任理事国之一,为战后国际秩序的构建发挥了重要作用 。
(2)战役:据所学知识可知,黄继光在抗美援朝战争的上甘岭战役中,在多处负伤、弹药用尽的情况下,用自己的胸膛堵住敌人正在喷射火舌的枪眼,壮烈捐躯。
目的:据所学知识可知,当时美国的侵略活动严重威胁到中国的安全,如美军飞机入侵中国领空,轰炸扫射中国东北边境城市;美国第七舰队入侵台湾海峡,阻止人民解放军解放台湾等。为了捍卫国家主权、安全和人民利益,中国人民志愿军奔赴朝鲜战场 。故目的:抗美援朝,保家卫国。
(3)时期:据所学知识可知,雷锋故事发生在社会主义建设探索时期(20 世纪 50 - 60 年代) 。这一时期,新中国开始全面建设社会主义,虽然面临诸多困难,但全国人民满怀热情,积极投身社会主义建设事业,雷锋就是这一时期涌现出的全心全意为人民服务的先进典型 。故历史时期:社会主义建设时期。
(4)一手史料:据所学知识可知,家书属于一手史料。一手史料是指接近或直接在历史发生当时所产生,可较直接作为透视历史问题的史料。家书是当事人在特定历史时期书写的,是对当时经历、思想等的直接记录 。故史料:一手史料。
时代精神内涵:开放性题目,言之有理即可,结合时代特点,感受人物精神,抗战精神内涵:天下兴亡、匹夫有责的爱国情怀;视死如归、宁死不屈的民族气 节;不畏强暴、血战到底的英雄气概;百折不挠、坚忍不拔的必胜信念。(回答两点) 抗美援朝精神内涵:祖国和人民利益高于一切、为了祖国和民族的尊严而奋不顾 身的爱国主义精神;英勇顽强、舍生忘死的革命英雄主义精神;不畏艰难困苦、始终保 持高昂士气的革命乐观主义精神;为完成祖国和人民赋予的使命、慷慨奉献自己一切的 革命忠诚精神;为了人类和平与正义事业而奋斗的国际主义精神。(回答两点) 雷锋精神内涵:热爱党、热爱祖国、热爱社会主义的崇高理想和坚定信念;服务 人民、助人为乐的奉献精神;干一行爱一行、专一行精一行的敬业精神;锐意进取、自 强不息的创新精神;艰苦奋斗、勤俭节约的创业精神。发明
活字印刷术
指南针
火药
交通
丝绸之路的发展
驿站制度的完善
时间
20世纪40年代
20世纪50年代
20世纪60年代
20世纪70年代
20世纪80年代
20世纪90年代
独立国家/个
15
9
44
23
7
5
主要内涵
主要学派
主要代表
主要思想
以人为本天人合一
……
儒家
孔子
核心思想:仁。要求统治者爱惜民力,体察民情
孟子
“仁政”“民贵君轻”
法家
a.
强调以法治国;建立中央集权专制统治
工程照片
工程介绍
第聂伯河水电站
由国家电力委员会制定规划,1927年开始动工,5年后按照计划建成投产。经过扩建,它所提供的电力可以满足周边大型钢铁厂和铝厂的需求,催生了一些新兴工业城市。
美国田纳西水利工程
在总统罗斯福的推动下,建立了田纳西河流域管理局。1933年水利工程开始兴建,水力发电推动了当地工农业发展,人民生活水平提高。
家书一
(略)我军在西北的战场上,不仅取得光荣的战绩,山西的民众,整个华北的民众,对我军极表好感。他们都唤着“八路军是我们的救星”。我们也决心与华北人民共艰苦,共生死。不管敌人怎样进攻。我们准备不回到黄河南岸来,我们改编为国民革命军后,当局对我们仍然是苛刻,但我全军将士,都有一个决心,为了民族国家的利益……。
敬祝 福安!
男自林(左权)
(一九三七年)十二月三日于洪洞
家书二
母亲大人:男于阳历十月26日接到来示,知道家中人都很安康,目前虽然有些少困难,请母亲不要忧愁……男现在为了祖国人民需要,站在光荣战斗最前面,为了全祖国家中人等过着幸福日子,男有决心在战斗中坚持为人民服务,不立功不下战场……
敬祝 玉体安康!
男继光禀
1952.4.29于朝鲜战斗前
家书三
三叔:您好!
近来身体好吗?工作忙吧?精神愉快吧?生活过的怎样呢? 一切都好吧由于党和上级首长对我的信用和重视,要把我培养成为一个党所要求的又红又专的共产主义接班人,因此,对我的成长和进步特别的关心…… 由于党的培养教育,同志们的帮助,加上自己在实践中的刻苦锻炼,使我的工作、学习军事 技术等各方面都有很大的提高和进步……
此致 敬礼!祝好!
侄儿雷锋
62/6/26
相关试卷 更多
- 1.电子资料成功下载后不支持退换,如发现资料有内容错误问题请联系客服,如若属实,我们会补偿您的损失
- 2.压缩包下载后请先用软件解压,再使用对应软件打开;软件版本较低时请及时更新
- 3.资料下载成功后可在60天以内免费重复下载
免费领取教师福利 

.png)




