


所属成套资源:初中物理新沪科版八年级全册教案2025秋
初中物理沪科版(2024)八年级全册(2024)快与慢教案设计
展开 这是一份初中物理沪科版(2024)八年级全册(2024)快与慢教案设计,共7页。教案主要包含了教学目标,教学重点,教学难点,教具准备,教学课时,教学过程,课堂训练,课堂小结等内容,欢迎下载使用。
1.能用速度描述物体运动的快慢,能用速度公式进行简单的计算,知道一些运动物体的大致速度.
2.知道匀速直线运动和变速直线运动的特征
3.知道匀速直线运动和平均速度的概念.
4.能在熟悉的情境中,用匀速直线运动等模型分析常见问题.
【教学重点】速度的概念及单位;匀速直线运动的判断;平均速度的计算.
【教学难点】速度单位的换算;平均速度的理解和计算.
【教具准备】电动玩具小车、卷尺、秒表、多媒体课件等.
【教学课时】1课时.
【教学过程】
一、新课引入
师 前面我们学习了机械运动,虽然知道了运动是绝对的,静止是相对的,但我们平时所说的物体运动和静止却都是相对于某一物体而言的(即相对于参照物而言).那么同是运动的物体,它们的快慢一样吗?你认为哪些物体运动快,哪些物体运动慢呢?
学生讨论、交流.
师 今天我们就探究如何描述物体运动的快慢.
二、进行新课
1.比较物体运动的快慢
师 平时我们是怎样比较和判断物体运动快慢的?
学生1:比较相同时间内谁走得远.
学生2:比较走相同路程谁用的时间短.
师 (播放视频1“100m赛跑”)请大家观看视频,并思考视频中的画面是怎样比较快慢的?
师 (播放视频2“100m赛跑比赛现场的观众和裁判的结论”)请你说说比较运动快慢有几种方法?
学生交流、讨论.教师引导学生思考并总结:
(1)观众的方法实际上是在相同时间内看物体运动路程的长短来比较快慢,路程长则运动快,路程短则运动慢;
(2)裁判的方法实际上是在相同路程内,看运动时间的长短来比较快慢,所用时间短则运动快,所用时间长则运动慢.
【课堂训练】
完成练习册中本课时对应课堂作业部分练习.
2.速度
(1)速度的概念
师 这就是平时生活中对物体运动快慢的比较方法.
师 多媒体播放:
a.百米赛跑,甲同学用了15秒,乙同学用了18秒,谁快?
b.甲同学一分钟跑了400米,乙同学一分钟跑了420米,谁快?
c.甲同学一分钟跑了400米,乙同学30秒跑了270米,谁快?
教师引导学生分析、讨论、总结:如果时间和路程都不相等,我们比较单位时间内通过的路程,谁大,谁运动得就快;谁小,谁运动得就慢.或比较单位路程内通过的时间,谁大,谁运动得就慢;谁小,谁运动得就快.
师 鉴于这种情况,物理学中引进了速度的概念来描述运动的快慢.物体在一段时间内通过的路程与通过这段路程所用时间的比称为速度,它在数值上等于物体在单位时间内通过的路程.
板书:
速度的物理意义:表示物体运动的快慢.
定义:物体在一段时间内通过的路程与通过这段路程所用时间的比称为速度.
(2)速度的定义式
师 请大家利用掌握的数学知识推导出速度的定义式.
老师引导学生回答.
多媒体展示:
速度的计算公式: ;式中:s——路程(m);t——时间(s);v——速度(m/s).可变形为s=vt、.
板书:
速度定义式:.
速度的单位:米/秒,符号为m/s或m·s-1;交通运输中还用到千米每小时作速度的单位,符号km/h或km·h-1;两种单位之间的换算关系为:1m/s=3.6km/h、1km/h=m/s.
师 在复合单位的换算中,应该注意单位的物理意义,如1m/s是指物体1s运动1m,照此速度物体3600s(1h)运动3600m(3.6km),所以1m/s=3.6km/h.
多媒体展示:
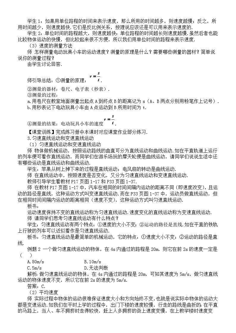
例题1 如图是汽车上的速度表,一辆小汽车以此速度从玉屏驶向贵阳,若玉屏至贵阳约为3.2×105m,则( )
A.该汽车的行驶速度是80m/s
B.该汽车的行驶速度是80m/h
C.该汽车要4000h可到达贵阳
D.该汽车只要4小时就可到达贵阳
解析:在应用公式计算时,一定要统一单位,若路程的单位为m(km),时间的单位为s(h),则速度的单位就是m/s(km/h);汽车、摩托车等交通工具上安装的速度计是以km/h为单位的,当指针指在哪个位置时,说明此时的速度是几km/h,图中速度计的示数为80km/h;由知,= =4h.
答案:D.
师 速度是用来表示物体运动的快慢的物理量,它在数值上等于物体在单位时间内通过的路程;物体速度大,则运动快.请大家思考、讨论,为什么不用单位路程的时间来表示速度呢?
学生1:如果用单位路程的时间来表示速度,那么所用的时间越多,则速度越慢;反之,所用时间越少,则速度越快.它们是反比例关系,按理说应该还是可以用来表示速度的.
学生2:单位时间的路程越大,则速度越快;单位路程的时间越长则速度越慢.虽然后者也能比较物体运动的快慢,但比较起来很不方便,所以我们用单位时间的路程来表示速度.
(3)速度的测量方法
师 怎样测量电动玩具小车的运动速度?测量的原理是什么?需要哪些测量的器材?简单说说你的测量过程?
由学生讨论回答.
师引导总结:①测量的原理:.
②测量的器材:卷尺、电子表(秒表).
③测量的过程:
a.用卷尺在教室地面测量出起点A到终点B的距离记为s(A、B两点分别用粉笔作上记号).
b.用秒表记下电动玩具小车由A点运动到B所用时间为t.
④测量的结果:电动玩具小车的速度.
【课堂训练】完成练习册中本课时对应课堂作业部分练习.
3.匀速直线运动和变速直线运动
(1)匀速直线运动和变速直线运动
师 物体做机械运动,按照运动路线的曲直可分为直线运动和曲线运动.如在平直轨道上运行的列车便可看作直线运动,而同学们在游乐场玩的摩天轮便是曲线运动,请同学们说说生活中还有哪些运动是直线运动和曲线运动.
学生:苹果从树上掉下来的过程是直线运动;电风扇的转动是曲线运动.
师 在直线运动中,按照速度是否变化,又分为匀速直线运动和变速直线运动.
教师引导学生看教材P17页图1-17和P33页图1-37.
师 在教材P17页图1-17中,汽车在相同的时间间隔内运动的距离不同(即速度改变),且运动的路径是直线,这种运动方式叫变速直线运动.而在P33页图1-37中,运动员做直线运动,但在相同时间间隔内运动的距离相同(速度不变),这种运动方式叫匀速直线运动.
板书:
运动速度保持不变的直线运动称为匀速直线运动.速度变化的直线运动称为变速直线运动.
师 请同学们思考匀速直线运动有什么特点?
学生:匀速直线运动有两个特点:①速度的大小不变;②运动的路径是直线.如在平直的铁轨上行驶的列车可以近似看作是匀速直线运动.
板书:匀速直线运动是最简单的机械运动,它的特点:①速度大小不变;②运动的路径是直线.
例题2 一个做匀速直线运动的物体,在4s内通过的路程是20m,则它在前2s的速度一定是( )
A.80m/sB.10m/s
C.5m/sD.无法判断
解析:做匀速直线运动的物体,在4s内通过的路程是20m,可知其速度为5m/s,做匀速直线运动的物体速度不变,所以它在前2s的速度为5m/s.
答案:C.
(2)平均速度
师 实际过程中物体的运动很难保证速度大小和方向始终不变,也就是说实际中物体的运动大都是变速运动.如我们在平时上学的过程中,出门下楼的速度较慢,行走的路线是曲折的;在平直的马路上,当人、车不拥挤时走得较快,赶上人多拥挤的街上速度变慢,在上教学楼时速度变慢……请同学们再举些变速运动的例子.
学生举例,师评价.
师 我们知道匀速直线运动是速度不变的直线运动,其速度可以由计算.而变速运动比匀速运动复杂得多.变速运动的速度虽然是不固定的,但我们也可以比较它们整个路程的速度,这种速度叫做平均速度.那么平均速度的定义是什么呢?其大小如何计算呢?请同学们阅读教材P17页后回答.
学生1:平均速度就是一段时间内通过的路程与通过这段路程所用时间的比值.
学生2:平均速度的计算公式:,s是整个路程的长度,t是完成整个路程所需要的时间,v就是平均速度.
板书:
平均速度的定义:一段时间内通过的路程与通过这段路程所用时间的比值叫做这段路程(时间)的平均速度.
平均速度的计算公式:.
教师总结:①平均速度用来粗略地描述做变速运动的物体的运动快慢程度,但不能精确地知道它的运动情况,即不知它何时加速,何时减速,何时中途停留.②我们说一个物体的平均速度,必须指出它在某段时间内,或在某段路程中的平均速度,否则平均速度的含义就不确切了.在公式中,s和t之间有着严格的一一对应关系,s一定是t时间内通过的路程;t一定是通过路程s所用的时间.③平均速度不是速度的算术平均值,全程的平均速度也不是各段平均速度的算术平均值.④在求平均速度时,必须指出在哪段路程或哪段时间中,因为在不同的时间或路程中,平均速度一般不同.
例题3 小明早晨7:30从家出发上学,骑自行车行驶了1200m到街上,此时他看了手表时间为7:35,紧接着又行驶了5min到达学校,已知学校距离他家3000m,小明骑自行车上学过程中的平均速度多大?
解析:由题可知小明骑自行车上学经过的路程s=3000m,所用时间t=7h35min-7h30min+5min=10min=600s,由平均速度的计算公式得,v=3000m/600s=5m/s.因此小明骑自行车上学过程中的平均速度是5m/s.
答案:5m/s.
4.速度公式的应用
师 我们学习了速度的定义和计算公式,知道了两种运动——匀速直线运动和变速直线运动,我们还学习了平均速度.速度在生活中的应用十分广泛,在运动竞技、工业生产、交通运输等过程中都经常要计算平均速度,或根据速度计算路程、时间.请大家思考,在哪些生活场景中,要用到速度的知识呢?有关速度的计算需要哪些信息?
学生讨论、交流.
师 我们一起探究速度公式的应用.
师 我们已经学习了速度的计算公式及相关推导公式,那么,如果要计算时间,应该用哪个公式呢?.
多媒体展示:
速度的计算公式:.
根据上式可推导出时间的计算公式:.
.
例题4 火车在北京和上海之间的运行速度约为104km/h,两地之间的铁路线长为1463km,火车从北京到上海大约要用多少时间?
解析:由公式变形可以得到,因此,火车从北京到上海所用的时间=1463km/104km/h≈14h.
答案:14h.
师 如图是常见的是汽车速度表,在有关时间的计算题中常常出现.注意它上面的单位是千米每小时,当指针指在哪个位置时,说明此时的速度是几千米每小时.中间的计数器显示累计里程,下面的计数器显示临时里程.在运用速度公式计算时,要善于进行变形,根据已知量求出未知量.
教师引导学生思考汽车等交通工具上的速度表有时指示的数值大,有时指示的数值小,那么它测量的是什么速度.
学生交流、讨论并积极举手发言.
教师总结:汽车等交通工具上安装的速度表,它的示数在不断变化,它指示的是汽车等交通工具在行驶时,每时每刻的速度,当汽车做匀速直线运动时,速度表会指在某一位置不动.因此,它显示的是汽车的瞬时速度.
师 通过速度公式的变形公式s=vt,可以计算路程.这类题常常与火车时刻表结合在一起.
例题5 如图是D3022次动车组列车运行时刻表的一部分.
若该列车从苏州到常州的平均速度为153km/h,则苏州到常州的里程为多少?
解析:苏州到常州的时间为t=10h18min-9h46min=32min=8/15h,
苏州到常州的里程为s=vt=153km/h×8/15h=81.6km.
答案:81.6km.
师 平均速度的计算常常与图像结合,计算平均速度时要注意平均速度不是速度的算术平均值,全程的平均速度也不是各段平均速度的算术平均值.在求平均速度时,必须指出在哪段路程或哪段时间中,因为在不同的时间或路程中,平均速度一般不同.
例题6 (山东潍坊中考)小华同学的家附近有一公共自行车站点(如图1),他经常骑公共自行车去上学,某一次从家到学校运动的s-t图像如图2所示,则小华从家到学校的平均速度是( )
A.135m/s
解析:平均速度的计算公式:,s表示某段路程,t表示通过该段路程所用的时间(包括运动物体中途停止休息的时间),v表示这段路程的平均速度,由图像可知从家到学校的路程s=1350m,时间t=10min=600s,整个过程的平均速度=1350m/600s=2.25m/s.
答案:C.
例题7 (易错题)某物体做变速运动,已知它在前一半路程的速度为4m/s,后一半路程的速度为6m/s,那么它在全程中的平均速度是( )
A.4m/s
C.5m/sD.6m/s
解析:求平均速度时要用该段路程除以通过这段路程所用的时间,而不是速度的平均值.平均速度等于某段路程与通过这段路程所用时间之比.设甲、乙两地路程为2s,则物体在前后两段路程所用时间分别为t1=s/v1和t2=s/v2,全程所用时间为t=t1+t2=s/v1+s/v2,则全程的平均速度为,将v1和v2的值代入上式得,v=4.8m/s.
答案:B.
【课堂训练】完成练习册中本课时对应课堂作业部分练习.
【课堂小结】
本节课我们知道了速度是用来描述物体运动快慢的物理量,速度的概念是路程与时间之比.物体运动速度可以由公式v=s/t计算,如果计算出的值大,表明它的速度大,即运动快.我们还认识了一种最简单的机械运动——匀速直线运动,就是速度的大小不变,运动的路径是直线的一种运动.实际中的运动大多是变速的,在粗略的研究中,可以用公式v=s/t来计算速度的大小,即用平均速度来描述物体的运动快慢. 我们还学习了速度在生活中的应用,学习了通过汽车里程表、列车时刻表和速度变化图像等信息进行相关计算,进一步巩固了速度的知识.
【课后作业】完成练习册中本课时对应课后作业部分练习.
【板书设计】
相关教案
这是一份初中物理沪科版(2024)八年级全册(2024)快与慢教案设计,共7页。教案主要包含了教学目标,教学重点,教学难点,教具准备,教学课时,教学过程,课堂训练,课堂小结等内容,欢迎下载使用。
这是一份2020-2021学年第三节 快与慢第1课时教学设计,共3页。教案主要包含了知识与技能,过程与方法,情感、态度与价值观,自主学习,合作探究,跟进训练,教师点拨等内容,欢迎下载使用。
这是一份初中沪科版(2024)第三节 快与慢教案设计,共11页。教案主要包含了运动的快慢等内容,欢迎下载使用。
- 1.电子资料成功下载后不支持退换,如发现资料有内容错误问题请联系客服,如若属实,我们会补偿您的损失
- 2.压缩包下载后请先用软件解压,再使用对应软件打开;软件版本较低时请及时更新
- 3.资料下载成功后可在60天以内免费重复下载
免费领取教师福利 







.png)





