搜索
      上传资料 赚现金

      初中物理新沪科版八年级全册第一章第三节 测量:长度与时间教案2025秋

      • 416 KB
      • 2025-06-05 07:39:37
      • 211
      • 1
      • 鹿哥教育
      加入资料篮
      立即下载
      初中物理新沪科版八年级全册第一章第三节 测量:长度与时间教案2025秋第1页
      1/6
      初中物理新沪科版八年级全册第一章第三节 测量:长度与时间教案2025秋第2页
      2/6
      初中物理新沪科版八年级全册第一章第三节 测量:长度与时间教案2025秋第3页
      3/6
      还剩3页未读, 继续阅读

      初中物理沪科版(2024)八年级全册(2024)测量:长度与时间教学设计

      展开

      这是一份初中物理沪科版(2024)八年级全册(2024)测量:长度与时间教学设计,共6页。教案主要包含了教学目标,教学重点,教学难点,教具准备,教学课时,教学过程,课堂训练,课堂小结等内容,欢迎下载使用。
      1.知道国际单位制中长度与时间的基本单位,会进行常用长度、时间单位的换算.
      2.能完成“用刻度尺测量长度,用表测量时间”的实验,知道在科学测量中存在误差,能在实验操作中尽量减少误差,能实事求是地记录数据,能完成实验报告.
      3.会估测长度和时间.
      4.能体会古人在测量长度和时间方面的智慧.
      【教学重点】正确使用刻度尺测量长度;用秒表和手表测量时间.
      【教学难点】长度的特殊测量;用秒表和手表测量时间.
      【教具准备】多媒体课件、带毫米刻度的刻度尺、秒表等.
      【教学课时】1课时.
      【教学过程】
      一、新课引入
      学生观察下面的图,判断图中两条线段的长度是否相等.再找学生用尺子进行测量,并与观察结果进行比较,从而得出测量的重要性.这节课我们就来学习长度与时间的测量.
      二、进行新课
      1.测量单位
      师 你们能用桶量一量我们学校花坛水池中有多少桶水吗?
      学生(抢着回答):那要看桶的大小呢!
      教师顺着学生的思路追问:为什么呢?
      学生:如果桶的容积小,则量的桶数多;如果桶与水池的容积一样大,则量的只有一桶水;如果桶的容积比水池的容积大,那还不足一桶水.
      师 出现这几种情况的关键是什么?
      学生:桶的容积不同.
      师 桶的容积不同,导致测量的结果不同,那要怎样才能统一测量的结果呢?
      学生(思考、讨论):桶的容积要一样,要有一个标准.
      师 要进行测量,就要有一个人们公认的测量标准——测量单位.早在古代,人们就学会了利用身边的物品、自然界的某些规律的变化作为测量的单位.比如利用身高、足长等作为长度单位,利用昼夜的交替、季节的变化等作为时间的单位.
      师 1960年,国际上通过了一套统一的测量标准,叫国际单位制,简称SI.在国际单位制中,长度的基本单位是米(m),时间的基本单位是秒(s).
      板书:长度的基本单位是米(m),时间的基本单位是秒(s).
      师 出示米尺,让学生认识1米到底有多长.
      师 你知道比“米”大的长度单位有哪些?比“米”小的长度单位有哪些?
      学生甲:比“米”大的长度单位有“千米”(km),比“米”小的长度单位有“分米”(dm)、“厘米”(cm)、“毫米”(mm).
      学生乙:比“米”小的长度单位还有“微米”(μm)、“纳米”(nm).
      师 这些长度单位与基本单位“米”的换算关系如何?
      学生回答师板书.
      板书:
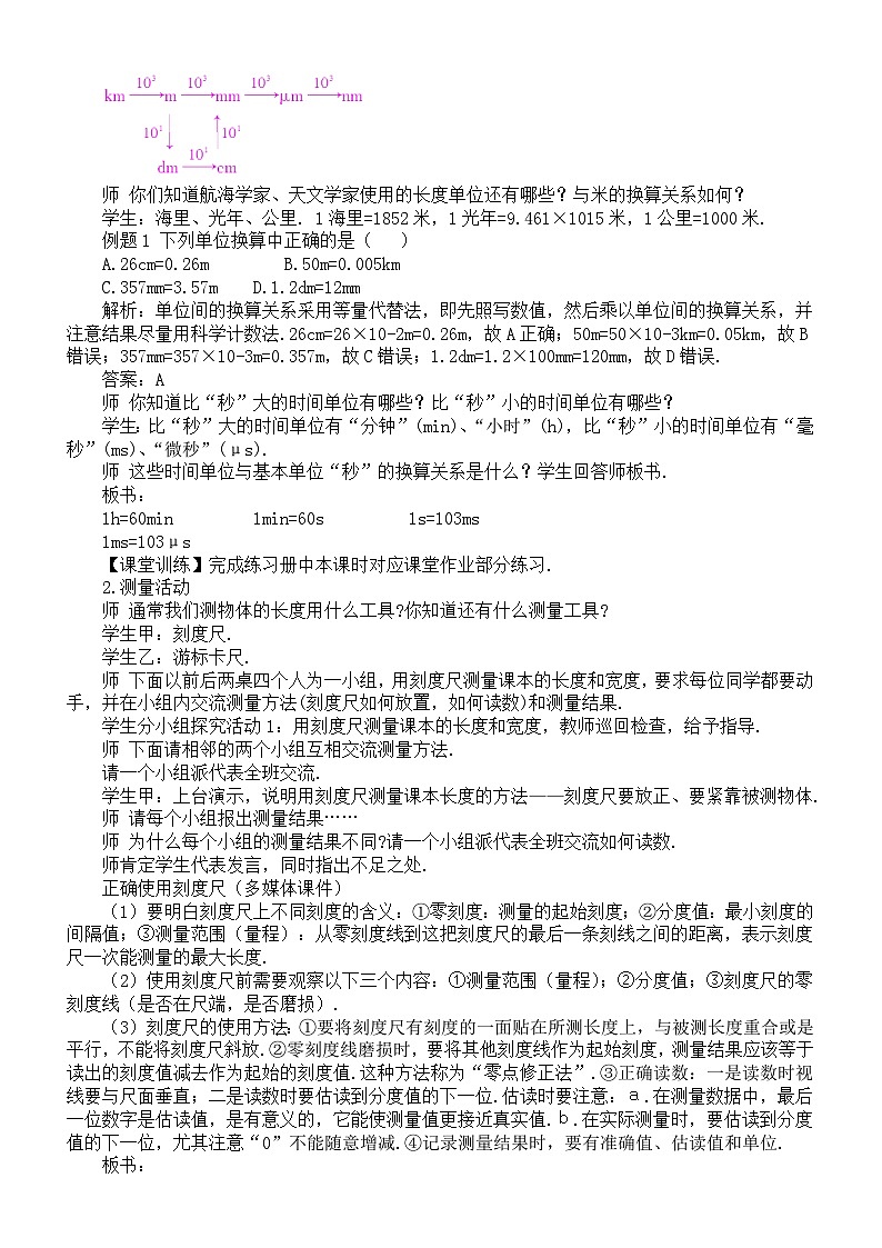
      1km=103m1m=10dm1m=102cm
      1m=103mm1m=106µm1m=109nm
      长度各单位换算关系:(下图为记忆关系图)
      师 你们知道航海学家、天文学家使用的长度单位还有哪些?与米的换算关系如何?
      学生:海里、光年、公里. 1海里=1852米,1光年=9.461×1015米,1公里=1000米.
      例题1 下列单位换算中正确的是( )
      A.26cm=0.26mB.50m=0.005km
      C.357mm=3.57m
      解析:单位间的换算关系采用等量代替法,即先照写数值,然后乘以单位间的换算关系,并注意结果尽量用科学计数法.26cm=26×10-2m=0.26m,故A正确;50m=50×10-3km=0.05km,故B错误;357mm=357×10-3m=0.357m,故C错误;1.2dm=1.2×100mm=120mm,故D错误.
      答案:A
      师 你知道比“秒”大的时间单位有哪些?比“秒”小的时间单位有哪些?
      学生:比“秒”大的时间单位有“分钟”(min)、“小时”(h),比“秒”小的时间单位有“毫秒”(ms)、“微秒”(μs).
      师 这些时间单位与基本单位“秒”的换算关系是什么?学生回答师板书.
      板书:
      1h=60min1min=60s1s=103ms
      1ms=103μs
      【课堂训练】完成练习册中本课时对应课堂作业部分练习.
      2.测量活动
      师 通常我们测物体的长度用什么工具?你知道还有什么测量工具?
      学生甲:刻度尺.
      学生乙:游标卡尺.
      师 下面以前后两桌四个人为一小组,用刻度尺测量课本的长度和宽度,要求每位同学都要动手,并在小组内交流测量方法(刻度尺如何放置,如何读数)和测量结果.
      学生分小组探究活动1:用刻度尺测量课本的长度和宽度,教师巡回检查,给予指导.
      师 下面请相邻的两个小组互相交流测量方法.
      请一个小组派代表全班交流.
      学生甲:上台演示,说明用刻度尺测量课本长度的方法——刻度尺要放正、要紧靠被测物体.
      师 请每个小组报出测量结果……
      师 为什么每个小组的测量结果不同?请一个小组派代表全班交流如何读数.
      师肯定学生代表发言,同时指出不足之处.
      正确使用刻度尺(多媒体课件)
      (1)要明白刻度尺上不同刻度的含义:①零刻度:测量的起始刻度;②分度值:最小刻度的间隔值;③测量范围(量程):从零刻度线到这把刻度尺的最后一条刻线之间的距离,表示刻度尺一次能测量的最大长度.
      (2)使用刻度尺前需要观察以下三个内容:①测量范围(量程);②分度值;③刻度尺的零刻度线(是否在尺端,是否磨损).
      (3)刻度尺的使用方法:①要将刻度尺有刻度的一面贴在所测长度上,与被测长度重合或是平行,不能将刻度尺斜放.②零刻度线磨损时,要将其他刻度线作为起始刻度,测量结果应该等于读出的刻度值减去作为起始的刻度值.这种方法称为“零点修正法”.③正确读数:一是读数时视线要与尺面垂直;二是读数时要估读到分度值的下一位.估读时要注意:a.在测量数据中,最后一位数字是估读值,是有意义的,它能使测量值更接近真实值.b.在实际测量时,要估读到分度值的下一位,尤其注意“0”不能随意增减.④记录测量结果时,要有准确值、估读值和单位.
      板书:
      1.长度测量的常用工具:刻度尺.
      2.刻度尺的正确使用方法:
      一看:看量程、看分度值、看零刻度线的位置.
      二放:刻度尺的零刻度线(或某一整数刻度线)对准被测物体一端,且要紧贴被测物体.
      三读:读数时视线要正对刻度线,并与尺面刻度垂直,且要估测到分度值的下一位.
      四记:记录测量结果时要有准确值、估读值和单位.
      例题2 如图是小明用刻度尺测量一条形金属片长度,该刻度尺的分度值和金属片的长度分别是( )
      A.1cm、5.50cmB.1cm、8.80cm
      C.1mm、8.30cmD.1mm、3.30cm
      解析:由图知,刻度尺上1cm之间有10个小格,所以1个小格代表的长度为1mm,也就是此刻度尺的分度值为1mm;此物体的长度为L=8.80cm-5.50cm=3.30cm.
      答案:D.
      例题3 为了测出细铜丝的直径,某同学把铜丝在铅笔上紧密排绕32圈.如图所示,用分度值是1mm的刻度尺测得这32圈的总宽度为______mm,可算出细铜丝的直径约为______mm.
      解析:“累积法”对于无法直接测量的微小量的长度,可以把N个相同的微小量放在一起测出其总长度L,则一个微小量的长度.例如测一页纸的厚度、细丝直径等.精确测量要估读到分度值的下一位,32个铜丝直径总长度应读数为50.0mm,细铜丝的直径=1.5625mm≈1.6mm.
      答案:50.0;1.6.
      师 可以介绍其他典型的测量长度的特殊方法.例如:(1)替代法:测量曲线长度时,可让无弹性的棉线与曲线完全重合,在两端做好记号,然后把棉线拉直,用刻度尺测量出两记号间的长度,就是曲线的长度,如测量地图上铁路线的长度.(2)滚轮法:用已知周长的滚轮在待测的较长的直线或曲线上滚动,同时记下滚动的圈数,则被测线的长度等于圈数乘以滚轮的周长,例如测量花坛的周长、跑道的长度.(3)组合平移法:当一个物体的长度无法直接测量时,可以用平移法来测量,依据几何“平行线间的距离处处相等”的原理.该方法适于测球体、圆柱体的直径和圆锥体的高,如下图:
      (2)师 前面我们学习了长度的测量,那么时间的测量工具有哪些?
      学生回答:手表、秒表、电子表、钟等等.
      师 对照使用说明书,观察桌上的秒表,学会使用秒表.
      学生认真阅读说明书,仔细观察秒表,获取大小表盘上的数字、刻度所表达的信息,熟悉按钮的功能和使用方法,练习秒表的启动、暂停和归零并正确进行读数.
      师 以小组为单位,用秒表测量一个同学从教室一端走到另一端所用的时间,作好记录.
      各组成员分工合作,并互相交流.
      师 能否制作一个随身携带的“生物钟”?能否用这个“生物钟”来估测一个同学从教室一端走到另一端所用的时间?
      学生讨论交流“生物钟”的制作方法:用数脉搏跳动的次数来估测时间,并将估测的时间与刚才用秒表测得的时间相比较,进一步来评价自己的估测水平.
      板书:
      常用测量时间的工具:钟表;专业测量时间的工具:秒表、多功能电子表.
      例题4 如图所示,用A刻度尺测出物体的长度是 cm,用B刻度尺测出物体的长度是 cm.秒表的读数为______s.

      解析:(1)由图1可知:A刻度尺上1cm之间有一个小格,所以一个小格代表1cm,即分度值为1cm;物体左侧与0.0cm对齐,右侧在3cm和4cm之间,估读为3.5cm、3.6cm、3.7cm都可以,所以物体的长度L=3.7cm-0.0cm=3.7cm、或L=3.6cm-0.0cm=3.6cm、或L=3.5cm-0.0cm=3.5cm;B刻度尺上1cm之间有10个小格,所以一个小格代表1mm,即分度值为1mm;物体左侧与0.00cm对齐,右侧与3.6cm对齐,估读为3.60cm,所以物体的长度为L=3.60cm-0.00cm=3.60cm.(2)秒表中间的表盘代表分钟,周围的大表盘代表秒,秒表读数是两个表盘的示数之和.先读小盘的读数,它的单位是分钟,看上面的示数可知每分钟分为前半分钟和后半分钟,要注意看它是指向哪半分钟.接着读大盘的读数,它的单位是秒,如果是前半分钟则就读0~30s,若为后半分钟读31~60s.秒表小盘的分度值是0.5min,指针在5min和6min之间,偏过中线;大盘的分度值是0.1s,而大盘指针在37.5s,因此秒表读数5min37.5s=337.5s.
      答案:3.7或3.6或3.5;3.60;337.5.
      【课堂训练】完成练习册中本课时对应课堂作业部分练习.
      3.误差
      (1)误差
      教师根据前面的长度测量和时间测量活动进行引导,让学生交流讨论体会到:在测量时,由于客观或主观因素的影响,如测量工具、测量方法、测量者等的影响,测量的结果和真实值之间总是有差异的,这种差异就称为误差.
      板书:
      测量值与真实值之间的差别叫做误差.
      师 对于测量来说,误差是越小越好,那么如何减小误差?请同学们讨论、交流,发表自己的意见.
      学生讨论交流后得出减小误差的方法:校准测量工具、改进测量方法、选用精确度高的测量工具、多次测量求平均值等方法减小测量误差.
      板书:
      减小误差的有效方法:多次测量取平均值、改进测量方法、选用更精密的测量工具等.
      (2)误差和错误的区别
      师 请同学们思考误差是否就是错误.
      学生:不是.
      师 那误差和错误有什么不同呢?
      学生思考、讨论、交流.
      教师总结:误差是无法避免的,不能消除,只能尽量减小.错误是由于不遵守测量仪器的使用规则,或读数粗心造成的,是不该发生的,是可以避免的.
      板书:
      误差与错误的区别:误差是无法避免的,不能消除,只能尽量减小;而错误是可以避免的.
      【课堂训练】完成练习册中本课时对应课堂作业部分练习.
      【课堂小结】
      通过本节课的学习,我们知道要提高判断的可靠性和准确性,就必须借助仪器来进行测量,任何测量都需要单位.本节认识了长度的单位和时间的单位,其中米是长度的基本单位,秒是时间的基本单位,注意各单位之间的换算关系.还知道了长度测量的基本工具是刻度尺,拿到一把刻度尺首先要观察零刻度线、分度值及测量范围,还熟悉了秒表的正确使用方法.我们还知道了误差产生的原因,及减小误差的方法,进一步明确了误差与错误的区别,这对我们解决日常生活、生产中遇到的问题有很好的帮助.
      【课后作业】完成练习册中本课时对应课后作业部分练习.
      【板书设计】

      相关教案

      初中物理沪科版(2024)八年级全册(2024)测量:长度与时间教学设计:

      这是一份初中物理沪科版(2024)八年级全册(2024)测量:长度与时间教学设计,共6页。教案主要包含了教学目标,教学重点,教学难点,教具准备,教学课时,教学过程,课堂训练,课堂小结等内容,欢迎下载使用。

      初中物理沪科版(2024)八年级全册(2024)测量:长度与时间教案及反思:

      这是一份初中物理沪科版(2024)八年级全册(2024)测量:长度与时间教案及反思,共4页。教案主要包含了教学目标,重点难点,教学准备,教学方法,教学过程,基础主干落实,教学板书,教学反思等内容,欢迎下载使用。

      资料下载及使用帮助
      版权申诉
      • 1.电子资料成功下载后不支持退换,如发现资料有内容错误问题请联系客服,如若属实,我们会补偿您的损失
      • 2.压缩包下载后请先用软件解压,再使用对应软件打开;软件版本较低时请及时更新
      • 3.资料下载成功后可在60天以内免费重复下载
      版权申诉
      若您为此资料的原创作者,认为该资料内容侵犯了您的知识产权,请扫码添加我们的相关工作人员,我们尽可能的保护您的合法权益。
      入驻教习网,可获得资源免费推广曝光,还可获得多重现金奖励,申请 精品资源制作, 工作室入驻。
      版权申诉二维码
      初中物理沪科版(2024)八年级全册(2024)电子课本 新教材

      第三节 测量:长度与时间

      版本: 沪科版(2024)

      年级: 八年级全册(2024)

      切换课文
      • 同课精品
      • 所属专辑35份
      欢迎来到教习网
      • 900万优选资源,让备课更轻松
      • 600万优选试题,支持自由组卷
      • 高质量可编辑,日均更新2000+
      • 百万教师选择,专业更值得信赖
      微信扫码注册
      手机号注册
      手机号码

      手机号格式错误

      手机验证码 获取验证码 获取验证码

      手机验证码已经成功发送,5分钟内有效

      设置密码

      6-20个字符,数字、字母或符号

      注册即视为同意教习网「注册协议」「隐私条款」
      QQ注册
      手机号注册
      微信注册

      注册成功

      返回
      顶部
      中考一轮 精选专题 初中月考 教师福利
      添加客服微信 获取1对1服务
      微信扫描添加客服
      Baidu
      map