历史必修3汉代儒学导学案
展开
这是一份历史必修3汉代儒学导学案,共7页。
整体结构感知
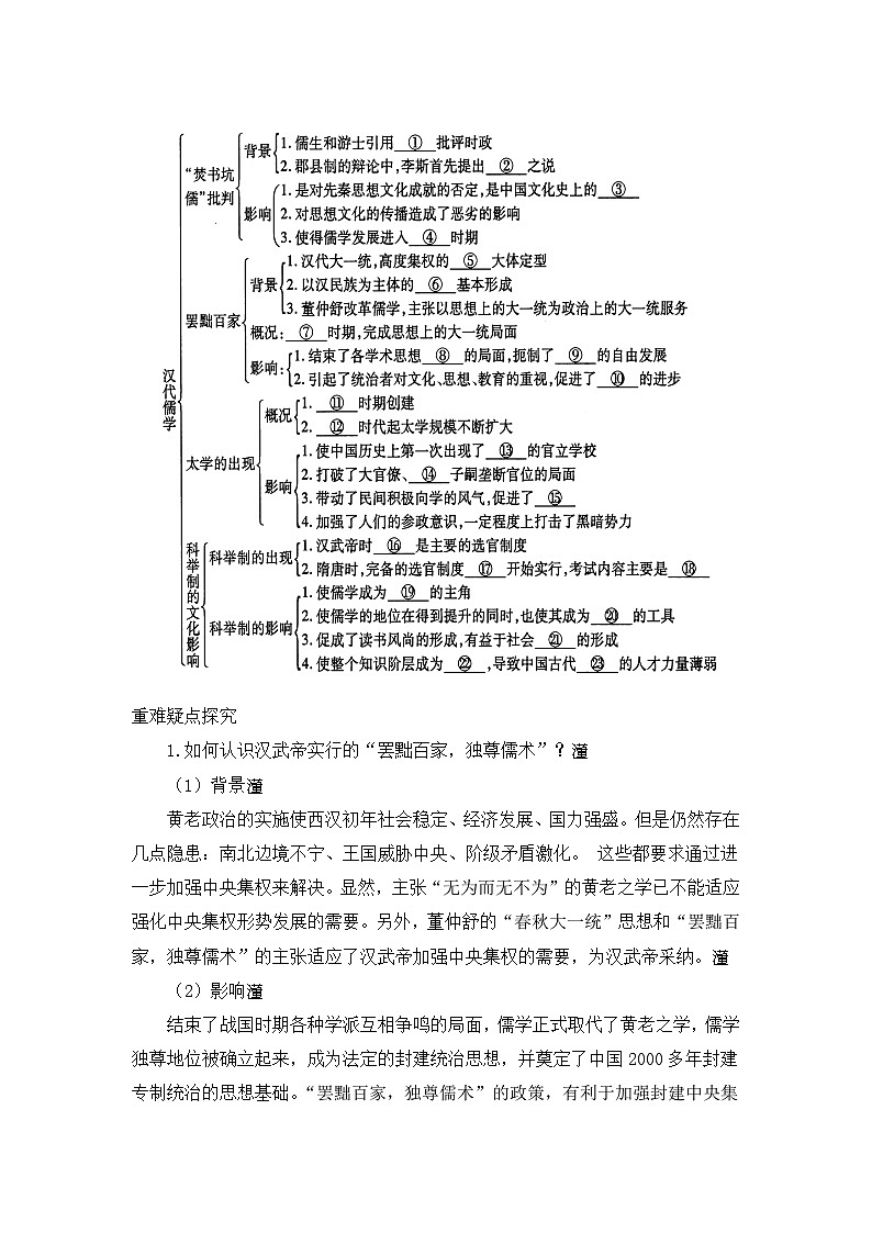
本课第一目“焚书坑儒批判”主要讲述秦朝专制主义中央集权下的“焚书坑儒”,儒家文化进入低潮时期。
本课第二目“罢黜百家”主要讲述汉武帝时董仲舒改造儒学适应中央集权政治的需要,确立了儒学在中国古代社会思想文化领域里的主流地位。
本课第三目“太学的出现”主要讲述儒学为统治者所接受,进而逐渐制度化、宣传化。
本课第四目“科举制的文化影响”主要讲述随着科举制的实行,儒家思想成为政治舞台上的主角,它的政治作用日益明显。
四目关系图示如下:
重难疑点探究
1.如何认识汉武帝实行的“罢黜百家,独尊儒术”?
(1)背景
黄老政治的实施使西汉初年社会稳定、经济发展、国力强盛。但是仍然存在几点隐患:南北边境不宁、王国威胁中央、阶级矛盾激化。 这些都要求通过进一步加强中央集权来解决。显然,主张“无为而无不为”的黄老之学已不能适应强化中央集权形势发展的需要。另外,董仲舒的“春秋大一统”思想和“罢黜百家,独尊儒术”的主张适应了汉武帝加强中央集权的需要,为汉武帝采纳。
(2)影响
结束了战国时期各种学派互相争鸣的局面,儒学正式取代了黄老之学,儒学独尊地位被确立起来,成为法定的封建统治思想,并奠定了中国2000多年封建专制统治的思想基础。“罢黜百家,独尊儒术”的政策,有利于加强封建中央集权和形成封建大一统局面,因此,对维护上升时期的封建统治具有积极作用;同时,也对中国古代的繁荣和教育的发展具有十分重要的意义。但儒学独尊局面的形成,又禁锢了人们的思想,扼杀了人们的聪明才智。
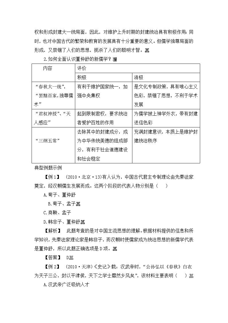
2.如何全面认识董仲舒的新儒学?
典型例题示例
【例1】 (2010·北京·13)有人认为,中国古代君主专制理论由先秦法家奠定,经汉朝儒生发展而成。这两个阶段的代表人物分别是( )
A.荀子、董仲舒
B.荀子、孟子
C.商鞅、孟子
D.韩非子、董仲舒
【解析】 此题考查的是对中国主流思想的理解。根据材料提供的信息和所学知识,先秦法家理论家是韩非子,而汉朝时使儒家成为统治思想的新儒学代表是董仲舒,所以此题正确选项是D项。
【答案】 D
【例2】 (2010·天津)《史记》载:汉武帝时,“公孙弘以《春秋》白衣为天子三公,封以平津侯,天下之学士靡然乡风矣”,该材料主要表明( )
A.汉武帝广泛吸纳人才
B.平民将相大量涌现
C.儒学在民间开始兴起
D.儒学地位显著提高
【解析】 本题考查学生从材料中提取信息的能力。此题可将问题改为“‘天下之学士靡然乡风矣’的原因是什么”。“天下学士”跟的是什么“风”?对于没有文言文障碍的同学而言,答案不难从材料的前后文得出:效仿公孙弘研习儒学经典。为什么效仿?公孙弘的成功,对于具有政治敏感的“天下学士”而言,不难把握“儒学地位正在提高”这一新的政治动向。
【答案】 D
【例3】 (2009·安徽卷)儒家思想经过不断发展,逐渐成为中国传统文化的主流。以下言论最能体现其适应加强中央集权需要的是( )
A.“为政以德,譬如北辰,居其所而众星共(拱)之。”
B.“以德兼人者王,以力兼人者弱,以富兼人者贫。”
C.“诸不在六艺之科、孔子之术者,皆绝其道,勿使并进。”
D.“我之出而仕也,为天下,非为君也。”
【解析】 本题主要考查古代中国文化主流思想的演变中的儒家思想的发展变化的过程,选取了儒家思想演变历程中比较有代表性的人物的言论作为选项,知识点较多。A项,是孔子的话,强调为政以德。B项是荀子的话,说的是:大凡兼并别国的君主有三种方法。C项是董仲舒向汉武帝的建议:我的愚见认为那些只要不在六艺之列的(所谓“六艺”,就是过去读书人必备的六种才能,“礼”,“乐”,“射”,“御”,“书”,“数”)和孔子那一套儒家思想的学说,都不许其发展下去,不允许和儒家思想一起存在。D项是黄宗羲的话,强调要为万民服务。
【答案】 C
随堂巩固演练
一、选择题
1.董仲舒新儒学有限制君主权力过度膨胀目的的内容是( )
A.“天人感应”学说
B.“罢黜百家,独尊儒术”
C.“君权神授”说
D.“制天命而用之”
【答案】 A
【解析】 本题主要考查对史实的掌握、理解。“天人感应”学说,讲天子之权源于上天,切不可为所欲为,否则会受到上天惩罚。客观上限制君权过度膨胀。
2.秦“焚书坑儒”,汉“罢黜百家、独尊儒术”,二者根本着眼点是( )
A.压制知识分子
B.区别对待古代文化
C.完善法律体制
D.加强君主专制
【答案】 D
【解析】 本题属比较型选择题,可直接判断,再带进选项验证。A项符合秦“焚书坑儒”;B、C两项都不符合;D项反映了秦“焚书坑儒”的根本出发点,汉“罢黜百家,独尊儒术”也是利用思想上的统一达到政治上的统一,进而加强君主专制统治。
3.(2011·潍坊模拟)有学者认为:“科举考试的终结并不意味着其中合理因素与之俱亡。它所体现的许多有价值的观念具有永久的生命力,……成为人类共同的基本理念。”科举制度“具有永久的生命力”的理念是( )
A.公平竞争
B.以文治国
C.分科考试
D.学而优则仕
【答案】 A
【解析】 科举制下,不论年龄大小、社会地位高低,都可以凭借自己的学养取得官职,因而体现了公平竞争的原则。
4.(2011·嘉兴一中模拟)六集电视系列片《东方之光》解说词:“自然,中国还有千古一律的‘科举制度’……无论士农工商,立论,言必称三代;著文,开篇必是子曰诗云。”对上述说法理解错误的是( )
A.“言必称三代”中的“三代”指夏、商、周
B.“子曰诗云”泛指儒家言论
C.儒家学说对中国文化影响深远
D.古代文学呈现出古典与高雅的发展趋势
【答案】 D
【解析】 本题为逆向选择题。“三代”指的是夏、商、周,“子曰诗云”指的是儒家的学说和言论,这也反映了中国文化深受儒家思想的影响,故A、B、C三项表述都正确,应排除。
5.(2011·嘉兴一中模拟)“眼珠子,鼻孔子,朱子高于孔子;眉先生,胡后生,后生长于先生。”这是中国对联艺术中非常典型的双关联。对“朱子高于孔子”寓意的最佳解释是( )
A.朱熹建立了系统的心学理论
B.朱熹继承和发展了儒家学说
C.朱熹使儒学成为封建正统思想
D.朱熹的学说比孔子更加科学
【答案】 B
【解析】 本题可用排除法解答。心学的代表人物是陆九渊和王守仁,而非朱熹;使儒学成为封建正统思想的是西汉时期的董仲舒和汉武帝;朱熹的理学属于客观唯心主义谈不上科学。故A、C、D三项都应排除。故选B项。
二、非选择题
6.阅读下列材料:
材料一 漫画《思想家的话语》
材料二 “诸不在六艺之科孔子之术者,皆绝其道,勿使并进。邪辟之说灭息,然后统纪可一而法度可明,民知所从矣。”
——《汉书·董仲舒传》
材料三 “孔夫子之在中国,是权势者们捧起来的。……凡有企图获得权势的后人,就是希望做官的人,都是读‘四书’和‘五经’,……孔子这人,其实是死了以后,也总是当着权势者们的‘敲门砖’的差使的。”
——鲁迅《在现代中国的孔夫子》
请回答:
(1)据材料一中三位思想家的主张,判断人物A和人物B分别是谁。
(2)据材料,汉代以后出现“以孔子之是非为是非”的现象,其原因何在?
(3)在今天,我们应该如何正确地对待以孔子思想为主的传统文化?
【答案】 (1)分别是孟子和荀子。
(2)汉武帝以后,儒家思想成为历代统治者推崇的正统思想。
(3)取其精华,弃其糟粕,批判地继承。课标
知道汉代儒学成为正统思想的史实。
重点
汉代思想的大一统。
难点
分析儒家思想取得正统地位的原因及影响。
内容
评价
积极
消极
“春秋大一统”,“罢黜百家,独尊儒术”
有利于维护国家统一,加强中央集权
是文化专制政策,具有唯心主义色彩,禁锢了思想,不利于学术发展
“君权神授”、“天人感应”
起到限制君权,要求统治者爱护百姓的作用
为儒学披上神学外衣,带有封建迷信色彩
“三纲五常”
去除其中的封建成分,成为中华传统美德的组成部分,有利于社会道德建设和社会稳定
充满封建意识,本质上是维护封建统治秩序
相关学案
这是一份高中历史二:走向“大一统”的秦汉政治导学案,共7页。学案主要包含了学习目标,思考自测,随堂检测等内容,欢迎下载使用。
这是一份人民版必修1二:走向“大一统”的秦汉政治导学案及答案,共3页。学案主要包含了第一个统一的封建王朝,地方行政机构等内容,欢迎下载使用。
这是一份高中古代中国的手工业经济导学案,共9页。学案主要包含了家庭手工业和田庄手工业,“工官”和“匠户”,纺织业的发展,先进的冶金技术,制瓷业的成就等内容,欢迎下载使用。
相关学案 更多
- 1.电子资料成功下载后不支持退换,如发现资料有内容错误问题请联系客服,如若属实,我们会补偿您的损失
- 2.压缩包下载后请先用软件解压,再使用对应软件打开;软件版本较低时请及时更新
- 3.资料下载成功后可在60天以内免费重复下载
免费领取教师福利

