


所属成套资源:初中数学新北师大版七年级上册教案2025秋
北师大版(2024)七年级上册(2024)数据的表示教案设计
展开 这是一份北师大版(2024)七年级上册(2024)数据的表示教案设计,共7页。教案主要包含了教学目标,教学重点,教学难点,教学过程,作业布置,板书设计等内容,欢迎下载使用。
【教学目标】
1.进一步经历用扇形统计图描述数据的活动,了解数据处理的过程。
2.会制作扇形统计图,能用统计图直观、有效地描述数据。
3.能从扇形统计图中获取正确的信息,并能做出合理的解释和决策,加强数据观念。
【教学重点】会制作扇形统计图,能从扇形图中获取正确的信息。
【教学难点】利用收集整理的数据制作扇形统计图。
【教学过程】
一、创设情境,导入新课
[设计意图]
通过贴近学生生活的情境,激发学生学习兴趣,引入新课。[情境引入]
当我们过生日和亲朋好友一起分享生日蛋糕时,你如何将蛋糕平均分成4份?6份呢?8份呢?平均分成n份怎么分?
这节课我们就来学习如何绘制扇形统计图以及与其有关的计算问题。[教学建议]
鼓励学生交流讨论,指定学生代表回答,引导学生初步发现圆中扇形的大小与扇形圆心角大小的关系。
二、问题引入,合作探究
[设计意图]
使学生从实例入手,知道扇形统计图中各部分占总体的百分比,与对应的扇形圆心角度数的关系,为学习绘制扇形统计图做铺垫。
[探究点1] 数据的收集
问题1 阅读教材P176,回答下列问题:
(1)如果让你协助张老师买书,你会提出什么购买建议?你是如何考虑的?
我会建议多买点文学、科普、历史类的图书,因为最喜欢阅读这三类图书的人数排前三。
(2)喜欢文学类图书的人数占调查总人数的百分比是多少?喜欢历史、科普、军事、艺术、其他类型图书的人数占调查总人数的百分比分别是多少?上述所有百分比之和是多少?
最喜欢阅读的图书类型文学历史科普军事艺术其他
占调查总人数的百分比30%20%22.5%10%10%7.5%
上述所有百分比之和是30%+20%+22.5%+10%+10%+7.5%=1。
(3)你能尝试用扇形统计图表示上述结果吗?
如图所示。
[教学建议]
指定学生代表提出建议,计算百分比,并引导学生思考百分比之和为1的原因,可让学生参考活动一中分蛋糕的方法,独立思考并尝试画出扇形统计图,为后续的学习做铺垫。
[设计意图]
使学生学会制作扇形统计图,知道扇形统计图的制作步骤与特点。
[设计意图]
巩固学生对扇形统计图的理解,使学生了解读取多个扇形统计图信息时的注意事项,培养从统计图的错误逆推收集数据问题的能力,加强数据观念,养成严谨习惯。思考 结合活动一中分蛋糕的问题,扇形统计图中每部分占总体的百分比,与该部分所对应的扇形圆心角的度数有什么关系?
在扇形统计图中,每部分占总体的百分比等于该部分所对应的扇形圆心角的度数与360°的比。
问题2 根据上述张老师的调查数据,按如下方法绘制扇形统计图。
(1)计算各选项人数占调查总人数的百分比,并填在下表中。
(2)计算各个扇形圆心角的度数,并填在下表中。其中,圆心角度数=360°×该项所占的百分比。
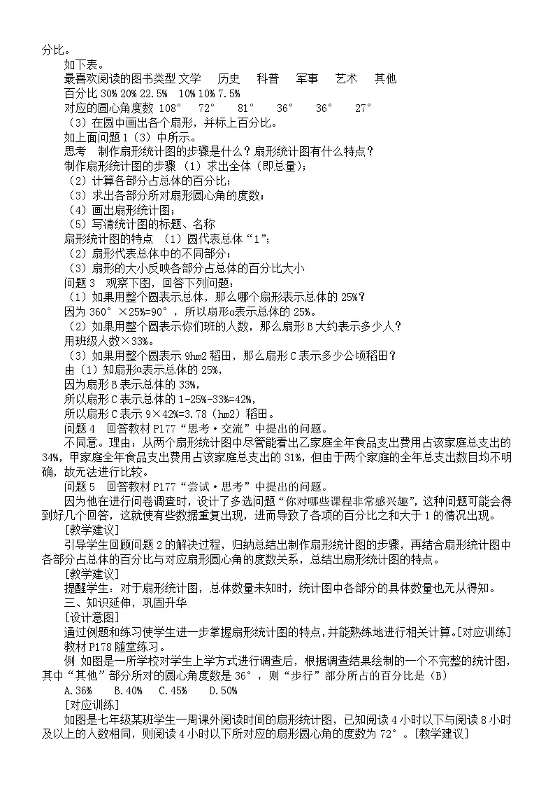
如下表。
最喜欢阅读的图书类型文学历史科普军事艺术其他
百分比30%20%22.5%10%10%7.5%
对应的圆心角度数108°72°81°36°36°27°
(3)在圆中画出各个扇形,并标上百分比。
如上面问题1(3)中所示。
思考 制作扇形统计图的步骤是什么?扇形统计图有什么特点?
制作扇形统计图的步骤(1)求出全体(即总量);
(2)计算各部分占总体的百分比;
(3)求出各部分所对扇形圆心角的度数;
(4)画出扇形统计图;
(5)写清统计图的标题、名称
扇形统计图的特点(1)圆代表总体“1”;
(2)扇形代表总体中的不同部分;
(3)扇形的大小反映各部分占总体的百分比大小
问题3 观察下图,回答下列问题:
(1)如果用整个圆表示总体,那么哪个扇形表示总体的25%?
因为360°×25%=90°,所以扇形ɑ表示总体的25%。
(2)如果用整个圆表示你们班的人数,那么扇形B大约表示多少人?
用班级人数×33%。
(3)如果用整个圆表示9hm2稻田,那么扇形C表示多少公顷稻田?
由(1)知扇形ɑ表示总体的25%,
因为扇形B表示总体的33%,
所以扇形C表示总体的1-25%-33%=42%,
所以扇形C表示9×42%=3.78(hm2)稻田。
问题4 回答教材P177“思考·交流”中提出的问题。
不同意。理由:从两个扇形统计图中尽管能看出乙家庭全年食品支出费用占该家庭总支出的34%,甲家庭全年食品支出费用占该家庭总支出的31%,但由于两个家庭的全年总支出数目均不明确,故无法进行比较。
问题5 回答教材P177“尝试·思考”中提出的问题。
因为他在进行问卷调查时,设计了多选问题“你对哪些课程非常感兴趣”,这种问题可能会得到好几个回答,这就使有些数据重复出现,进而导致了各项的百分比之和大于1的情况出现。
[教学建议]
引导学生回顾问题2的解决过程,归纳总结出制作扇形统计图的步骤,再结合扇形统计图中各部分占总体的百分比与对应扇形圆心角的度数关系,总结出扇形统计图的特点。
[教学建议]
提醒学生:对于扇形统计图,总体数量未知时,统计图中各部分的具体数量也无从得知。
三、知识延伸,巩固升华
[设计意图]
通过例题和练习使学生进一步掌握扇形统计图的特点,并能熟练地进行相关计算。[对应训练]
教材P178随堂练习。
例 如图是一所学校对学生上学方式进行调查后,根据调查结果绘制的一个不完整的统计图,其中“其他”部分所对的圆心角度数是36°,则“步行”部分所占的百分比是(B)
A.36% B.40% C.45% D.50%
[对应训练]
如图是七年级某班学生一周课外阅读时间的扇形统计图,已知阅读4小时以下与阅读8小时及以上的人数相同,则阅读4小时以下所对应的扇形圆心角的度数为72°。[教学建议]
提醒学生:(1)扇形统计图中,扇形圆心角的度数与360°的比等于该部分占总体的百分比;(2)两个数量相同的部分占总体的百分比相等,对应的扇形圆心角的度数也相等。
四、随堂训练,课堂总结师生一起回顾本节课所学主要内容,并请学生回答以下问题:
1.扇形统计图中,每部分占总体的百分比与该部分对应的扇形圆心角度数有什么关系?
2.绘制扇形统计图的步骤是什么?
【作业布置】
教材P185~189习题6.3第1,9,10,11题。
【板书设计】
3 数据的表示
第1课时 扇形统计图
1.制作扇形统计图。
2.扇形统计图的特点。
第2课时 频数直方图
【教学目标】
1.通过实例,了解频数和频数分布的意义,认识频数直方图。
2.学会把数据进行分组,明确频数直方图制作的步骤,能画频数直方图。
3.体会频数直方图与条形统计图的关系,了解频数直方图的特点,能利用频数直方图解释数据中蕴含的信息,发展数据观念。
【教学重点】
1.根据数据能画频数直方图。
2.能利用频数直方图解释数据中蕴含的信息。
【教学难点】确定组距与组数。
【教学过程】
一、回顾旧知,导入新课
[设计意图]
回顾前面接触过的频数直方图的雏形,使学生初步感受其反映数据分布情况的特点。
[回顾导入]
回顾教材P165图6-2,思考以下几个问题:
(1)假如小明的身高是153cm,那么小明的身高在该班处于什么水平?是上游,还是中游,还是下游?
(2)该班大多数人的身高处于什么范围?
(3)你能从图中看出该班学生身高的整体分布情况吗?谈谈看。[教学建议]
引导学生认真观察,指定学生代表回答,交流讨论,为频数直方图的学习做铺垫。
二、问题引入,合作探究
[设计意图]
借助实例,使学生了解频数和频数分布的意义,认识频数直方图,并能画频数直方图,了解组数和组距的取法,体会频数直方图和条形统计图的联系与区别,加强数据观念。
探究点 样本的代表性
问题 你能用恰当的统计图表表示该班学生的美术成绩吗?从你的图表中能看出大部分学生处于哪个等级吗?成绩的整体分布情况怎样?
(2)你能用恰当的统计图表表示该班学生的课间操成绩吗?从你的图表中能看出大部分学生处于哪个分数段吗?分数的整体分布情况怎样?
可用如下图表表示。
[教学建议]
鼓励学生尝试用不同的统计图来表示,并进行讨论交流,引导学生发现用条形统计图处理大量数据或数据连续取值时很困难,且看不出数据的整体分布情况,需要思考改进方法。
[设计意图]
使学生了解随机抽样的不同具体操作,初步感知分层抽样,知道样本容量的概念,进一步了解样本的代表性,体会样本与总体的关系,加强模型观念。思考 你能明白上面右边这种统计图的画法吗?
先将数据分组,再统计每组中数据出现的次数,然后根据统计的各组频数画出统计图。
概念引入:
像上面右边这样的统计图称为频数直方图。
当遇到大量的数据或数据连续取值时,我们通常先将数据适当分组,然后绘制频数直方图直观地反映数据的整体分布状况。
例 阅读教材P180例题,回答以下问题:
(1)所给的数据的最大值和最小值分别是多少?
所给的数据中最大值是26.8,最小值是2.2。
(2)所给的数据分为几组比较好?组距为多少比较合适?
最大值和最小值相差26.8-2.2=24.6,组数太多或太少,都会影响对数据整体情况的了解。考虑以4m3为组距,24.6÷4=6.15,可以考虑分成7组。
(3)你能统计出落在各组中的频数吗?用什么方法统计的?
用“正”字计数法统计。结果如下表。
分组家庭数(频数)分组家庭数(频数)
2.0~6.02018.0~22.02
6.0~10.01522.0~26.04
10.0~14.01326.0~30.01
14.0~18.05(4)你能根据统计的各组频数绘制出频数直方图吗?
如下图。
思考 (1)根据上面的绘图过程,你能总结出绘制频数直方图的一般步骤吗?
绘制频数直方图的一般步骤①找出所给数据中的最大值和最小值,求最大值与最小值的差,确定统计量的范围;
②确定组数和组距,选取分点进行分组;
③统计每组中数据的频数;
④根据分组和频数,绘制频数直方图
[教学建议]
适时让学生认识组距、组数、分点,说明各组组距应该相等。确定组距、组数、分点是学生感觉比较困难的地方,教学时可以结合例题加以说明:
(1)数据个数在100以内,一般分成5至12组。(2)为了使每个数据都分布在一个组内,也为了使组距相等,往往会把最小值适当减小一点作为最左边的端点,把最大值增大一点作为最右边的端点。
(2)你认为频数直方图有什么特点?与条形统计图相比有哪些不同?与同伴进行交流。
条形统计图与频数直方图的联系和区别:
联系用途相同:都是可以直观地表示出具体数量,频数直方图是特殊的条形统计图
区别(1)特点不同:条形统计图的特点是直观地显示出具体数据,频数直方图的特点是表现频数的分布情况;
(2)绘制形式不同:条形统计图各条形分开,频数直方图的条形连在一起。
[对应训练]
教材P182随堂练习。三、知识延伸,巩固升华
[设计意图]
通过例题让学生进一步理解频数直方图,能根据其他信息补全频数直方图,强化数据观念。例 中华文明,源远流长,中华汉字,寓意深广。为了传承优秀传统文化,某校团委组织了一次全校1500名学生参加的“汉字听写”大赛,赛后发现所有参赛学生的成绩均不低于50分,为了更好地了解本次大赛的成绩分布情况,随机抽取了200名学生的成绩作为样本进行整理,得到下列不完整的统计图表。
成绩/分频数频率
50~60100.05
60~70200.10
70~8030b
80~90ɑ0.30
90~100800.40
根据以上信息,回答下列问题:
(1)ɑ=60,b=0.15;
(2)请补全频数直方图;
(3)若成绩在90分以上(包括90分)的为“优”等,则该校参加这次比赛的1500名学生中成绩“优”等的约有多少人?
解:(1)[解析]由题意得,ɑ=200×0.30=60,b=30÷200=0.15。
(2)补全频数直方图如图所示。
(3)1500×0.40=600(人)。
所以该校参加这次比赛的1500名学生中成绩“优”等的约有600人。[教学建议]
提醒学生:(1)各组频数之和等于总数,各组频率之和等于1;(2)样本中某部分所占比例可当作总体中该部分所占的比例。
四、随堂训练,课堂总结师生一起回顾本节课所学主要内容,并请学生回答以下问题:
1.频数直方图有什么特点?
2.绘制频数直方图的一般步骤是怎样的?
【作业布置】
教材P185~189习题6. 3第3,4,5,7,8,12,13题。
2. 《创优作业》主体本部分相应课时训练。
【板书设计】
第2课时 频数直方图
1.认识频数直方图。
2.绘制频数直方图。
第3课时统计图的选择
【教学目标】
1.熟悉条形统计图、折线统计图、扇形统计图这三种统计图的特点,能根据不同问题选择适当的统计图描述、分析数据。
2.认识较复杂的统计图,能从中分析出蕴含的信息,加强数据观念。
3.通过现实生活中的统计活动,进一步经历收集、整理、描述、分析数据的活动,了解数据处理的过程,感受统计与现实生活的密切联系。
【教学重点】根据不同问题选择适当的统计图描述、分析数据。
【教学难点】能从较复杂的统计图中获取有效信息。
【教学过程】
一、知识回顾,导入新课
[设计意图]
从具体情境出发,激发学生学习兴趣,培养学生读图获取信息的能力,为后续学习做铺垫。
[情境导入]
下图呈现了世界人口情况及预测数据,看一看这幅图给我们提供了哪些信息?请同学们认真思考,然后回答。
[教学建议]
引导学生自己读图,分组交流讨论,指定学生代表回答,只要合理均予以认可。
二、问题引入,合作探究
[设计意图]
以问题串的形式引导学生逐步深入的思考选择统计图的条件,使学生学会根据问题的需要选择恰当的统计图。
[探究点1] 统计图的选择
Ⅰ.统计图的选择
问题1 观察教材P182中小亮绘制的三幅统计图,回答下列问题:
(1)三幅统计图分别表示什么内容?
折线统计图表示世界人口在1960年、1974年、1987年、1999年、2011年、2022年、2050年、2100年的变化情况;条形统计图表示预测的2100年世界各大洲(地区)人口的数量;扇形统计图表示预测的2100年世界各大洲(地区)人口的分布情况。
(2)从哪幅统计图中你能看出世界人口的变化情况?
折线统计图。
(3)预计2100年非洲人口大约将达到多少亿?你是从哪幅统计图中得到这个数据的?
约40亿,条形统计图。
(4)预计2100年亚洲人口比拉丁美洲和加勒比地区、欧洲、北美洲、大洋洲的人口总和还要多,你从哪幅统计图中可以明显地得到这个结论?
扇形统计图。
(5)比较三种统计图的特点,并与同伴进行交流。
条形统计图、折线统计图、扇形统计图各自的特点如图所示。
[教学建议]
指定学生代表回答问题,并简单说明理由,让学生体会不同统计图给人的直观印象与特点,为后续的比较总结做铺垫。
[设计意图]
通过现实中较复杂的统计图,拓宽学生视野,进一步提高学生借助统计图分析数据的能力,加强数据观念。
例 空气是混合物,为直观介绍空气各成分的百分比,最适合用的统计图是(C)
A.折线统计图 B.条形统计图 C.扇形统计图 D.以上三种均可
[对应训练]
1.七年级开展“好人好事”活动,为了清楚表明各班做好人好事的件数,最好选用的统计图是条形统计图。
2.某地要反映出2013年到2023年降水量的变化情况,应绘制的统计图是折线统计图。
Ⅱ.统计图的分析
问题2 阅读教材P184“思考·交流”,并回答其中提出的问题。
2013年的快递业务量增长率最高。还能发现:2022年增长率最低(答案不唯一)。
[对应训练]
教材P185随堂练习。[教学建议]
让学生交流讨论,指定学生代表回答,然后酌情引导学生分析、总结出三种统计图的特点。
[教学建议]
此类统计图学生之前没有接触过,理解起来可能有困难,教师注意酌情引导,将统计图进行拆解分析,消除学生畏难心理。
[设计意图]
通过身边的统计活动,让学生进一步经历收集、整理、描述、分析数据的过程,了解数据处理的过程,回顾前面的知识,给七年级的统计知识做总结。探究点2 统计活动的过程
问题 为了解学校七年级学生上周参加家务劳动的情况,准备做一次调查,请回答下列问题:
(1)你会选择普查还是抽样调查的方式?
抽样调查。
(2)你准备采用什么方式收集数据?你想收集哪方面的信息?
问卷调查。参加家务劳动的项目,如扫地,洗碗等。
(3)整理好收集的数据后,为反映参加的家务劳动项目的具体人数情况,你会选择哪种统计图表示数据?为反映参加的家务劳动项目的人数占比情况,你会选择哪种统计图表示数据?
第一种会选择条形统计图,第二种会选择扇形统计图。
(4)绘制好统计图后进行分析,从中你能得到哪些结论?
根据自己的统计图回答。
思考 回顾你从事过的统计活动,大致经历了哪些过程?通过调查得到的结论与调查前的预想一致吗?不一致时你分析过其中的原因吗?尝试过哪些改进措施?
统计活动的过程(1)收集数据:明确调查问题,确定调查对象,选择调查方法,展开调查;
(2)整理数据:将收集的数据计数整理成表;
(3)描述数据:将整理后的数据绘制成统计图;
(4)分析数据:从统计图中获取更多信息,作出简单的判断和预测
结论不一致的可能原因(1)选取的样本缺乏代表性和广泛性;
(2)收集数据阶段设计的调查问卷有问题教学建议
[教学建议]
指定学生代表回答,并简单说明理由。对于思考中的问题,可酌情整体回顾前面所学的内容,引导学生将知识结合起来,形成一个整体印象,加深对统计知识的理解。
三、知识延伸,巩固升华
[设计意图]
使学生进一步了解三种统计图的特点,加强数据观念。例 选择适当的统计图表示如图所示的数据,说出你选择的理由,从图中能获得哪些信息?
数据表示的是各种方法能处理的垃圾量占垃圾总量的百分比,所以选择扇形统计图(如下图)。
信息:能够回收利用的垃圾很少,因此,注意尽量少制造一些垃圾。
[对应训练]
(1)制作适当的统计图表示下列数据:
孵化期统计表
鸡鸭鹅鸽子火鸡
21天30天30天16天26天
数据是具体的数量,并且各部分是相互独立的,所以用条形统计图(如下图)。
(2)为了提高长跑成绩,王老师坚持锻炼并于每周日记录下1500米的成绩,如果要清楚地看出老师成绩的变化情况,你选择哪种统计图?
王老师1500米成绩变化统计表
锻炼的星期数1234567
成绩/min7.57.57.576.86.66.3
选择折线统计图。王老师1500米成绩变化折线统计图如图。
[教学建议]
提醒学生:统计相关题目有时会涉及主观性问题,要从对社会有益的方面去回答。
四、随堂训练,课堂总结师生一起回顾本节课所学主要内容,并请学生回答以下问题:
1.怎么根据需要选择恰当的统计图?
2.你会读取较复杂的统计图中的信息吗?
3.统计活动大致经历了哪些过程?需要注意什么?
【作业布置】
教材P185~189习题6. 3第2,6,14,15题。
【板书设计】
第3课时 统计图的选择
1.统计图的选择:三种统计图的特点。
2.分析较复杂的统计图。
3.统计活动的过程。
相关教案
这是一份北师大版(2024)七年级上册(2024)数据的表示教案设计,共7页。教案主要包含了教学目标,教学重点,教学难点,教学过程,作业布置,板书设计等内容,欢迎下载使用。
这是一份北师大版6.3 数据的表示教学设计,共3页。教案主要包含了知识与技能,过程与方法,情感、态度与价值观,教学重点,教学难点等内容,欢迎下载使用。
这是一份初中数学北师大版七年级上册6.3 数据的表示教学设计及反思,共5页。教案主要包含了复习提问,引入新课,新课讲解,对比练习,加强认识,归纳小结,反思提高等内容,欢迎下载使用。
相关教案 更多
- 1.电子资料成功下载后不支持退换,如发现资料有内容错误问题请联系客服,如若属实,我们会补偿您的损失
- 2.压缩包下载后请先用软件解压,再使用对应软件打开;软件版本较低时请及时更新
- 3.资料下载成功后可在60天以内免费重复下载
免费领取教师福利 






.png)





