搜索
      上传资料 赚现金
      点击图片退出全屏预览

      课题2 化石能源的合理利用(共2课时)(分层练习)-【大单元教学】2024-2025学年九年级化学上册同步备课系列(人教版2024)(原卷版+解析版)

      • 3.13 MB
      • 2025-05-27 10:45:11
      • 75
      • 0
      • 教习网2373707
      加入资料篮
      立即下载
      查看完整配套(共2份)
      包含资料(2份) 收起列表
      原卷
      课题2 化石能源的合理利用(共2课时)(分层练习)(原卷版).docx
      预览
      解析
      课题2 化石能源的合理利用(共2课时)(分层练习)(解析版).docx
      预览
      正在预览:课题2 化石能源的合理利用(共2课时)(分层练习)(原卷版).docx
      课题2 化石能源的合理利用(共2课时)(分层练习)(原卷版)第1页
      点击全屏预览
      1/11
      课题2 化石能源的合理利用(共2课时)(分层练习)(原卷版)第2页
      点击全屏预览
      2/11
      课题2 化石能源的合理利用(共2课时)(分层练习)(原卷版)第3页
      点击全屏预览
      3/11
      课题2 化石能源的合理利用(共2课时)(分层练习)(解析版)第1页
      点击全屏预览
      1/18
      课题2 化石能源的合理利用(共2课时)(分层练习)(解析版)第2页
      点击全屏预览
      2/18
      课题2 化石能源的合理利用(共2课时)(分层练习)(解析版)第3页
      点击全屏预览
      3/18
      还剩8页未读, 继续阅读

      初中化学人教版(2024)九年级上册(2024)化石能源的合理利用练习题

      展开

      这是一份初中化学人教版(2024)九年级上册(2024)化石能源的合理利用练习题,文件包含课题2化石能源的合理利用共2课时分层练习原卷版docx、课题2化石能源的合理利用共2课时分层练习解析版docx等2份试卷配套教学资源,其中试卷共29页, 欢迎下载使用。
      1.(2024·海南·中考真题)建设绿色低碳海南自贸港,下列做法不可取的是( )
      A.生产生活废水直接排放B.推动新能源汽车产业发展
      C.建设热带雨林国家公园D.兴建漂浮式海上风电项目
      2.(2024·重庆·中考真题)“嫦娥六号”探测器的发射火箭用到了无污染的高能燃料。该燃料最有可能是( )
      A.液氢B.液氧
      C.酒精D.石油
      3.(2024·黑龙江哈尔滨·模拟预测)2024年6月5日是第53个世界环境日,今年我国的环保主题是“全面推进美丽中国建设”,旨在深入宣传贯彻习近平生态文明思想。下列不符合“绿色化学理念”的是( )
      A.垃圾分类并露天焚烧B.废气处理达标后排放
      C.植树、种草增加绿化面积D.乘坐公共交通出行
      4.(2024·江苏常州·中考真题)下列关于化石燃料的说法正确的是( )
      A.化石燃料都属于可再生能源B.煤完全燃烧时不会产生污染
      C.石油为原料能制造合成纤维D.天然气主要成分为一氧化碳
      5.(2024·广东广州·中考真题)能源与生活息息相关。下列说法不正确的是( )
      A.石油属于化石燃料,是不可再生能源
      B.天然气燃烧产生的二氧化碳可造成酸雨
      C.乙醇汽油用作汽车燃料可减少空气污染
      D.太阳能电池可将太阳能转化为电能
      6.(2024·四川泸州·中考真题)实验室可用如图装置制备与收集H2。下列有关说法错误的是( )
      A.反应原理为:
      B.可用稀硫酸代替稀盐酸制取氢气
      C.关闭旋塞后H2将反应液压入长颈漏斗中
      D.用向上排空气法代替图中的收集方法
      7.(2024·四川泸州·中考真题)《汉书》中记载:“高奴县有洧水,可燃”。这里地下冒出的黑色“洧水”指的是( )
      A.石油B.猪油
      C.矿泉水D.盐湖水
      8.(2024·北京·中考真题)下列燃料在中充分燃烧时,不会产生的是( )
      A.B.CO
      C.D.
      9.(2024·吉林长春·一模)下图为我国不同年份的能源结构图,下列说法不正确的是( )
      A.氢气是理想的清洁高能燃料
      B.我国能源结构中清洁能源占比呈增加趋势
      C.煤、石油是可再生能源
      D.加大水电、风电的开发利用有利于减少环境污染
      10.(2024·云南德宏·一模)下图是硫酸型酸雨的形成过程示意图,下列说法不正确的是( )
      A.由S转化为H2SO4的过程中硫元素的化合价依次升高
      B.SO2和SO3的组成元素相同,分子结构不同
      C.过程③中发生的化学方程式为SO3+H2O=H2SO4
      D.在煤中加入石灰石,可减少SO2的排放
      11.(2024·广西南宁·模拟预测)下列有关化学反应与能量的说法,正确的是( )
      A.化学反应伴随着能量变化
      B.化学反应不一定遵循质量守恒定律
      C.在化学反应中只有燃烧反应才能放出热量
      D.人类利用的能量都是通过化学反应获得的
      12.(2024·江苏苏州·二模)石油古称“洧水”,《汉书》中“高奴县洧水可燃”、《梦溪笔谈》中“予知其烟可用,试扫其烟为墨,黑光如漆”,下列关于“洧水”的说法错误的是( )
      A.具有可燃性B.是一种黏稠状液体
      C.是可再生能源D.含有碳元素
      13.(2024·河南信阳·二模)能源的利用和发展关乎社会的发展。下列说法正确的是( )
      A.燃料充分燃烧,能节约资源,减少污染
      B.在化学反应中只有燃烧反应才能放出热量
      C.煤、石油、天然气属于可再生能源
      D.加大化石燃料的开发,以满足不断增长的能源需求
      14.(2024·陕西西安·二模)化学学科为人类做出巨大贡献,下列有关说法不正确的是( )
      A.使用消毒剂有效杀灭新冠病毒的传播利用的是化学变化
      B.扑灭森林火灾最有效的方法是隔离可燃物
      C.城区禁止燃放鞭炮,可以有效减少空气污染物的产生
      D.加大化石燃料的开发,以满足不断增长的能源需求
      15.(2024·湖南邵阳·二模)能源与生活息息相关。下列说法正确的是( )
      A.木柴架空有利于促进燃烧,是因为增大了木柴与氧气的接触面积
      B.石油、煤炭资源丰富,可以无节制开采
      C.“钻木取火”的原理是通过摩擦生热提高木材的着火点
      D.厨房煤气泄漏,立即开启排气扇通风换气
      16.(2024·福建福州·模拟预测)近年来我国科技领域成果丰硕。下列相关描述错误的是( )
      A.光纤量子通信——光纤中的二氧化硅属于氧化物
      B.CO2封存海底——液化CO2时分子间的间隔变小
      C.制造AI机器人——材料中覆铜箔层利用铜的良好延展性
      D.开启氢能航运——氢氧燃料电池工作时将光能转化为电能
      17.(2024·吉林四平·三模)家用燃料使用的发展历程如下图所示(括号内表示燃料主要成分)。下列有关说法错误的是( )
      A.燃料燃烧时均放出热量
      B.丁烷中碳、氢元素的质量比为
      C.管道煤气有毒
      D.煤、石油、天然气都属于化石燃料
      18.(2024·江苏苏州·一模)H2O和CO2在一定条件下可生成乙醇,其反应过程表示如下。下列说法不正确的是( )
      A.反应前后没有发生改变的微粒是C、H、O三种原子
      B.参加反应的CO2和H2O分子个数比为3:2
      C.反应前后“人造树叶”的化学性质和质量不变
      D.该反应实现了太阳能转化为化学能
      19.(2024·山西吕梁·三模)我国“富煤、少油、缺气”,利用我国自主研发的某新型甲醇合成催化剂可以将煤转化为甲醇。下列相关分析正确的是
      A.煤、石油和天然气均属于可再生能源
      B.该催化剂可以改变任何化学反应的速率
      C.该催化剂在反应前后质量和性质都不变
      D.该研究有助于弥补油气资源不足的问题
      20.(2024·云南文山·二模)为消除目前燃料燃烧时产生的环境污染,同时缓解能源危机,有关专家提出了利用太阳能制取氢能的构想(如图所示)。下列说法正确的是( )
      A.光分解催化剂是反应物
      B.过程②是化学能转化为电能
      C.太阳能是不可再生能源
      D.氢气不易贮存和运输,无开发利用价值
      21.(2024·陕西西安·三模)结合如图实验装置回答问题。
      (1)实验室欲用高锰酸钾制取一瓶较纯净的氧气,应从图1中选择的发生和收集装置为 (填字母);发生反应的化学方程式为 。
      (2)若用装置来制取,要控制反应的速率,应将长颈漏斗改为 。
      (3)利用装置可以完成的工作有______。
      A.排空气收集氧气时,可用带火星的木条放在管口验满
      B.排空气收集氢气时,氢气从端通入
      C.瓶内装满水,端接量筒,氧气从端通入,可测量收集气体的体积
      D.瓶中装半瓶水,端连接氧气钢瓶,可观测给病人的输氧速度。
      (4)某兴趣小组同学用图2探究氧气制备新装置,用铂丝(可上下移动)作催化剂,安全管下端浸没于溶液中,将铂丝伸入溶液,立即产生,不一会安全管内液面上升,为避免液体涌出安全管,应采取的措施是 。
      22.(2024·山东济宁·二模)乙醇(C2H5OH)是常用的燃料,现有一定量的乙醇与9.2g氧气混合于密闭容器内,一定条件下充分反应后,生成CO、CO2和H2O三种物质,其中生成H2O的质量为5.4g。
      (1)乙醇中C、H、O三种元素的质量比 。
      (2)生成CO和CO2两种气体的总质量为 。
      23.(2024·上海徐汇·预测模拟)如图是某种环保电热水器的装置示意图。
      (1)请写出装置②内电解水的化学方程式 ;
      (2)太阳能电池负极连接的电极上生成气体是 。
      (3)氢气和氧气在燃料电池中反应生成水,水中氧元素质量分数为 ;
      (4)氢气罐和氧气罐内气体物质的量之比为 。
      (5)该装置中利用的绿色能源有 (只需写出一种);
      (6)夜晚使用电热水器时,电能由哪个装置提供? (填写编号)。
      24.(2024·甘肃嘉峪关·模拟预测)能源、环境与人类的生活和社会发展密切相关。
      (1)目前,人类以化石燃料为主要能源,常见的化石燃料包括煤、 和天然气,它们都含有碳元素,都属于 (填“可再生”或“不可再生”)能源;
      (2)化石能源的大量使用会产生二氧化硫、一氧化碳、二氧化碳气体,其中会形成酸雨的是 (填化学式);
      (3)甲烷(CH4)是一种清洁能源,其燃烧的化学方程式为 。
      25.(2024·云南德宏·一模)控制和减少碳排放量,是中国作为一个负责任的大国,在全球气候变暖背景下面临的重要而紧迫的任务。我国承诺:力争2030年前二氧化碳排放达到峰值,努力争取2060年前实现碳中和的目标。
      (1)用化学语填空
      ①碳原子 ;
      ②CO2中“2”的含义是 。
      (2)减少化石燃料的使用是实现“碳中和”的重要措施。化石燃料主要包括煤、石油和 。
      (3)液态阳光甲醇技术可谓一箭三雕之举:既可将快速发展的可再生能源电力消纳转化为可储存运输的甲醇,又可以缓解我国液体燃料短缺的能源安全问题,还可以助力实现碳中和目标。下图是“液态太阳燃料合成工业化技术路线”图,请回答下列问题:
      ①电解水制氢的化学方程式为 。
      ②甲醇合成采用固定床反应器(甲醇合成塔),二氧化碳和氢气直接反应制甲醇。反应原理为CO2+3H2甲醇(X)+H2O ,X的化学为 (填字母序号)。
      A.CH4 B. CH3OH C. C2H5OH D.CH2COOH
      ③甲醇制取过程中能量转化是:太阳能→电能→ 能。
      26.(2024·江苏无锡·一模)请阅读下面科普短文。
      氢能作为一种储量丰富、来源广泛、热值高的清洁能源,是未来主要能源。制氢、储氢和用氢是目前重点关注的问题。
      制氢:可利用太阳能和化石燃料来制备氢气,方法如图所示。
      储氢:氢气储存方式主要有金属氢化物储氢、低温液化储氢、高压压缩储氢、碳基材料储氢等。
      金属氢化物储氢是把氢以氢化物的形式储存在金属或合金中,比液化储氢和高压储氢安全,并且有很高的储存容量。如图为一些储氢材料(以储氢后的化学式表示)的质量储氢密度和体积储氢密度。
      (已知:质量储氢密度储氢后氢元素在储氢材料中的质量分数,体积储氢密度储氢后单位体积的储氢材料中储存氢元素的质量)
      用氢:目前,作为燃料,液氢已应用于航天领域;作为化学电源,氢氧燃料电池已经被应用,如用作汽车的驱动电源等。相信,随着科技的发展,对氢气的开发和利用已经取得了很大的进展,氢气终将会成为主要能源之一、
      请回答下列问题:
      (1)“氢能”具有的优点是 。(填一点即可)
      (2)用作碳基储氢材料的“碳纳米管”属于 。(填“单质”或“化合物”)
      (3)从分子的角度解释低温、高压储氢的原理 。
      (4)结合图示,下列储氢材料中最理想的是___________。(填序号)
      A.LaNi5H6B.LiAlH4C.Mg2FeH6D.Al(BH4)3
      (5)氢氧燃料电池是将化学能直接转化为电能的装置。一定条件下,氢氧燃料电池内发生反应的化学方程式表示为 。
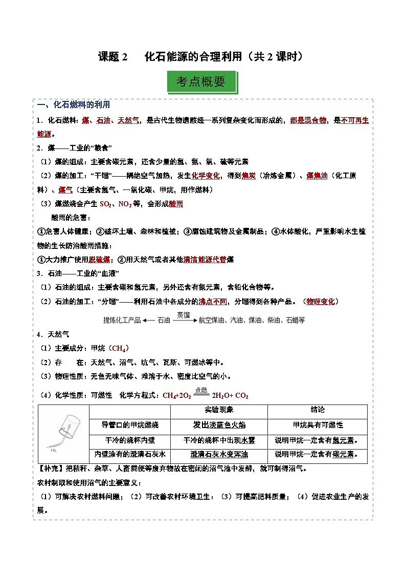
      一、化石燃料的利用
      1.化石燃料: 、 、 ,是古代生物遗骸经一系列复杂变化而形成的, ,是 。
      2.煤——工业的“粮食”
      (1)煤的组成:主要含碳元素,还含少量的氢、氮、氧、硫等元素
      (2)煤的加工:“干馏”——隔绝空气加热,发生 ,得到 (冶炼金属)、 (化工原料)、 (主要含氢气、一氧化碳、甲烷,用作燃料)
      (3)煤燃烧会产生 、 等,会形成
      酸雨的危害:
      ①危害人体健康;②破坏土壤、森林和植被;③腐蚀建筑物及金属制品;④水体酸化,严重影响水生植物的生长防治酸雨措施:
      ①大力推广使用 ;②用天然气或者其他 煤
      3.石油——工业的“血液”
      (1)石油的组成:主要含碳和氢元素,另外还含有氮元素,含铅化合物等。
      (2)石油的加工:“分馏”——利用石油中各成分的 ,分馏得到各种产品。( 变化)
      4.天然气
      (1)主要成分: ( )
      (2)存 在:天然气、沼气、坑气、瓦斯、可燃冰等中。
      (3)物理性质:无色无味气体、难溶于水、密度比空气的小。
      (4)化学性质:可燃性 化学方程式:
      实验现象
      结论
      导管口的甲烷燃烧
      发出
      甲烷具有 性
      干冷的烧杯内壁
      干冷的烧杯中出现
      说明甲烷一定含有 素。
      内壁涂有的澄清石灰水
      澄清石灰水变
      说明甲烷一定含有 元素。
      【补充】把秸秆、杂草、人畜粪便等废弃物放在密闭的沼气池中发酵,就可制得沼气。
      农村制取和使用沼气的主要意义:
      (1)可解决农村燃料问题;(2)可改善农村环境卫生:(3)可提高肥料质量;(4)促进农业生产的发展。
      【补充】检验某可燃物是否含碳、氢元素的方法:
      点燃,在可燃物上方罩一个冷而干燥的烧杯,烧杯内壁出现水雾,说明生成了水,证明含有氢元素;
      把烧杯迅速倒过来,立即注入澄清石灰水,变浑浊,说明生成了二氧化碳,证明含有碳元素。
      (如果某可燃物燃烧生成了二氧化碳和水,只能证明一定含 、 元素,可能含 元素)
      【补充】鉴别氢气、一氧化碳、甲烷:检验燃烧的产物(导出点燃,在火焰上方分别罩一个冷而干燥的烧杯,看烧杯内壁是否出现水雾现象;把烧杯迅速倒过来,立即注入澄清石灰水,看是否变浑浊。)
      【补充】燃气泄漏报警器安装的位置应根据燃气的密度决定,如果燃气的密度比空气的大,则安装在墙壁下方,反之,则安装在上方。
      二、降低化石能源的利用对环境的影响
      1.氢气:( )
      (1)物理性质:无色、无味的气体,密度比空气 , 溶于水。
      (2)化学性质:可燃性 本身 ,燃烧产物是 ,是 燃料;化学方程式:
      (3)氢气作为未来最理想的燃料,优点:
      ①可用水作原料,有广泛的来源;
      ②燃烧放出的热量多,约为同质量汽油的三倍;
      ③燃烧产物是水,不污染环境。
      缺点:①2H2O2H2↑+O2↑ ,
      耗用电能制取成本高和贮存困难,目前还不能广泛使用。
      实验室制取H2:常用锌和稀硫酸
      反应原理:
      发生装置:同实验室制取CO2的固液常温型,
      收集装置:采用 法或 收集。
      2.氢气的用途:作火箭、宇宙飞船的燃料;冶炼金属;合成氨、盐酸等
      3.其他能源:正在利用和开发的新能源: 、 、 、地热能、水能、潮汐能等。
      (既解决化石能源面临耗尽之危,又可减少对环境的污染)
      4.氢气、一氧化碳、甲烷比较
      气体
      H2
      CO
      CH4
      物理性质
      色态味
      无色无味的气体
      密度
      比空气小
      比空气略小
      比空气小
      溶解性
      难溶于水
      难溶于水
      难溶于水
      化学性质
      可燃性
      2H2+O22H2O
      2CO + O22CO2
      CH4+2O22H2O+ CO2
      还原性
      CuO+H2Cu+ H2O
      CuO+COCu+CO2 Fe2O3+3CO 2Fe+3CO2

      检验方法
      ①点燃,检验燃烧产物;
      ②通过灼热氧化铜,检验产物
      ①点燃,检验燃烧产物;
      ②通过灼热氧化铜,检验产物
      点燃,检验燃烧产物
      5.合理开采化石能源,节约使用化石燃料
      6.影响燃烧现象剧烈程度的因素:可燃物的性质、氧气的浓度、与氧气的接触面积
      氧气的浓度越大,燃烧就越剧烈,可燃物与氧气接触面积越大,燃烧就越剧烈。
      燃料不充分燃烧的缺点:产生的热量少,浪费资源,生成CO等污染空气的物质。
      【生活应用】
      (1)烧柴火时,不停的向炉膛扇风,增大与空气的接触。篝火晚会时,木材架空,增大氧气的量。
      (2)天然气灶做饭时,火焰呈黄色或橙色,锅底有黑色固体出现,氧气不足,燃烧不充分,此时应该将炉具的进风口“ ”,增大空气的进气量。
      7.汽车尾气中污染物:汽车尾气中污染物有CO、未燃烧的碳氢化合物、氮的氧化物、含铅化合物以及烟尘等。
      防治措施:
      改进发动机的燃烧方式,以使汽油能充分燃烧;
      (2)使用催化净化装置,使有害气体转化为无害物质;
      (3)使用无铅汽油,禁止含铅物质排放;
      (4)加大检测尾气力度,禁止未达环保标准的汽车上路;
      (5)使用压缩天然气[CNG]或液化石油气[LPG]作燃料。
      8.为减少燃料使用和汽车尾气的污染,措施有:
      ①减少煤等化石燃料的燃烧;
      ②用步行、骑自行车或乘公交车上班;
      ③植树造林,绿化环境,禁止乱砍乱伐;
      ④改善汽车发动机的燃烧方式,使燃料充分燃烧;
      ⑤安装尾气净化装置;
      ⑥使用清洁能源;
      ⑦加强监测和管理。

      相关试卷

      初中化学人教版(2024)九年级上册(2024)化石能源的合理利用练习题:

      这是一份初中化学人教版(2024)九年级上册(2024)化石能源的合理利用练习题,文件包含课题2化石能源的合理利用共2课时分层练习原卷版docx、课题2化石能源的合理利用共2课时分层练习解析版docx等2份试卷配套教学资源,其中试卷共29页, 欢迎下载使用。

      化学九年级上册(2024)化石能源的合理利用优秀同步训练题:

      这是一份化学九年级上册(2024)化石能源的合理利用优秀同步训练题,共6页。试卷主要包含了某可再生能源的储量巨大,无污染等内容,欢迎下载使用。

      资料下载及使用帮助
      版权申诉
      • 1.电子资料成功下载后不支持退换,如发现资料有内容错误问题请联系客服,如若属实,我们会补偿您的损失
      • 2.压缩包下载后请先用软件解压,再使用对应软件打开;软件版本较低时请及时更新
      • 3.资料下载成功后可在60天以内免费重复下载
      版权申诉
      若您为此资料的原创作者,认为该资料内容侵犯了您的知识产权,请扫码添加我们的相关工作人员,我们尽可能的保护您的合法权益。
      入驻教习网,可获得资源免费推广曝光,还可获得多重现金奖励,申请 精品资源制作, 工作室入驻。
      版权申诉二维码
      初中化学人教版(2024)九年级上册(2024)电子课本 新教材

      课题2 化石能源的合理利用

      版本: 人教版(2024)

      年级: 九年级上册(2024)

      切换课文
      • 同课精品
      • 所属专辑91份
      • 课件
      • 教案
      • 试卷
      • 学案
      • 更多
      欢迎来到教习网
      • 900万优选资源,让备课更轻松
      • 600万优选试题,支持自由组卷
      • 高质量可编辑,日均更新2000+
      • 百万教师选择,专业更值得信赖
      微信扫码注册
      手机号注册
      手机号码

      手机号格式错误

      手机验证码 获取验证码 获取验证码

      手机验证码已经成功发送,5分钟内有效

      设置密码

      6-20个字符,数字、字母或符号

      注册即视为同意教习网「注册协议」「隐私条款」
      QQ注册
      手机号注册
      微信注册

      注册成功

      返回
      顶部
      添加客服微信 获取1对1服务
      微信扫描添加客服
      Baidu
      map