





所属成套资源:【冲刺2025】中考一轮总复习2024中考真题分类提优测试卷
- 卷21 与圆有关的计算及圆的综合题(解析版+原卷版)-【冲刺2025】中考一轮总复习2024中考真题分类提优测试卷试卷1 次下载
- 卷22 图形的变换(对称、平移与旋转)(原卷版+解析版)-【冲刺2025】中考一轮总复习2024中考真题分类提优测试卷试卷0 次下载
- 卷23 图形的相似(相似三角形)(解析版+原卷版)-【冲刺2025】中考一轮总复习2024中考真题分类提优测试卷试卷1 次下载
- 卷24 锐角三角函数(解析版+原卷版)-【冲刺2025】中考一轮总复习2024中考真题分类提优测试卷试卷1 次下载
- 卷25 数据的统计(解析版+原卷版)-【冲刺2025】中考一轮总复习2024中考真题分类提优测试卷试卷0 次下载
卷26 概率(解析版+原卷版)-【冲刺2025】中考一轮总复习2024中考真题分类提优测试卷
展开 这是一份卷26 概率(解析版+原卷版)-【冲刺2025】中考一轮总复习2024中考真题分类提优测试卷,文件包含卷26概率原卷版-冲刺2025中考一轮总复习2024中考真题分类提优测试卷docx、卷26概率解析版-冲刺2025中考一轮总复习2024中考真题分类提优测试卷docx等2份试卷配套教学资源,其中试卷共23页, 欢迎下载使用。
一、选择题(每题3分,共24分)
1.(2024•武汉)小美和小好同学做“石头、剪刀、布”的游戏,两人同时出相同的手势,这个事件是( )
A.随机事件B.不可能事件
C.必然事件D.确定性事件
2.(2024•济南)3月14日是国际数学节.某学校在今年国际数学节策划了“竞速华容道”“玩转幻方”和“巧解鲁班锁”三个挑战活动,如果小红和小丽每人随机选择参加其中一个活动,则她们恰好选到同一个活动的概率是( )
A.19B.16C.13D.23
3.(2024•连云港)下列说法正确的是( )
A.10张票中有1张奖票,10人去摸,先摸的人摸到奖票的概率较大
B.从1,2,3,4,5中随机抽取一个数,取得偶数的可能性较大
C.小强一次掷出3颗质地均匀的骰子,3颗全是6点朝上是随机事件
D.抛一枚质地均匀的硬币,正面朝上的概率为12,连续抛此硬币2次必有1次正面朝上
4.(2024•辽宁)一个不透明袋子中装有4个白球,3个红球,2个绿球,1个黑球,每个球除颜色外都相同.从中随机摸出一个球,则下列事件发生的概率为310的是( )
A.摸出白球B.摸出红球C.摸出绿球D.摸出黑球
5.(2024•福建)哥德巴赫提出“每个大于2的偶数都可以表示为两个质数之和”的猜想,我国数学家陈景润在哥德巴赫猜想的研究中取得了世界领先的成果.在质数2,3,5中,随机选取两个不同的数,其和是偶数的概率是( )
A.14B.13C.12D.23
6.(2024•内江)如图所示的电路中,当随机闭合开关S1、S2、S3中的两个时,灯泡能发光的概率为( )
A.23B.12C.13D.16
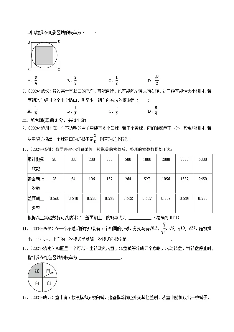
7.(2024•徐州)如图,将一枚飞镖任意投掷到正方形镖盘ABCD内,若飞镖落在镖盘内各点的机会相等,则飞镖落在阴影区域的概率为( )
A.34B.23C.12D.22
8.(2024•武汉)经过某十字路口的汽车,可能直行,也可能向左转或向右转,这三种可能性大小相同.若两辆汽车经过这个十字路口,则至少一辆车向右转的概率是( )
A.19B.13C.49D.59
二、填空题(每题3分,共24分)
9.(2024•泸州)在一个不透明的盒子中装有6个白球,若干个黄球,它们除颜色不同外,其余均相同.若从中随机摸出一个球是白球的概率是23,则黄球的个数为 .
10.(2024•扬州)数学兴趣小组做抛掷一枚瓶盖的实验后,整理的实验数据如下表:
根据以上实验数据可以估计出“盖面朝上”的概率约为 .(精确到0.01)
11.(2024•西宁)在一个不透明的袋中装有5个相同的小球,分别写有0.2,13,6,10,27,随机摸出一个小球,上面的二次根式是最简二次根式的概率是 .
12.(2024•济南)如图是一个可以自由转动的转盘,转盘被等分成四个扇形,转动转盘,当转盘停止时,指针落在红色区域的概率为 .
13.(2024•成都)盒中有x枚黑棋和y枚白棋,这些棋除颜色外无其他差别.从盒中随机取出一枚棋子,如果它是黑棋的概率是38,则xy的值为 .
14.(2024•呼和浩特)如图,有4张分别印有卡通西游图案的卡片:唐僧、孙悟空、猪八戒、沙悟净.现将这4张卡片(除图案不同外,其余均相同)放在不透明的盒子中,搅匀后从中随机取出1张卡片,然后放回并搅匀,再从中随机取出1张卡片,则两次取到相同图案的卡片的概率为 .
15.(2024•潍坊)小莹在做手抄报时,用到了红色、黄色、蓝色三支彩笔,这三支彩笔的笔帽和笔芯颜色分别一致.完成手抄报后,她随机地将三个笔帽分别盖在三支彩笔上,每个笔帽和笔芯的颜色都不匹配的概率是 .
16.(2024•青海)如图,一只蚂蚁在树枝上寻觅食物,假定蚂蚁在每个叉路口都随机选择一条路径,它获得食物的概率是 .
三.解答题(共52分)
17.(6分)(2024•南通)南通地铁1号线“世纪大道站”有标识为1、2、3、4的四个出入口.某周六上午,甲、乙两位学生志愿者随机选择该站一个出入口,开展志愿服务活动.
(1)甲在2号出入口开展志愿服务活动的概率为 ;
(2)求甲、乙两人在同一出入口开展志愿服务活动的概率.
18.(6分)(2024•扬州)2024年“五一”假期,扬州各旅游景区持续火热.小明和小亮准备到东关街、瘦西湖、运河三湾风景区、个园、何园(分别记作A、B、C、D、E)参加公益讲解活动.
(1)若小明在这5个景区中随机选择1个景区,则选中东关街的概率是 ;
(2)小明和小亮在C、D、E三个景区中,各自随机选择1个景区,请用画树状图或列表的方法,求小明和小亮选到相同景区的概率.
19.(8分)(2024•连云港)数学文化节猜谜游戏中,有四张大小、形状、质地都相同的字谜卡片,分别记作字谜A、字谜B、字谜C、字谜D,其中字谜A、字谜B是猜“数学名词”,字谜C、字谜D是猜“数学家人名”.
(1)若小军从中随机抽取一张字谜卡片,则小军抽取的字谜是猜“数学名词”的概率是 ;
(2)若小军一次从中随机抽取两张字谜卡片,请用画树状图或列表的方法求小军抽取的字谜均是猜“数学家人名”的概率.
20.(8分)(2024•苏州)一个不透明的盒子里装有4张书签,分别描绘“春”,“夏”,“秋”,“冬”四个季节,书签除图案外都相同,并将4张书签充分搅匀.
(1)若从盒子中任意抽取1张书签,恰好抽到“夏”的概率为 ;
(2)若从盒子中任意抽取2张书签(先抽取1张书签,且这张书签不放回,再抽取1张书签),求抽取的书签恰好1张为“春”,1张为“秋”的概率.(请用画树状图或列表等方法说明理由)
21.(8分)(2024•陕西)如图,一个可以自由转动的转盘被分成4个相同的扇形,这些扇形内分别标有数字2,5,5,3,指针的位置固定.转动转盘,当转盘自动停止后,指针指向一个扇形的内部,则该扇形内的数字即为转出的数字,计为转动转盘一次(若指针指向两个扇形的分割线,则不计转动的次数,重新转动转盘,直到指针指向一个扇形的内部为止).
(1)转动转盘一次,转出的数字为2的概率是 ;
(2)转动转盘两次,请利用画树状图或列表的方法,求这两次转出的数字之和是5的倍数的概率.
22.(8分)(2024•常州)在3张相同的小纸条上分别写有“石头”、“剪子”、“布”.将这3张小纸条做成3支签,放在不透明的盒子中搅匀.
(1)从盒子中任意抽出1支签,抽到“石头”的概率是 ;
(2)甲、乙两人通过抽签分胜负,规定:“石头”胜“剪子”,“剪子”胜“布”,“布”胜“石头”.甲先从盒子中任意抽出1支签(不放回),乙再从余下的2支签中任意抽出1支签,求甲取胜的概率.
23.(8分)(2024•河北)甲、乙、丙三张卡片正面分别写有a+b,2a+b,a﹣b,除正面的代数式不同外,其余均相同.
(1)将三张卡片背面向上并洗匀,从中随机抽取一张,当a=1,b=﹣2时,求取出的卡片上代数式的值为负数的概率;
(2)将三张卡片背面向上并洗匀,从中随机抽取一张,放回后重新洗匀,再随机抽取一张.请在表格中补全两次取出的卡片上代数式之和的所有可能结果(化为最简),并求出和为单项式的概率.
24.(8分)(2024•东营)为贯彻教育部《大中小学劳动教育指导纲要(试行)》文件精神,东营市某学校举办“我参与,我劳动,我快乐,我光荣”活动.为了解学生周末在家劳动情况,学校随机调查了八年级部分学生在家劳动时间(单位:小时),并进行整理和分析(劳动时间x分成五档:A档:0≤x<1;B档:1≤x<2;C档:2≤x<3;D档:3≤x<4;E档:x≥4),调查的八年级男生、女生劳动时间的不完整统计图如图所示:
根据以上信息,回答下列问题:
(1)本次调查中,共调查了 名学生,补全条形统计图;
(2)调查的男生劳动时间在C档的数据是:2,2.2,2.4,2.5,2.7,2.8,2.9,则调查的全部男生劳动时间的中位数为 小时.
(3)学校为了提高学生的劳动意识,现从E档中选两名学生作劳动经验交流,请用列表法或画树状图的方法求所选两名学生恰好都是女生的概率.
累计抛掷次数
50
100
200
300
500
1000
2000
3000
5000
盖面朝上次数
28
54
106
157
264
527
1056
1587
2650
盖面朝上频率
0.560
0.540
0.530
0.523
0.528
0.527
0.528
0.529
0.530
第一次
和
第二次
a+b
2a+b
a﹣b
a+b
2a+2b
2a
2a+b
a﹣b
2a
相关试卷 更多
- 1.电子资料成功下载后不支持退换,如发现资料有内容错误问题请联系客服,如若属实,我们会补偿您的损失
- 2.压缩包下载后请先用软件解压,再使用对应软件打开;软件版本较低时请及时更新
- 3.资料下载成功后可在60天以内免费重复下载
免费领取教师福利 

.png)




