





所属成套资源:中考物理一轮复习高频考点精讲与热点题型精练(全国通用)
第16章 电压 电阻(易错真题汇编)-中考物理一轮复习高频考点精讲与热点题型精练(全国通用)
展开 这是一份第16章 电压 电阻(易错真题汇编)-中考物理一轮复习高频考点精讲与热点题型精练(全国通用),文件包含第16章电压电阻易错真题汇编原卷版docx、第16章电压电阻易错真题汇编解析版docx等2份试卷配套教学资源,其中试卷共22页, 欢迎下载使用。
1.(2023•长春)在烧杯中加入盐水,将铜片和锌片放在盐水中,这就是一个电池。用电压表测量这个自制电池的电压,其现象如图所示。下列说法正确的是( )
A.铜片是电池正极
B.锌片是电池正极
C.盐水不导电
D.电压表正、负接线柱接反了
解:
AB、图中铜片与电压表的正接线柱连接,指针正向偏转,说明铜片是该盐水电池的正极、锌片是负极,故A正确、B错误;
C、盐水是盐的水溶液,容易导电,属于导体,故C错误;
D、图中指针正向偏转,正负接线柱接法正确,故D错误;
答案:A。
2.(2023•海南)如图为某款新型折叠屏手机,折叠屏主要部件是柔性发光二极管。制成二极管的材料是( )
A.超导体B.导体C.半导体D.绝缘体
解:不同材料导电性不同,导电性能介于导体和绝缘体之间的是半导体,发光二极管就是由半导体材料制成的,故ABD错误,C正确。
答案:C。
3.(2024•达州)如图所示电路,闭合开关后,整个电路正常工作。其中一盏灯突然熄灭,两只电表示数均变大,则该电路可能发生的故障为( )
A.L1短路B.L2短路C.L1开路D.L2开路
解:串联电路中,“一盏灯突然熄灭”是短路现象,电路中电流变大;被短路的灯熄灭,分压变为0;另一盏灯依然能发光且亮度大于之前,分压会变大。
电压表测量的是L2的电压,根据题目描述电压表示数变大,即L2的电压变大,因此L2无故障,是L1短路导致。
综上分析,答案选择A。
答案:A。
4.(2024•广西)关于超导材料,下列说法正确的是( )
A.是绝缘体材料
B.是半导体材料
C.常温常压下电阻为零
D.用来输电可减少电能损耗
解:ABC、超导材料是在一定温度下电阻为零的材料,而半导体材料的导电性能介于导体和半导体之间,他们没有联系,故ABC错误;
D、用超导体做输电导线,可以减少由电能到内能的损耗,提高传输效率,故D正确。
答案:D。
5.(2024•盐城)在探究串联电路电压的特点时,闭合开关,灯泡都不发光,电压表无示数。以下可能的是( )
A.L1短路B.L1断路C.L2短路D.L2断路
解:由图可知,该电路为串联电路,电压表测量灯泡L2两端的电压,闭合开关,灯泡都不发光,电压表无示数;
两个小灯泡都不发光,不可能是L1短路或L2短路,如果L1短路,L2会发光,如果L2短路,L1会发光;
可能出现了断路,电压表无示数,说明是灯L1 断路,如果灯L2断路,电压表会有示数。
答案:B。
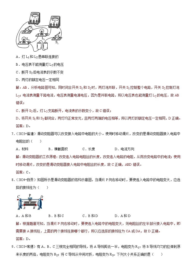
6.(2024•临沂)如图所示电路的电源电压保持不变,将开关S1和S2都闭合,两灯均正常发光。下列判断正确的是( )
A.灯L1和L2是串联连接的
B.电压表不能测量灯L2的电压
C.断开S2后电流表的示数不变
D.两灯的额定电压一定相同
解:AB、分析电路图可知,同时闭合开关S1和S2时,两灯泡并联,开关S1控制整个电路,开关S2控制灯泡L2;电流表测量干路电流,电压表测量电源电压,因为是并联电路,所以电压表也能测量灯L2的电压,故AB错误;
C、断开S2后,灯L2支路断开,电流表的示数变小,故C错误;
D、将开关S1和S2都闭合,两灯均正常发光,且两灯两端的电压相等,所以两灯的额定电压一定相同,D正确。
答案:D。
7.(2023•福建)滑动变阻器可以改变接入电路中电阻的大小。使用时移动滑片,改变的是滑动变阻器接入电路中电阻丝的( )
A.材料B.横截面积C.长度D.电流方向
解:滑动变阻器的工作原理:改变连入电路电阻丝的长度,改变连入电路的电阻,从而改变电路中的电流;使用时移动滑片,改变的是滑动变阻器接入电路中电阻丝的长度,故C正确,ABD错误。
答案:C。
8.(2024•自贡)如图所示是滑动变阻器的结构示意图,当滑片P向右移动时,要使连入电路中的电阻变大,应选择的接线柱为( )
A.A和BB.B和CC.B和DD.A和D
解:根据题意可知,当滑片P向右移动时,要使连入电路中的电阻变大,则电阻丝的左半部分接入电路中,即需要接A接线柱,上面的两个接线柱接哪个都行,所以应选择的接线柱为CA或DA,故D正确。
答案:D。
9.(2023•常德)有A、B、C三根完全相同的导线,将A导线剪去一半,电阻变为R1;将B导线均匀的拉伸到原来长度的两倍,电阻变为R2;将C导线从中间对折,电阻变为R3。下列大小关系正确的是( )
A.R1>R2>R3B.R2>R1>R3C.R2>R3>R1D.R3>R1>R2
解:有ABC三根完全相同的导线,将A导线剪去一半,电阻变为原来的一半,即R1比原来小,将B导线均匀的拉伸到原来长度的两倍,长度增加,横截面积减小,电阻变大,R2比原来的电阻大;
将C导线从中间对折,长度变为原来的一半,电阻变小,但与减去一半比,长度相同,横截面积更大,电阻更小,说明电阻R3小于R1,则三个电阻的关系R2>R1>R3。
答案:B。
10.(2023•天津)电位器实质是一种变阻器,图是电位器的结构和连入电路的示意图,A、B、C是接线柱。当滑片向A端旋转时,连入电路的电阻( )
A.变大B.变小
C.不变D.先变大后变小
解:根据图示可知,此时A、B两接线柱接入电路中,当滑片向A端旋转时,电阻丝接入电路中的长度变短,连入电路的电阻变小。
答案:B。
11.(2023•福建)如图所示,闭合开关S,滑动变阻器滑片P移动过程中,灯突然熄灭,电压表和电流表均无示数。若电路中仅有一处故障,则故障不可能是( )
A.电流表接线松开B.小灯泡L断路
C.滑动变阻器R断路D.开关S接触不良
解:由电路图知,灯泡和滑动变阻器串联电流表测量电路中的电流,电压表测量灯泡的电压,
闭合开关后,移动滑动变阻器的滑片,发现灯泡不亮,电流表和电压表均无示数,说明电路中出现了断路,而电压表测的是小灯泡的电压,当小灯泡断路时,电压表的正负接线柱与电源两极相连,电压表测的是电源电压,电压表会有读数,所以不可能是小灯泡断路;
电流表断路、滑动变阻器断路、开关S接触不良时,电路中没有电流流过,此时小灯泡不亮,电流表和电压表均无示数,是可能的情况,故B符合题意,ACD不符合题意。
答案:B。
12.(2023•南京)如图所示,两只灯泡都不亮。在闭合开关且不拆开导线的情况下,将M接电源“+”极,N依次试触A、B接线柱,发现电压表示数前后两次相等,且接近3V。若故障是由两灯引起的,则可能是( )
A.L1、L2都短路B.L1、L2都断路
C.L1短路且L2断路D.L1断路且L2短路
解:闭合开关,灯泡和滑动变阻器串联接入电路,将M接电源“+”极,N试触A,电压表示数等于电源电压3V,说明与电压表并联部分电路断路,与电压表并联部分电路以外的电路是通路,故L1断路,L2正常或L2短路,所以电路故障为L1断路且L2短路或L1断路且L2正常。
答案:D。
13.(2023•呼和浩特)如图为某实验小组设计的电路,电源电压保持不变。闭合开关后电路正常工作,一段时间后,发现只有一只电表示数变大,经排查,故障只发生在电阻R或灯L上,则以下分析正确的是( )
A.一定是灯L短路B.可能是灯L断路
C.可能是电阻R短路D.可能是电阻R断路
解:由图可知,R与灯泡L串联,电压表V1测量电源电压,电压表V2测量灯L两端的电压,电路无论怎样变化,电压表V1的示数不变;
两表中一个示数变大,有两种可能:
一是电流表的示数变大,则应该是电路中电阻R短路或灯泡L短路,导致总电阻变小、电流变大;若电阻R短路,会导致电压表V2的示数也变大,不符合题意;若灯泡短路,则电压表V2也被短路,此时电压表V2示数减小为0,符合题意;
二是电压表V2的示数变大,则应该是电路中灯泡L断路,此时电流表的示数减小为零,电压表V2串联在电路中测电源电压,其示数增大。
所以,发现其中一个电表的示数变大,可能是灯泡短路或灯泡断路造成的。
答案:B。
14.(2024•泰安)如图所示电路,电源电压保持不变。闭合开关后,电路中各元件正常工作,两个相同的电流表(均有0~0.6A,0~3A两个量程)指针偏转的角度相同。一段时间后电流表A1指针偏转的角度突然变为原来的15,若定值电阻R1或R2出现了断路故障,其它元件均完好。针对故障电路的观察分析,下列说法正确的是( )
A.电压表示数为零
B.电流表A1的示数一定大于A2的示数
C.一定是电阻R1出现了断路故障
D.一定是电阻R2出现了断路故障
解:分析电路可知,R1、R2并联。电流表A1测干路电流,电流表A2测R2电流,电压表测电源电压。
A、电压表测电源电压,所以电压表示数不为零,故A错误;
BCD,两个相同的电流表(均有0~0.6A,0~3A两个量程)指针偏转的角度相同,根据并联电路的电流规律可知,电流表A1选用大量程,电流表A2选用小量程,且电流表A1示数是电流表A2示数的5倍。一段时间后,电流表A1针偏转的角度突然变为原来的15,则电流表A1和电流表A2示数相等,所以故障是电阻R1出现了断路故障,故C正确,BD错误。
答案:C。
二、填空题(共8小题)
15.(2024•江西)生活中常用干电池作为 电源 ,它是提供电压的装置,电压是电路中形成 电流 的原因。
解:电源是提供电能的装置,将其他形式的能转化为电能;电压是电路中形成电流的原因。
答案:电源;电流。
16.(2024•淮安)如图所示,取一个橙子,把铜片、铁片插入其中,制成一个水果电池。
(1)用电压表测量电压,该水果电池电压为 0.6 V,水果电池是将 化学 能转化为电能。
(2)该水果电池正极是 铜片 (填“铁片”或“铜片”)。
(3)为获得更高电压,可以将多个水果电池 串 联。
解:
(1)由图知电压表选择的量程为0﹣3V,分度值为0.1V,水果电池的电压为0.6V,水果电池工作时,将消耗化学能,产生电能,所以是将化学能转化为电能;
(2)电压表使用时,电流从电压表的正接线柱流入、负接线柱流出,即电压表的正接线柱与电源的正极相连接,因此铜片为正极,铁片是电池的负极;
(3)如果想增大水果电池的电压,可将多个水果电池串联。
答案:(1)0.6;化学;(2)铜片;(3)串。
17.(2024•广安)LED灯已广泛应用于展示台装饰、居家照明、城市夜景美化等,制作LED灯的材料是 半导体 (选填“半导体”或“超导体”)。如图所示为某学校电子屏中滚动播放的标语,其显示屏中的“增”字有一部分未显示出来,其它部分正常发光,由此可知,未发光部分与其它部分之间是 并 联的。
解:(1)LED是一种半导体发光二极管,通过电流时不用经过加热灯丝直接能够发光,把电能直接转化成光能;
(2)由图可见当显示屏中的“增”字的土字旁未能显示出来,其它的灯仍能正常发光,由此可知,显示屏的每个小灯泡是互不影响的,所以它们之间能独立工作,一定是并联的。
答案:半导体;并联。
18.(2024•东营)如图所示,电源电压不变,闭合开关S,灯泡L1、L2都发光,一段时间后,其中一个灯泡突然熄灭,而电压表示数不变,电流表示数几乎为零,由此判断发生故障的原因可能是 L2断路 。
解:由图可知,灯泡L1、L2并联,电流表测通过L2的电流。一段时间后,其中一个灯泡突然熄灭,即另一个灯泡仍能工作,说明电路故障为某处断路;电压表示数不变,说明电压表两接线柱到电源两极的电路是通路,电流表示数几乎为零,则发生故障的原因可能是L2断路。
答案:L2断路。
19.(2024•吉林)某调光台灯简化电路图如图所示,电源电压保持不变。为使台灯变亮,滑片应向 左 端移动。台灯工作一段时间后,发现无论怎样调节滑片,台灯一直很亮且亮度不变,电路发生的故障可能是滑动变阻器 短路 。
解:闭合开关,灯泡和滑动变阻器串联,为使台灯变亮,滑动变阻器接入电路的阻值应变小,滑片应向左端移动。台灯工作一段时间,发现无论怎样调节滑片,台灯一直很亮且亮度不变,电路发生的故障可能是滑动变阻器短路。
答案:左;短路。
20.(2023•绥化)定值电阻R1和R2并联在如图甲所示电路中,电流表的示数为0.5A,通过R1的电流0.3A,则通过R2的电流为 0.2 A;再将R1和R2串联在如图乙所示电路中,电源电压为5V,电压表示数为3V,则R1两端的电压为 2 V。
解:定值电阻R1和R2并联,电流表测量干路的电流,电流表的示数为0.5A,通过R1的电流0.3A,根据在并联电路中,干路电流等于各支路电流之和,
则通过R2的电流为:I2=I﹣I1=0.5A﹣0.3A=0.2A;
将R1和R2串联在电路中,电源电压为5V,电压表示数为3V,根据串联电路中总电压等于各部分电路电压之和,则R1两端的电压为:U1=U﹣U2=5V﹣3V=2V。
答案:0.2;2。
21.(2023•淄博)小灯泡的I﹣U图象如图甲所示,将它与定值电阻R接入图乙所示的电路中。只闭合开关S1,电流表的示数为0.2A;再闭合开关S2时,电流表的示数为0.25A。则电源电压为 2.5 V;只闭合开关S1时,电阻R两端的电压为 1 V。
解:只闭合开关S1,R与L串联,电流表测量电路中的电流,再闭合开关S2时,R被短路,只有L工作,此时小灯泡L两端的电压等于电源电压,根据电流为0.25A,从图像知,电压为2.5V,即电源电压U=2.5V;
当只闭合开关S1,灯泡的电流为0.2A,电压为1.5V,
根据串联电路的特点知,电阻R的电压UR=U﹣UL=2.5V﹣1.5V=1V。
答案:2.5;1。
22.(2024•上海)如图所示的电路中,在定值电阻R1或滑动变阻器R2中,仅有一个故障,小申为研究故障的原因,特地设计了两个方案。
方案一:请你通过移动滑动变阻器的滑片P来探究出故障的原因,写出开关S闭合后,电流表示数变化情况及故障情况。 移动滑动变阻器的滑片,若电流表的示数发生变化,说明定值电阻R1断路;若电流表的示数不变,说明滑动变阻器R2断路 。
方案二:请你用一个完好的电阻R0来替换R1来判断发生的故障,你可选用的电阻R0的阻值是 AB 。
A.R0>R1
B.R0=R1
C.R0<R1
解:(1)由图可知,闭合开关,定值电阻和滑动变阻器并联,电流表测干路中的电流;由题知,在定值电阻R1或滑动变阻器R2中,仅有一个故障;
若发生的故障是R1短路或R2短路,由并联电路的特点可知会造成电源短路,会烧坏干路中的电流表,且通过移动变阻器的滑片根本不能判断短路故障,另外通过更换定值电阻也不能准确判断短路故障,由此可知只能是定值电阻R1断路或滑动变阻器R2断路;
若定值电阻R1断路,移动滑动变阻器的滑片时,电路中电阻会发生变化,则电流表示数有变化;若滑动变阻器R2断路,移动滑动变阻器的滑片时,电路中电阻不变(等于R1的阻值),则电流表示数不变;
(2)若定值电阻R1断路,用R0替换R1时,由电阻的并联可知电路的总电阻将变小,则由欧姆定律可知电流表A的示数将变大;
若变阻器R2断路,用R0替换R1时,如果R0等于R1,则电流表A的示数不变;如果R0大于R1,由欧姆定律可知电流表A的示数将变小;如果R0小于R1,由欧姆定律可知电流表A的示数将变大;
综上可知,如果选用的电阻R0小于R1,当出现电流表A的示数变大时,可能是R1断路,也可能R2断路,则利用该电阻不能准确判断电路故障;所以,选用的电阻R0的阻值应大于或等于R1,才能根据电流表的示数变化情况准确判断电路故障,故选AB。
答案:(1)移动滑动变阻器的滑片,若电流表的示数发生变化,说明定值电阻R1断路;若电流表的示数不变,说明滑动变阻器R2断路;(2)AB。
三、作图题(共2小题)
23.(2024•苏州)在图中完成探究电流与电压关系的电路连接,使滑动变阻器接入电路的阻值最大。
解:根据电压表使用方法可知,电压表与被测部分电路并联,为了读数准确,电压表应该使用0~3V量程,滑动变阻器应该一上一下接入电路,由图可知,滑片在最右端,则应该把左下接线柱接入电路,如图所示
24.(2024•大庆)根据电路图,用笔画线代替导线连接实物图。要求:
①电压表量程用0~3V,电流表量程用0~0.6A;
②滑动变阻器的滑片置于a端时,接入电路的阻值最大。
解:根据电路图可知,灯泡和滑动变阻器串联,电流表串联在电路中,电压表并联在灯泡两端;
电压表量程用0~3V,电流表量程用0~0.6A;
滑动变阻器的滑片置于a端时,接入电路的阻值最大,即滑动变阻器下端连接右下的接线柱,如图所示:
四、实验探究题(共3小题)
25.(2024•东营)某小组在“探究并联电路中电压的特点”实验中。
(1)如图甲,根据电路图,用笔画线表示导线,将实物连接起来。
(2)连接电路时,开关处于 断开 状态。
(3)正确连接好电路后,闭合开关,电压表的示数如图乙所示,为 2.8 V。
(4)测得灯泡L1两端电压后,再测得灯泡L2两端电压和A、B两端电压,记录数据。改变两个小灯泡的规格,重复以上操作,其目的是 多次测量,以得到普遍的规律 。
(5)评估交流环节,有同学提出:实验中连接完电路,闭合开关,发现电压表指针反向偏转,原因是 电压表正、负接线柱接反 。
解:(1)由图甲电路图可知,L1、L2并联,电压表测L1两端电压。可以根据电流路径法连接实物电路,电流从电源正极出发,先分为两条路径,分别经过L1、L2,之后汇合,再经过开关,回到电源负极;最后将电压表并联在L,两端,因电源为2节干电池,电源电压约为3V,所以电压表选择0~3V量程,注意电流从“3”接线柱流入、从“﹣”接线柱流出。如图所示:
(2)为保护电路,连接电路时,开关应处于断开状态。
(3)由图乙可知,电压表量程为0~3V,分度值为0.1V,示数为2.8V。
(4)探究并联电路中电压的特点,多次实验的目的是多次测量,以得到普遍的规律。
(5)闭合开关,电压表指针反向偏转,说明电流从“﹣”接线柱流入、从“+”接线柱流出,原因是电压表正、负接线柱接反。
答案:(1)如上图所示;
(2)断开;(3)2.8;(4)多次测量,以得到普遍的规律;
(5)电压表正、负接线柱接反。
26.(2024•徐州)如图所示,小明用铅笔芯做滑动变阻器,设计并制作一个模拟的调光灯。器材有:电池(电压为3V)、小灯泡(2.5V 0.3A)、铅笔芯、金属回形针、开关、导线、电压表。
(1)铅笔芯和小灯泡的连接方式是 串 联。
(2)闭合开关,回形针向左移,小灯泡亮度变 亮 。
(3)把电压表和小灯泡并联,调节回形针的位置,当电压表的示数为 2.5 V时,在铅笔芯上标记此时回形针的位置。为了安全使用调光灯,回形针向左调节不能超过此位置。
(4)甲、乙两根铅笔芯的长度都是17.5cm,甲的电阻为20Ω,乙的电阻为10Ω。调节效果可以从两个方面评价:一是小灯泡亮度的变化范围;二是调节的精度,回形针移动一定距离时,电阻变化越小调节精度越高。则铅笔芯甲和乙相比 B 。
A.调节范围大,调节精度高;B.调节范围大,调节精度低
C.调节范围小,调节精度高;D.调节范围小,调节精度低
解:(1)如图所示铅笔芯和小灯泡在一条路径上,即为串联;
(2)回形针向左移,铅笔芯接入长度变短,接入电阻变小,电路中电流变大,灯泡变亮;
(3)当小灯泡达到额定电压2.5V时正常发光,其两端实际电压不能高于额定电压,即电压表示数不能超过2.5V。
(4)两铅笔芯长度相同,由于甲电阻大,因此从一端调到另一端时,电阻变化量大,因此电流变化量大,调节范围因此更大。但移动相同距离时,由于甲的电阻变化更大,因此甲的调节精度低。故选B。
答案:(1)串;(2)亮;(3)2.5;(4)B。
27.(2024•河北)在“探究串联电路电压的特点”实验中,小明设计了图1所示的电路。其中R0为定值电阻,R为滑动变阻器,L为小灯泡。
(1)根据图1所示的电路图用笔画线代替导线,将图2所示的实物图补充完整。
(2)连接好电路后,闭合开关,移动滑动变阻器的滑片至某一位置,记录电流表的示数;选择合适的量程,用电压表分别测出ab、bc、cd、ac、bd、ad间的电压。将这些数据记入如表。改变滑动变阻器滑片的位置,在保证电路安全的情况下再做几次实验。读取数据①时电压表的示数如图3所示,示数为 1.8 V。
(3)根据数据可知R0的阻值为 5 Ω。
(4)根据第1组的实验数据可初步得出结论:串联电路中,总电压等于这部分电路中的各用电器两端电压之和。再做几次实验的目的是 寻找普遍规律 。
(5)读取数据 ② (选填“②”或“③”)时,电压表指针没有对准刻度线。
(6)根据表中的实验数据,写出一条你还能发现的规律:电阻一定时,通过导体的电流与导体两端电压成正比。
【拓展】灯泡L1和L2的额定功率相等,额定电流分别为0.2A和0.3A,小明利用图1中的灯泡L,对L1和L2的发光情况进行研究。将L、L1、L2与某一可调压电源连接成图4所示的电路,只闭合S1,调节电源电压至某一值时,通过电压表判断出L1正常发光;断开S1,闭合S2,发现不用改变电源电压,L2也恰好正常发光。则L1正常发光时的电阻为 22.5 Ω。
解:(1)按电路图连接实物,如图所示:
(2)由图3可知,电压表用的小量程,分度值0.1V,故示数为1.8V;
(3)根据数据可知R0的阻值为R0=UcdI=Ω;
(4)探究串联电路电压的特点实验,多次实验目的寻找普遍规律;
(5)分析表格中的数据,数据②的大小为Uac2=Uad2﹣Ucd2=4.5V﹣1.2V=3.3V,此时电压表用的大量程,分度值为0.5V,则读取3.3V电压值时电压表的指针没有对准刻度线;
(6)分析表格中的数据,观察R0两端电压与电流可知,电阻一定时,通过导体的电流与导体两端电压成正比;
(7)设电源电压为U,只闭合S1,L与L1串联,灯L1的额定电流分别为0.2A,由表格中数据可知,此时灯L两端电压为1V,
则灯L1的额定电压为U﹣1V,所以灯L1的额定功率为P1=(U﹣1V)×0.2A……①;
断开S1,闭合S2,L与L2串联,灯L2的额定电流分别为0.3A,由表格中数据可知,此时灯L两端电压为2.5V,
则灯L2的额定电压为U﹣2.5V,所以灯L2的额定功率为P2=(U﹣2.5V)×0.3A……②;
灯泡L1和L2的额定功率相等,所以①=②;即(U﹣1V)×0.2A=(U﹣2.5V)×0.3A,解得U=5.5V;
则灯L1的额定电压为U﹣1V=5.5V﹣1V=4.5V,则L1正常发光时的电阻为R1=Ω。
答案:(1)如上图所示;(2)1.8;(3)5;(4)寻找普遍规律;(5)②;
(6)电阻一定时,通过导体的电流与导体两端电压成正比;(7)22.5。
数据序号
电流/A
Uab/V
Ubc/V
Ucd/V
Uac/V
Ubd/V
Uad/V
1
0.20
1.0
2.5
1.0
3.5
3.5
4.5
2
0.24
①
1.5
1.2
②
2.7
4.5
3
0.30
2.5
0.5
③
3.0
2.0
4.5
…
相关试卷 更多
- 1.电子资料成功下载后不支持退换,如发现资料有内容错误问题请联系客服,如若属实,我们会补偿您的损失
- 2.压缩包下载后请先用软件解压,再使用对应软件打开;软件版本较低时请及时更新
- 3.资料下载成功后可在60天以内免费重复下载
免费领取教师福利 



.png)


