





专题15 电流、电路、电压、电阻(讲义,4大考点17大题型)-中考物理一轮复习讲练测(全国通用)
展开 这是一份专题15 电流、电路、电压、电阻(讲义,4大考点17大题型)-中考物理一轮复习讲练测(全国通用),文件包含专题15电流电路电压电阻讲义原卷版docx、专题15电流电路电压电阻讲义解析版docx等2份试卷配套教学资源,其中试卷共77页, 欢迎下载使用。
TOC \ "1-3" \h \u \l "_Tc23506" PAGEREF _Tc23506 \h 3
\l "_Tc2644" PAGEREF _Tc2644 \h 4
\l "_Tc13327" 考点一 两种电荷 PAGEREF _Tc13327 \h 4
\l "_Tc5318" 考点二 电路 PAGEREF _Tc5318 \h 5
\l "_Tc22236" 考点三 电流和电压 PAGEREF _Tc22236 \h 10
\l "_Tc10776" 考点四 电阻 PAGEREF _Tc10776 \h 15
\l "_Tc20831" PAGEREF _Tc20831 \h 19
\l "_Tc28747" 题型一 生活中的静电现象 PAGEREF _Tc28747 \h 19
\l "_Tc11825" 题型二 电荷间相互作用、验电器 PAGEREF _Tc11825 \h 20
\l "_Tc22958" 题型三 导体、绝缘体、半导体和超导现象 PAGEREF _Tc22958 \h 21
\l "_Tc18462" 题型四 电路与电路图 PAGEREF _Tc18462 \h 22
\l "_Tc2247" 题型五 判断电路的三种状态 PAGEREF _Tc2247 \h 23
\l "_Tc18131" 题型六 识别串、并联电路 PAGEREF _Tc18131 \h 25
\l "_Tc24775" 题型七 电路图与实物图的转换 PAGEREF _Tc24775 \h 25
\l "_Tc23053" 题型八 串、并联电路的设计 PAGEREF _Tc23053 \h 26
\l "_Tc3720" 题型九 常见的电流、电压值 PAGEREF _Tc3720 \h 28
\l "_Tc28453" 题型十 电表测量对象的识别 PAGEREF _Tc28453 \h 30
\l "_Tc30288" 题型十一 判断电流表、电压表 PAGEREF _Tc30288 \h 31
\l "_Tc15415" 题型十二 用电表判断电路故障 PAGEREF _Tc15415 \h 33
\l "_Tc5373" 题型十三 串、并联电路电流和电压规律 PAGEREF _Tc5373 \h 35
\l "_Tc5421" 题型十四 探究串、并联电路电流和电压规律 PAGEREF _Tc5421 \h 36
\l "_Tc5957" 题型十五 影响电阻大小的因素 PAGEREF _Tc5957 \h 38
\l "_Tc25206" 题型十六 滑动变阻器的使用 PAGEREF _Tc25206 \h 40
\l "_Tc16422" 题型十七 电阻箱与电位器 PAGEREF _Tc16422 \h 42
考点一 两种电荷
一、摩擦起电
1.摩擦起电:用摩擦的方法使物体带电叫做摩擦起电。
其他使物体带电的方式:(1)接触起电:通过与带电体接触的方法使物体带电的现象叫接触起电;(2)感应起电:物体在静电场的作用下,发生了电荷再分布的现象,又叫静电感应。
2.带电体的性质:带电体具有吸引轻小物体的性质。例如在干燥的天气里,衣服表面容易吸附灰尘;与头发摩擦过的塑料尺、塑料笔杆,能吸气纸屑;用塑料梳子梳头,头发会随着梳子飘起来等。
3.两种电荷
自然界只有两种电荷。
(1)正电荷:用丝绸摩擦过的玻璃棒带的电荷叫做正电荷,用“+”表示。
(2)负电荷:用毛皮摩擦过的橡胶棒带的电荷叫做负电荷,用“-”表示。
4.电荷间的相互作用规律:同种电荷互相排斥,异种电荷相互吸引。
5.电荷量:电荷的多少叫做电荷量,简称电荷。单位是库仑,简称库,符号C。一根实验室中常用的玻璃棒或橡胶棒,摩擦后所带的电荷量大约只有10-7C。
6.验电器
(1)作用:检验物体是否带电,验电器不能检验出电荷种类。
(2)工作原理:同种电荷互相排斥。
(3)使用方法:当用带电体接触验电器的金属球时,金属箔得到电子或者失去电子而带同种电荷,这两片金属箔由于带同种电荷互相排斥而张开。
7.静电现象的应用和防护
静电现象的应用:静电除尘、静电喷漆、静电复印等;静电现象的防护:利用导体将物体带有的电荷中和或传到大地上,从而避免危险如避雷针、油罐车底部拖地的铁链等。
二、原子及其结构
1.原子结构
原子由位于中心的原子核和核外电子组成,原子核带正电,核外电子带负电,电子绕原子核高速运动。原子核有质子和中子组成,质子带正电,中子不带电。通常情况下,原子核所带的正电荷数量与核外电子所带的负电荷数量相等,因此原子整体不显电性。
2.元电荷:在各种带电微粒中,电子电荷量的大小是最小的,人们把最小电荷叫做元电荷,常用符号e表示。e=1.6×10-19C。(电子不能叫做元电荷)
3.摩擦起电的实质:电子从一个物体转移到另一个物体上(摩擦起电不是创造了电荷)。不同物质的原子核对电子的束缚能力不同,当两个物体摩擦时,哪个物体的原子核束缚电子的能力弱,它的一些电子会转移到另一个物体上。失去电子的物体带正电,得到电子的物体带负电。
三、导体和绝缘体
1.导体和绝缘体
2.导体和绝缘体之间没有绝对的界限
一般情况下,不容易导电的物体,当条件改变时,也有可能导电,变为导体。例如,常温下玻璃板时绝缘体,而在高温下达到红炽状态时,就变成了导体。
3.半导体和超导现象
(1)半导体是指导电性能介于导体和绝缘体之间的材料,如硅、锗等。它可以制作二极管和三极管,二极管具单向导电性。电流只能从它的正极流向负极,不能反向流动。
(2)超导现象:有些材料在温度很低时,电阻会突然消失,我们把这种现象称为超导现象。在一定的温度条件下超导材料的电阻为零,电流通过导体时不会发热,所以适合用于远距离输电。
1.摩擦起电的实质
摩擦起电不是创造了电荷,而是电子的转移。电荷从一个物体转移到另一个物体,使正、负电荷分开。
2.“导电”与“带电”的区别
“导电”是自由电荷的定向移动过程,导电体是导体;“带电”是电子的得失过程,能带电的物体可以是导体,也可以是绝缘体。
1.(2024·西藏·中考真题)如图所示,用毛皮摩擦过的橡胶棒靠近静止在空中的轻质小球时,小球远离橡胶棒。则橡胶棒和小球( )
A.都带正电B.都带负电
C.橡胶棒带负电,小球带正电D.橡胶棒带正电,小球带负电
【答案】B
【详解】用毛皮摩擦过的橡胶棒带负电,当用毛皮摩擦过的橡胶棒靠近静止在空中的小球时,小球远离橡胶棒,说明小球和橡胶棒带同种电荷,则小球也带负电,故ACD不符合题意,B符合题意。
故选B。
2.【学科实践】(2024·山东淄博·中考真题)小明模拟静电复印原理。他先用丝绸快速摩擦整块塑料板(图甲),使塑料板 ,再用手指在塑料板上写了一个“中”字(图乙),然后在塑料板上均匀地撒上一层细小干木屑,将塑料板缓慢竖起,在重力作用下干木屑下落,“中”字就在塑料板上显现出来了(图丙),“中”字能显现出来的原因:一是摩擦过的塑料板能 ,二是 。
【答案】 带电 吸引轻小物体 人体是导体
【详解】[1]他先用丝绸快速摩擦整块塑料板(图甲),电子在丝绸和塑料板之间发生转移,使塑料板带电。
[2]由带电物体具有吸引轻小物体的性质可知,经过摩擦过的塑料板能吸引轻小的物体。
[3]再用手指在塑料板上写了一个“中”字,因为人体是导体,可将电荷导走,这样木屑就能够掉下来。
考点二 电路
一、电路的组成
1.电路
(1)电路就是用导线将电源、用电器、开关连接起来组成的电流路径叫电路。
(2)一个简单的电路包括电源、用电器、开关、导线四种基本电路元件。
2.电路各元件作用
二、电路图
1.电路图:为了便于研究,人们用图形符号表示电路元件;用符号表示电路元件连接的图叫电路图。
2.常见的电路元件符号
3.电路图与实物图
电路图与实物图是不同的。电路图是用规定的符号表示电路连接情况的图;实物图是用实物元件表示电路连接情况的图。
4.电路图的画法
(1)画成长方形,横平竖直。
(2)元件位置合理分布,元件符号不能画在角落。
(3)连接之间不能断开,且导线尽量避免交叉。
(4)电路图中各元件符号的位置必须和实物电路的位置一致;
(5)元件做好标注,如L、S等;
(6)同一电路中涉及多个相同元件,加下标进行区别,如S1、S2等;
(7)画电路图时,一般从电源的正极开始,沿电流的方向依次画出元件符号,并用导线连接起来。
三、通路 断路 短路
1.电路的三种状态:通路、断路和短路
2.用电器被短接与电源短路的区别与联系
四、串联和并联
1.串联电路和并联电路的特点
2.串并联电路的识别
五、电路图和实物图的转化
1.根据电路图连接实物图的方法
电流路径法:先确定电流方向,即电流从电源正极流出后依次经过哪些元件,再观察有无分支。若有分支,先将一条支路连接完成,再在对应的支路处并联上另一条支路。
标号法:从电源正极开始,先在电路图中各元件的符号两端标出序号,再在对应的实物图中各元件两端标上对应的序号,最后按照电路图连接实物电路。
2.根据实物图画电路图的方法
替换法:所谓替换法就是先将实物图中的元件用规定的符号替换下来,再将符号整理整理成规范电路图的一种方法。
节点法:所谓节点法就是找出电路中电流的分流点和汇流点,以这些点为分界,将电路分成几段来画的方法。
具体步骤:①先找出节点(并联电路的分流点和汇合点)的位置,画出干路;②对照实物图找出一条支路并画出来;③对照实物图找出其他支路并依次画出来;④将干路与各支路连接起来组成完整的电路图。
1. 给充电电池充电时,充电电池在消耗电能,转化为化学能,这时是用电器。充电电池放电时提供电能,电能转化成其他形式的能,这时是电源。
2.断路和短路
电路中某段电路出现断路,则该段电路没有电流;电路中某段电路出现短路,则该段电路没有电流,但与该段电路并联的导线有电流流过。
3.判断串、并联电路
不能根据开关的作用判断串、并联电路,要根据用电器的工作特点做出正确判断。如马路两边的路灯,不能根据所有灯同时亮同时灭判断是串联还是并联,应假设其中一个灯泡断路了,其他灯泡是否还能工作进行判断。
1.(2024·辽宁·中考真题)手持小风扇的简化电路如图所示,下列说法正确的是( )
A.开关和电动机是并联的
B.导线通常用半导体材料制成
C.电池的作用是为电动机提供电能
D.通电后电流从电池负极经电动机流向正极
【答案】C
【详解】A.开关要控制电动机的通断,所以开关和电动机是串联的,故A错误;
B.导线一般是用导体材料来制成的,故B错误;
C.电池是电源,电源的作用就是为电动机提供电能的装置,故C正确。
D.通电后,电流从电池的正极经电动机流向电池的负极,故D错误。
故选C。
2.【日常生活情境】(2024·四川巴中·中考真题)为了减少炒菜时对油烟的吸入,厨房里安装了一台抽油烟机。抽油烟机上面的照明灯和电动机既可以同时工作又可以独立工作。以下关于抽油烟机内部电路设计,你认为符合要求的是( )
A.B.
C.D.
【答案】A
【详解】在抽油烟机中,照明灯和电动机既可以同时工作又可以独立工作,这说明它们之间的工作状态互不影响。根据并联电路的特点,各支路的用电器都可以独立工作,互不影响,因此照明灯和电动机应该并联连接。同时,开关应控制其对应的用电器,所以照明灯由其对应的开关控制,电动机由其对应的开关控制,且照明灯和电动机并联后再接入电路。
故选A。
3.(2024·四川自贡·中考真题)在图所示的电路图中,闭合开关S1、S3,断开开关S2,则小灯泡L1、L2是 (选填“串”或“并”)联;若同时闭合开关S1、S2、S3,则会造成电路 。
【答案】 并 短路
【详解】[1]由图可知,当闭合开关S1、S3,断开开关S2,电流分成两条支路分别通过两个灯泡,则小灯泡L1、L2是并联的。
[2]若同时闭合开关S1、S2、S3,电流从电源正极不经过用电器直接回到负极,会造成电路短路,烧毁电源。
考点三 电流和电压
一、电流和电压
二、电流和电压的测量
三、串、并联电路中电流和电压的规律
1.探究串、并联电路中电流的规律
2.探究串、并联电路中电压的规律
1. 根据电流和电压特点判断串、并联
(1)流过两个用电器的电流相等,不能判断两用电器是串联还是并联;但是流过两个用电器的电流不相等,则一定时并联电路;
(2)用电器两端电压相等用电器不一定是并联,也可能是串联,如两个用电器规格相同,用电器两端电压不相等,两用电器一定为串联。
1.(2024·广东广州·中考真题)如图,带负电的云层靠近建筑物上的避雷针时,向避雷针剧烈放电形成雷电,下列说法正确的是( )
A.云层带负电是由于失去了大量正电荷B.云层带负电是由于摩擦创造了负电荷
C.放电时电荷从避雷针向云层方向移动D.放电时电流方向是从避雷针流向云层
【答案】D
【详解】AB.云层带负电是由于云层与空气摩擦而带电的,在摩擦的过程中云层得到电子而带负电,摩擦起电的实质是电子从一个物体转移到另一个物体,并没有创造电荷,故AB错误;
CD.物理学中规定正电荷定向移动的方向为电流方向,负电荷定向移动的方向与电流的方向相反。放电时,负电荷从云层流向避雷针,电流方向是从避雷针流向云层,故C错误,D正确。
故选D。
2.【新考法】(2024·江苏宿迁·中考真题)在“探究并联电路电流特点”的活动中,部分电路如图所示,,,电流表有“”和“”两个量程,测量了电阻的电流为。为完成实验探究,做法正确的是( )
A.使用“”量程,只测量的电流
B.使用“”量程,只测量的电流
C.使用“”量程,分别测量支路和干路的电流
D.使用“”量程,分别测量支路和干路的电流
【答案】D
【详解】R1、R2并联,电压相等,由欧姆定律得,R1、R2电压为
R2电流为
干路电流为
则使用“”量程,分别测量支路和干路的电流,故ABC错误,D正确。
故选D。
3.(2024·山东泰安·中考真题)如图所示电路,电源电压保持不变。闭合开关后,电路中各元件正常工作,两个相同的电流表(均有,两个量程)指针偏转的角度相同。一段时间后电流表指针偏转的角度突然变为原来的,若定值电阻或出现了断路故障,其它元件均完好。针对故障电路的观察分析,下列说法正确的是( )
A.电压表示数为零B.电流表的示数一定大于的示数
C.一定是电阻出现了断路故障D.一定是电阻出现了断路故障
【答案】C
【详解】分析电路可知,、并联。电流表测干路电流,电流表测电流,电压表测电源电压。
A.电压表测电源电压,所以电压表示数不为零,故A错误;
BCD.两个相同的电流表(均有,两个量程)指针偏转的角度相同,根据并联电流规律,可知电流表选用大量程,电流表选用小量程,且电流表示数是电流表示数的5倍。一段时间后电流表指针偏转的角度突然变为原来的,则电流表和电流表示数相等,所以故障是电阻出现了断路故障。故C正确,BD错误。
故选C。
考点四 电阻
一、电阻
二、影响导体电阻大小的因素
二、变阻器
1.变阻器的概念:能改变接入电路中电阻丝的长度,从而改变电阻大小的元件叫做变阻器。学生实验中常用的变阻器有两种,一种是滑动变阻器,另一个是电阻箱。
2.滑动变阻器
3.电阻箱
1.(2024·广西·中考真题)如图所示的电路元件是( )
A.电阻B.电池C.开关D.灯泡
【答案】A
【详解】由图可知,上面有不同颜色的环形条纹,电路元件为电阻。故A符合题意,BCD不符合题意。
故选A。
2.(2024·四川自贡·中考真题)如图是滑动变阻器的结构示意图,当滑片P向右移动时,要使连入电路中的电阻变大,应选择的接线柱为( )
A.A和BB.A和DC.B和CD.B和D
【答案】B
【详解】由题意可知,当滑片右移,要使连入电路中的电阻变大,则应使电阻丝的左半部分接入电路中,因此下方的接线柱应接A,上面的接线柱接C或D均可,即可以接A和C或者A和D。
故选B。
题型一 生活中的静电现象
1.(2024·内蒙古·中考真题)塑料尺与头发摩擦后能吸起纸屑,说明塑料尺带了 。饮料吸管和餐巾纸摩擦后,吸管带负电,说明摩擦过程中 (选填“吸管”或“餐巾纸”)失去电子。
【答案】 电荷 餐巾纸
【详解】[1]带电体具有吸引轻小物体的性质,摩擦后的塑料尺能吸引纸屑,说明塑料尺带了电荷。
[2]摩擦起电的实质是电子发生了转移,吸管带负电是因为得到了电子,故餐巾纸因失去电子而带正电。
2.(2024·甘肃兰州·中考真题)阅读短文,回答问题。
火花放电
在干燥的冬季,如果一只猫在你的身上蹭来蹭去,那么在猫毛和你的身体间就会有电荷的转移,你的身上就会聚集一定数量的负电荷。这些负电荷需要一段较长的时间才能和地面等物体慢慢导走。但是,如果你不等待。立即将手指靠近水龙头,就会出现令人难受的电火花,手指上就会有针刺般的疼痛感。如果你在干燥且黑暗的环境里抚摸猫,不但会听到哔里啦啦的响声,还会看到火花。请注意,你抚摸过猫毛的手指千万不要立即靠近猫的鼻子,以免产生火花放电,让猫受到惊吓而攻击你。
(1)在放电的过程中,电子是从 (选填“手指飞向水龙头”或“水龙头飞向手指”)。
(2)请你解释抚摸过猫毛的手指靠近猫鼻子时,容易产生火花放电的原因: 。
【答案】 手指飞向水龙头 带电体靠近导体时更容易发生放电现象
【详解】[1]摩擦后人体带有一定量的负电荷,在放电过程中,是带负电的电子发生了转移,故电子从手指飞向水龙头。
[2]根据题意可知,抚摸过猫毛的手指带有一定的电荷,这些负电荷需要一段较长的时间才能和地面等物体慢慢导走。若手指立即靠近猫的鼻子,由于猫的鼻子是导体,手指带有的电荷会迅速通过猫的鼻子导走,形成较大的电流,从而产生火花放电。
题型二 电荷间相互作用、验电器
3.(2024·山东东营·中考真题)甲、乙、丙三个轻质小球用绝缘细线悬挂,相互作用情况如图所示。如果丙带负电,则甲( )
A.一定带负电B.一定带正电
C.一定不带电D.可能带负电
【答案】B
【详解】根据电荷间的相互作用规律可知,同种电荷相互排斥,异种电荷相互吸引;已知丙带负电,由图可知,乙、丙相互吸引,则乙带正电或不带电;甲、乙相互排斥,则甲、乙均带电且带同种电荷。综上可知,甲一定带正电,故B符合题意,ACD不符合题意。
故选B。
4.(2024·四川巴中·中考真题)用丝绸摩擦过的玻璃棒接触不带电的验电器,金属箔张开。下列说法正确的是( )
A.正电荷从丝绸转移到玻璃棒B.玻璃棒带正电是因为得到了电子
C.摩擦起电是创造了电荷D.验电器金属箔张开,是由于同种电荷相互排斥
【答案】D
【详解】AB.由正、负电荷的规定可知用丝绸摩擦过的玻璃棒带正电,这是因为玻璃棒与丝绸摩擦时,玻璃棒失去电子而带正电,丝绸得到电子而带负电,并不是正电荷在丝绸和玻璃棒之间发生了转移,故AB错误;
C.摩擦起电的实质是电荷的转移,在摩擦起电中并没有创造电荷,故C错误;
D.验电器金属箔张开,是由于同种电荷相互排斥,故D正确。
故选D。
5.(2024·湖北·中考真题)将毛皮摩擦过的橡胶棒接触验电器,能正确表示橡胶棒和验电器金属箔片带电情况的图是( )
A.B.
C.D.
【答案】A
【详解】AD.毛皮摩擦过的橡胶棒带负电荷,验电器由于接触带电,所以两金属箔都带上负电荷,故验电器的金属箔片因为同种电荷相互排斥而张开,故A符合题意,D不符合题意;
BC.由于毛皮摩擦过的橡胶棒带负电荷,所以图中的橡胶棒带的电荷错误,故BC不符合题意。
故选A。
题型三 导体、绝缘体、半导体和超导现象
6.(2024·山东青岛·中考真题)下列材料中,适合做试电笔笔尖的是( )
A.塑料B.陶瓷C.玻璃D.金属
【答案】D
【详解】试电笔的笔尖需要与导线接触来导电,从而来检测是否带电,即笔尖应选用导体,金属为导体,塑料、陶瓷、玻璃都是绝缘体,故D符合题意,ABC不符合题意。
故选D。
7.(2024·黑龙江牡丹江·中考真题)关于材料的应用,下列说法正确的是( )
A.电饭锅中的电热丝是用超导材料制成的B.用半导体材料制作输电线能够减少电能的损失
C.激光在光导纤维内多次折射将信息传到远方D.拍电影时的石头道具使用密度小的材料制成
【答案】D
【详解】A.电饭锅是通过电热丝电流流过时电阻丝发热将电能转化为内能,电阻为零的超导体无法将电能转化为内能,故A错误;
B.半导体材料的导电性能在导体和绝燃体之间,且具有单向导电性,不适合做输电线,其物理性能使其不能够减少电能损失,故B错误;
C.激光在光导纤维内是经过多次反射而将信息传到远方,故C错误;
D.拍电影时的石头道具使用密度小的材料制成,相同体积下质量较小,可避免演员受伤,故D正确。
故选D。
题型四 电路的组成
8.(24-25九年级上·广西钦州·期中)指纹识别技术作为生物特征识别技术之一,如图所示,手指轻轻触碰感应区,当识别到正确的指纹后手机自动开锁。因此感应区相当于手机电路中的 ,LED灯核心元件是发光二极管,其主要材料是 (选填“导体”“半导体”或“绝缘体”)。
【答案】 开关 半导体
【详解】[1]手指轻轻触碰感应区,当识别到正确的指纹后手机自动开锁,感应区可以控制电路的通断,因此感应区相当于手机电路中的开关。
[2]LED灯核心元件是发光二极管,其主要材料是半导体,导电性能介于导体和绝缘体之间。
9.(24-25九年级上·河北保定·期中)在给手机充电时,手机电池是电路中的 (选填“用电器”或“电源”),此时手机电池和正在打开的电视机在电路中是 (选填“串联”或“并联”)连接的。
【答案】 用电器 并联
【详解】[1][2]正在充电的手机消耗电能,将电能转化成化学能储存在电池中,手机相当于用电器,手机和电视机彼此独立、互不影响,它们的连接方式是并联。
题型五 判断电路的三种状态
10.(2024·江苏徐州·中考真题)如图所示电路,闭合开关,电路所处的状态是( )
A.通路B.断路C.短路D.无法判断
【答案】C
【详解】由题图可知,当开关闭合时,相当于一根导线直接接在电源的两端,此时电路短路,电源可能被烧坏。故C符合题意,ABD不符合题意。
故选C。
11.(24-25九年级上·福建厦门·期中)如图,同时闭合开关、时,可能发生的现象是( )
A.和都发光B.发光,不发光
C.和都不发光D.不发光,发光
【答案】D
【详解】如图,同时闭合开关、时,灯L1被短路,电路为L2的简单电路,可能发生的现象是不发光,发光,故D符合题意,ABC不符合题意。
故选D。
12.(24-25九年级上·河北石家庄·期中)如图是小勇连接的实验电路,他检查导线连接无误后,闭合开关,发现灯泡L1、L2均不发光,于是他用一根导线来排查故障。当导线连接L1两端时L1不发光、L2发光,连接L2两端时两灯都不发光,由此判断电路的故障是( )
A.L1断路B.L2断路C.L1短路D.L2短路
【答案】A
【详解】由图可知,L1与L2是串联电路,闭合开关,发现灯泡L1、L2均不发光,这说明电路出现了断路现象;当导线连接L2两端时两灯仍不发光,这说明故障出现在除L2以外的部分;连接L1两端时L2发光、L1不发光,这说明电路是通路,所以故障是L1断路。
故选A。
题型六 识别串、并联电路
13.【生活情境】(2024·内蒙古呼和浩特·中考真题)晚自习时,教室中正常发光的某一盏灯突然熄灭了;新年联欢会上,一串正常发光的彩灯,某一盏灯灯丝烧断,其他灯正常发光。关于前灯熄灭原因,后灯与其他彩灯连接方式,下列判断正确的是( )
A.前灯短路 后灯串联
B.前灯短路 后灯并联
C.前灯断路 后灯串联
D.前灯断路 后灯并联
【答案】D
【详解】教室内的灯是并联的,一盏灯熄灭,其它灯不受影响。若这盏灯短路,会导致保险丝烧断,其它灯也不亮,所以这盏灯断路;一串正常发光的彩灯,某一盏灯灯丝烧断,其他灯正常发光,不受影响,是并联的,故D正确,ABC错误。
故选D。
14.(24-25九年级上·河北唐山·期中)关于生活中的一些电路的连接,下列说法正确的是( )
A.控制台灯的开关和台灯的灯泡是并联的
B.楼道里电灯使用的声控开关和光控开关是串联的
C.道路两旁的路灯,晚上同时亮,早上同时灭,它们是串联的
D.厨房里的换气扇和照明灯,使用时互不影响,它们是串联的
【答案】B
【详解】A.控制台灯的开关可以控制台灯所在电路的通断,开关和台灯的灯泡是串联的,故A错误;
B.楼道里电灯使用的声控开关和光控开关同时闭合才能使灯发光,它们是串联的,故B正确;
C.道路两旁的路灯,晚上同时亮,早上同时灭,但是它们的工作互不影响,它们是并联的,故C错误;
D.厨房里的换气扇和照明灯,使用时互不影响,它们是并联的,故D错误。
故选B。
15.(24-25九年级上·河北保定·期末)在如图所示的电路中,有三个开关、、,如果仅将开关闭合,、断开,则灯、 联;如果将开关、闭合,断开,则灯、 联。如果将开关、、都闭合,电路处于 状态。
【答案】 串 并 短路
【详解】[1][2][3]如果仅将开关闭合,、断开,则、_依次连接,为串联;如果将开关、闭合,断开,则两灯的两端分别连接在一起,然后与电源相连,故灯、并联。如果将开关、、都闭合,则将导线直接连接在电源两端,电路处于短路状态。
题型七 电路图与实物图的转换
16.(2024·黑龙江大庆·中考真题)根据电路图,用笔画线代替导线连接实物图。
要求:①电压表量程用,电流表量程用;
②滑动变阻器的滑片置于a端时,接入电路的阻值最大。
【答案】见解析
【详解】由实物图得,灯泡与变阻器串联,电压表测量灯泡的电压,电流表测量电路电流,电压表量程用,电流表量程用;滑动变阻器的滑片置于a端时,接入电路的阻值最大,则变阻器的右下端接入电路中,根据电路图从电源正极出发直到电源负极连接实物图,如图所示:
17.(2024·贵州·中考真题)如图所示是未完成连接的实物电路,请在图中用笔画线代替导线按要求完成电路连接。要求:两灯串联,电压表测量小灯泡两端电压,导线不能交叉。
【答案】见解析
【详解】用导线将两灯串联,电压表测量小灯泡两端电压,则电压表应与小灯泡并联,用导线将电压表负接线柱和小灯泡左接线柱相连。
18.(24-25九年级上·四川攀枝花·期中)请按照图甲所示的电路图,连接图乙中的实物元件。(电压表选用0~3V量程,电流表选用0~0.6 A量程)
【答案】见解析
【详解】分析图甲所示的电路图可知,两灯并联,开关S在干路,开关在支路,开关在支路,电压表选用0~3V量程,电流表选用0~0.6 A量程,据此连接图乙中的实物元件如下:
题型八 串、并联电路的设计
19.【学科实践】(2024·四川南充·中考真题)不戴头盔存在安全隐患,于是小明同学设计以下方案:骑行前,扫码成功后开关S1闭合,指示灯L亮,但电动机不工作;从车头取出头盗并戴上后,头盗内遥控设备遥控S2闭合,电动机才通电工作:若只戴头盘不扫码则无法骑行。下列电路符合以上设计要求的是( )
A. B. C. D.
【答案】B
【详解】A.骑行前,扫码成功后开关S1闭合,指示灯L亮,电动机工作,故A不符合题意;
B.骑行前,扫码成功后开关S1闭合,指示灯L亮,但电动机不工作;从车头取出头盗并戴上后,头盗内遥控设备遥控S2闭合,电动机才通电工作:若只戴头盘不扫码,即值闭合S2,则无法骑行。故B符合题意;
C.扫码成功后开关S1闭合,指示灯L不亮,电动机工作,故C不符合题意;
D.扫码成功后开关S1闭合,指示灯L不亮,电动机不工作,故D不符合题意。
故选B。
20.【学科实践】(2024·江苏镇江·中考真题)某学校电动门既可以用遥控器开启,也可以用按钮开关开启。电动门开启时,电动机工作,警示灯L亮起。若取下警示灯L,电动机仍能工作。按下遥控器相当于闭合,按下按钮开关相当于闭合。符合上述要求的电路是( )
A. B. C. D.
【答案】D
【详解】根据题目描述,电动门既可以用遥控器开启,也可以用按钮开关开启。这意味着遥控器和按钮开关在电路中应该是并联的,因为并联电路中的各个支路可以独立工作,互不影响。电动门开启时,电动机工作,警示灯L亮起。但题目又指出,若取下警示灯L,电动机仍能工作。这说明电动机和警示灯L在电路中应该是并联的,因为并联电路中的各个用电器可以独立工作,互不影响。
故选D。
21.【跨学科实践】(2024·山东济南·中考真题)小宇家电饭锅的内部电路元件可简化为两个发热电阻和两个开关,其中是手动控制开关,是温控开关。当、都闭合时,发热电阻、均工作,电饭锅处于加热状态;当温度达到设定温度时,自动断开,只有工作,电饭锅处于保温状态;只要断开,、均不工作。如图所示,已画出电源部分,请画出此电饭锅内部的电路图。
【答案】见解析
【详解】由题意可知,只要断开,、均不工作,则开关控制整个电路;当、都闭合时,发热电阻、均工作,电饭锅处于加热状态,由可知,电阻、并联时,电路中的电阻最小,总功率最大,处于加热状态;断开时,只有工作,则开关控制的电流的通断,则开关在干路中,开关与在一条支路中,如下图所示:
题型九 常见的电流、电压值
22.(24-25九年级上·河北保定·期中)下列数据最接近实际的是( )
A.电子手表的电流为B.家用空调的电流约为
C.我国家庭电路电压为D.一节新干电池的电压约
【答案】C
【详解】A.电子手表的电流为
故A不符合题意;
B.家用空调的电流约为5A,故B不符合题意;
C.生活中,我国家庭电路电压为,故C符合题意;
D.一节新干电池的电压约1.5V,故D不符合题意。
故选C。
23.(24-25九年级上·河北石家庄·期中)下列关于电流和电压的估测正确的是( )
A.家用空调工作时的电流约为5A
B.看电视时,电视机中的电流为10A
C.我国家庭电路的电压为110V
D.一节普通干电池的电压为2V
【答案】A
【详解】A.根据常见的电流可知,家用空调工作时的电流较大,应在5A左右,故A正确;
B.根据常见的电流可知,看电视时,电视机中的电流约0.7A,故B错误;
C.根据常识可知,我国家庭电路的电压为220V,故C错误;
D.一节普通干电池的电压为1.5V,故D错误。
故选A。
题型十 电表测量对象的识别
24.(24-25九年级上·江苏南京·期中)如图所示电路,闭合开关,小灯泡和均正常发光,两电表均有示数,下列说法正确的是( )
A.电流表只测量的电流B.被短路时,正常发光
C.断路时,两电表示数相等D.仅断开,电流表示数不变
【答案】C
【详解】A.如图,两开关均闭合时,两灯并联,电流表A1测干路电路,电流表A2测L1支路电流,开关S2控制干路,开关S1控制L1,故A错误;
B.被短路时,也被短路,两灯都不发光,故B错误;
C.断路时,两电表均测量通过L1的电流,示数相等,故C正确;
D.仅断开,电流表断路,示数变为0,故D错误。
故选C。
25.(24-25九年级上·山西朔州·期中)如图所示的四个图中,闭合开关S后,用电压表测灯电压连接正确的是( )
A.B.
C.D.
【答案】C
【详解】A.图中电压表串联在电路中,不能测量灯L1两端的电压,故A错误;
B.图中电压表和灯L2并联,测量灯L2两端的电压,故B错误;
C.图中电压表和灯L1并联,测量灯L1两端的电压,故C正确;
D.图中电压表的正负接线柱接反了,指针会向左偏转,不能测量灯L1两端的电压,故D错误。
故选C。
26.(2024·山东临沂·中考真题)如图所示电路的电源电压保持不变,将开关和都闭合,两灯均正常发光。下列判断正确的是( )
A.灯和是串联连接的B.电压表不能测量灯的电压
C.断开后电流表的示数不变D.两灯的额定电压一定相同
【答案】D
【详解】A.由图得,电流分别经过两灯泡,说明灯和是并联的,故A错误;
B.电压表并联在支路的两端,则电压表能测量灯的电压,故B错误;
C.断开后电路由灯和是并联化为L1的简单电路,电路电阻变大,由欧姆定律得,电路电流变小,即电流表的示数变小,故C错误;
D.将开关S1和S2都闭合,两灯均正常发光,,说明此时两灯的电压均为额定电压,并联电路中各支路的电压相同,则两灯的额定电压一定相同,故D正确。
故选D。
题型十一 判断电流表、电压表
27.(2024·重庆·中考真题)小刘同学利用如图所示的电路测量电阻R的阻值。闭合开关S,将滑片P移至某一位置时,电压表示数为2V,电流表示数为0.4A。下列说法正确的是( )
A.图中的甲是电压表、乙是电流表
B.将滑片P向左移时R的功率增大
C.一次实验就能精确测出R的阻值
D.电流0.4A时,R一分钟发热0.8J
【答案】B
【详解】A.由于使用电流表时,电流表应与被测电路串联,所以甲表为电流表;使用电压表时,电压表应与被测电路并联,所以乙表为电压表,故A错误;
B.分析电路图可知,滑动变阻器与电阻R串联,将滑片P向左移时,滑动变阻器接入电路中阻值减小,由可知,电路中电流增大,由P=I2R可知,R的功率增大,故B正确;
C.为了减小测量误差,应多次测量R的电阻,求平均值,故C错误;
D.将滑片P移至某一位置时,电压表示数为2V,电流表示数为0.4A,R一分钟发热
Q=W=UIt=2V×0.4A×60s=48J
故D错误。
故选B。
28.(24-25九年级上·河北保定·期中)如图的电路,L1、L2、L3是三个规格相同的小灯泡,闭合开关S,下列说法不正确的是( )
A.若a是电流表,b是电压表,则L1、L2和L3都亮
B.若a、b都是电流表,L1、L2和L3并联
C.若a是电压表,b是电流表,则只有L1亮,L2和L3被短路
D.若a、b都是电压表,L1、L2和L3串联
【答案】A
【详解】A.若a是电流表,b是电压表,L1、L3被短路,只有L2接通发光,故A错误,符合题意;
B.若a、b都是电流表,电流从电源正极流出,分别通过L1、L2、L3流回到负极,L1、L2和L3并联,故B正确,不符合题意;
C.若a是电压表,b是电流表,电流通过L1后,灯泡L2、L3被短路,只有L1发光,故C正确,不符合题意;
D.若a、b都是电压表,电流依次通过L1、L3、L2,L1、L2和L3串联,故D正确,不符合题意。
故选A。
题型十二 用电表判断电路故障
29.(24-25九年级上·安徽安庆·期中)如图所示,电源电压不变,闭合开关,两灯正常发光,电压表和电流表都有示数,一段时间之后,一个电表示数变小,另一个电表示数不变,则故障可能是 。
【答案】处断路
【详解】由题图可知,该电路为并联电路,电压表V测量的是电源电压,电流表A测量的是L1的电流。若L1开路,则该支路中的电流为0,即电流表示数为0,由于电源电压不变,则电压表示数不变,符合一个电表示数变小,另一个电表示数不变。若电流表示数不变,电压表示数变小,可能原因是电压表断路,此时电流表示数不变,电压表示数变为0。
30.(2024·江苏盐城·中考真题)在探究串联电路电压的特点时,闭合开关,灯泡都不发光,电压表无示数。以下可能的是( )
A.短路B.断路C.短路D.断路
【答案】B
【详解】A.由图知,两灯串联,电压表测量的是L2两端电压,闭合开关,灯泡都不发光,说明电路发生了断路故障;电压表无示数,说明电压表不能连接电源两极,说明是L1发生了断路故障,故ACD不符合题意,B符合题意。
故选B。
31.(2024·四川达州·中考真题)如图所示电路,闭合开关后,整个电路正常工作。其中一盏灯突然熄灭,两只电表示数均变大,则该电路可能发生的故障为( )
A.短路B.短路C.开路D.开路
【答案】A
【详解】由图可知,两灯串联,电压表测L2两端电压,电流表测串联电路电流;
A.如果L1短路,则串联电路的总电阻变小,由欧姆定律可知,电路中电流变大,则电流表示数变大。由于L1短路,电路中只有L2,L2两端电压等于电源电压,电压表示数变大。此时灯泡L2发光。则A符合题意;
B.如果L2短路,电路中电流变大,电流表的示数变大,由于电压表测L2两端电压,则电压表的示数为0,即电压表的示数变小,故B不符合题意;
C.如果L1开路,两个电表与电源不通,则两个电表的示数都变为0,即示数都变小。故C不符合题意;
D.如果L2开路,电路断路,电流表的示数变小。此时电压表串联在电路中测电源电压,则电压表的示数变大。故D不符合题意。
故选A。
题型十三 串、并联电路电流和电压规律
32.(24-25九年级上·山东潍坊·期中)如图所示,开关S闭合时,电压表的读数为2.4V,电压表的读数为3.6V。如果将电压表换成电流表,电压表换成电流表,电流表A换成电压表V,则电压表的读数为( )
A.2.4VB.3.6VC.6.0VD.2.5V
【答案】C
【详解】如图,两灯串联,电压表测量L1两端电压,电压表测量L2两端电压,电流表测电路中电流;故电源电压为
U=U1+U2=2.4V+3.6V=6.0V
如果将电压表换成电流表,电压表换成电流表,电流表A换成电压表V,则两灯并联,电压表测量电源电压,读数为6.0V;故C符合题意,ABD不符合题意。
故选C。
33.(2024·四川内江·中考真题)长短粗细都相同的铜导线和镍铬合金线,电阻分别为R1和R2,且R1<R2,将它们串联在电路中,通过的电流分别为I1和I2;将它们并联在电路中,R1、R2两端的电压分别为U1和U2。则下列判断正确的是( )
A.I1=I2B.I1>I2C.U1>U2D.U1<U2
【答案】A
【详解】AB.将电阻R1和R2串联在电路中,通过的电流分别为I1和I2,因为串联电路的电流处处相等,所以
I1=I2
故A正确,B错误;
CD.将R1和R2并联在电路中,R1、R2两端的电压分别为U1和U2,由并联电路电压规律知道
故CD错误。
故选A。
34.(2024·四川南充·中考真题)(多选)如图,开关S闭合后,电流表的示数分别为I1、I2,电压表的示数分别为U1、U2、U3,L1的电阻小于L2的电阻,则下列关系中正确的是( )
A.B.C.D.
【答案】AC
【详解】由图可知,L1和L2串联,A1、A2测量串联电路电流,V1测量L1两端电压,V2测量L2两端电压,V3测量电源电压。
A.根据串联电路电流规律可知,串联电路中电流处处相等,即,故A正确;
B.L1的电阻小于L2的电阻,V1测量L1两端电压,V2测量L2两端电压,根据可知,L1两端的电压小于L2两端的电压,即,故B错误;
CD.V1测量L1两端电压,V2测量L2两端电压,V3测量电源电压,根据串联电路电压规律可知
故C正确,D错误;
故选AC。
题型十四 探究串、并联电路电流和电压规律
35.(2024·吉林长春·中考真题)在“探究并联电路中干路电流与各支路电流的关系”的实验中:
(1)请根据图甲中的电路图,用笔画线代替导线将图乙中的电路连接完整,使电流表测量流过小灯泡的电流。 连接电路时应 开关;
(2)用电流表分别测量A、B、C三点的电流,更换灯泡多次测量,将实验数据记录在表格中,其中第4次实验中B点的电流如图丙所示,则 ;分析数据可知:并联电路中电流的特点是 ;
(3)在第2次实验中测得A、B两点的电流相等,原因可能是 。
【答案】 见解析 断开 0.28 选用规格相同的灯泡
【详解】(1)[1]由图甲得,两灯泡并联,开关在干路上,电流表测量流过小灯泡的电流,则电流表与L1串联,如图所示:
[2]为了保护电路,连接电路时应断开开关。
(2)[3]由图丙得,电流表的分度值为0.02A,示数为0.28A。
[4]分析数据可知:并联电路中电流的特点是干路电流等于各支路电流之和,即
(3)[5]并联电路中各支路的电压相等,在第2次实验中测得A、B两点的电流相等,两灯泡的电阻相等,原因可能是选用的灯泡规格相同。
36.(2024·陕西·中考真题)在“探究串联电路电压的特点”实验中。
(1)将电压表接入电路前,观察到指针位置如图1所示,为保证测量结果准确,接下来应进行的操作是 ;
(2)实验电路如图2所示,请用笔画线代替导线将电路连接完整,使电压表测量小灯泡两端的电压;
(3)用电压表分别测出小灯泡L1两端的电压U1,L2两端的电压U2,L1和L2两端的总电压。换用不同规格的小灯泡多次实验,记录实验数据,如表所示。分析数据可知,串联电路两端的总电压与各部分电路两端的电压的关系为 (用本题中给出的字母写出关系式)。换用不同规格的小灯泡多次实验的目的是 。
【答案】(1)对电压表进行调零
(2)
(3) 寻找普遍规律
【详解】(1)将电压表接入电路前,观察到指针偏向零刻度线的左侧,为保证测量结果准确,接下来应进行的操作是对电压表进行调零。
(2)由实物图可知电源电压是3V,因此电压表量程选择“”,如图所示:
(3)[1]由实验记录表格的数据可知
U1+U2=1.6V+1.0V=2.6V=U
U1'+U2'=1.3V+1.3V=2.6V=U'
U1''+U2''=1.4V+1.2V=2.6V=U''
则
[2]换用不同规格的小灯泡多次实验的目的是寻找普遍规律,避免实验的偶然性。
题型十五 影响电阻大小的因素
37.【学科实践】(2024·天津·中考真题)如图所示的铝芯电缆是一种输电导线。在某村输电线路改造工程中,更换的铝芯电缆比旧铝芯电缆电阻更小,主要是因为新电缆的( )
A.铝芯更细B.铝芯更粗C.绝缘皮更薄D.绝缘皮更厚
【答案】B
【详解】更换的铝芯电缆比旧铝芯电缆电阻更小,材料相同、长度相同,电阻变小,横截面积一定变大,即新电缆的铝芯更粗。
故选B。
38.(24-25九年级上·河北唐山·期中)某兴趣小组要探究导体电阻的大小与哪些因素有关,设计了如图所示的实验电路,电源电压不变。实验中使用的合金丝规格、材料、及实验数据如下表所示。
(1)该实验是通过 来间接比较导体电阻的大小;
(2)分别将导体A、B接入电路,这是为了探究导体电阻大小与导体 的关系;
(3)为了探究导体电阻大小与导体横截面积的关系,应选择导体 (填导体编号)进行实验,得出的结论是:导体的材料和长度相同时,横截面积越大,电阻越 ;
(4)分别将编号为C、D的合金丝接入电路进行实验,其得到的实验结论被应用到了 的工作原理中;
A.电压表B.电流表C.滑动变阻器
(5)为了探究电阻大小与温度的关系,实验小组取下小灯泡中的灯丝设计了如图所示的电路,用酒精灯加热灯丝,发现随着小灯泡灯丝温度升高,电流表示数逐渐变小,由此可推断:小灯泡正常发光时灯丝的电阻 (选填“大于”“等于”“小于”)常温下灯丝电阻。
【答案】(1)电流表示数
(2)材料
(3) B、C 小
(4)C
(5)大于
【详解】(1)实验中利用了转换法,通过观察电流表的示数大小间接比较导体电阻的大小。电流表的示数越大,说明导体电阻越小。
(2)导体A、B只有材料不同,分别将导体A、B接入电路,这是为了探究导体电阻大小与导体材料的关系。
(3)[1][2]为了探究导体电阻大小与导体横截面积的关系,应选择只有横截面积不同的B、C导体进行实验,B导体横截面积较大,对应的电流较大,说明电阻较小,可得:导体的材料和长度相同时,横截面积越大,电阻越小。
(4)分别将只有长度不同的编号为C、D的合金丝接入电路进行实验,比较电流大小可知,导体的材料和横截面积相同时,长度越长,电阻越大。此结论被应用到滑动变阻器。
故选C。
(5)用酒精灯加热灯丝,发现随着小灯泡灯丝温度升高,电流表示数逐渐变小,说明灯丝电阻变大。所以小灯泡正常发光时灯丝的电阻大于常温下灯丝电阻。
题型十六 滑动变阻器的使用
39.(24-25九年级上·四川自贡·期中)如图所示,滑动变阻器与一灯泡串联接入电路,已知接线柱A接入电路,要使滑片向左滑动时灯泡变亮,则电路的另一端( )
A.只能接C点B.只能接D点C.只能接B点D.接C或D都一样
【答案】A
【详解】根据滑动变阻器的连接特点,要“一上一下”,要使滑片向左滑动时灯泡变亮,则向左电阻变小,即滑片左边的电阻丝接入电路,则下接线柱为C点,故A符合题意,BCD不符题意。
故选A。
40.(24-25九年级上·四川乐山·期中)如图所示,用滑动变阻器调节灯的亮度,若要求滑片P向右端滑动时灯逐渐变暗,则M、N分别应接( )
A.A、DB.B、C
C.A、BD.C、D
【答案】B
【详解】要求滑动变阻器的滑片右移,灯泡变暗,则电路中电流变小。在电源电压不变时,电流变小,电阻变大,滑动变阻器接入电路的电阻丝变长。滑动变阻器在电路中的正确连接方式是连接一“上”一“下”两个接线柱,下面的接线柱应接C,上面的接线柱接A或B。
故选B。
题型十七 电阻箱与电位器
41.(24-25九年级上·江苏扬州·期中)如图所示为旋转式变阻器,若图中旋转式变阻器的B、C两接线柱连入电路,则连入电路的弧形电阻片是 段(选填“AP”、“PB”或“AB”)。若将该旋转式变阻器接入收音机中当作音量开关,当轴沿顺时针方向旋转时,收音机的音量将 (选填“变大”、“变小”或“不变”)。图中电阻箱的示数为 。
【答案】 PB 变大 2035
【详解】[1]如图所示,旋转式变阻器通过改变接入电路的电阻片的长度来改变接入电路的电阻值,当把B、C两接线柱连入电路,则连入电路的弧形电阻片是PB段。
[2]当轴沿顺时针方向旋转时,接入电路的电阻片变短,电阻值变小,电路中电流变大,所以收音机的音量将变大。
[3]图中电阻箱表示的电阻是
42.(24-25九年级上·江苏扬州·阶段练习)(1)如图,若要使图中阻值变大,滑片P应该 旋转(顺时针/逆时针);
(2)如图乙电阻箱的示数是 Ω,如图丙所示的是插入式电阻箱的结构示意图,则A、B两个接线柱之间的电阻值是 Ω,最大可以调到 Ω。
【答案】(1)顺时针
(2) 3608 10 22
【详解】(1)由图可知,当滑片P顺时针旋转时,接入电路中电阻丝变长,电阻变大,故若要使图中阻值变大,滑片P应该顺时针旋转。
(2)[1]如图乙电阻箱的示数是
[2][3]如图丙所示的是插入式电阻箱的结构示意图,则A、B两个接线柱之间的电阻值是
最大可以调到
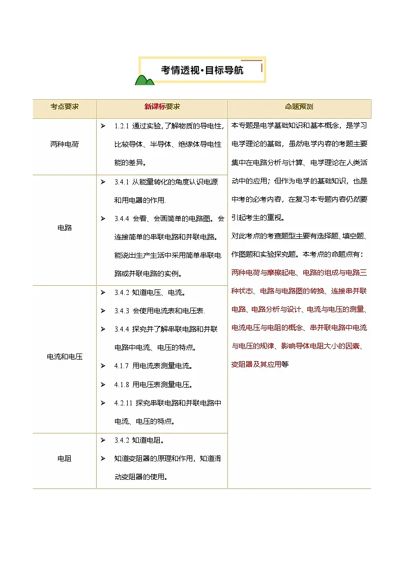
考点要求
新课标要求
命题预测
两种电荷
1.2.1 通过实验,了解物质的导电性,比较导体、半导体、绝缘体导电性能的差异。
本专题是电学基础知识和基本概念,是学习电学理论的基础,虽然电学内容的考题主要集中在电路分析与计算、电学理论在人类活动中的应用;但作为电学的基础知识,也是中考的必考内容,在复习本专题内容仍然要引起考生的重视。
对此考点的考查题型主要有选择题、填空题、作图题和实验探究题。本考点的命题点有:两种电荷与摩擦起电、电路的组成与电路三种状态、电路与电路图的转换、连接串并联电路、电路分析与设计、电流与电压的测量、电流电压与电阻的概念、串并联电路中电流与电压的规律、影响导体电阻大小的因素、变阻器及其应用等
电路
3.4.1 从能量转化的角度认识电源和用电器的作用.
3.4.4 会看、会画简单的电路图。会连接简单的串联电路和并联电路。能说出生产生活中采用简单串联电路或并联电路的实例。
电流和电压
3.4.2 知道电压、电流。
3.4.3 会使用电流表和电压表.
3.4.4 探究并了解串联电路和并联电路中电流、电压的特点。
4.1.7 用电流表测量电流。
4.1.8 用电压表测量电压。
探究串联电路和并联电路中电流、电压的特点。
电阻
3.4.2 知道电阻。
知道变阻器的原理和作用,知道滑动变阻器的使用。
导体
绝缘体
定义
容易导电的物体
不容易导电的物体
示例
金属、石墨、人体、大地,以及各种酸、碱盐的溶液
橡胶、玻璃、陶瓷、塑料、油等
导电或不导电的原因
导体内有大量的自由电荷。金属靠自由电子导电,酸碱盐的水溶液靠正、负离子导电。
绝缘体不容易导电是因为在绝缘体内电荷几乎被束缚在原子内,不能自由移动,即绝缘体并非不含电荷,而是缺乏能够自由移动的电荷
作用
能量分析
举例
注意事项
电源
提供电能,使电路中有持续的电流
将其他形式转化为电能
干电池、发电机
用电器标有“+”的接线柱与电源正极相连,标有“-”的接线柱与电源负极相连
用电器
利用电能工作的装置
工作时将电能转化为其他形式能
电炉、电视机、电冰箱等
开关
用来接通或断开电路,起控制电路通断作用
—
家中点灯开关、闸刀开关、声控开关、光控开关
开关接入电路时应断开
导线
将电源、用电器、开关连接起来,形成电流的通路
输送电能
电脑的电源线、插座的电线、实验室中的各种导线
导线要连接到电路元件接线柱上;不能导线将电源正负极直接连接起来
状态
通路
断路(开路)
短路
电源短路
用电器短路
定义
用电器能够工作的电路
电路中某处切断的电路
直接用导线将电源正负极连接起来
用电器被短接
实物电路
特点
电路中有电流,用电器能工作
电路中无电流,用电器不能工作
用电器不能工作,电路中有很大的电流,可能烧坏电源
被短接的用电器没有电流流过,不能工作
用电器被短接
电源短路
区别
用电器被短接时,用电器中无电流通过,被短接的用电器不工作
电源短路时,电源、导线中会产生较大的电流,会烧坏导线和电源
联系
(1)某些情况下,用电器被短接时允许的,但电源短路绝对不允许发生;
(2)当电路中只有一个用电器时,如果该用电器被短接,闭合开关,就一定会造成电源短路
串联电路
并联电路
连接特点
用电器首尾顺次相接
用电器两端分别接在一起
电路图和实物图
电流路径
电流从电源正极出发,只有一条路径流回电源负极
干路电流在其中一个节点处分别流经各支路,在另一个节点处汇合流回电源负极
用电器是否相互影响
发生断路时
各用电器互相影响,若其中一个断路,则其他用电器都无法工作
各用电器互不影响,若其中一个断路,则其他用电器照常工作
发生短路时
若其中一个用电器被短路,其他用电器依然有电流通过
若其中一个用电器短路,与之相并联的所有用电器都被短路
开关作用
开关控制整个电路,开关位置不影响其控制作用
干路开关控制整个电路,支路开关只控制所在支路
识别方法
说明
概念法(定义法)
若电路中的各元件是逐个顺次连接起来的,则电路为串联电路,若各元件“首首相连,尾尾相连”并列地连在电路两点之间,则电路为并联电路。
电流路径法
让电流从电源的正极出发经过各用电器回到负极,途中不分流,始终是一条路径的,为串联;如果电流在某处分为几条支路,每条支路上只有一个用电器,最终电流又重新汇合到一起,为并联。
拆除法(断路法)
串联电路中各用电器相互影响拆除任何一个用电器,其他用电器中就没有电流了:而并联电路中,各用电器独立工作,互不影响,拆除任何一个或几个用电器,都不会影响其他用电器。
短路法
把一个用电器短路,其他用电器还能工作,则各用电器串联;把一个用电器短路,其他用电器也会被短路,则各用电器并联。
移点法
在电路图中,导线的连接点可在导线上任意移动只要不越过电源用电器即可,可利用这一特点简化并识别电路。
电流(I)
电压(U)
形成
电荷的定向移动形成电流,规定正电荷定向移动的方向为电流方向,负电荷定向移动的方向与电流方向相反;电路中形成持续电流的条件:有电压+电路闭合
电压由电源提供,电压是形成电流的原因
概念
在物理学中,电流是表示电流强弱的物理量,通常用字母I表示。
物理学中,电压常用U表示
单位
基本单位:安培(A),其他常用单位:毫安(mA),微安(μA)
基本单位:伏特(V),其他常用单位:千伏(kV),毫伏(mV)
换算关系
1 A=1000 mA;1 A=106 uA;
1 mA =10-3 A;1 μA =10-6A
1 kV =1000 V;1 V=1000 mV
常考估测值
手电筒中的电流约为200mA
教室内一盏日光灯的电流约为0.2A
家用电冰箱的电流约为1A;
家用电视机的电流约为0.5;
家用空调的电流约为5A
一节新干电池的电压为1.5V;
一只铅蓄电池的电压为2V;
我国家庭电路的电压为220V;
对人体安全的电压不高于36V;
手机电池的电压约为3.7V
名称
电流表
电压表
结构图
表盘
读数
量程
0~0.6A
0~3A
0~3V
0~15V
分度值
0.02A
0.1A
0.1V
0.5V
读数
0.24A
1.2A
1.5V
7.5V
使用规则
(1)使用前先调零;
(2)与被测用电器串联;
(3)电流从正接线柱流进,负接线柱流出,否则指针会反偏。由此可判断电路中电流的方向和电源正负极。
(4)用试触法选择合适的量程,否则会出现指针偏转角度太大或过小,使读数不准确;
(5)电流表不能直接接在电源的正负极,避免损坏电流表。
(1)使用前调零
(2)电压表与被测电路并联
(3)电流从正接线柱进,负接线柱流出。否则指针会反偏。由此可判断电路中电流的方向和电源正负极。
(4)用试触法选择合适的量程,量程太大指针偏转角度小,量程太小指针偏转角度太大,影响读数。
(5)电压表可以直接接在电源的正负极,此时测量电源两端电压。
特点
认为电阻为0,电流表相当于导线
认为电阻无穷大,电压表处相当于断路
实验目的
探究串、并联电路的电流规律
电路图
实验器材
电流表、电源、开关、小灯泡(不同规格)导线
实验设计与分析
(1)画电路图、连接实物图、电路错误或该接电路;
(2)进行实验(连接好电路前开关要断开);
(3)分析电流表指针反偏的原因和偏转角度太大和过小的原因,并且进行正确操作;
(4)更换不同规格的灯泡进行多次实验的目的:寻找普遍规律,避免偶然性;
(5)改进实验
实验结论
(1)串联电路:电流处处相等,即I=I1=I2。
(2)并联电路:干路电流等于各支路电流之和,即I=I1+I2。
交流与反思
(1)记录数据要真实,不得随意修改实验数据,在误差允许范围内得出结论;
(2)同一次实验过程中,每盏小灯泡的亮度可能不同,甚至有的小灯泡不亮,但这不能说明各处电流不相等,因为各小灯泡的规格不同。
(3)分析实验数据可知,并联电路中各支路电流不一定相等。当并联的两个小灯泡规格相同时,各支路电流相等;当并联的两个小灯泡规格不相同时,各支路电流不相等。
实验目的
探究串、并联电路的电压规律
电路图
实验器材
电压表、两个灯泡(不同规格)、电源、开关、导线
实验设计与分析
(1)画电路图、连接实物图、电路错误或该接电路;
(2)进行实验(连接好电路前开关要断开);
(3)分析电压表指针反偏的原因和偏转角度太大和过小的原因,并且进行正确操作;
(4)更换不同规格的灯泡进行多次实验的目的:寻找普遍规律,避免偶然性;
(5)改进实验
实验结论
(1)串联电路:电源两端电压等于各个用电器两端电压之和,即U=U1+U2。
(2)并联电路:各支路两端电压相等,且等于电源电压,即U=U1=U2。
电阻
导体对电流的阻碍作用的大小叫做电阻
符号
通常用字母R表示
单位及换算关系
在国际单位制中,电阻的单位是“欧姆”,简称“欧”,符号是“Ω”。常用单位有千欧(kΩ)、兆欧(MΩ)。
换算关系:1MΩ=103kΩ,1kΩ=103Ω。
对电阻的理解
导体的电阻越大,表示导体对电流阻碍作用越强,在电压相同的情况下,通过导体的电流越小
电阻是导体本身的一种性质,它的大小与导体的材料、长度和横截面积有关,与导体中是否有电流流过,以及导体两端是否有电压均无关。导体的电阻还与温度有关,对与大多数导体(如金属导体)来说,电阻随温度的升高而增大;有些导体的电阻,如铅笔芯的电阻会随温度的升高而减小。
实验目的
探究影响电阻大小的因素
电路图
实验器材
电源、导线、开关、电流表、小灯泡、电阻丝
实验设计与分析
(1)转换法:通过比较电流表示数(或灯泡亮度)判断电阻丝电阻的大小。电流表示数越小(灯泡越暗),表明电阻越大
(2)控制变量法:(影响电阻大小的因素:长度、横截面积、材料、温度)①探究电阻大小和长度的关系时,选择材料、粗细相同,长度不同的电阻丝;②探究电阻大小和横截面积的关系时,选择材料、长度相同,粗细不同的电阻丝;③探究电阻大小和材料的关系时,选择长度、粗细相同,材料不同的电阻丝。
(3)灯泡的作用:①反映电阻丝的电阻大小;②保护电路
(4)电流表的作用:更方便判断电阻丝的电阻大小关系
(5)只用灯泡反映电阻大小的缺点:当电流变化不大时,无法比较出电阻的大小
(6)只用电流表反映电阻大小的缺点:当电阻较小时容易烧坏电流表
(7)只有一根电阻丝:对折,可探究电阻与横截面积的关系;改变接入电路的导体长度,可探究电阻与长度的关系;无法探究电阻与材料的关系
拓展:
(8)金属导体的电阻还受温度的影响:温度越高,电阻越大
实验结论
(1)材料和横截面积相同时,长度越长,电阻越大
(2)材料和长度相同时,横截面积越小,电阻越大
(3)长度和横截面积相同时,材料不同,电阻不同
原理
通过改变接入电路中电阻丝的长度来改变电阻的大小
作用
改变电流、电压和保护电路
符号
铭牌
标注了它的最大阻值和允许通过的是最大电流,如“50Ω 2A”表示滑动变阻器的最大阻值为50Ω,允许通过滑动变阻器的最大电流为2A。
使用
(1)通过滑动变阻器的电流不能超过它允许通过的最大电流
(2)滑动变阻器要串联在被控制的电路中
(3)连接时要遵循“一上一下”的原则
(4)闭合开关前,滑片应移到阻值最大处
规律
下接线柱接右,滑片右移电阻变小;下接线柱接左,左移电阻变小。也可以理解为滑片离下接线柱越近,电阻越小;离下接线柱越远,电阻越大。记忆口诀“下接右,右移变小”或“离下近时小,离下远时大”
应用
电位器
如图是电位器的内部结构示意图,a、b、c是它的三个接线柱,旋钮带动滑片转动。将a和b接线柱接入电路中时,顺时针旋转旋钮时,电阻丝阻值变大,逆时针旋转旋钮时,电阻丝阻值变小。将b和c接线柱接入电路中时,顺时针旋转旋钮时,电阻丝阻值变小,逆时针旋转旋钮时,电阻丝阻值变大。
分类
旋钮式电阻箱
插片式电阻箱
符号
示意图
量程
最大阻值为9999Ω
最大阻值为15Ω
使用方法
将电阻箱的两个接线柱接入电路中,调节4个旋钮,就能得到0—9999Ω之间的电阻值
插入式电阻箱有两个接线柱,接线柱之间有几段电阻丝的上方有能插入或拔出的铜塞。拔出铜塞时,对应那段电阻丝就接入了电路;插入铜塞时,对应的那段电阻丝就会被短路,相当于没有接入电路。
读数方法
各旋钮所对应的示数乘以相应的倍数再相加,如图所示读数为2035Ω
插片放下时把对应的电阻丝短路,读数为其他未放下插片对应的电阻值之和,如图所示读数为7Ω
优点和缺点
优点:方便读数;缺点:不能连续改变电阻值
(1)判断生活中摩擦起电现象是有利的还是有害的。
(2)摩擦起电的本质:1)摩擦起电并不是创造了电荷,只是电荷从一个物体转移到了另一个物体;2)摩擦起电现象中,转移的是带负电的电子;3)两个物体相互摩擦后的带电情况取决于两物体的原子核束缚核外电子本领的强弱。
(1)判断物体带电情况
两个物体相互排斥时,两个物体一定带同种电荷;两个物体相互吸引时,两个物体可能带异种电荷,也可能是一个物体带电,另一个物体不带电。
(2)验电器的工作原理:解答此类问题的关键是判断两物体相互接触时电子转移的方向,一般有两种情况:
1)带负电的物体上电子转移到了带正电物体或不带电的物体;2)不带电的物体上的电子转移到了带正电的物体。
(3)用验电器判断物体带电
两个带异种电荷的物体相互接触时,如果所带电荷量相等,这时正、负电荷完全抵消;如果电荷量不相等,有一种电荷被完全抵消后,两个物体会带同种电荷,电荷的电性由原来带电荷量多的物体电性决定。
(1)判断电路正误:判断电路的正误时,要注意电路的四个组成部分是否完整。对于一个简单电路来说,电源、开关、导线和用电器中缺少任何一个都属于错误电路,特别是对于没有电源开关的长明灯电路,因无法控制电路通断,也是错误电路。
(1)实物电路的识别:简单实物电路可直接根据定义法判断:若各用电器首接首、尾接尾则为并联;若各用电器首尾依次相接则为串联。较为复杂的实物电路可先画出电路图,整理、简化后再根据定义法判断。
(2)生活中的串、并联电路:实际生活中的电路往往都比较复杂,一般用断路法来识别。如果将电路中任何一个电器断路,其他用电器都不受影响,则用电器之间是并联连接;如断路后其他用电器不能工作,则它们之间是串联连接。
(1)根据实物图画电路图
①替换法:先用电路元件的符号替换实物电路图中各元件,然后再整理成规范的电路图;
②电流路径法:先找出电流的路径,再用笔画线将电流的路径表示出来,沿电流路径逐一画出相应的电路元件符号。
(2)根据电路图连接实物图:a.连接实物图时,连线尽可能清晰明了;b.连线不能交叉,导线两端要连在接线柱上。
两步连接实物图:a.观察电路图,明确有哪些符号,找出对应的电路元件;b.从电源的一极出发,一次把实物图中的各元件连接起来,直至电源的另一极。
设计电路的一般方法
1.根据用电器工作时彼此独立还是互相影响。确认电路的基本连接形式是串联还是并联;
2.根据开关对用电器的控制要求,确定开关的位置及开关的连接方式,在干路上还是在支路上;
3.画出草图,根据设计要求进行检验,不符合的地方进行修改;
4.整理并画出规范的设计电路图。
判断电流表测量的对象:电流表和哪个电器串联,就测量通过哪个电器的电流;
判断电压表测量对象
(1)去电源法:把电源去掉,看电压表两端连接的电路,即电压表测量剩余电路两端电压;
(2)短路法:用导线替换电压表,看能把哪些元件短路,即电压表测量被短路的元件两端的电压;
(3)电压表不能的测量电源和用电器总电压,即要么测量用电器两端的电压,要么测量电源两端的电压。
电路中电压表与电流表的判断:
(1)连接方式:电流表与所测对象串联,电压表与所测对象并联。
(2)假设法:即任意假设某处的电表类型,再看该假设是否符合要求,逐一分析得到正确的答案。
(1)用电流表判断电路故障
无示数
(1)电路有断路的地方;
(2)用电器工作时,电流表内部发生短路
示数很小
(1)滑动变阻器接入的阻值过大
(2)电源电压太小
示数很大
(1)短路
(2)滑动变阻器接入的阻值过小
(2)用电压表判断电路故障
无示数
(1)与电压表并联的电路短路;
(2)与电压表并联的电路以外的电路断路
有示数且等于电源电压
(1)与电压表并联的电路断路,电压表的两个接线柱与电源构成通路
(2)与电压表并联的电路以外的电路短路
解题通法:
(1)结合开关的通断,分析电路的串、并联情况,画出等效电路图;
(2)判断电流表、电压表的测量对象;
(3)根据串、并联电路电流和电压规律求解
次数
1
0.18
0.24
0.42
2
0.22
0.22
0.44
3
0.20
0.26
0.46
4
0.14
实验次数
1
1.6
1.0
2.6
2
1.3
1.3
2.6
3
1.4
1.2
2.6
导体的电阻是导体本身的一种性质,与导体的材料、长度、横截面积等因素有关,与导体是否通电、导体两端电压的高低、通过导体的电流大小等因素无关。即使导体两端电压为零,导体的电阻也仍然存在,且大小不变。
编号
材料
长度l/m
横截面积S/
电流I/A
A
锰铜合金
0.5
0.8
0.4
B
镍铬合金
0.5
0.8
0.32
C
镍铬合金
0.5
0.4
0.16
D
镍铬合金
1.0
0.4
0.08
滑动变阻器的连接:
(1)将滑动变阻器接入电路,关键是确定其下接线柱的连接点,上接线柱无论接在哪一点,都相对于接在滑片上;
(2)要使接入电路的电阻变小,下接线柱要接在滑片移向的那一端。
(3)根据滑片位置的变化,判断滑片是远离还是靠近该“下接线柱”。若远离,则接入电阻变大;若靠近,则接入电阻变小。
滑动变阻器的接法一般有以下三种:
(1)断路式接法:如图甲所示,滑动变阻器右边的电阻丝被断路;
(2)短路式接法:如图乙所示,滑动变阻器右边电阻丝被短路;
(3)混连式接法:如图丙所示,该接法的优点是可通过移动划片,使用电器(图中的小灯泡)两端电压最小为零。
相关试卷 更多
- 1.电子资料成功下载后不支持退换,如发现资料有内容错误问题请联系客服,如若属实,我们会补偿您的损失
- 2.压缩包下载后请先用软件解压,再使用对应软件打开;软件版本较低时请及时更新
- 3.资料下载成功后可在60天以内免费重复下载
免费领取教师福利 

.png)
.png)


