搜索
      上传资料 赚现金

      新高考数学二轮复习高分突破训练第18讲 多变量范围与最值问题(2份,原卷版+解析版)

      • 1.1 MB
      • 2025-03-11 17:44:22
      • 325
      • 0
      • M.T.杨
      加入资料篮
      立即下载
      查看完整配套(共2份)
      包含资料(2份) 收起列表
      原卷
      新高考数学二轮复习高分突破训练第18讲 多变量范围与最值问题(原卷版).doc
      预览
      解析
      新高考数学二轮复习高分突破训练第18讲 多变量范围与最值问题(解析版).doc
      预览
      正在预览:新高考数学二轮复习高分突破训练第18讲 多变量范围与最值问题(原卷版).doc
      新高考数学二轮复习高分突破训练第18讲 多变量范围与最值问题(原卷版)第1页
      1/5
      新高考数学二轮复习高分突破训练第18讲 多变量范围与最值问题(原卷版)第2页
      2/5
      新高考数学二轮复习高分突破训练第18讲 多变量范围与最值问题(解析版)第1页
      1/21
      新高考数学二轮复习高分突破训练第18讲 多变量范围与最值问题(解析版)第2页
      2/21
      新高考数学二轮复习高分突破训练第18讲 多变量范围与最值问题(解析版)第3页
      3/21
      还剩3页未读, 继续阅读

      新高考数学二轮复习高分突破训练第18讲 多变量范围与最值问题(2份,原卷版+解析版)

      展开

      这是一份新高考数学二轮复习高分突破训练第18讲 多变量范围与最值问题(2份,原卷版+解析版),文件包含新高考数学二轮复习高分突破训练第18讲多变量范围与最值问题原卷版doc、新高考数学二轮复习高分突破训练第18讲多变量范围与最值问题解析版doc等2份试卷配套教学资源,其中试卷共26页, 欢迎下载使用。
      1.消元法:
      (1)利用等量关系消元:若题目中出现了变量间的关系(等式),则可利用等式进行消元,在消元的过程中要注意以下几点:
      ① 要确定主元:主元的选取有这样几个要点:一是主元应该有比较明确的范围(即称为函数的定义域);二是构造出的函数能够解得值域(函数结构不复杂)
      ② 若被消去的元带有范围,则这个范围由主元承担。
      (2)换元:常见的换元有两种:
      ①整体换元:若多元表达式可通过变形,能够将某一个含多变量的式子视为一个整体,则可通过换元转为一元表达式,在整体换元过程中要注意视为整体的式子是否存在范围,即要确定新元的范围
      ②三角换元:已知条件为关于的二次等式时,可联想到三角公式,从而将的表达式转化为三角函数表达式来求得范围。因为三角函数公式的变形与多项式变形的公式不同,所以在有些题目中可巧妙的解决问题.
      2.放缩法
      (1)抓住题目中的不等关系,若含有两个变量间的不等关系,则可利用这个关系进行放缩消元
      (2)配方法:通过利用“完全平方式非负”的特性,在式子中构造出完全平方式,然后令其等于0,达到消元的效果
      (3)均值不等式:构造能使用均值不等式的条件,利用均值不等式达到消元的效果
      (4)主元法:将多元表达式视为某个变量(即主元)的函数,剩下的变量视为常数,然后利用常规方法求得最值从而消去主元,达到消元的效果。
      3.数形结合
      典型例题:
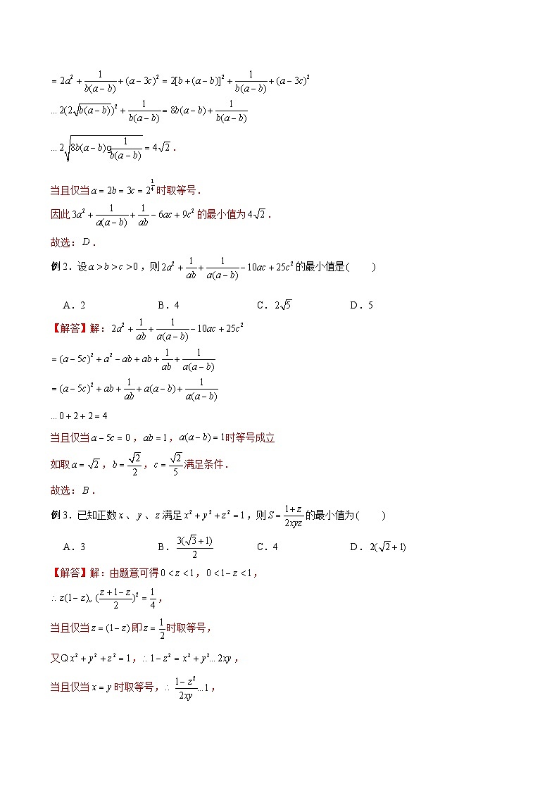
      例1.设,则的最小值为
      A.2B.4C.D.
      例2.设,则的最小值是
      A.2B.4C.D.5
      例3.已知正数、、满足,则的最小值为
      A.3B.C.4D.
      例4.设,,,且,则的最大值是
      A.13B.12C.11D.10
      例5.已知,,,且,,则的最大值为
      A.B.C.3D.4
      例6.已知、、是平面上任意三点,,,,则的最小值是 .
      例7.设实数、、满足,则的最小值为 .
      例8.设实数、、满足,,,且,,则
      例9.已知实数,,满足,则的最小值是 .
      例10.设正实数,,满足,则当取得最小值时,的最大值为 .
      过关练习:
      1.(2022·浙江嘉兴·高三期末)已知正实数x,y,z,ω满足,且,则的最小值是( )
      A.1B.C.2D.
      2.(2022·浙江·高三学业考试)若对任意恒成立,则的取值范围是( )
      A.B.C.D.
      3.(2022·全国·高三专题练习)已知正实数,满足,若对任意满足条件的正实数,都有不等式恒成立,则实数的取值范围为( )
      A.,B.,
      C.,D.,,
      4.(2022·全国·高三专题练习)已知函数,若存在两相异实数,使,且,则的最小值为( )
      A.B.C.D.
      5.(2022·浙江·高三专题练习)已知正实数,,满足,则当与同时取得最大值时,( )
      A.B.C.D.
      6.(2022·四川省南充高级中学高三阶段练习(理))设平面点集包含于,若按照某对应法则,使得中每一点都有唯一的实数与之对应,则称为在上的二元函数,且称为的定义域,对应的值为在点的函数值,记作,若二元函数,其中,,则二元函数的最小值为( )
      A.5B.6C.7D.8
      7.(2022·全国·高三专题练习(理))若a,b,c均为正实数,则的最大值为( )
      A.B.C.D.
      8.(2022·陕西·武功县普集高级中学一模(理))已知实数,满足,若不等式对任意的正实数恒成立,那么实数m的最大值为( )
      A.B.C.3D.
      二、填空题
      9.(2022·浙江·高三开学考试)已知正实数a,b,c,,则的最小值为_______________.
      10.(2022·全国·高三专题练习)已知关于的一元二次不等式在实数集上恒成立,且,则的最小值为________
      11.(2022·全国·高三专题练习)已知正数,,满足:,,则的取值范围是________
      12.(2022·全国·高三专题练习)设,,,对任意满足的实数,都有,则的最大可能值为__.
      13.(2022·全国·高三专题练习)已知关于的方程在,上有实数根,,则的取值范围是__.
      14.(2022·全国·高三专题练习)已知函数,,满足,(1),方程在区间上有两个实数根,则实数的取值范围为__.
      15.(2022·全国·高三专题练习)已知函数,若,,,互不相等,且,则的取值范围是_______.
      16.(2022·全国·高三专题练习)若不等式对一切正实数恒成立,则实数的最小值为_____.
      17.(2022·全国·高三专题练习)设二次函数的值域为,则的最大值为__________.
      18.(2022·天津西青·高三期末)已知函数有且只有一个零点,若方程无解,则实数的取值范围为___________.
      19.(2022·四川绵阳·一模(文))已知函数,若不等式对任意的恒成立,则实数的取值范围为______.

      相关试卷

      新高考数学二轮复习高分突破训练第08讲 数列中的范围与最值问题(2份,原卷版+解析版):

      这是一份新高考数学二轮复习高分突破训练第08讲 数列中的范围与最值问题(2份,原卷版+解析版),文件包含新高考数学二轮复习高分突破训练第08讲数列中的范围与最值问题原卷版doc、新高考数学二轮复习高分突破训练第08讲数列中的范围与最值问题解析版doc等2份试卷配套教学资源,其中试卷共23页, 欢迎下载使用。

      新高考数学二轮复习高分突破训练第05讲 解三角形中的范围与最值问题(2份,原卷版+解析版):

      这是一份新高考数学二轮复习高分突破训练第05讲 解三角形中的范围与最值问题(2份,原卷版+解析版),文件包含新高考数学二轮复习高分突破训练第05讲解三角形中的范围与最值问题原卷版doc、新高考数学二轮复习高分突破训练第05讲解三角形中的范围与最值问题解析版doc等2份试卷配套教学资源,其中试卷共28页, 欢迎下载使用。

      (寒假讲义)新高考数学二轮复习高分突破训练第05讲 数列中的范围与最值问题(2份,原卷版+解析版):

      这是一份(寒假讲义)新高考数学二轮复习高分突破训练第05讲 数列中的范围与最值问题(2份,原卷版+解析版),文件包含寒假讲义新高考数学二轮复习高分突破训练第05讲数列中的范围与最值问题原卷版doc、寒假讲义新高考数学二轮复习高分突破训练第05讲数列中的范围与最值问题解析版doc等2份试卷配套教学资源,其中试卷共23页, 欢迎下载使用。

      资料下载及使用帮助
      版权申诉
      • 1.电子资料成功下载后不支持退换,如发现资料有内容错误问题请联系客服,如若属实,我们会补偿您的损失
      • 2.压缩包下载后请先用软件解压,再使用对应软件打开;软件版本较低时请及时更新
      • 3.资料下载成功后可在60天以内免费重复下载
      版权申诉
      若您为此资料的原创作者,认为该资料内容侵犯了您的知识产权,请扫码添加我们的相关工作人员,我们尽可能的保护您的合法权益。
      入驻教习网,可获得资源免费推广曝光,还可获得多重现金奖励,申请 精品资源制作, 工作室入驻。
      版权申诉二维码
      高考专区
      • 精品推荐
      • 所属专辑34份
      欢迎来到教习网
      • 900万优选资源,让备课更轻松
      • 600万优选试题,支持自由组卷
      • 高质量可编辑,日均更新2000+
      • 百万教师选择,专业更值得信赖
      微信扫码注册
      手机号注册
      手机号码

      手机号格式错误

      手机验证码 获取验证码 获取验证码

      手机验证码已经成功发送,5分钟内有效

      设置密码

      6-20个字符,数字、字母或符号

      注册即视为同意教习网「注册协议」「隐私条款」
      QQ注册
      手机号注册
      微信注册

      注册成功

      返回
      顶部
      学业水平 高考一轮 高考二轮 高考真题 精选专题 初中月考 教师福利
      添加客服微信 获取1对1服务
      微信扫描添加客服
      Baidu
      map