所属成套资源:初中物理八年级下册 同步教学课件+同步练习(苏科版2024)
苏科版(2024)八年级下册(2024)三、摩擦力一等奖教学ppt课件
展开
这是一份苏科版(2024)八年级下册(2024)三、摩擦力一等奖教学ppt课件,文件包含73摩擦力初中物理八年级下册同步教学课件苏科版2024pptx、73摩擦力练习含答案解析docx、73摩擦力练习docx等3份课件配套教学资源,其中PPT共43页, 欢迎下载使用。
行驶的汽车刹车后,为什么能很快停下来?用二胡、提琴等乐器演奏乐曲时,为什么要在琴弓的弓毛上涂抹松香?
这些都和两个物体接触面间的摩擦力有关。
探究影响滑动摩擦力大小的因素
①小明推箱子,没推动,箱子受到哪些力的作用?②冰壶比赛时,尽管冰面光滑,但是冰壶滑行的速度越来越小,总是慢慢停下.
这些也都和作用在两个物体接触面间的摩擦力有关.
1.摩擦力的概念(f):两个相互接触的物体,当它们发生相对运动或具有相对运动的趋势时,就会在接触面上产生阻碍相对运动的力,这种力就叫做摩擦力.
2.摩擦力产生的条件:(1)接触且接触面粗糙(不光滑)(2)接触面间有弹力(3)有相对运动或相对运动的趋势
3.摩擦力的作用位置:在产生摩擦的接触面上(画力的示意图时,可将摩擦力作用点画在物体重心).
4.摩擦力的方向:总是与相对运动方向或相对运动趋势方向相反。
(1)*静摩擦力:①概念:相互接触的物体,当它们要发生而未发生相对运动时,在接触面上产生一种阻碍物体相对运动趋势的力,称为静摩擦力。
手握着瓶子时,手与瓶子之间静摩擦力大小等于物体的重力:f=G
②静摩擦力方向:与物体间相对运动趋势的方向相反。
注:静摩擦力的大小可在学习二力平衡后学习或解释.
①概念(f):一个物体在另一个物体表面上滑动时,会受到阻碍它运动的力,这种力叫作滑动摩擦力。
滑动摩擦力的方向总是与物体相对运动的方向相反。
如图7-20所示,在桌面上匀递拉动木块时,你会感到桌面对木块有阻碍吗?
①概念:一个物体在另一个物体表面上滚动时产生的摩擦力叫作滚动摩擦力。
②在一般情况下,滚动摩擦比滑动摩擦小得多。
物体的表面,放到显微镜下观察,就像如图那样凹凸不平,相互接触的物体发生相对运动时就彼此阻碍,产生摩擦。
1.将手掌按在桌面上并滑动,体验手受到的阻力。加大手掌对桌面的压力后再滑动,与前一次相比,手受到的阻力有什么变化?
2.根据上述体验,你认为影响滑动摩擦力大小的因素可能有哪些?日常生活中有哪些经验支持你的猜想?
与前一次相比,手受到的阻力更大。
学生实验 探究影响滑动摩擦力的因素
猜想与假设:影响滑动摩擦力大小的因素
如图(1),车轮表面的凹凸花纹是通过增大接触面的粗糙程度来增大摩擦.如图(2),运动员击球时用力握球拍是通过增大接触面的压力来增大摩擦.
3.要通过实验来验证猜想,必须解决下列问题:①怎样测量滑动摩擦力的大小?②怎样改变接触面的粗糙程度?③怎样改变接触面间的压力?④怎样研究其中某一个因素对滑动摩擦力大小的影响?
4.请根据实验方案,设计实验数据记录表。
实 验:研究影响滑动摩擦力大小的因素
实验器材:木块、弹簧测力计、棉布、木板、砝码
实 验1 将木板放在水平桌面上,再将一个木块放在木板上,用弹簧测力计水平拉动木块做匀速直线运动,记下弹簧测力计的示数F1。
探究滑动摩擦力的大小与接触面所受压力是否有关
实验步骤:将一个砝码放在木块上,用弹簧测力计水平拉动木块做匀速直线运动,记下弹簧测力计的示数F2。
实验结论:对比F1和F2,可得滑动摩擦力的大小与接触面所受压力的大小有关。
探究滑动摩擦力的大小与接触面的粗糙程度是否有关
实验步骤:在木板上铺上一层棉布,用弹簧测力计水平拉动木块做匀速直线运动,记下弹簧测力计的示数F3。
实验结论:对比F1和F3,可得滑动摩擦力的大小与接触面的粗糙程度有关。
大量实验表明,滑动摩擦力的大小与接触面的粗糙程度、压力的大小有关,接触面越粗糙、压力越大,滑动摩擦力就越大。
分析实验数据,你得到什么结论?
探究滑动摩擦力的大小与接触面大小是否有关
实验步骤:将木块侧放在木板上,用弹簧测力计水平拉动木块做匀速直线运动,记下弹簧测力计的示数F4。
实验结论:对比F1和F4,可得滑动摩擦力的大小与接触面大小无关。
探究滑动摩擦力的大小与接触面大小、物体运动的速度是否有关。
实 验5 记实验1中木块运动的速度为v1;在接触面间的压力、接触面的粗糙程度相同的情况下,用弹簧测力计以速度v2(v1≠v2)水平拉动木块做匀速直线运动,记下弹簧测力计的示数F5。
实验结论:滑动摩擦力的大小与接触面大小、物体运动的速度均无关。
该实验还可用数字化实验装置进行。如图7-22所示,将智能电机、智能车组装起来与摩擦块一起放在水平轨道上,启动智能小车,小车拉动摩擦块 匀速运动。由智能小车内置的力传感器对滑动摩擦力的大小进行测量,实时采集的数据经计算机处理和分析后,最终以数值或图像的形式在计算机屏幕上呈现出来。实验中,可以通过增减摩擦块上的配重来改变座力大小,也可以通过 更换粗糙程度不同的摩擦面来改变接触面的粗糙程度。
当外力的大小达到一定数值时,物体处于将要滑动但又未开始滑动的临界状态。此时,只要外力再大一点,物体就开始滑动。
当物体处于平衡的临界状态时,摩擦力达到最大值,即为最大静滑动摩擦力,简称最大静摩擦力。
在日常生活中,摩擦的现象普遍存在。有些摩擦对人们的生活有益,需要设法增大;有些摩擦对人们的生活不利甚至有害,应该设法减小。
在图7-23所示的这些实例中,人们是怎样增大或减小摩擦的?你还能举出哪些增大或减小摩擦的实例?
(1)增大接触面间的压力:
(2)增大接触面粗糙程度:
把一本较厚的书放在桌面上,用一根橡皮筋拉动它匀速前进。然后在书和桌面间垫几支圆柱形的铅笔,再拉动它匀速前进,如图所示。根据橡皮筋伸长的长度变化,你能得出什么结论?
研究表明,除了减小接触面间的压力、接触面的粗糙程度,还可以采用加润滑油、变滑动为滚动等方法减小物体间的摩擦。
在书和桌面间垫几支圆柱形的铅笔拉动时,橡皮筋伸长的长度更短。所以,在其他条件相同时,滚动摩擦小于滑动摩擦。
活动7.3 将滑动变为滚动
在交通工具发展的历程中,减小阻力一直是重要的技术创新课题。早在几千年前,我们的祖先就曾用滚木移动巨石,以滚动代替滑动,从而减小阻力,如图7-25所示。后来,滚木演变为轮子, 被安装在战车上,如图7-26所示。随着科学技术的发展,各种各样的车辆层出不穷,车轮技术也在不断创新。
生活•物理•社会 减小阻力的智慧
人们还发现,使车、船与支持面脱离接触能更好地减小阻力, 由此发明了磁悬浮列车和气垫船(图a)。为了减小车、船在空气或水中的阻力,人们还仿照海洋中擅长游泳的动物的体形,设计了流线型的交通运输工具,如小轿车、高速列车(图b)以及潜艇等。
1. 下列现象中,哪些是为了增大摩擦,哪些是为了减小摩擦?各自采取了什么措施?(1)汽车在结冰的路面行驶时,在车轮上缠绕铁链(2)用力压住橡皮,擦去写错的字(3)移动很重的石块时,在地上铺设滚木(4)在衣服的拉链上涂蜡
(1)增加接触面的粗糙程度,增大摩擦(2)增大压力,从而增大摩擦(3)用滚动代替滑动,减小摩擦(4)减小接触面的粗糙程度,从而减小摩擦.
(1)轮胎表面有花纹、刹车闸上用橡胶、车把套有花纹、链条与齿轮有凹凸相咬合,增大接触面粗糙程度;(2)车闸刹车时,增大接触面间压力摩擦。
前后轮上有轴承、轴承上有滚珠,变滑动为滚动;在链条和滚珠中加润滑油。
2. 观察自行车(图7-29)的各个部分,分析它在哪些地方、采用何种方法增大了有益摩擦,在哪些地方、采用何种方法减小了有害摩擦.
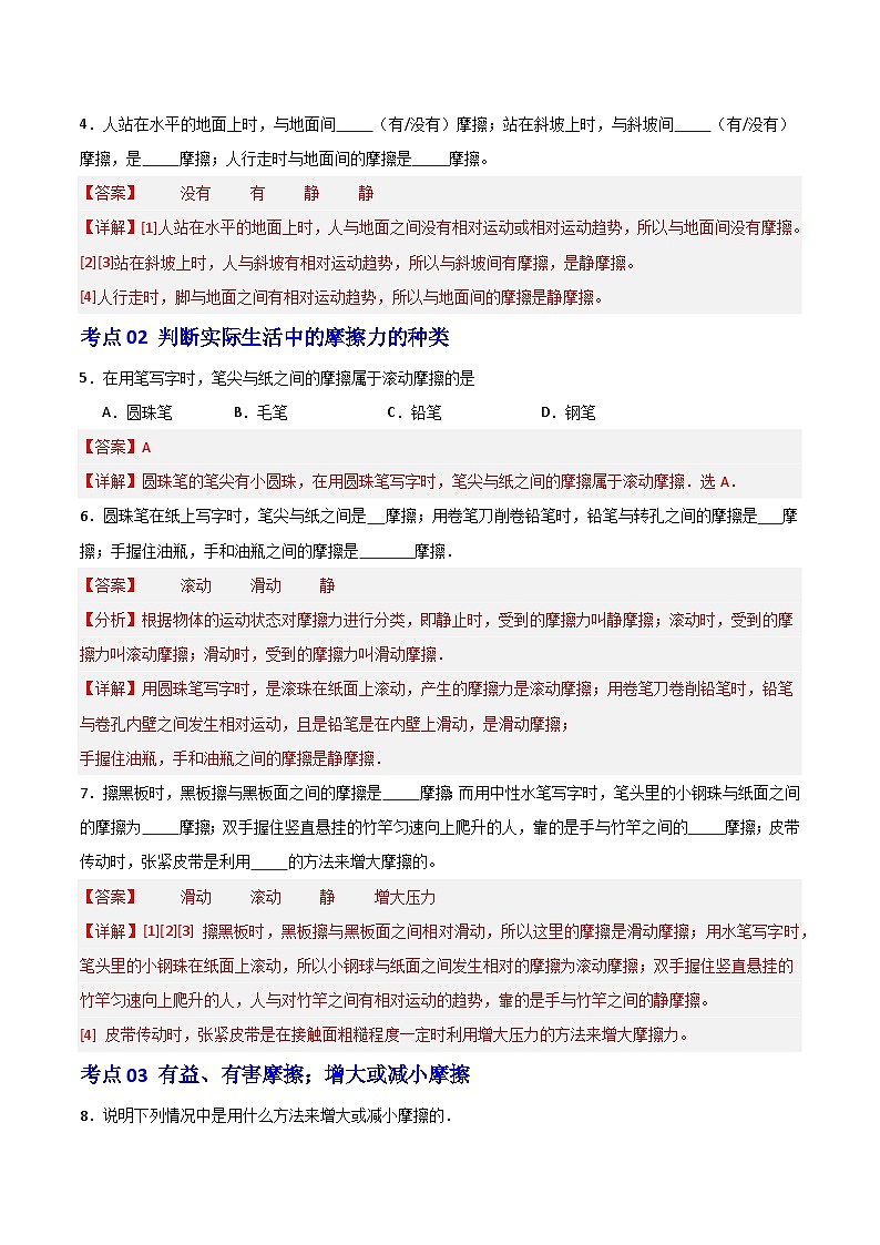
1 .下列关于摩擦力的说法不正确的是 ( )A .摩擦力不都是有害的B .摩擦力产生在两个相互接触的物体上C .只要两个物体相互接触,就会产生摩擦力D .两个表面粗糙且相互接触并产生挤压的物体发生或将要发生相对运动时,才会有摩擦力产生
2 .小明观看亚运会比赛时,看到以下场景,其中属于减小摩擦的是 ( )A .滑板运动员的滑板装有轮子 B . 自行车运动员刹车时用力捏闸 C .体操运动员在手上涂防滑粉 D .长跑运动员鞋底有粗糙的花纹
3.物体所受的摩擦力的大小与 和接触面的_______有关,一个重90N的铁块放在水平桌面上,小红用30N的水平拉力使它向右做匀速直线运动,铁块受到的摩擦力等于___N,方向向___,如果拉力变大,摩擦力_____(填“变大”、“不变”或“变小”)。
4.消防队员抓着竹杆从楼顶向地面匀速滑下,这过程中关于消防队员所受的摩擦力,说法正确的是 ( )A.不受摩擦力B. 受摩擦力,方向向下C.受摩擦力,方向向上D.没有告诉队员质量,无法判断
5. 为了擦净玻璃上的污渍要用力压抹布,这是通过 的方法来增大摩擦;用圆珠笔写字时,笔尖与纸面之间的摩擦为 摩擦;用钢笔写字时,笔尖与纸面之间的摩擦为 摩擦。
6 .如图所示,两个完全相同的物体在同一水平面上做匀速直线运动,已知v1 > v2 ,则它们所受的拉力F1 和F2 的大小关系是 ( )
A .F1 = F2 B . F1 > F2 C . F1 < F2 D .无法判断
7 .在研究摩擦力时,小明同学用一块各侧面光滑程度完全相同的木块,在同一水平桌面上进行了三次实验。如图所示,当用弹簧测力计水平拉木块做匀速直线运动时,弹簧测力计三 次示数 F1 、F2 、F3 的大小关系为 ( )
A .F1 =F2>F3 B .F1>F2>F3 C .F2>F1>F3 D .F1<F2=F3
(1)如图甲所示,为了测量滑动摩擦力,小明拉着物块沿水平面向右做 运动, 利用二力平衡可知,物块与长木板之间的摩擦力为 N;(2) 比较 两图可知:接触面粗糙程度相同时,压力越大,滑动摩擦力越大;(3)小明在实验后反思:操作中弹簧测力计的示数不稳定.小组其他同学提醒小明,将实 验装置改成如图丁所示,拉动木板 B ,当物块 A 稳定时,弹簧测力计示数如图丁所示读取 测力计的示数是为了测量 (木板 B 受到物块 A/物块 A 受到木板 B)的滑动摩擦力大小,此摩擦力的方向是水平向 。
8 .小明在“探究影响滑动摩擦力大小的因素”实验中
相关课件
这是一份苏科版(2024)八年级下册(2024)一、二力平衡优秀教学课件ppt,文件包含81二力平衡初中物理八年级下册同步教学课件苏科版2024pptx、81二力平衡练习含答案解析docx、81二力平衡练习docx等3份课件配套教学资源,其中PPT共48页, 欢迎下载使用。
这是一份苏科版(2024)八年级下册(2024)四、物质的物理属性一等奖教学ppt课件,文件包含64物质的物理属性初中物理八年级下册同步教学课件苏科版2024pptx、64物质的物理属性练习含答案解析docx、64物质的物理属性练习docx等3份课件配套教学资源,其中PPT共37页, 欢迎下载使用。
这是一份初中物理苏科版(2024)八年级下册(2024)第六章 物质的物理属性三、密度知识的应用优质教学ppt课件,文件包含63密度知识的应用初中物理八年级下册同步教学课件苏科版2024pptx、63密度知识的应用练习含答案解析docx、63密度知识的应用练习docx等3份课件配套教学资源,其中PPT共0页, 欢迎下载使用。

