人教统编版高中语文 选择性必修下册《【阅读专题4】无为与有为:理解古老的吏治智慧》教学设计
展开
这是一份人教统编版高中语文 选择性必修下册《【阅读专题4】无为与有为:理解古老的吏治智慧》教学设计,共4页。
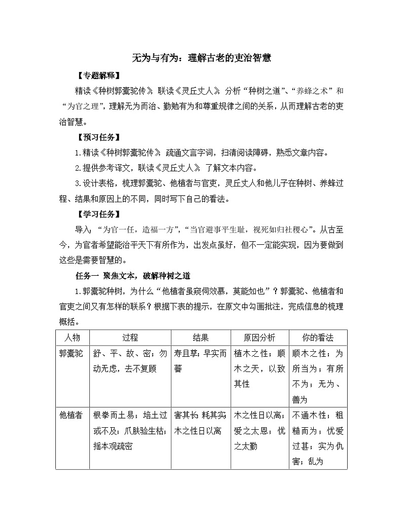
无为与有为:理解古老的吏治智慧【专题解释】精读《种树郭橐驼传》,联读《灵丘丈人》,分析“种树之道”、“养蜂之术”和“为官之理”,理解无为而治、勤勉有为和尊重规律之间的关系,从而理解古老的吏治智慧。【预习任务】1.精读《种树郭橐驼传》,疏通文言字词,扫清阅读障碍,熟悉文章内容。2.提供参考译文,联读《灵丘丈人》,了解文本内容。3.设计表格,梳理郭橐驼、他植者与官吏,灵丘丈人和他儿子在种树、养蜂过程、结果和原因上的不同,同时写下自己的看法。【学习任务】导入:“为官一任,造福一方”,“当官避事平生耻,视死如归社稷心”。从古至今,为官者希望能治平天下有所作为,出发点虽好,但不一定能实现,因为要做到这些是需要智慧的。任务一 聚焦文本,破解种树之道1.郭橐驼种树,为什么“他植者虽窥伺效慕,莫能如也”?郭橐驼、他植者和官吏之间又有怎样的联系?根据下表的提示,在原文中勾画批注,完成信息的梳理概括。2.小组讨论交流并修改表格中各栏的信息,最后教师形成小结。郭橐驼种树成功的原因不过是“顺木之天,以致其性焉尔”。顺应树的本性即顺应自然,种树时在尊重树木本性的基础上精耕细作,“其莳也若子”;种后“其置也若弃”,看似什么也不做,其实是顺其自然生长,为所当为,有所不为,这样才能有好的结果。他植者种树时不通木性,粗糙而为;养树时违背规律,殷勤侍弄,急盼其成,“虽曰爱之,其实害之;虽曰忧之,其实仇之”,自然不如郭橐驼。任务二 文本联读,剖析养蜂之术1.刘基的《灵丘丈人》给我们讲了养蜂丈人的故事。结合预习作业,同桌交流探讨,完善表格内容。示例:2.讨论交流,整合表格内容,教师补充,最后形成小结。一父一子虽同为养蜂,然一成一败。灵丘丈人养蜂之所以富可敌国,是因其对待蜂简直已经到了爱蜂如子、侍蜂如父的程度。他首先为蜜蜂创造良好的生存环境,专人管理;关心蜜蜂的生活,根据蜜蜂的习性,调节气温;依据一群一王的特点,保持内部和谐;消除外患,取蜜有度,实在是“有为”“善为之典范。而其子却“园庐不葺,污秽不治,燥湿不调,启闭无节居处臲卼”,但在其看来却是顺其自然,由“帖撕同其房而不知,蝼蚁钻其室而不禁”中的“不知”“不禁”等可见其养蜂既不懂规律,又懒惰不为,导致最后“凉凉”。任务三 文本比较,探求为官之理1.讨论:养树时,他植者“勤为”,失败了;郭橐驼“不为”,成功了。灵丘丈人“勤为”,成功了;其子“不为”,失败了。那吏治到底是“勤为”更好,还是“不为”更好?2.小结:种树与官理的关系。郭橐驼认为种树不仅要勤谨更要“顺木之天”,养树当“勿动勿虑,去不复顾”,很好地阐明了种树养树之道。但作者不阻于此,宕开一笔写到为官之道。所以,这篇文章不是简单的人物传记,而是借种树养树来阐明官理的寓言。作者设事明理,将目标引向为政、施政。根据文本,政令的内容没有问题,关键是政令制定后,官员应该如何采取合适的方式来实施的问题。本文中政令的内容好比郭橐驼种树是爱民忧民的,政令的实施方式好比他植者养树“爱之太恩,忧之太勤”,官吏“旦暮吏来而呼”“鸣鼓而聚之,击木而召之”,使得百姓“不得暇”,不得“蕃吾生而安吾性”,最后“病且怠”,严重打扰了百姓正常的生产和生活。文中“若甚怜焉”的“若”解释为“好像”,说明这不是真正的爱民,而是扰民,说明单有内容正确的政令还不够,还需要官员在实施政令的过程中能顺应百姓生产、生活的规律。3.《种树郭橐驼传》中倡导不扰民是不是代表什么都不做呢?联系刘基的《灵丘丈人》,用简练的语言概括为官之道,用50字左右的文字写出你所理解的为官之道,再同桌间交流。丈人之子不打扰,最后凉凉;灵丘丈人勤谨,最后富可敌国。联系种树之道、养蜂之术,可见真正好的吏治既不是他植者的“勤为”,也不是丈人之子的“不为”,而是能把握时机分清对象,顺民天性而为,即道家的“无为”。可见,真正的无为不是不为,其实质是有所作为的,是“善为”,这也是为官的智慧。任务四 文本迁移,学以致用给班主任写一封信,指出班主任在班级管理方面,哪些应“有为”,哪些应“无为”,哪些是“不为”,哪些是“乱为”。可以全面阐述,也可选择其一,但必须结合这节课学过的两篇文章,300字左右。【课外练习】1.解释下列加点的字。①故病且怠( ) ②字而幼孩( )③遂而鸡豚( ) ④根拳而土易( )⑤勖尔植( ) ⑥有类橐驼者( )⑦蜡称之( ) ⑧于是,其富比封君( )⑨寡则与之裒之( ) ⑩分其赢而已矣( )2.《种树郭橐驼传》中,郭橐驼告诉我们一个种树的道理,那就是“顺木之天,以致其性焉尔”;《灵丘丈人》中同为养蜂,方式不同,结果各异。由此联想现在家长对孩子的教育,你想对家长说些什么?要求:用语鲜明、生动,至少使用一种修辞手法,100字左右。答案:1.①困苦。②养育。③成,养成。④拳曲,仲展不开。⑤勉励。⑥好像。⑦相当。⑧等同。⑨聚集。⑩盈余。2.示例:如果孩子是树,那么父母就是栽树的人。你可以适时地为他培土、施肥,但无法替他栉风沐雨,抵挡霜雪雷电的侵袭。也许你会担心他们无法长成参天大树,然而谁又能否定灌木内心的丰盈和自由呢?放开手,让他们无拘无束,健康自由地生长吧!人物过程结果原因分析你的看法郭橐驼舒、平、故、密;勿动无虑,去不复顾寿且孳;早实而蕃植木之性;顺木之天,以致其性顺木之性;为所当为;有所不为;无为、善为他植者根拳而土易;培土过或不及;爪肤验生枯;摇本观疏密害其长;耗其实;木之性日以离木之性日以离;爱之太恩;忧之太勤不通木性;粗糙而为;忧爱过甚;实为仇害;乱为官吏好烦其令;旦暮吏来而呼;鸣鼓而聚之;击木而召之(百姓)病且怠甚怜焉不懂百姓;爱之过甚;实为扰之;乱为人物养蜂过程结果原因(概括)你的看法灵丘丈人园有庐,庐有守……其取蜜也,分其赢而已矣,不竭其力也不出户而收其利;富比封君勤于管理;布局合理;保持内部和谐;消除外在祸患;取之有度掌握习性;勤于管理;适度取用;有为、善为儿子园庐不葺,污秽不治……莫之察也。取蜜而已蜂有举族去者;凉凉无所作为不为

