所属成套资源:人教版生物必修2《遗传与进化》课件PPT+教案+分层练习+导学案整册
人教版高中生物必修二第1章《遗传因子的发现》单元复习课件+单元解读课件+知识清单+单元测试
展开
这是一份人教版高中生物必修二第1章《遗传因子的发现》单元复习课件+单元解读课件+知识清单+单元测试,文件包含人教版高中生物必修二第1章《遗传因子的发现》单元复习课件pptx、人教版高中生物必修二第1章《遗传因子的发现》单元解读课件pptx、人教版高中生物必修二第1章《遗传因子的发现》单元测试原卷版docx、人教版高中生物必修二第1章《遗传因子的发现》单元测试解析版docx、人教版高中生物必修二第1章《遗传因子的发现》单元知识清单默写版docx、人教版高中生物必修二第1章《遗传因子的发现》单元知识清单背诵版docx等6份课件配套教学资源,其中PPT共83页, 欢迎下载使用。
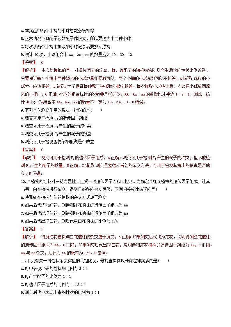
第1章 遗传因子的发现单元解读人教版高中生物选必修二◆阐明有性生殖中基因的分离和自由组合使得子代的基因型和表型有多种可能,并可由此预测子代的遗传性状遗传信息控制生物性状,并代代相传◆基于孟德尔的豌豆杂交实验结果,通过“ 假说一演绎"的思维过程,解释生物的遗传现象及规律。◆模拟植物或动物性状分离的杂交实验。◆运用统计与概率的相关知识,解释并预测种群内某一遗传性状的分布及变化 课标解读1.说出用豌豆作遗传实验材料容易成功的原因及人工异花传粉的基本操作。2.描述孟德尔的一对相对性状的杂交实验及对分离现象做出的假设。3.尝试运用遗传图解解释生物的一些遗传现象。4.尝试进行性状分离比模拟实验。5.阐述对分离定律的验证方法,掌握测交实验。6.归纳总结孟德尔的假说——演绎法, 掌握分离定律的内容。学习目标7.说出两对相对性状的杂交实验过程。8.阐明对自由组合现象的解释及相关假说。9.阐述对自由组合现象解释的验证过程。10.说出自由组合定律的内容。11.说出孟德尔遗传实验获得成功的原因。12.描述孟德尔遗传规律的应用 随处可见的遗传和变异现象,既利于激发学生学习的兴趣,又为学生分析遗传学问题打基础。与学生经验的联系 学生在初中已学习了生物的遗传与变异的基因知识。但不知其原因。 学生实践已掌握学习本章必要的数学基础知识。如有关比和比值的知识、有关二项式乘积的知识。知其然而不知其所以然遗传和变异现象随处可见已有必要的数学知识基础教材分析 本章讲述的是一百多年前孟德尔对遗传现象的推测,以及根据推测总结出的遗传规律。但推测是否正确?遗传规律的细胞学基础是什么?分子基础是什么?这些问题需要后续的研究成果去验证、解释和发展,因此,本章内容与其他章都有密切联系。 例如,第2章《基因和染色体的关系》揭示的是遗传规律的细胞学基础;第3章《基因的本质》揭示的是遗传规律的分子生物学基础;第4章《基因的表达》揭示的是基因控制性状的机制;第5章《基因突变及其他变异》是从分子生物学和细胞学的角度解释性状的变异;第6章《生物的进化》是从群体的角度讲述遗传和变异在生物进化中的作用。 总之,既然本模块是按照遗传学的发展历程编写的,那么抓住这条主线,就可以像串珠一样找出各章之间的有机联系。与其他章节的联系 本章内容包括两节:第1节《孟德尔的豌豆杂交实验(一)》、第2节《孟德尔的豌豆杂交实验(二)》。 在每一节,教材均以孟德尔发现遗传因子的实验过程为主线,从现象到本质,层层深人地展开。首先讲述孟德尔的杂交实验方法和观察到的实验现象(发现问题),接着介绍孟德尔对实验现象进行的分析(提出假说),然后叙述孟德尔对实验现象解释的验证(验证假说),最后总结出分离定律和自由组合定律(总结规律)。 由于第1节介绍一对相对性状的杂交实验及分离定律,第2节介绍两对相对性状的杂交实验及自由组合定律,因此,第1节内容是第2节内容的基础。这样的安排,既反映了孟德尔(也是人类)认识遗传物质的过程,也符合学生认识事物的规律,便于学生重演孟德尔的探索过程,培养科学思维和领悟科学方法。内容分析内容结构内容结构(2课时)(2课时)课时安排孟德尔的豌豆杂交实验(一)1.创设情境,导入新课用红、蓝墨水混合类比融合遗传,人的性别遗传说明控制男女性别的遗传物质没有发生混合,由学生的感性认识引发学生的认知冲突,用“问题探讨”中“当红花豌豆与白花豌豆杂交后,子代的豌豆花会是什么颜色?”的问题引发学生讨论,进行理性思考,从而进人本节的学习。引导学生阅读教材,了解并表述孟德尔的生平,以及豌豆用作遗传实验材料的优点,来铺垫实验研究的背景。补充玉米作为遗传实验材料的特点。充分利用教材中的插图,掌握人工异花传粉的一般步骤,举例说明“相对性状”等遗传学的基本概念。教学策略以豌豆中高茎和矮茎这一对相对性状的杂交实验为例,由对实验结果和数据的分析设计问题串:1.你觉得它们的后代有几种可能?2.为什么子一代只表现高茎,矮茎性状丢失了没有?3.另一个亲本的性状是永远消失了还是暂时隐藏起来了呢?4.你能想办法证明是永远消失了还是暂时隐藏起来了吗?5.子二代又出现了矮茎,说明了什么?孟德尔的豌豆杂交实验(一)2.一对相对性状杂交实验引导学生分析问题串,由表及里地引发学生的理性思考,在对实验现象和事实的分析中建构遗传学概念。孟德尔的豌豆杂交实验(一)3.性状分离比模拟实验本实验的重点是体会模拟实验中各个部分、各个步骤模拟的是什么。在操作过程中,首先要让学生理解为什么要随机抓取,并在操作中注意。其次,抓取的次数要足够多,并在每次结束时及时记录。回顾孟德尔对分离现象的解释所做出的四点假说要点。在模拟实验中,要将模型置于与原型相似的条件下进行。组织学生阅读教材中的方法步骤,思考下列问题。(1)甲、乙两个小桶分别代表什么?两种颜色的彩球分别代表什么?(2)分别从两个桶内随机抓取一个彩球模拟什么过程?将两个彩球组合在一起模拟什么过程?(3)为什么要重复做30次以上?(4)要使模拟实验的结果更能反映真实情况,应该怎样做?与孟德尔的豌豆杂交实验的数据比较,帮助学生认识到只有获得大量的样本,统计大量的杂交后代,获得的性状分离比的实际比值才会更接近理论值,体会运用数学统计方法分析孟德尔杂交实验数据的价值和意义。孟德尔的豌豆杂交实验(一)4.性状分离比模拟实验由于配子无法表现出 高或矮的性状,而个体可以表现出,因此提出疑问:含有什么遗传因子的配子与F配子结合后,形成的个体只表现出F配子所决定的性状?再结合对遗传因子的分析,概括出测交的概念,继而说明遗传因子的分离发生于F形成配子时,并归纳分离定律的内容。孟德尔的豌豆杂交实验(一)5.归纳分离定律,提炼假说——演绎法完成分离定律概念的学习后,带领学生回顾“本节聚焦"的问题,从中提炼假说一演绎法各环节的要点,并与归纳法进行对比,总结假说一演绎法的研究思路。带领学生认真阅读“思维训练”的材料,以开紫花的植株自交后F1的数据分析为切入点,引发学生思考并提出判断紫花与白花显隐性关系的问题,继而提出“怎样才能获得开紫花的纯种植株呢?”的问题,再以小组合作的形式设计实验方案,并进行交流,完成实验设计,同时结合花卉的裁培实践,提升社会责任。孟德尔的豌豆杂交实验(一)6. 完成思维训练实验设计引导学生回顾分离定律,运用分离定律画出黄色豌豆和绿色豌豆杂交的遗传图解。通过“问题探讨”激发学生的兴趣,启发学生思考是否存在黄色皱粒和绿色圆粒的豌豆,引入对两对相对性状的遗传的研究。从而导入本节的学习。孟德尔的豌豆杂交实验(二)1.回顾分离定律,由“问题探讨”导入新课 学生阅读“两对相对性状的杂交实验”的内容,了解F2的性状明确真实存在黄色皱粒和绿色圆粒的豌豆,引导学生分析这两种性状组合的成因,以任务驱动学生学习。孟德尔的豌豆杂交实验(二)2.两对相对性状的杂交实验基于研究一对相对性状的遗传得到分离定律的启示,提出由一对到多对的问题分析思路。让学生先单独分析每一对 相对性状,说明每一对相对性状的遗传都遵循分离定律。再通过阅读教材和建立数学模型,解释一对相对性状的数量比3 : 1与两对相对性状的数量比9:3:3: 1的数学关系,从而推测两对相对性状的自由组合。回顾孟德尔假说中“生物的性状是由遗传因子决定的”观点,激发学生思考遗传因子的变化,提出问题:性状可以自由组合,那么遗传因子会有怎样的变化?用什么方法可以分析遗传因子的变化?学生讨论提出“控制两对相对性状的遗传因子自由组合”的假设,并选择科学符号进行遗传图解分析,为解释自由组合现象奠定基础。孟德尔的豌豆杂交实验(二)3.对自由组合现象的解释和验证确定亲本的遗传组成后,写出F1的遗传因子组成,并回答以下问题:哪些字母代表的遗传因子控制子叶颜色,哪些控制种子形状?根据分离定律说明在形成配子时这些遗传因子如何分离,根据遗传因子自由组合的假设分析不同的遗传因子如何组合。孟德尔的豌豆杂交实验(二)3.对自由组合现象的解释和验证回顾“受精时,雌雄配子的结合是随机的”假说,采用棋盘法绘制并分析F2的性状组成及比例,并说明F2的遗传因子组成及比例,从而对自由组合现象作出解释。小组合作对假说进行演绎、验证的过程进行讨论并建立测交实验遗传图解,预测实验结果,并根据测交实验结果,归纳自由组合定律的内容。带领学生阅读教材,基于教材中的“思考·讨论"活动,结合孟德尔的豌豆杂交实验过程及思维过程,分析孟德尔获得成功的原因,从中提炼科学思维方法。孟德尔的豌豆杂交实验(二)4.分析孟德尔获得成功的原因孟德尔凭借智慧和坚持,在有限的条件下作出了超越自己所处时代的发现。但是这一重要成果却沉寂了30多年。孟德尔的豌豆杂交实验(二)5.孟德尔遗传规律的再发现举例说明以下概念。1.遗传因子与基因的名词;2.等位基因与相对性状的关系;3.表型与基因型的区分。1900年, 三位科学家分别重新发现了孟德尔的论文。他们做了许多与孟德尔实验相似的观察,并且认识到孟德尔提出的理论的重要意义。随着孟德尔遗传规律的再发现,正是因为孟德尔的杰出贡献,他被后人公认为“遗传学之父”。结合小麦育种的实例,引导学生说出选择优良性状纯种的原因,并将育种过程以符号和图解的方式呈现,设疑分析,使学生了解应用遗传学规律解决实际问题的思考方法。孟德尔的豌豆杂交实验(二)6.孟德尔遗传规律的应用利用遗传图解和建立数学模型的方式,对白化病等遗传病实例的分析,引导学生分析亲本为什么一定 是杂合子,而后代得病的概率为什么是1/4 ;同时增加关于多指病的介绍,让学生更多地关注并关爱遗传病患者,培养学生的社会责任感。课程结束

