所属成套资源:人教版生物必修2《遗传与进化》课件PPT+教案+分层练习+导学案整册
高中生物人教版 (2019)必修2《遗传与进化》第1章 遗传因子的发现第2节 孟德尔的豌豆杂交实验(二)优质ppt课件
展开
这是一份高中生物人教版 (2019)必修2《遗传与进化》第1章 遗传因子的发现第2节 孟德尔的豌豆杂交实验(二)优质ppt课件,文件包含人教版高中生物必修二12《孟德尔的豌豆杂交实验二》第1课时教学课件pptx、人教版高中生物必修二12《孟德尔的豌豆杂交实验二》教学设计docx、人教版高中生物必修二12《孟德尔的豌豆杂交实验二》第1课时分层作业解析版docx、人教版高中生物必修二12《孟德尔的豌豆杂交实验二》第1课时导学案原卷版docx、人教版高中生物必修二12《孟德尔的豌豆杂交实验二》第1课时分层作业原卷版docx、人教版高中生物必修二12《孟德尔的豌豆杂交实验二》第1课时导学案解析版docx等6份课件配套教学资源,其中PPT共29页, 欢迎下载使用。
运用分离定律画出黄色豌豆和绿色豌豆杂交的遗传图解
▲在生物的体细胞中,控制同一性状的遗传因子成对存在,不相融合;▲在形成配子时,成对的遗传因子发生分离,分离后的遗传因子分别进入不同的配子中,随配子遗传给后代。
孟德尔观察花园里的豌豆植株,发现就子叶颜色和种子形状来看,包括两种类型:一种是黄色圆粒的,一种是绿色粒的。
1.决定子叶颜色的遗传因子对决定种子形状的遗传因子会不会有影响呢?
2.黄色的豌豆一定是饱满的、绿色的豌豆一定是皱粒的吗?
两对相对性状的杂交实验
3.它们之间有什么数量关系吗?
F2中还出现了亲本所没有的性状组合——绿色圆粒和黄色皱粒
1.是否还遵循分离定律?
2. F2为什么会出现新的性状组合?
4.这与一对相对性状杂交实验中F2的3: 1的数量比有联系吗?
为了证明性状的遗传是否和母本有关
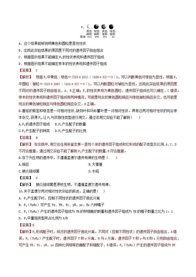
315+108=423
对每一对相对性状单独进行分析
315+101=416
控制两对相对性状的遗传因子的遗传互不干扰。
每一对相对性状的遗传都遵循分离定律。
从数学角度分析,9:3:3:1与3:1能否建立数学联系?这对理解两对相对性状的遗传结果有什么启示?
F2为什么会出现新的性状组合?
不同性状之间发生了新的组合
(3黄: 1绿) x (3圆: 1皱) = 9黄圆: 3黄皱: 3绿圆: 1绿皱
是否控制两对相对性状的遗传因子也发生了组合呢?
①所研究的每一对相对性状只受一对等位基因控制,而且等位基因要完全显性②不同类型的雌雄配子都能发育良好,且受精的机会均等③所有后代都应处于比较一致的环境中,而且存活率相同④供实验的群体要足够大,个体数量要足够多
F2出现9∶3∶3∶1的条件
对自由组合现象的解释和验证
(1)两对相对性状分别由两对遗传因子控制。
假设豌豆的圆粒和皱粒分别由遗传因子R、r控制,黄色和绿色分别由遗传因子Y、y控制。
(2)F1产生配子时,每对遗传因子彼此分离,不同对的遗传因子可以自由组合。
(3)F1产生的雌配子和雄配子各有4种,且它们之间的数量比为1∶1∶1∶1 。
(4)受精时,雌雄配子的结合是随机的。
雌雄配子的结合方式有几种?
遗传因子组合形式有几种?
性状表现为4种:黄色圆粒、黄色皱粒、绿色圆粒、绿色皱粒,它们之间的数量比是9 : 3 : 3: 1
F2中各种性状表现对应的遗传因子组成类型
YYRR、YYRr、YyRR、YyRr
YYRR、yyRR、YYrr、yyrr
1.纯合黄色圆粒豌豆和绿色皱粒豌豆杂交,F2中的性状分离比接近于9∶3∶3∶1( )2.两对相对性状的杂交实验中,F1产生配子时,成对的遗传因子可以自由组合( )3.两对相对性状的杂交实验中,F1能产生YR、Yr、yR、yr 4种类型的配子( )4.两对相对性状的杂交实验中,受精时,F1雌雄配子的组合方式有9种( )5.两对相对性状的杂交实验中,F2的遗传因子组成有4种,比例为9∶3∶3∶1( )
[典例1]豌豆的圆粒对皱粒为显性,受一对遗传因子R和r控制,种皮黄色对绿色为显性,受另一对遗传因子Y和y控制。现让纯种的黄色圆粒豌豆与纯种的绿色皱粒豌豆杂交,得到F1,再让F1自交,F2出现了9∶3∶3∶1的性状分离比。下列相关叙述错误的是( )A.F1全表现为黄色圆粒 B.F2中黄色圆粒所占的比例为9/16C.F2中绿色皱粒所占的比例为1/16 D.F2中重组类型所占的比例为5/8
亲本的性状表现为黄色圆粒和绿色皱粒,所以F2中的黄色皱粒和绿色圆粒为重组类型,它们所占的比例为3/16+3/16=3/8。
1.F2的重组性状和亲本性状分别有哪些?它们在F2中的比例分别是多少?
分析孟德尔两对相对性状的杂交实验
亲本性状为黄色圆粒和绿色皱粒
重组性状为黄色皱粒和绿色圆粒
其中黄色圆粒在F2中的比例为9/16,而绿色皱粒在F2中的比例为1/16,因此亲本性状在F2中所占比例共为5/8。
两种重组性状在F2中的比例均为3/16,因此重组性状在F2中所占比例共为3/8
2.将亲本(P)改为:纯种黄色皱粒×纯种绿色圆粒。探究以下问题:(1)此时F1的性状为____________。(2)F2性状分离比:________________。(3)F2中重组类型和所占比例与教材的结果相同吗?
不相同。亲本改变后F2的重组类型变为黄色圆粒和绿色皱粒,比例分别为9/16和1/16,此时重组类型共占5/8。而亲本类型为黄色皱粒和绿色圆粒,两者均占F2的3/16,因此亲本类型共占3/8。
根据孟德尔假说,推出测交后代中黄色圆粒、黄色皱粒、绿色圆粒、绿色皱粒,它们之间的数量比是1 : 1 : 1: 1
根据孟德尔的假说推论:
F1为杂合子,且产生4种数量相等的配子。
1 : 1 : 1 : 1
YyRr yyrr
让杂种子一代(YyRr)与隐性纯合子(yyrr)杂交。
黄色圆粒豌豆与绿色皱粒豌豆测交实验的结果
通过测交实验的结果可证实:
①F1产生4种类型且比例为1∶1∶1∶1的配子。
②F1在产生配子时,每对遗传因子彼此分离,不同对的遗传因子可以自由组合。
1 ∶ 1 ∶ 1 ∶ 1
在孟德尔所做的测交实验中,无论是以F1作母本还是作父本,结果都与预测相符
6.测交实验必须有隐性纯合子参与( )7.测交实验结果只能证实F1产生配子的种类,不能证明不同配子间的比例( )8.多对相对性状遗传时,控制不同性状的遗传因子先彼此分离,然后控制相同性状的遗传因子再自由组合( )9.孟德尔在以豌豆为材料所做的实验中,通过杂交实验发现问题,然后提出假设进行解释,再通过测交实验进行验证( )10.遗传因子的自由组合发生在雌雄配子随机结合过程中( )
[典例2] 孟德尔利用假说—演绎法发现了遗传的两大定律。其中,在研究遗传因子的自由组合现象时,针对发现的问题提出的假设是( )A.F1产生数目、种类相等的雌雄配子,且结合几率相等B.F1测交将产生四种不同性状的后代,比例为1∶1∶1∶1C.F1为显性性状,F1自交产生四种性状表现不同的后代,比例为9∶3∶3∶1D.F1形成配子时,每对遗传因子彼此分离,不同对的遗传因子自由组合,F1产生四种比例相等的配子
A.F1产生四种比例相等的配子,但雌雄配子数目并不一定相等,A错误;B.F1测交将产生四种不同性状的后代,比例为1∶1∶1∶1,不是孟德尔提出的假设,B错误;C.F1表现显性性状,F1自交产生四种性状表现不同的后代,比例为9∶3∶3∶1,是孟德尔在研究两对相对性状的杂交实验中发现的问题,C错误;D.在两对相对性状的杂交实验中,孟德尔作出的解释是:F1形成配子时,每对遗传因子彼此分离,不同对的遗传因子可以自由组合;F1产生四种比例相等的配子,且雌雄配子结合机会相同,D正确。
3.测交后代的遗传因子组成取决于哪个亲代个体?为什么?
结合孟德尔测交实验过程分析
取决于杂种子一代,因为隐性纯合子的绿色皱粒豌豆只产生一种配子
4.两亲本杂交,后代性状出现了1∶1∶1∶1的比例,能否确定两亲本的遗传因子组成就是YyRr和yyrr?试举例说明。
不一定。Yyrr和yyRr杂交,后代性状也会出现1∶1∶1∶1的比例。
杂交实验后代出现1∶1∶1∶1的比例不能说明就是测交实验
双显性杂合子×隐性纯合子和一显一隐杂合子×一隐一显杂合子的后代均可出现1 :1:1:1的比例。
控制不同性状的遗传因子的分离和组合是互不干扰的;在形成配子时,决定同一性状的成对的遗传因子彼此分离,决定不同性状的遗传因子自由组合。
在形成配子时,决定同一性状的成对的遗传因子彼此分离,决定不同性状的遗传因子自由组合。
自由组合定律的适用范围
真核生物的遗传遵循,原核生物与病毒的遗传均不遵循
适用于细胞核遗传,不适用于细胞质遗传
下图中哪些过程可以体现分离定律的实质?哪些过程体现了自由组合定律的实质?
①②④⑤体现分离定律的实质④⑤体现了自由组合定律的实质
[典例3]基因A、a和基因B、b的遗传遵循自由组合定律。一个亲本与aabb测交,子代基因型为AaBb和Aabb,分离比为1∶1,则这个亲本基因型为( )A.AABb B.AaBb C.AAbb D.AaBB
基因型为aabb的个体只能产生基因型为ab的配子,所以,要产生基因型为AaBb和Aabb的个体且比例为1∶1,还需要AB和Ab两种配子,而且其比例为1∶1,所以能产生AB和Ab基因型配子的个体的基因型只能是AABb。
1.遗传因子组成为AaBb(两对基因独立遗传)的个体,正常情况下产生的配子遗传因子组成不可能为( )
A.AB B.Ab C.Aa D.ab
根据孟德尔的遗传规律可知,正常情况下配子中控制同一性状的遗传因子不会成对存在。
2.已知玉米子粒黄色对红色为显性,非甜对甜为显性。纯合的黄色非甜玉米与红色甜玉米杂交得F1,F1自交或测交,预期结果错误的是( )
A.自交结果中黄色甜与红色非甜比例为9∶1
B.自交结果中黄色与红色比例为3∶1,非甜与甜比例为3∶1
C.测交结果是红色甜∶黄色非甜∶红色非甜∶黄色甜=1∶1∶1∶1
D.测交结果中红色与黄色比例为1∶1,甜与非甜比例为1∶1
F1自交的结果是黄色非甜∶黄色甜∶红色非甜∶红色甜=9∶3∶3∶1,所以黄色甜和红色非甜分别占3/16和3/16,比例为1∶1 。
相关课件
这是一份高中生物人教版 (2019)必修2《遗传与进化》一 减数分裂一等奖课件ppt,文件包含人教版高中生物必修二211《减数分裂》第2课时教学课件pptx、人教版高中生物必修二211《减数分裂》教学设计docx、人教版高中生物必修二211《减数分裂》第2课时导学案原卷版docx、人教版高中生物必修二211《减数分裂》第2课时分层作业原卷版docx、人教版高中生物必修二211《减数分裂》第2课时分层作业解析版docx、人教版高中生物必修二211《减数分裂》第2课时导学案解析版docx等6份课件配套教学资源,其中PPT共40页, 欢迎下载使用。
这是一份高中生物人教版 (2019)必修2《遗传与进化》一 减数分裂优质ppt课件,文件包含人教版高中生物必修二211《减数分裂》第1课时教学课件pptx、人教版高中生物必修二211《减数分裂》教学设计docx、人教版高中生物必修二211《减数分裂》第1课时分层作业解析版docx、人教版高中生物必修二211《减数分裂》第1课时导学案原卷版docx、人教版高中生物必修二211《减数分裂》第1课时分层作业原卷版docx、人教版高中生物必修二211《减数分裂》第1课时导学案解析版docx等6份课件配套教学资源,其中PPT共37页, 欢迎下载使用。
这是一份高中生物人教版 (2019)必修2《遗传与进化》第2节 孟德尔的豌豆杂交实验(二)优质课ppt课件,文件包含人教版高中生物必修二12《孟德尔的豌豆杂交实验二》第2课时教学课件pptx、人教版高中生物必修二12《孟德尔的豌豆杂交实验二》教学设计docx、人教版高中生物必修二12《孟德尔的豌豆杂交实验二》第2课时分层作业原卷版docx、人教版高中生物必修二12《孟德尔的豌豆杂交实验二》第2课时导学案原卷版docx、人教版高中生物必修二12《孟德尔的豌豆杂交实验二》第2课时分层作业解析版docx、12孟德尔的豌豆杂交实验二第2课时导学案解析版docx等6份课件配套教学资源,其中PPT共38页, 欢迎下载使用。

