所属成套资源:人教版生物必修2《遗传与进化》课件PPT+教案+分层练习+导学案整册
高中生物人教版 (2019)必修2《遗传与进化》一 减数分裂优质ppt课件
展开
这是一份高中生物人教版 (2019)必修2《遗传与进化》一 减数分裂优质ppt课件,文件包含人教版高中生物必修二211《减数分裂》第1课时教学课件pptx、人教版高中生物必修二211《减数分裂》教学设计docx、人教版高中生物必修二211《减数分裂》第1课时分层作业解析版docx、人教版高中生物必修二211《减数分裂》第1课时导学案原卷版docx、人教版高中生物必修二211《减数分裂》第1课时分层作业原卷版docx、人教版高中生物必修二211《减数分裂》第1课时导学案解析版docx等6份课件配套教学资源,其中PPT共37页, 欢迎下载使用。
果蝇是遗传学上常用的实验材料
在腐烂的水果周围常可看到飞舞的果蝇
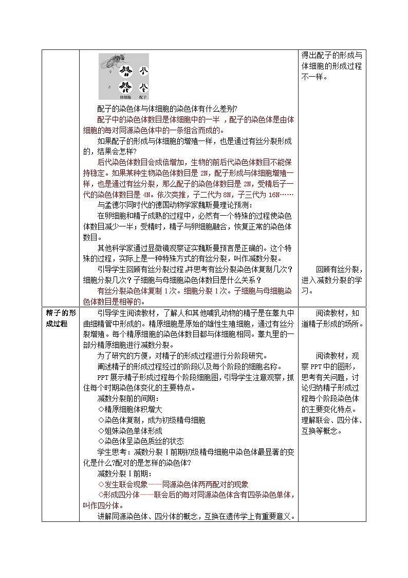
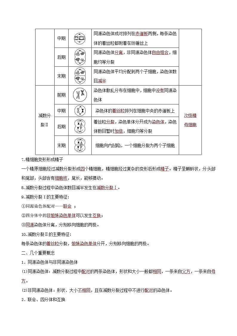
◆配子中的染色体数目是体细胞中的一半 ◆配子的染色体是由体细胞的每对同源染色体中的一条组合而成的
配子的染色体与体细胞的染色体有什么差别?
右下图是黑腹果蝇雌雄个体的体细胞和配子的染色体示意图
如果配子的形成与体细胞的增殖一样,也是通过有丝分裂形成的,结果会怎样?
与孟德尔同时代的德国动物学家魏斯曼理论预测:
在卵细胞和精子成熟的过程中,必然有一个特殊的过程使染色体数目减少一半;受精时,精子与卵细胞融合,恢复正常的染色体数目。
魏斯曼预言的过程是一种特殊方式的有丝分裂:
其他科学家通过显微镜观察证实
中心粒发出星射线形成纺锤体
细胞膜从细胞的中部向内凹陷,细胞缢裂成两部分
纺锤丝牵引着染色体运动,每条染色体的着丝粒排列在赤道板上
①每个着丝粒分裂、姐妹染色单体分开,成为两条染色体
②子染色体分别移向两极
有丝分裂染色体复制几次?细胞分裂几次?子细胞与母细胞染色体数目是什么关系?
▲人和其他哺乳动物的精子是在睾丸中形成的
▲精原细胞是原始的雄性生殖细胞,通过有丝分裂增殖
▲每个精原细胞的染色体数目都与体细胞相同
▲高等动植物细胞的减数分裂发生在有性生殖器官内
▲睾丸里有许多弯弯曲曲的曲细精管,曲细精管中有大量精原细胞
精原细胞是什么细胞呢?
所有的精原细胞都是进行有丝分裂吗?
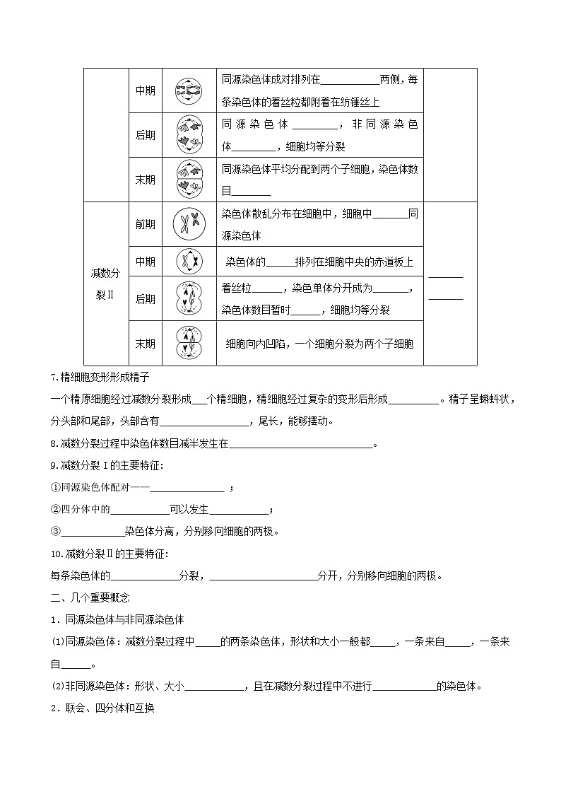
减数第一次分裂(减数分裂Ⅰ)
减数第二次分裂(减数分裂Ⅱ)
◇精原细胞体积增大◇染色体复制,成为初级精母细胞◇姐妹染色单体形成◇染色体呈染色质丝的状态
染色体复制是指完成DNA复制和有关蛋白质合成
◇发生联会现象——同源染色体两两配对的现象
同源染色体联会能确保每对同源染色体的配对及分离。
◇形成四分体——联会后的每对同源染色体含有四条染色单体,叫作四分体
▲配对的两条染色体▲形状一般都相同▲大小一般都相同▲一条来自父方、一条来自母方
有丝分裂过程有同源染色体存在吗?
姐妹染色单体是同源染色体吗?
人类的X、Y染色体是一对同源染色体吗?
四分体的个数等于减数分裂中配对的同源染色体对数
◇四分体中的非姐妹染色单体之间经常发生缠绕,并交换相应的片段
增加了配子的遗传多样性
同源染色体上的非姐妹染色单体之间
[典例1]下列关于同源染色体和四分体“一定”的叙述,正确的是( )A.四分体时期一定不会发生非姐妹染色单体的互换B.含有四条姐妹染色单体的一定是四分体C.一个四分体一定是一对同源染色体D.一对同源染色体一定是一个四分体
四分体时期可能发生非姐妹染色单体的互换,A错误;复制后的两条非同源染色体也含有四条姐妹染色单体,但不是四分体,B错误;四分体是由同源染色体联会形成的,一个四分体一定是一对同源染色体,C正确;同源染色体联会后才形成四分体,在有丝分裂过程中同源染色体不会发生联会,此时一对同源染色体不是一个四分体,D错误。
辨析减数分裂的相关概念
如图表示细胞分裂某时期的图像,请分析并回答下列问题:
(1)图甲染色体中属于同源染色体的是哪些?哪些是非同源染色体?
A、B是一对同源染色体;C、D是另一对同源染色体。属于非同源染色体的有:A、C, A、D, B、C, B、D。
(2)图乙中,a、a′的关系是 。a、b的关系是 。a、c的关系是 。a、a′和b、b′合称 。
同源染色体中的非姐妹染色单体
非同源染色体之间的非姐妹染色单体
(3)四分体、染色体、染色单体和核DNA分子数之间的数量关系是怎样的?图乙中四分体、染色体、染色单体各有几个(条)?
1个四分体=2条染色体=4条染色单体=4个核DNA分子。
图乙中有2个四分体、4条染色体、8条染色单体。
◇每条染色体的着丝粒都附着在纺锤丝上
◇各对同源染色体排列在细胞的赤道板两侧
◇在纺锤丝牵引下,配对的两条同源染色体彼此分离◇非同源染色体自由组合,分别向细胞的两极移动
细胞的每极只得到各对同源染色体中的一条
◇在两组染色体到达细胞的两极后,一个初级精母细胞就分裂成了两个次级精母细胞
▲同源染色体分离,并分别进入两个子细胞
▲减数分裂过程中染色体数目的减半发生在减数分裂Ⅰ
▲每个次级精母细胞只得到初级精母细胞中染色体总数的一半
每个次级精母细胞有同源染色体吗?
◇每条染色体的着丝粒排列在中央赤道板的位置
◇染色体散乱地分布在细胞中
◇通常没有间期,或者间期时间很短,染色体不再复制
◇每条染色体的着丝粒分裂,两条姐妹染色单体随之分开,成为两条染色体
◇在纺锤丝的牵引下,这两条染色体分别向细胞的两极移动
◇细胞膜从中间向内凹陷,细胞均分成两个子细胞
◇ 2个次级精母细胞分裂成4个精细胞
与初级精母细胞相比,每个精细胞中都含有数目减半的染色体
◇精子呈蝌蚪状,分头部和尾部,头部含有细胞核,尾长,能摆动
精子摆动所需要的能量主要由什么提供?
精细胞的变形有何意义?
1.经减数分裂Ⅰ形成的两个次级精母细胞中染色体在形态、大小上有什么特点?
两个次级精母细胞中染色体(一般情况下)形态、大小一一对应、两两相同。
2. 1个精原细胞经减数分裂后产生的4个精细胞在染色体组成上有什么关系?(不考虑互换)
这4个精细胞是两种类型,且两两相同,两类互补。来自同一个次级精母细胞的两个精细胞染色体组成相同,来自同一个精原细胞或初级精母细胞的精细胞之间染色体相同或互补。
1.精原细胞是特殊的体细胞,既能通过有丝分裂增殖,又能通过减数分裂产生精子( )2.玉米体细胞中有10对同源染色体,经减数分裂后,花粉中有5对同源染色体( )3.减数分裂Ⅱ后期,大小、形状相同的两条染色体可以被称为同源染色体( )
[典例2]如图①~⑥为细胞分裂模式图。下列各项中能正确表示同种生物减数分裂过程顺序的是( )
比较减数分裂Ⅰ和减数分裂Ⅱ(染色体数2n为例)
①同源染色体联会;②四分体中非姐妹染色单体可以发生互换;③同源染色体分离,非同源染色体自由组合
每条染色体的着丝粒分裂,姐妹染色单体分开,分别移向细胞的两极
减数分裂过程中染色体数目减半发生在减数分裂Ⅰ还是减数分裂Ⅱ?
1.下列关于四分体的叙述,正确的是( )
A.一个四分体由4条染色体组成
B.一个四分体有4条姐妹染色单体
C.一个四分体有4个核DNA分子
D.含有四分体的细胞中,染色体数目与核DNA数目相等
一个四分体由2条染色体组成,A错误;一个四分体含有4条染色单体,这4条染色单体并非都是姐妹染色单体,连接在同一个着丝粒上的2条染色单体才能称为姐妹染色单体,B错误;在四分体中,染色体数∶核DNA数=1∶2,D错误。
2. 精细胞的形成过程如图所示,下列叙述错误的是( )
A.过程①是原始生殖细胞的增殖过程,增殖方式为有丝分裂
B.过程①②中均会形成姐妹染色单体
C.过程③同源染色体联会,形成四分体,着丝粒排列在细胞板两侧
D.过程①④中均有着丝粒分裂和姐妹染色单体分开的过程
分析图示可知,过程①是原始生殖细胞的增殖过程,包括有丝分裂前的间期和有丝分裂,A正确;②表示减数分裂前的间期,与①中有丝分裂前的间期一样,完成DNA复制和有关蛋白质的合成,从而形成姐妹染色单体,B正确;过程③中,形成四分体后,着丝粒会排列在赤道板两侧,C错误;①有丝分裂和④减数分裂Ⅱ过程中均有着丝粒分裂和姐妹染色单体分开的过程,D正确。
相关课件
这是一份高中生物人教版 (2019)必修2《遗传与进化》一 减数分裂一等奖课件ppt,文件包含人教版高中生物必修二211《减数分裂》第2课时教学课件pptx、人教版高中生物必修二211《减数分裂》教学设计docx、人教版高中生物必修二211《减数分裂》第2课时导学案原卷版docx、人教版高中生物必修二211《减数分裂》第2课时分层作业原卷版docx、人教版高中生物必修二211《减数分裂》第2课时分层作业解析版docx、人教版高中生物必修二211《减数分裂》第2课时导学案解析版docx等6份课件配套教学资源,其中PPT共40页, 欢迎下载使用。
这是一份高中生物人教版 (2019)必修2《遗传与进化》第1章 遗传因子的发现第2节 孟德尔的豌豆杂交实验(二)优质ppt课件,文件包含人教版高中生物必修二12《孟德尔的豌豆杂交实验二》第1课时教学课件pptx、人教版高中生物必修二12《孟德尔的豌豆杂交实验二》教学设计docx、人教版高中生物必修二12《孟德尔的豌豆杂交实验二》第1课时分层作业解析版docx、人教版高中生物必修二12《孟德尔的豌豆杂交实验二》第1课时导学案原卷版docx、人教版高中生物必修二12《孟德尔的豌豆杂交实验二》第1课时分层作业原卷版docx、人教版高中生物必修二12《孟德尔的豌豆杂交实验二》第1课时导学案解析版docx等6份课件配套教学资源,其中PPT共29页, 欢迎下载使用。
这是一份生物第1节 盂德尔的豌豆杂交实验(一)优秀课件ppt,文件包含人教版高中生物必修二11《孟德尔的豌豆杂交实验一》第1课时教学课件pptx、人教版高中生物必修二11《孟德尔的豌豆杂交实验一》教学设计docx、人教版高中生物必修二11《孟德尔的豌豆杂交实验一》第1课时分层作业解析版docx、人教版高中生物必修二11《孟德尔的豌豆杂交实验一》第1课时导学案原卷版docx、人教版高中生物必修二11《孟德尔的豌豆杂交实验一》第1课时分层作业原卷版docx、人教版高中生物必修二11《孟德尔的豌豆杂交实验一》第1课时导学案解析版docx等6份课件配套教学资源,其中PPT共32页, 欢迎下载使用。

