人教版 (2019)必修 第二册第四章 交通运输布局与区域发展第一节 区域发展对交通运输布局的影响课堂检测
展开01
学习目标
【课程标准】结合实例,说明运输方式和交通布局与区域发展的关系。
【地理核心素养】
【区域认知】通过展示图文资料让学生了解各地区的经济发展水平差异和交通运输条件。
【综合思维】通过对各种交通运输方式的讨论、对交通运输需求和资金与交通运输布局关系的分析,培养学生综合分析问题的能力。
【人地协调观】通过对交通运输布局的一般原则的学习,让学生了解自然因素对人类生产活动的限制和人类活动对自然环境的改造,从而树立人地协调观。
【教学重难点】
教学重点:交通运输布局的一般原则
区域发函促使交通运输需求增长,进而促进交通运输布局的变化
区域发展使区域有足够的资金满足交通运输布局的需求
教学难点:资金对交通运输布局的影响
02
知识网图
03
课前准备
温馨提示:请先预习通读课本
04
课中学习
探究活动01 交通运输方式的选择
请你选择合理的交通运输方式
哈尔滨运送一批木材到大连
铁路运输
新疆输送天然气到上海
管道运输
上海从美国进口五万吨小麦
水路运输
一批鲜花从昆明运往香港
航空运输
南京从安徽运进一批葡萄
公路运输
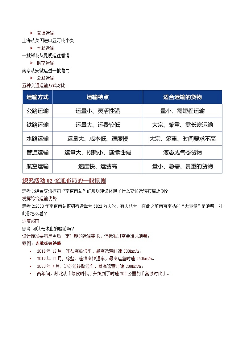
五种交通运输方式对比
探究活动02交通布局的一般原则
思考1:综合交通枢纽“南京南站”的规划建设体现了什么交通运输布局原则?
发挥综合运输优势
思考2:2030年南京南站枢纽客运量为5822万人次,有人认为,在此之前南京南站的“大容量”是浪费,对此你怎么看?
适度超前
思考:可以无休止的超前吗?
设计标准要满足今后一定时期的运输需求,但标准过高会造成浪费。
案例:连淮扬镇铁路
2018年12月,连盐高铁通车,最高运营时速200km/h。
2019年12月,徐盐、连淮高铁通车,最高运营时速250km/h。
2020年7月,沪苏通铁路通车,最高运营时速200km/h。
两年间,苏北从「绿皮时代」升级到了时速200公里的「高铁时代」。
思考3: 为何要建设连淮扬镇铁路呢?
平衡地区发展、依据运输需求
思考4:京沪铁路在不同历史阶段提高运力有哪些措施。
提速、单线改复线、内燃机车改电力机车……
思考5:分析在京沪铁路的基础上,开通京沪高铁的原因。
满足京沪之间的运输需求
思考6:京沪高铁多采用高架桥的主要原因是什么?
尽量少占土地(经济发达,土地资源紧张,节约宝贵的土地资源。保障高速运行。)
思考7:除京沪高铁采用以桥代路的方式外,青藏铁路也采用以桥代路的原因是什么?
因地制宜(减少地形起伏对铁路的影响;保护青藏高原的生态环境(野生动物安全迁徙))
思考8:遇到地形条件复杂的地区,应怎样交通运输布局呢?体现了什么原则?
因地制宜(山区修建公路,在陡坡上修筑成“之”字形;大江大河处修桥;有的山要开挖隧道。)
探究活动03交通运输需求与交通运输布局
思考1:沪高铁沿线的高铁站布局有什么特点?如果高铁站布局过密或过疏,会产生哪些问题?
高铁站点布局距离适中,连接了沿线主要城市,站点分布比较均匀。
思考2:为什么交通线路应尽可能连接沿线主要城市?
城市是区域经济发展中心,交通运输量大。
因此,城市成为区域交通运输网的节点,应尽量连接沿线主要城市。
思考3:高铁站基本上都设立在城区的边缘,为什么?
促进高铁站所在区域的经济发展;
减少对城市内部的污染;
城区边缘地价较低,高铁建设成本较低;
距城区较近,方便居民乘坐高铁。
探究活动04
思考1:在京沪铁路和京沪高铁发展历程中,谈谈资金和技术的作用。
资金、技术保障并推动了京沪铁路和京沪高铁的不断发展
直接影响:区域经济发展水平影响交通线、站的密度和质量
间接影响:青藏高原日温差大,土壤层反复冻融,导致铁路路基不稳,通过插入地下的热棒可排出下层土壤多余的热量,使下层土壤保持冻结状态
随着桥隧技术的成熟,让高速公路、高速铁路穿越山区,改变了传统盘山迂行的布局方式
思考2:结合非洲铁路布局特点,说明该区域该如何解决交通运输布局中的资金问题?
借助外力
思考:请各位地理学家们思考,建设川藏铁路面临哪些自然方面的难题?
地形崎岖起伏大;
地质条件差,多滑坡、泥石流、地震等灾害;
气候复杂多样,气候寒冷,缺氧;
跨越众多大江、大河,峡谷多;
冻土广布;
生态环境脆弱。
思考:请各位政府官员们思考,从区域发展和国防安全的角度说明川藏铁路为什么“非建不可”?
经济意义:
改变川西,藏东南的无铁路的状况,平衡地区发展
联系南亚地区的通道,完善路网
有利于沿线资源的开发,带动沿线的经济发展
促进旅游业等第三产业的发展,开发性地保护当地文化传统
社会意义:
有利于增加就业,提升生活水平;
有利于稳固国防安全;
有利于民族团结和政治稳定;
05
课堂总结
06
强化特训营
4.1区域发展对交通运输布局的影响
城市地下空间是指在城市地面以下修建的各种类型地下建筑物构成的空间,包括地下街、地下人行道、地铁、城市公路隧道等交通、商业设施、地下管网、人防设施、地下垃圾处理站等设施。途径黄鹤楼风景区的武汉市和平大道南延线采用地下隧道的方式修建。据此宄成下列小题。
1.推测地下空间开发程度最高的城市是( )
A.乌鲁木齐B.贵阳C.济南D.香港
2.武汉市和平大道南延线采用地下隧道的方式修建,主要考虑的是( )
A.文物保护B.恒温环境C.抗震性能D.隔音效果
3.考虑隧道修建的安全性,施工前可利用GIS进行分析,最需要获取的沿线图层是( )
A.人口密度B.商业网点C.地形地质D.植被分布
【答案】1.D 2.A 3.C
【分析】1.本题考查城市化的问题及解决措施,结合材料可知,地下空间“是指在城市地面以下修建的各种类型地下建筑物构成的空间,包括地下街、地下人行道、地铁、城市公路隧道等交通、商业设施、地下管网、人防设施、地下垃圾处理站等设施”,开发程度高,说明该地城市发达,且土地资源短缺。在乌鲁木齐、贵阳、济南与香港对比,香港经济最发达,城市化水平高,但土地资源短缺,城市地下空间设施建设需求量大,地下空间开发程度最高。故ABC错误,D正确。故选D。
2.本题同样考查城市化过程中遇到的问题及解决措施,交通布局的影响因素。结合材料,武汉市和平大道南延线途径黄鹤楼景区,为保护景区环境及景区的古建筑文物,采用地下隧道的方式建设,与恒温环境,抗震性能,隔音效果关系不大,故BCD错误,A正确。故选A。
3.本题考查地理信息技术在生产生活中的应用、地质构造与生产生活。考虑到隧道的安全性,隧道建设需要重点考虑一个地区的地形地质条件,如果地质条件不稳定则容易发生坍塌,渗漏等危害隧道安全的灾害,因而在修建隧道之前需要获取该地区的地形地质图,C正确;人口密度和商业网点与出行需求相关,AB错;植被分布与修建安全性关系不大,D错误;故选C。
【点睛】城市化的过程和城市建设的过程中会遇到各种各样的问题,针对问题,会提出各种各样的解决措施,如该题则是在发达城市城市化过程中遇到土地资源短缺的问题,这个时候会选择向上或向下寻找更多的空间,因此这个时候就会越来越高的楼层或者开发地下空间。同样在城市化的过程中,也有我们需要保护的文物,因此我们需要想办法在城市化的过程中保护他们。
4.图为某特大城市四个地铁站(非换乘站)工作日进出站人数随时间变化示意图。读图,回答问题。
最可能位于居住区的站点是( )
A.①B.②C.③D.④
【答案】B
【分析】本题以大城市地铁站人流量变化为背景,涉及交通运输与城市功能分区相关知识,考查读图分析能力。
【详解】读图可知,②站点早上8点左右,也就是上班时间点人流量非常大,下午18点左右,也就是下班时间点人流量非常大,所以最可能是位于居住区的站点,B项正确。故选B。
【点睛】地铁站点选择的标准是总出行成本最小化、地铁运营成本最小化和地铁出行量最大化。
稻城县位于四川省西部,属于大香格里拉旅游核心区。稻城亚丁机场(海拔4411米,下图)的兴建为旅客进出提供了便利的通道。据此完成下面小题。
5.稻城人口稀少,在此兴建机场的主导区位因素是( )
A.地质和地貌B.人口和经济C.气象和水文D.资源和文化
6.符合川西地区自然环境和地域文化特色的描述是( )
①阳光明媚,酥油哈达迎客 ②四季如春,寺庙钟声回落
③山高谷深,青稞美酒飘香 ④山川形胜,马头琴声悠扬
A.①③B.②③C.①④D.②④
【答案】5.D 6.A
【解析】5.稻城是香格里拉旅游的核心区,其丰富的旅游资源及藏文化是形成良好的吸力,带动旅游业的发展,建设机场,提高通行效率,促进旅游业的发展。故答案选D。
6.川西多为高原高山及峡谷地形(青藏高原东南缘和横断山脉的一部分),海拔高,空气稀薄,多晴朗天气,主要的民族的藏族,酥油茶、青稞酒、哈达为藏族特色。四季如春是昆明地区;马头琴是蒙古族的乐器。故答案选A。
“绿色出行”新理念已为我国许乡城市市民所接受,下面为“1986~ 2015年某城市市民主要出行方式变化图”。
完成下列小题。
7.新理念对市民出行方式产生明显影响的年份开始于
A.2000年B.2005年C.2007年D.2011年
8.市民出行方式变化对该城市产生的主要影响是
A.优化城市空间结构B.改善城市交通状况
C.改变城市服务功能D.扩大城市地域范围
【答案】7.D 8.B
【解析】7.新理念指的是低碳环保,从图中看2011年自行车出行占比开始上升,公共交通出行占比明显上升,小汽车出行比例开始下降,公共交通占比上升加快,说明新理念对市民出行方式产生明显影响的年份开始于2011年,D正确,ABC错误。故选D。
8.市民出行方式变化,骑自行车比重上升,减少汽车和公共交通比例,不会扩大城市地域范围,也没有改变城市服务功能,对优化城市空间结构没有产生影响,排除ACD选项;从图中看市民出行方式变化指的是公共交通和自行车出行占比上升,小汽车出行占比减少,可改善城市交通拥堵状况,B正确。故选B。
9.近年来,我国城市地铁交通发展迅速,与常规公交方式相比,地铁的特点有( )
①投资少,见效快 ②废气多,噪声大
③用地省,客运量大 ④速度快,准点率高
A.①②B.②③C.③④D.①④
【答案】C
【详解】与地面常规公交方式相比,地铁在地下运行受外界干扰相对较小,道路通畅,地铁运行速度快,不像地面交通一样易发交通拥挤、误点,因此准点率高,④正确;位于地下,节省城市用地空间,用地省,运输效率高,客运量大,③正确;地铁建设需要在地下进行轨道、电力、用水等作业,工程量大,投资大,建设周期长,见效慢,①错误;地铁是电气化交通运输方式,产生废气少,对城市地面环境产生的噪音干扰少,②错误。C正确。
2019年,从安徽合肥发车,沿丝绸之路经济带发往中亚、欧洲的货运班列已突破百列。下图为“我国丝路班列出境与海上丝路出港部分线路示意图”。据此完成下面小题。
10.与海上丝路货运方式相比,丝路班列()
A.运输时效高B.单次运量大C.单位运价低D.绕行路程远
11.合肥发往中亚、欧洲的货运班列增加将有助于安徽省()
A.完善交通网络B.做强能源产业C.改善环境质量D.增加就业岗位
【答案】10.A 11.D
【分析】考察交通运输的优缺点以及交通运输的意义。难度较小。基础知识考查。
10.铁路运输相对海运来说,速度较快,并且连续性较强,受天气影响较小,海运和铁路运输量都比较大,并且适合长距离运输,但是海运速度较慢,而且受海上天气影响较大,因此与海上丝路货运方式相比,铁路运输时效要更高,但是铁路运输单位运价要更高。正确答案选A, B C D错误。
11.合肥发往中亚欧洲的货运班列增加,将需要更多的务工人员,因此有利于增加就业岗位,正确答案选D,交通运输网络的完善,需要基础设施,交通通达度的提高,以及交通线路的优化,并非只是货运班列次数增多,A错误,货运班列的增加,在一定程度上可以促进产业的发展,但是并不一定是促进了能源产业做大做强,B错误。货运班列的增加,跟改善环境质量无任何关系, C错误。
【点睛】铁路运量大,运速快,受天气影响相对较小。海运运量大,但是运速较慢,受天气影响较大。
过去,我国山区公路多为“之”字形盘山公路。现在修建高速公路则是逢山开道、遇沟建桥,尽量取用最短距离的路线(如下图)。据此完成下面小题
12.过去,我国山区公路多为“之”字形,原因是( )
A.经过更多山村,方便居民出行B.增加线路长度,发展生态旅游
C.降低线路坡度,提高通行安全系数D.增加山区线路密度,发展交通
13.现在在山区修建的高速公路不再呈“之”字形,其主要原因是( )
①经济实力增强②汽车性能改善③科技水平提高④投资减少
A.①③B.②③C.③④D.②④
【答案】12.C 13.A
【分析】12.过去,由于受经济和科技水平的限制,我国山区公路多为“之”字形盘山公路,主要是为了降低线路坡度,提高通行安全系数。C项正确,经过更多山村,需要增加线路长度和密度,而不是改变线路形状,A错误。如果是为了经过更多山村,增加线路长度会提高筑路成本,发展生态旅游没必要增加线路长度,B错误,之字形线路不代表线路密度增大,D错误。。
13.随着经济实力的不断增强,以及科技水平的不断提高,我国在山区修建的高速公路越来越少呈“之”字形,而是逢山开道、遇沟建桥,尽量取用最短距离的路线,以提升通行效率、节约通行时间。A项正确。高速公路不再呈“之字形”是增加了投资,汽车性能应该在爬弯道的时候体现的更显著,而不是走直道,故②④错误。
【点睛】交通线路的建设,经济因素是决定因素,自然条件是限制因素,技术水平是保障因素。
2022年7月17日,亚洲首个专业货运机场一湖北省鄂州花湖机场(下图)正式投入运营。该机场1.5小时飞行圈可覆盖包括长江三角洲城市群、粤港澳大湾区、京津冀城市群、长江中游城市群、成渝城市群等在内的多个国家级城市群,涵盖全国90%的经济总量和80%的人口,货物有望实现“一日达全国”的目标。据此完成下面小题。
14.该机场1.5小时飞行圈能够涵盖全国90%的经济总量和80%的人口,主要得益于机场的( )
A.货物吞吐量B.地理位置C.信息化水平D.占地面积
15.为保障核心功能的充分发挥,该机场需配套建设大型的货物( )
A.加工中心B.销售中心C.质检中心D.分拣中心
【答案】14.B 15.D
【解析】14.鄂州机场1.5小时飞行圈能够涵盖全国90%的经济总量和80%的人口,这侧重于说明鄂州位于地理位置优越加飞行速度快,这与货物的吞吐量、信息化水平、占地面积关联性不大。故选B。
15.到达鄂机场的货物,需要按照地址派送到下一个服务站,因此需要对货物进行分拣,故选D。货运机场不一定是货物的生产地和销售地。A和B错误。质检中心往往是和货物的生产中心布局在一起,C错误。故选D。
【点睛】飞机场的区位条件:一、地形、地势、地质:1、(等高线稀疏)地形平坦开阔。2、地势较高,要有一定坡度,便于排水。3、地质条件稳定;二、天气状况:1、气象条件好,晴天多,风速小2、低云、浓雾、暴雨、大风等天气少。三、距城市有适当距离,交通便利。四、机场跑道与当地盛行风向一致(平行),有利于飞机逆风起飞与降落。五、周围高大建筑物少。六、避开候鸟迁徙路线。七、建在经济发达地区。
京张高铁是2022年北京冬奥会的重要交通保障设施,于2019年6月12日全线贯通,对于促进京津冀协同发展、连通西部地区具有十分重要的意义。下图为“京张高铁示意图”,据此完成下面小题。
16.京张高铁通车后,乘高铁从北京到张家口的时间将缩短到1小时,这反映了现代交通运输方式的发展方向是( )
A.高速化B.大型化
C.专业化D.综合化
17.京张高铁建设的决定性因素是( )
A.科学技术B.自然C.环境D.社会经济
18.京张高铁对京津冀地区产生的积极影响包括( )
①加速城市化进程 ②促进产业升级
③带动地区经济发展 ④城市环境迅速恶化
A.①②③B.①③④C.②③④D.①②④
【答案】16.A 17.D 18.A
【分析】本题以京张高铁示意图为背景,考查现代交通运输方式的发展方向、线路布局的影响因素及交通运输对区域发展的影响,考查学生的综合思维与地理实践力。
16.依据题干信息,京张高铁全长174公里,通车后,乘高铁从北京到张家口的时间将缩短到1小时,反映了现代交通运输方式高速化的发展方向,故A项正确。故选A。
17.区域交通运输需求分布的特点决定了区域交通运输布局的特点。依据材料可知,京张高铁是2022年北京冬奥会的重要交通保障设施,对于促进京津冀协同发展、连通西部地区具有十分重要的意义。所以京张高铁建设的决定性因素是社会经济发展的需要,D项正确。故选D。
18.京张高铁对京津冀地区产生的积极影响不可能使城市环境迅速恶化,故排除④,积极影响有加速城市化进程、促进产业升级及带动地区经济发展等,①②③正确,A项正确。故选A。
【点睛】影响交通运输布局的区位因素:(1)经济因素——决定性因素。(2)社会因素——主要因素。(3)技术因素——保障性因素。(4)自然因素——限制性因素。
鲁珀特王子港和丘吉尔港均为加拿大北方港口,两者的服务范围和贸易对象有明显差别。近年来,鲁珀特王子港在加拿大港口体系中发展较快,已成为加拿大第三大集装箱港口。下图示意鲁珀特王子港和丘吉尔港的位置。据此完成下面小题。
19.与丘吉尔港相比,鲁珀特王子港更容易受到的威胁是( )
①风暴潮②流冰③干旱④海雾
A.①②B.①④C.②③D.③④
20.鲁珀特王子港在加拿大港口体系中发展较快,主要得益于( )
A.海岸山脉的矿产储量较大B.气候变暖航行时间延长
C.加拿大西部沿海人口稠密D.亚太地区经贸往来密切
【答案】19.B 20.D
【解析】19.鲁珀特王子港位于盛行西风的迎风地带,较易受到风暴潮的影响,①正确。鲁珀特王子港受阿拉斯加暖流影响,不易形成流冰,②错误。西风迎风地带降水量较大,③错误。阿拉斯加暖流流向较高的纬度,水温显著高于气温,能够形成蒸发雾,④正确。综前所述A、C、D错误,B正确。故正确答案为B。
20.海岸山脉木材资源丰富,矿产资源主要在落基山脉地区,A错误;珀特王子港受暖流影响,全年不冻,B错误;加拿大西部地区人口稀疏,C错误;鲁珀特王子港直面太平洋,面向亚太地区的市场。亚太地区经贸繁荣,与加拿大贸易往来频繁,港口吞吐量较大。故正确答案为D。
【点睛】海雾的形成:1、中低纬度的洋面,由于太阳辐射较强,海水蒸发较为旺盛,天气具有暖湿的特点。寒流流经的时候,会导致近洋面的气温下降,随着气温下降,空气中水汽就会凝结,形成海雾。2、中高纬度地区, 太阳辐射较弱,气温较低。暖流流经的时候,由于暖流温度较高,海水蒸发较强,进入冷空气中的水汽多,受冷空气降温的影响,空气中的水汽也就会凝结,形成海雾 。3、寒暖流交汇处。气温下降,空气中水汽就会凝结,形成海雾。
铁路联系引力综合考虑两城市间客运铁路的线路数量、直达列车频次和旅行时间,反映城市在空间上相互吸引、相互联系的强弱。节点城市等级反映城市铁路联系的综合引力。高铁运输网的建设改变了城市间的联系引力格局。下图示意2012年和2015年东北地区城市铁路联系引力演化。据此完成下面小题。
21.2015年,齐齐哈尔失去了对牡丹江和鸡西的最大引力,主要原因是( )
A.原有铁路线路废弃B.流动人口减少
C.乘客选择乘高铁中转D.经济联系减弱
22.与大连相比,沈阳经济实力较弱,但节点等级远超大连。沈阳的主要优势是( )
A.经济部门更齐全B.地理位置居中
C.旅游业更发达D.运输方式更多样化
【答案】21.C 22.B
【解析】21.从材料中可以看出,2012年到2015年,齐齐哈尔从 重要的节点城市变成了一个普通的节点城市,其对牡丹江和鸡西的吸引力大大下降,最主要的原因可能是这几年间高铁得到迅速发展,牡丹江和鸡西的民众出行不再依赖齐齐哈尔的铁路,而是选择乘坐高铁进行中转,故答案为C。 A选项材料没有信息表明原有铁路的废弃,且修建高铁不一定要废弃原有铁路,此项错误。 B选项东北地区是我国目前人口流出较多的地区,这趋势并没有得到扭转,此项表述错误。 D选项随着经济社会的不断发展,各地的联系应该是在不断加强,此项错误。故选C。
22.题目告诉我们沈阳的经济实力比大连弱,但是节点等级远超大连,结合图中沈阳和大连的地理位置可以 推知:沈阳位于辽宁省中部,与区域内其他地区的联系紧密;而大连位于辽宁省最南端,其在地理位置上和其他地方的联系相对不紧密,因此其节点等级不如 沈阳,B正确,经济部门差异不大,A错误;旅游业大连更发达,C错误;大连为海港,运输方式更多,D错误,故选B。
【点睛】本题考查交通节点的影响因素。考查读图的信息提取能力,影响交通线路中节点城市重要性的因素有多方面,包括经济发达程度、城市地理位置、城市间的距离等。
读某城市交通大数据统计图,完成下面小题。
23.据图分析每日凌晨3点左右仍有5000多的乘客选择航班的主要原因是( )
A.凌晨航班价格相对便宜B.凌晨交通拥堵轻,去机场方便C.乘客转机D.飞机晚点
24.下列对机场乘客整体年龄水平高于火车站及客运站的原因表述正确的是( )
A.飞机安全性差,年龄较低的人群不愿意乘坐
B.机票价格贵,年龄较大人群收入都高
C.汽车火车舒适性差,年龄大的人群不愿旅途劳累
D.飞机快捷,旅途所花时间短,能够节约时间,提高效率
【答案】23.A 24.D
【分析】23.图中可以看出,广州每日凌晨3点左右,仍有5000多的乘客选择航班,主要原因是凌晨航班价格相对便宜,出行成本低,A正确。凌晨交通拥堵轻,确实去机场方便,但图中统计的是航班客流,不是机场等待客流,B错误。飞机不可能每日晚点,乘客转机也不可能都在凌晨转机,CD错误。故选A。
24.读图并结合所学的知识,可以得出飞机安全性高,A错误。机票价格贵,年龄较大人群收入较高,但不能说都高,B错误。汽车火车舒适性不比飞机差,飞机的优势是速度快,C错误。飞机快捷,旅途所花时间短,年龄大的乘客不愿意长时间旅途劳累,所以机场乘客整体年龄水平高于火车站及客运站,D正确。故选D。
【点睛】分析交通运输方式的选择及原因,需要结合生活实际分析,需要有一定的观察积累和生活经验。
厄瓜多尔耗时10年于1908年建成了第一条从首都基多到经济中心瓜亚基尔之间的铁路,其中一段穿过安第斯山脉时几乎是在垂直的悬崖峭壁上修建的,12千米的路程火车爬升1千米需要耗时2小时,是世界上最壮观的铁路线路之一,被称为“魔鬼之鼻”。随着科技的发展,基多和瓜亚基尔之间又逐渐建立起高速公路和航空系统。下图为厄瓜多尔示意图和“魔鬼之鼻”铁路景观图,根据材料完成下面小题。
25.厄瓜多尔修建这段“魔鬼之鼻”铁路时需要克服的困难有( )
A.高寒缺氧B.台风暴雨C.干旱缺水D.滑坡崩塌
26.现在这段“魔鬼之鼻”铁路的主要作用是( )
A.方便当地居民出行B.接待国内外旅游者
C.运输大量生活物资D.出口热带经济作物
27.从基多到瓜亚基尔铁路沿线城市众多的自然原因是( )
A.气候凉爽B.地势低平C.河流众多D.降水丰富
【答案】25.D 26.B 27.A
【解析】25.由题可知,厄瓜多尔修建这段“魔鬼之鼻”铁路时是在悬崖峭壁上修建的,地势险要,坡度大,工程建设会引起滑坡崩塌,是需要克服的主要困难,D正确。该段铁路是在山腰修建,没有通过山顶,高寒缺氧不明显,A错误。该段位于内陆山区,不易受台风暴雨影响,C错误。该地临近赤道,降水相对较多,干旱缺水不明显,C错误。故选D。
26.由题可知,随着科技的发展,基多和瓜亚基尔之间又逐渐建立起高速公路和航空系统,交通方式更多,“魔鬼之鼻”是世界上最壮观的铁路线路之一,地势险要,通行速度慢,其运输作用逐渐下降,ACD错误。但作为旅游资源,具有较高的旅游价值,所以现在这段“魔鬼之鼻”铁路的主要作用是接待国内外旅游者,B正确。故选B。
27.由图可知,从基多到瓜亚基尔铁路沿线穿越安第斯山脉,该地地处热带,海拔高的地区气候凉爽,适合人类居住,城市众多,A正确,B错误。沿线河流分布较少,CD错误。故选A。
安平桥是修建于南宋时期的跨海石桥,位于福建省安海镇和水头镇之间的淤泥质海湾上。该桥桥墩采用“睡木沉基”的方法修建,即首先平整河床底部,然后将捆扎的条木沉入淤泥作为基底,基底之上再用花岗石垒筑成不同形状的桥墩。水流急的航道采用单边或双边船形桥墩,水流缓的浅滩采用方形桥墩。古代,安平桥不仅沟通了安海湾东西两岸的交通,桥面还被作为码头,促进了当地商贸的发展。下图为南宋时期安平桥位置示意图及安平桥景观图。据此完成下面小题。
28.“睡木沉基”的最佳季节是( )
A.春季B.夏季C.秋季D.冬季
29.安平桥在水流急处采用船形桥墩是为了( )
A.减少桥底的泥沙淤积B.减少潮汐对河水的顶托
C.提高上游枯水期水位D.减少水流对桥墩的冲击
30.与建设在桥两端的陆上码头相比,古代曾利用安平桥桥面作为码头的原因最可能是( )
A.桥梁坚固,便于马车通行B.海湾宽阔,便于躲避台风
C.桥面平整,利于货物堆放D.桥下水深,利于船只停泊
【答案】28.D 29.D 30.D
【分析】28.采用“睡木沉基”方法建起的桥墩,一般都在浅水区,安平桥位于季风气候区,冬季是枯水期,采用“睡木沉基”方法修建桥墩的最适宜月份是1月,D正确。其它月份水位较高,不是最适宜时间,A、B、C错误。故选D。
29.水流急的航道采用单边或双边船形桥墩,水流缓的浅滩采用方形桥墩。安平桥在水流急的航道处采用船形桥墩主要是为了减少水流对桥墩的冲击,D正确。目的是保护桥墩,保护石桥,减少桥底的泥沙淤积不是主要目的,A错误。船形桥墩,对水流的影响小,不能提高上游枯水期水位、不能减少潮汐对河水的顶托,B、C错误。故选D。
30.安平桥位于浅滩区域,与在桥两端的海岸建设码头相比,南宋时期利用安平桥桥面作为码头的原因是桥下水深,利于船只停泊,D正确。桥梁坚固,不如两岸陆地利于马车通行,A错误。海湾宽阔,不便于躲避台风,B错误。桥面平整,不如河岸面积宽阔,利于货物堆放,C错误。故选D。
【点睛】安平桥,曾用名五里桥、西桥、安海桥,是中国福建省泉州市境内连接晋江市和南安市的一座桥梁,是世界上中古时代最长的梁式石桥,也是中国现存最长的海港大石桥,是古代桥梁建筑的杰作,享有“天下无桥长此桥”之誉。安平桥桥墩用花岗岩条石横直交错叠砌而成,有长方形、单边船形、双边船形3种不同形式,单边船形一端成尖状,另一端为方形,设于较缓的港道地方;双边船形墩,两端成尖状,便于排水,设在水流较急而较宽的主要港道。
31.玉米油是利用玉米胚芽生产的一种谷物油脂,营养丰富,口味清香。玉米油生产流程由毛油提取和毛油精炼等环节构成,胚芽的毛油提取率为40%,由毛油到精炼油的转化率为90%。山东邹平某公司是我国建设最早、目前规模最大的玉米油产品研发和生产企业,其玉米油销售量占国内市场的50%。该公司在山东惠民、辽宁铁岭、内蒙古通辽和鄂尔多斯建有毛油压榨工厂,在公司本部、浙江杭州、广东广州建有精炼油和小包装产品生产基地(下图),将毛油运输至精炼油生产基地多使用集装箱液袋(一次性使用的储存和运输各种非危险液体货物的软体包装容器),使用罐箱或铁桶运输则越来越少。
(1)简述惠民、铁岭、通辽、鄂尔多斯等地吸引该公司建设毛油压榨工厂的优势条件。
(2)分析该公司在杭州、广州建设精炼油和小包装产品生产基地的主要原因。
(3)推测并解释将毛油由铁岭运输到广州精炼油生产基地的合理交通方式,指出使用集装箱液袋运输相对于使用铁桶运输的优势。
【答案】(1)为玉米主产区,原料丰富;皆为欠发达中小城市,地价便宜,劳动力丰富且价格低。
(2)接近市场,辐射人口多,市场规模大,适合当地消费者需求;运输毛油与运输精炼油成本相近,由精炼油生产到小包装的工艺衔接紧密,产品可快速投放市场,有利于保证产品的新鲜度。
(3)合理交通方式为陆海联运;因为长距离海运费用较低,节约运输成本。相比铁桶运输,使用集装箱液袋运输转运方便,只需单程运输,节约运输费用;液袋可充分利用集装箱的空间,装载量大(具有规模运输优势)。
【分析】考查工业区位因素,交通运输方式的特点及其合理选择。
【详解】(1)读材料 “玉米油是利用玉米胚芽生产的一种谷物油脂” 可知, 建设毛油压榨工厂应接近原料地,惠民、铁岭、通辽、鄂尔多斯等地吸引该公司的优势条件为玉米主产区,原料丰富;且这些城市皆为欠发达的中小城市,廉价劳动力丰富,且地价便宜,生产成本较低。
(2)建设精炼油和小包装产品生产基地需要接近市场,杭州、广州城市较大,经济辐射范围广,消费人口多,市场需求量大,小包装产品适合当地消费者需求;运输毛油与运输精炼油成本相近,可接近市场布局,同时该公司接近市场布局利于精炼油生产到小包装工艺的紧密衔接,缩短产品投放市场的时间,保证油品新鲜度,利于提高产品的品质。
(3)由辽宁铁岭到广州运输距离长,且广州是港口城市,长距离运输海运费用较低,海运可节约运输成本,故将毛油由辽宁铁岭运输到广州精炼油生产基地的合理交通方式为陆海联运。
集装箱液袋运输相对于使用铁桶运输的优势:集装箱液袋运输比铁桶运输转运方便,铁桶运输要将铁桶运回,而集装箱液袋运输只需单程运输,减少了运输费用;液袋体积具有可塑性,可充分填满集装箱空间,具有装载量大的模运输优势。
32.材料:西欧是世界上重要的天然气输入地区。图一为欧洲部分地区略图。德国是天然气进口大国,92%的天然气需要从国外进口。图二为2017年德国天然气进口来源构成图。目前,俄罗斯、德国等国家在图1中甲乙两地间新建天然气输气管道。
(1)简述西欧大量输入天然气的主要原因。
(2)与北海相比,评价在波罗的海建设天然气管道的自然条件。
(3)简述德国天然气进口来源的主要特征,并指出德国在甲乙两地间采用输气管道进口天然气的优势。
【答案】(1)经济发达,需求量大;本地天然气产量较小,供需矛盾突出;天然气为低污染能源,对环境影响较小。
(2)有利:海水深度较浅;风浪较小等。不利:冬季海面结冰。
(3)特征:来源于邻近国家;来源多元,俄罗斯比例最大。优势:运输连续性强;运输安全性高;运输量大;成本低。
【分析】本题考查西欧能源利用的影响因素及天然气管道修建的影响因素等知识点,多为基础知识考查,同时考查学生的读图分析能力。
【详解】(1)西欧天然气储量、产量有限,但是西欧多发达国家,经济发展对能源需求量大,冬季冷湿,部分地区需要天然气取暖,因此天然气需求量大,天然气供需矛盾突出;西欧注重环保,多使用比较清洁的能源,天然气为低污染能源,对环境污染小,因此西欧大量进口天然气。
(2)题目要求评价波罗的海建设天然气管道的自然条件,要从有利和不利两方面回答。据图可以看出,波罗的海属于内海,北海是边缘海,波罗的海海水深度比北海浅,四面受陆地阻挡,风力较小,风浪小,利于天然气管道建设;波罗的海是世界盐度最低的海,且纬度比北海高,北海受北大西洋暖流影响大,因此波罗的海冬季易结冰,不利于天然气管道建设。
(3)据图2分析,德国天然气进口来源主要是俄罗斯,其次是挪威、荷兰,主要来源于临近国家,来源多元化较明显,其中俄罗斯的比重最大。甲乙之间主要连接俄罗斯西欧部分及德国北部,甲乙之间经济联系较为紧密,陆地修建会穿过多个国家,沿线人类陆地活动较为频繁,可或干扰天然气运输;若经过波罗的海修建,可以减少人类陆地活动干扰,充分发挥管道运输的连续性强、运输安全性高、运量大、成本低的优点。
高中地理人教版 (2019)必修 第二册第二节 交通运输布局对区域发展的影响随堂练习题: 这是一份高中地理人教版 (2019)必修 第二册<a href="/dl/tb_c4003762_t7/?tag_id=28" target="_blank">第二节 交通运输布局对区域发展的影响随堂练习题</a>,文件包含人教版高中地理必修第二册同步讲义42交通运输布局对区域发展的影响学案解析版docx、人教版高中地理必修第二册同步讲义42交通运输布局对区域发展的影响学案原卷版docx等2份试卷配套教学资源,其中试卷共52页, 欢迎下载使用。
高中地理人教版 (2019)必修 第二册第一节 区域发展对交通运输布局的影响精练: 这是一份高中地理人教版 (2019)必修 第二册<a href="/dl/tb_c4003761_t7/?tag_id=28" target="_blank">第一节 区域发展对交通运输布局的影响精练</a>,共7页。试卷主要包含了京张高铁建设的决定性因素是等内容,欢迎下载使用。
人教版 (2019)必修 第二册第一节 区域发展对交通运输布局的影响综合训练题: 这是一份人教版 (2019)必修 第二册<a href="/dl/tb_c4003761_t7/?tag_id=28" target="_blank">第一节 区域发展对交通运输布局的影响综合训练题</a>,共15页。试卷主要包含了选择题,填空题,综合题等内容,欢迎下载使用。

