还剩2页未读,
继续阅读
所属成套资源:浙教版数学九上课件PPT+教案整册(含单元教案)
成套系列资料,整套一键下载
浙教版数学九上第二章《简单事件的概率》单元教案
展开
这是一份浙教版数学九上第二章《简单事件的概率》单元教案,共4页。
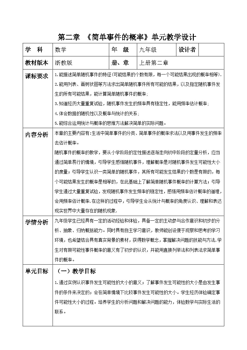
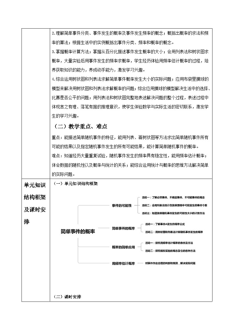
学 科第二章 《简单事件的概率》单元教学设计数学年 级九年级设计者教材版本浙教版册、章上册第二章课标要求1.能描述简单随机事件的特征(可能结果的个数有限,每一个可能结果出现的概率相等).2.能用列表、画树状图等方法求出简单随机事件所有可能的结果,以及指定随机事件发生的所有可能结果,能计算简单随机事件的概率;3.知道经历大量重复试验,随机事件发生的频率具有稳定性,能用频率估计概率;4.体会数据的随机性以及概率与统计的关系;5.能综合运用统计与概率的思维方法解决简单的实际问题。内容分析本章的主要内容有:生活中简单事件的分类、简单事件的概率求法以及用事件发生的频率去估计概率。随机事件的概率的教学,要从小学阶段的定性描述逐渐走向初中阶段的定量分析,应当通过简单易行的情境,引导学生感悟随机事件,理解概率是对随机事件发生可能性大小的度量;引导学生认识一类简单的随机事件,其所有可能发生结果的个数是有限的,每个可能结果发生的概率是相等的,在此基础上了解简单随机事件概率的计算方法;引导学生通过大量重复试验,发现随机事件发生频率的稳定性,感悟用频率估计概率的道理,会用频率估计概率.在这样的过程中,引导学生会从统计与概率的角度认识、理解和表达现实世界中大量存在的随机现象.学情分析九年级学生已经具有一定的活动经验和体验,具备一定的主动参与合作意识和初步的分析、抽象、归纳概括能力。同时具有自主学习意识,教师能创设便于观察和思考的学习环境,也希望结合具有真实背景的素材,获得数学概念,掌握解决问题的技能与方法.学生对有限可能性事件概率的意义有了初步的认识,并能用直接列举法和列表法求简单事件的概率。单元目标(一)教学目标1.通过实例认识事件发生可能性的大小的意义;了解事件发生可能性的大小是由发生事件的条件来决定的;会在简单情境下比较事件发生可能性的大小。学生经历体验确定事件可能性大小的过程。培养学生的分析问题和解决问题的能力,体验数学与实际生活的联系。2.理解简单事件分类、事件发生的概率及事件发生频率的概念;概括出概率的求法和频率的算法;根据生活中的实例概括出事件分类、频率和概率的概念。3.掌握概率计算方法;掌握从百分比描述事件发生概率的大小;会用列表法和树状图求概率,大量实验后用事件发生的频率求概率,学生经历体验用频率估计概率的过程,培养获取知识的能力,养成动手能力,激发学习兴趣。4.综合运用树状图和列表法求解简单事件概率发生大小的实际问题;应用布袋里摸球的模型来解决用树状图和列表法求解概率的问题;综合应用摸球的模型解决生活中的选择、比赛是否公平的问题;用列表法和树状图完整地表述解决问题的整个过程,表述过程中体现言之有理、落笔有据的推理意识,使学生体验数学与实际生活的密切联系,激发学生的学习兴趣。(二)教学重点、难点重点:能描述简单随机事件的特征,能用列表、画树状图等方法求出简单随机事件所有可能的结果以及指定随机事件发生的所有可能结果,能计算简单随机事件的概率。难点:知道经历大量重复试验,随机事件发生的频率具有稳定性,能用频率估计概率;体会数据的随机性以及概率与统计的关系;能综合运用统计与概率的思维方法解决简单的实际问题。单元知识结构框架及课时安排(一)单元知识结构框架(二)课时安排课时编号单元主要内容课时数2.1事件的可能性22.2简单事件的概率22.3用频率估计概率12.4概率的简单应用1达成评价课题课时目标达成评价评价任务事件的可能性(2课时)1.了解必然事件、不确定事件、不可能事件的概念;2.了解事件发生的可能性的意义,会运用列举法统计在简单情境中可能发生的事件个数,并会比较、描述简单事件的可能性大小。能判断出事件发生的可能性大小,及通过可能性的大小来理解概率的概念.1.了解“必然事件”、“不可能事件”、“不确定事件”的概念.2.比较、描述简单事件的可能性大小。1.在初步体验事件的发生的可能性是有大小的基础上,进一步体验简单事件发生的可能性的大小.2.知道简单随机事件发生的可能性大小的计算方法.1.理解事件发生的可能性的大小。2.掌握对随机事件发生的可能性大小的判断方法。通过比较各事件发生的条件及其对事件发生的影响来比较事件发生的可能性大小。简单事件的概率(2课时)1.了解事件A发生的概率为;2.理解等可能事件的概念,并准确判断某些随机事件是否等可能;3.会利用概率公式求事件的概率。1.等可能事件和利用概率公式求事件的概率。2.判断一些事件可能性是否相等。1.探究事件发生的概率。2.探究如何求随机事件的概率。1.在具体情境中进一步了解概率的意义。2.进一步运用列举法(包括列表、画树状图)计算简单事件的概率.会运用列举法(包括列表、画树状图)计算简单事件的概率.1.探究用公式求简单事件发生的概率2.探究用列表、画树状图计算简单事件的概率。用频率估计概率(1课时)理解每次试验可能结果不是有限个,或各种可能结果发生的可能性不相等时,用频率估计概率的方法,能应用模拟实验求概率及其它们的应用.通过大量重复实验,用一个事件发生的频率来估计这一事件发生的概率。1.探究用频率估计概率的条件及方法.2.随机数的概念.3.模拟实验的概念及它的各种方法.概率的简单应用(1课时)1.通过实例进一步丰富对概率的认识.2.紧密结合实际,培养应用数学的意识.3.用等可能事件的概率公式解决一些实际问题.会综合运用事件的可能性来解决一些简单的实际问题。学会调查、统计,利用学习的概率结合实际问题发表自己的看法,并对事件作出合理的判断和预测,用优化原则作决策,解决实际问题。
学 科第二章 《简单事件的概率》单元教学设计数学年 级九年级设计者教材版本浙教版册、章上册第二章课标要求1.能描述简单随机事件的特征(可能结果的个数有限,每一个可能结果出现的概率相等).2.能用列表、画树状图等方法求出简单随机事件所有可能的结果,以及指定随机事件发生的所有可能结果,能计算简单随机事件的概率;3.知道经历大量重复试验,随机事件发生的频率具有稳定性,能用频率估计概率;4.体会数据的随机性以及概率与统计的关系;5.能综合运用统计与概率的思维方法解决简单的实际问题。内容分析本章的主要内容有:生活中简单事件的分类、简单事件的概率求法以及用事件发生的频率去估计概率。随机事件的概率的教学,要从小学阶段的定性描述逐渐走向初中阶段的定量分析,应当通过简单易行的情境,引导学生感悟随机事件,理解概率是对随机事件发生可能性大小的度量;引导学生认识一类简单的随机事件,其所有可能发生结果的个数是有限的,每个可能结果发生的概率是相等的,在此基础上了解简单随机事件概率的计算方法;引导学生通过大量重复试验,发现随机事件发生频率的稳定性,感悟用频率估计概率的道理,会用频率估计概率.在这样的过程中,引导学生会从统计与概率的角度认识、理解和表达现实世界中大量存在的随机现象.学情分析九年级学生已经具有一定的活动经验和体验,具备一定的主动参与合作意识和初步的分析、抽象、归纳概括能力。同时具有自主学习意识,教师能创设便于观察和思考的学习环境,也希望结合具有真实背景的素材,获得数学概念,掌握解决问题的技能与方法.学生对有限可能性事件概率的意义有了初步的认识,并能用直接列举法和列表法求简单事件的概率。单元目标(一)教学目标1.通过实例认识事件发生可能性的大小的意义;了解事件发生可能性的大小是由发生事件的条件来决定的;会在简单情境下比较事件发生可能性的大小。学生经历体验确定事件可能性大小的过程。培养学生的分析问题和解决问题的能力,体验数学与实际生活的联系。2.理解简单事件分类、事件发生的概率及事件发生频率的概念;概括出概率的求法和频率的算法;根据生活中的实例概括出事件分类、频率和概率的概念。3.掌握概率计算方法;掌握从百分比描述事件发生概率的大小;会用列表法和树状图求概率,大量实验后用事件发生的频率求概率,学生经历体验用频率估计概率的过程,培养获取知识的能力,养成动手能力,激发学习兴趣。4.综合运用树状图和列表法求解简单事件概率发生大小的实际问题;应用布袋里摸球的模型来解决用树状图和列表法求解概率的问题;综合应用摸球的模型解决生活中的选择、比赛是否公平的问题;用列表法和树状图完整地表述解决问题的整个过程,表述过程中体现言之有理、落笔有据的推理意识,使学生体验数学与实际生活的密切联系,激发学生的学习兴趣。(二)教学重点、难点重点:能描述简单随机事件的特征,能用列表、画树状图等方法求出简单随机事件所有可能的结果以及指定随机事件发生的所有可能结果,能计算简单随机事件的概率。难点:知道经历大量重复试验,随机事件发生的频率具有稳定性,能用频率估计概率;体会数据的随机性以及概率与统计的关系;能综合运用统计与概率的思维方法解决简单的实际问题。单元知识结构框架及课时安排(一)单元知识结构框架(二)课时安排课时编号单元主要内容课时数2.1事件的可能性22.2简单事件的概率22.3用频率估计概率12.4概率的简单应用1达成评价课题课时目标达成评价评价任务事件的可能性(2课时)1.了解必然事件、不确定事件、不可能事件的概念;2.了解事件发生的可能性的意义,会运用列举法统计在简单情境中可能发生的事件个数,并会比较、描述简单事件的可能性大小。能判断出事件发生的可能性大小,及通过可能性的大小来理解概率的概念.1.了解“必然事件”、“不可能事件”、“不确定事件”的概念.2.比较、描述简单事件的可能性大小。1.在初步体验事件的发生的可能性是有大小的基础上,进一步体验简单事件发生的可能性的大小.2.知道简单随机事件发生的可能性大小的计算方法.1.理解事件发生的可能性的大小。2.掌握对随机事件发生的可能性大小的判断方法。通过比较各事件发生的条件及其对事件发生的影响来比较事件发生的可能性大小。简单事件的概率(2课时)1.了解事件A发生的概率为;2.理解等可能事件的概念,并准确判断某些随机事件是否等可能;3.会利用概率公式求事件的概率。1.等可能事件和利用概率公式求事件的概率。2.判断一些事件可能性是否相等。1.探究事件发生的概率。2.探究如何求随机事件的概率。1.在具体情境中进一步了解概率的意义。2.进一步运用列举法(包括列表、画树状图)计算简单事件的概率.会运用列举法(包括列表、画树状图)计算简单事件的概率.1.探究用公式求简单事件发生的概率2.探究用列表、画树状图计算简单事件的概率。用频率估计概率(1课时)理解每次试验可能结果不是有限个,或各种可能结果发生的可能性不相等时,用频率估计概率的方法,能应用模拟实验求概率及其它们的应用.通过大量重复实验,用一个事件发生的频率来估计这一事件发生的概率。1.探究用频率估计概率的条件及方法.2.随机数的概念.3.模拟实验的概念及它的各种方法.概率的简单应用(1课时)1.通过实例进一步丰富对概率的认识.2.紧密结合实际,培养应用数学的意识.3.用等可能事件的概率公式解决一些实际问题.会综合运用事件的可能性来解决一些简单的实际问题。学会调查、统计,利用学习的概率结合实际问题发表自己的看法,并对事件作出合理的判断和预测,用优化原则作决策,解决实际问题。
相关资料
更多

