初中语文人教部编版(2024)七年级上册猫教案
展开【教学目标】
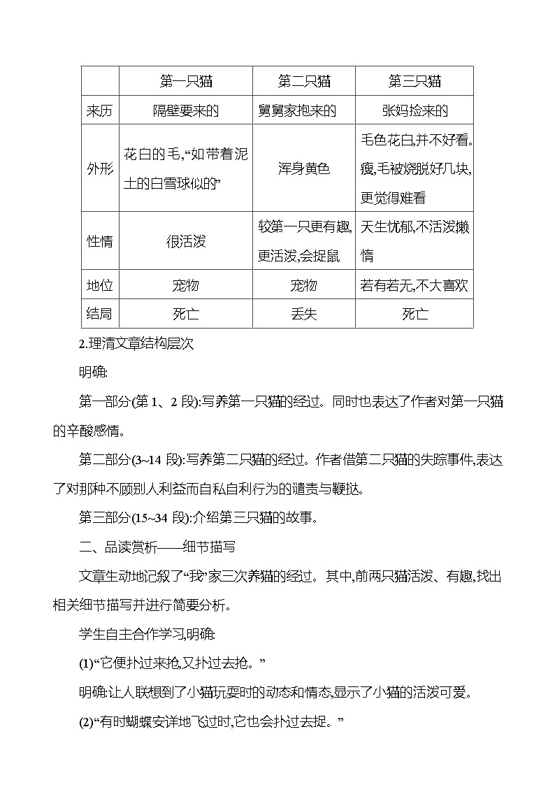
1.了解三只猫的不同外形、性情及在家中的地位。
2.理解对比手法的运用,体会文章的思想感情及蕴含的人生哲理。
3.揣摩生动的细节描写。培养关爱动物、善待生命的情感。
【情境导入】
同学们,猫是大家都很熟悉的一种小动物。很多家庭因为猫惹人喜爱而养它。我国著名作家郑振铎先生,他家也曾养过三只小猫。从养这三只小猫的过程中,他领悟到了一些生活的哲理和做人的道理。究竟是什么样的哲理呢?今天,我们一起来学习郑振铎先生的散文《猫》。
【新课解读】
一、整体感知——理清思路
1.请同学们有感情地朗读课文,初步感知文章,体会文章的思想感情。
朗读课文,完成下表。
学生讨论交流后明确:
2.理清文章结构层次
明确:
第一部分(第1、2段):写养第一只猫的经过。同时也表达了作者对第一只猫的辛酸感情。
第二部分(3~14段):写养第二只猫的经过。作者借第二只猫的失踪事件,表达了对那种不顾别人利益而自私自利行为的谴责与鞭挞。
第三部分(15~34段):介绍第三只猫的故事。
二、品读赏析——细节描写
文章生动地记叙了“我”家三次养猫的经过。其中,前两只猫活泼、有趣,找出相关细节描写并进行简要分析。
学生自主合作学习,明确:
(1)“它便扑过来抢,又扑过去抢。”
明确:让人联想到了小猫玩耍时的动态和情态,显示了小猫的活泼可爱。
(2)“有时蝴蝶安详地飞过时,它也会扑过去捉。”
明确:让人联想到小猫的脑袋、眼睛随着蝴蝶的飞舞而转来转去并伺机捕捉的可爱模样。
(3)“有时由树上跃到墙上,又跑到街上,在那里晒太阳。”
“隐身在阳光隐约里的绿叶中,好像在等待着要捉捕什么似的。”
明确:小猫的淘气、顽皮让我们会心一笑。
小结:这一系列句子,从细小的方面写出了前两只猫的活泼可爱、顽皮淘气。
这样的描写,叫作细节描写。它可以使文章生动而富有情趣。
三、合作探究——揣摩情感
(1)第二只猫丢失后,作者写道:“自此,我家好久不养猫。”第三只猫死后,作者又写道:“自此,我家永不养猫。”试着联系课文中的描写,体会这两句话包含的思想感情有什么不同。
思考、讨论,明确:
第二只猫丢失后,失落感久久萦绕于心。缺德的人太气人了,叫人愤恨难消。养猫固然快乐,可是亡失的痛苦更叫人难受,于是才有不想马上养的想法。第三只猫的死,使“我”深感内疚,“我永无改正我的过失的机会了”,见了猫反而触发自己灵魂的伤痛,于是才有永不养猫的想法。
(2)事情澄清后,“我”心里十分难过,作者是怎样抒发这种感情的?齐读第30、31段。
思考、讨论,明确:
这是“我”的忏悔。同时告诉我们,无论做什么事,都不能主观臆断,否则,就会出现差错,甚至造成无法补救的过失。
(3)按句式说话:“对 ,我想说: 。”
学生讨论、交流。
示例:对作品中的“我”,对“我”妄下断语,冤枉可怜猫的事件,我想说:凡事不能单凭印象,主观臆断,更重要的是要弄清事实;对人对事不存偏见私心,要宽容,要仁爱,要同情弱小者。
又如:对作品中的猫,我想说:在不合理的社会中,弱小者总是饱尝着生活的不幸,不受欢迎的人往往会成为冤案的牺牲品,人的个性需要自我完善,才能避免不幸。
四、拓展延伸
1.在生活中,你是否也曾经错怪过别人或被人误解过?把事情经过说给其他同学听听,并和同学讨论一下怎样才能减少彼此之间的误会。
示例:第一问:略。第二问:我们无论做什么事,千万不能凭个人的好恶、私心和偏见随意处置,否则就会出差错,甚至造成无法补救的过失。
2.我国古代咏猫的诗。
(1)抱负颇自奇,不尚威与武。坐卧青毡旁,优游度寒暑。——王冕《画猫图》
(2)似虎能缘木,如驹不伏辕。但知空鼠穴,无意为鱼餐。——陆游《得猫於近村以雪儿名之戏为作诗》
(3)裹盐迎得小狸奴,尽护山房万卷书。惭愧家贫策勋薄,寒无毡坐食无鱼。
——陆游《赠猫》
(4)养得狸奴立战功,将军细柳有家风。一箪未厌鱼餐薄,四壁当令鼠穴空。
——黄庭坚《谢周文之送猫儿》
五、本课小结
三只猫,三个故事,三种命运。作者的得与失,喜怒哀乐,自责反省,都给予我们深深的启迪。同学们,作者仅仅是在说猫吗?我们分明有种感觉,这哪里是在写猫呢?分明是一幕幕世态人情的写真!在我们的生活当中,也会有与其他的小生命或弱势群体共同相处的时候,我们只有平等地对待它们,尊重它们,我们才能感受到生命之美,我们才能避免看到生命之悲。
附板书设计:
第一只猫
第二只猫
第三只猫
来历
外形
性情
地位
结局
第一只猫
第二只猫
第三只猫
来历
隔壁要来的
舅舅家抱来的
张妈捡来的
外形
花白的毛,“如带着泥土的白雪球似的”
浑身黄色
毛色花白,并不好看。瘦,毛被烧脱好几块,更觉得难看
性情
很活泼
较第一只更有趣,更活泼,会捉鼠
天生忧郁,不活泼,懒惰
地位
宠物
宠物
若有若无,不大喜欢
结局
死亡
丢失
死亡
初中语文猫教案: 这是一份初中语文<a href="/yw/tb_c107555_t8/?tag_id=27" target="_blank">猫教案</a>,共6页。教案主要包含了导入新课,初读课文,整体感知,深入阅读,理解分析,情感体验,角色扮演,主题探讨,价值引导等内容,欢迎下载使用。
人教部编版(2024)七年级上册(2024)17 猫/郑振铎教案: 这是一份人教部编版(2024)七年级上册(2024)<a href="/yw/tb_c4050816_t8/?tag_id=27" target="_blank">17 猫/郑振铎教案</a>,共7页。教案主要包含了导入新课,教学新课,板书设计等内容,欢迎下载使用。
语文七年级上册(2024)第五单元教案: 这是一份语文七年级上册(2024)<a href="/yw/tb_c4050814_t8/?tag_id=27" target="_blank">第五单元教案</a>,共3页。教案主要包含了导入,整体感知,研读课文,小结等内容,欢迎下载使用。

