初中语文人教部编版(2024)七年级上册(2024)第一单元3* 雨的四季/刘湛秋作业ppt课件
展开任务二:赏雨·设计性情标签
任务三:听雨·朗诵特色金句
任务一:积累·字词常识闯关
我校读书协会计划举办“四时美景”好文推荐活动,刘湛秋《雨的四季》一文以高票入选。请你以会员的身份参加此次活动,并积极完成相应的任务。
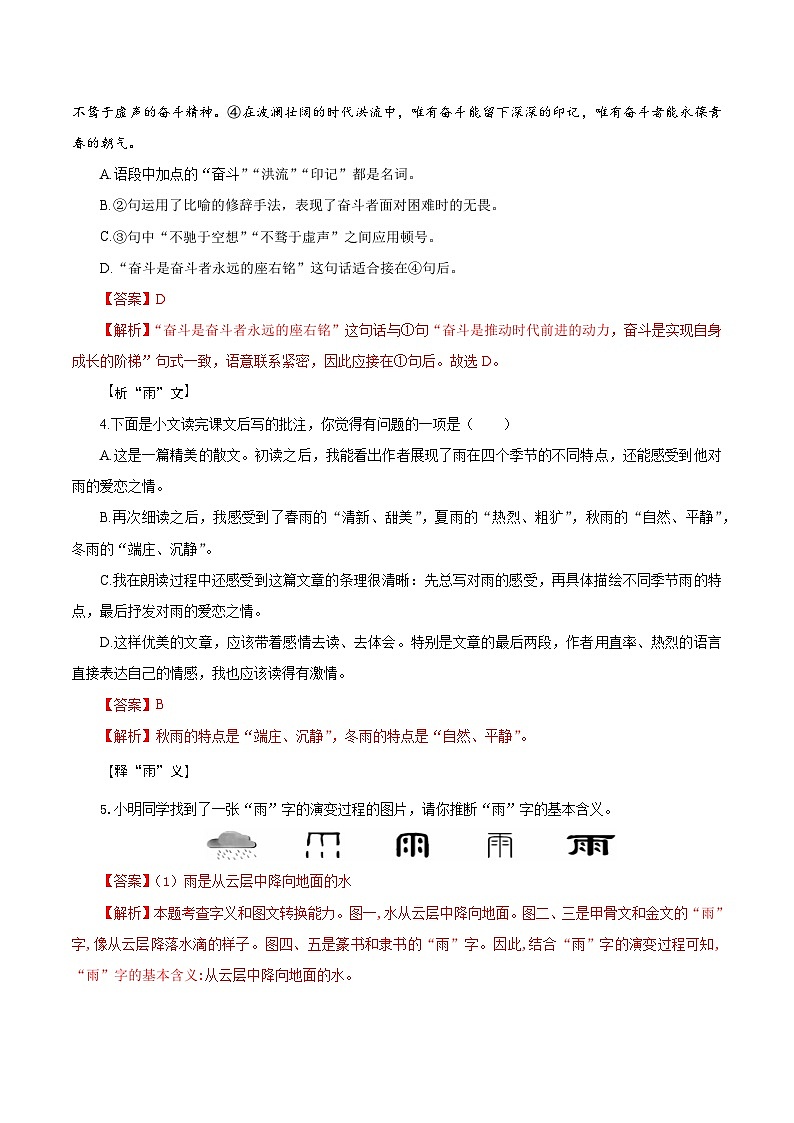
由于名额有限,本次活动采取“字词常识积累”闯关的形式领取门票,闯关成功的同学才能获得入场券。请同学们闯关。
第一关:请给下列标红字注音,并大声朗读下列词语。
蝉( ) 花苞( ) 娇媚( ) 棱镜( ) 粗犷( ) 睫毛( ) 衣裳( ) 铃铛( ) 端庄( ) 静谧( ) 屋檐( ) 凄冷( ) 化妆( ) 莅临( ) 造访( ) 吝啬( ) 干涩( ) 草垛( ) 绿茵茵( )咄咄逼人( )池畦( ) 高邈( ) 冷冽( ) 淅淅沥沥( )
第二关:请根据释义写出课文中相应的词语。
(1)文中指没开放的花骨朵儿。( )(2)种子或孢子发芽。( )(3)形容草地等一片碧绿。( )(4)以透明材料制成的多面体,能折射 出不同颜色的光。( )(5)粗豪;豪放。( )(6)争着向前,唯恐落后。( )(7)形容轻微的风声、雨声、落叶声等。 ( )(8)寒冷。冽,冷。( )
(9)(感觉)又干又涩,不润泽。( )(10)需要到难以等待的程度;十分急切。 ( )(11)端正庄重。( )(12)安静。 谧,安宁、平静。( )(13)高而远。 邈,遥远。( )(14)拜访。(多用于书面)。( )(15)过分爱惜自己的财物,不舍得给别人, 也不舍得自己用( )(16)形容气势汹汹、盛气凌人。( )
刘湛秋(1935-2023) ,原名 ,安徽芜湖人, 、翻译家。著有著有诗集《生命的欢乐》《无题抒情诗》《人·爱情·风景》,散文诗集《遥远的吉他》等,译著有《普希金抒情诗选》等。诗集《无题抒情诗》曾获中国新诗奖。刘湛秋诗文,笔触细腻,清新空灵,富有现代意识,手法新颖洒脱,立足表现感觉和情绪,既面对生活又超越时空,被誉为“ ”。
第三关:请根据你课前查阅资料所得补全下列空缺。
文中的四季之雨,“容貌”有别,“性情”各异。自由朗读课文,结合相关语句,为你最喜欢的雨设计3个标签,展现出这个季节的雨的独特个性。
春天,树叶开始闪出黄青,花苞轻轻地在风中摆动,似乎还带着一种冬天的昏黄。可是只要经过一场春雨的洗淋,那种颜色和神态是难以想象的。每一棵树仿佛都睁开特别明亮的眼睛,树枝的手臂也顿时柔软了,而那萌发的叶子,简直就像起伏着一层绿茵茵的波浪。水珠子从花苞里滴下来,比少女的眼泪还娇媚。半空中似乎总挂着透明的水雾的丝帘,牵动着阳光的彩棱镜 。这时,整个大地是美丽的。小草似乎像复苏的蚯蚓一样翻动,发出一种春天才能听到的沙沙声。呼吸变得畅快,空气里像有无数芳甜的果子,在诱惑着鼻子和嘴唇。真的,只有这一场雨,才完全驱走了冬天,才使世界改变了姿容。
而夏天,就更是别有一番风情了。夏天的雨也有夏天的性格,热烈而又粗犷。天上聚集几朵乌云,有时连一点儿雷的预告也没有,你还来不及思索,豆粒大的雨点就打来了。可这时雨并不可怕,因为你浑身的毛孔都热得张开了嘴,巴望着那清凉的甘露。打伞、戴斗笠固然能保持身上的干爽,可光头浇、洗个雨澡更有滋味,只是淋湿的头发、额头、睫毛滴着水,挡着眼睛的视线,耳朵也有些痒嗦嗦的。这时,你会更喜欢一切。如果说,春雨给大地披上美丽的衣裳,而经过几场场雨,才完全驱走了冬天,夏天的透雨的浇灌,大地就以自己的丰满而展示它全部的诱惑了。一切都毫不掩饰地敞开了。花朵怒放着,树叶鼓着浆汁,数不清的杂草争先恐后地成长,暑气被一片绿的海绵吸收着。而荷叶铺满了河面,迫切地等待着雨点,和远方的蝉声、近处的蛙鼓一起奏起夏天的雨的交响曲。
当田野染上一层金黄,各种各样的果实摇着铃铛的时候,雨,似乎也像出嫁生了孩子的妇人,显得端庄而又沉静了。这时候,雨不大出门。田野上几乎总是金黄的太阳。也许,人们都忘记了雨。成熟的庄稼等待收割,金灿灿的种子需要晒干,甚至红透了的山果也希望最后的晒甜。忽然,在一个夜晚,窗玻璃上发出了响声,那是雨,是使人静谧、使人怀想、使人动情的秋雨啊!天空是暗的,但雨却闪着光;田野是静的,但雨在倾诉着。顿时,你会产生一脉悠远的情思。也许,在人们劳累了一个春夏,收获已经在大门口的时候,多么需要安静和沉思啊!雨变得更轻,也更深情了,水声在屋檐下,水花在窗玻璃上,会陪伴着你的夜梦。如果你怀着那种快乐感的话,那白天的秋雨也不会使人厌烦。你只会感到更高邈、深远,并让凄冷的雨滴,去纯净你的灵魂,而且一定会遥望到一场秋雨后将出现的一个更净美、开阔的大地。
也许,到冬天来临,人们会讨厌雨吧!但这时候,雨已经化了妆,它经常变成美丽的雪花,飘然莅临人间。但在南国,雨仍然偶尔造访大地,但它变得更吝啬了。它既不倾盆瓢泼,又不绵绵如丝,或淅淅沥沥,它显出一种自然、平静。在冬日灰蒙蒙的天空中,雨变得透明,甚至有些干巴,几乎没有春、夏、秋那样富有色彩。但是,人们受够了冷冽的风的刺激,讨厌那干涩而苦的气息,当雨在头顶上飘落的时候,似乎又降临了一种特殊的温暖,仿佛从那湿润中又漾出花和树叶的气息。那种清冷是柔和的,没有北风那样咄咄逼人。远远地望过去,收割过的田野变得很亮,没有叶的枝干、淋着雨的草垛,对着瓷色的天空,像一幅干净利落的木刻。而近处池畦里的油菜,经这冬雨一洗,甚至忘记了严冬。忽然到了晚间,水银柱降下来,黎明提前敲着窗户,你睁眼一看,屋顶、树枝、街道,都已经盖上柔软的雪被,地上的光亮比天上还亮。这雨的精灵,雨的公主,给南国城市和田野带来异常的蜜情,是它送给人们一年中最后的一份礼物。
如果以乐器来对应四季,我想春天应该是小号,夏天是定音鼓,秋天是大提琴,冬天则是圆号和长笛……
文中的四季之雨,各以其独有的情致与风韵展现着自身的美,请你选择一句或几句最能代表雨的特点的“金句”,进行朗读设计,为其代言。
春雨是清新的,“复苏的”“春天”“畅快”重读,再给小草配音,把这种春天特有的沙沙声补充上去,仿佛能让人闻到新草生发的清新的味道。春雨是甜美的,“芳甜的”“诱惑着”重读,仿佛春雨里就有糖果的味道,它像魔法师一样给大地带来了甜甜的果香。春雨还是生机焕发的,“完全”“改变”重读就可以把春雨使世界改变姿容,让万物生机焕发的神奇凸显出来!
“怒放”表现了花朵绽放时饱满的姿态;树叶“鼓着”浆汁,好像绿色满得快要溢出来;“争先恐后”表现杂草成长的急切。这些词语重读,突出夏雨热烈、粗犷的特点。
“端庄”“沉静”是秋雨的特点,要重读。两个“更”字重读,强调秋雨之深情。读本段时,语气由热烈转而深情。语速要稍稍慢一点。
与夏雨的热烈不同,冬雨“平静”“柔 和”,给人以“温暖”和“蜜情”。 朗读 本段时, 语气柔和, 语速要较之前舒缓,感情既深沉又饱满。
它显出一种自然、平静。似乎又降临了一种特殊的温暖……那种清冷是柔和的……这雨的精灵,雨的公主,给南国城市和田野带来异常的蜜情。
春雨飘洒着稚嫩,夏雨挥洒着张扬,秋雨流淌着沉思,冬雨低吟着从容。通过这四季雨之美,我们更感悟到了自然之美,生命之美。请大家再次打开课本,大声朗读,读出雨之美,读出雨中情。
本文在描写四季的雨时,频繁地运用比喻和拟人的修辞手法。那么,你认为写得最好的是哪一处呢?选择文中的具体语句,联系前两课所学,围绕修辞的表达效果以会员身份进行推荐。
任务四:品雨·发现修辞奥秘
小草似乎像复苏的蚯蚓一样翻动,发出一种春天才能听到的沙沙声。
这处比喻把苏醒的小草比作蚯蚓,小草本来动得没有那么明显,蚯蚓扭动才让人看得出来,这句把小草那么细微的动态写了出来,就好像用了“快进”一样,将小草的这种生机勃勃很好地展现出来。
半空中似乎总挂着透明的水雾的丝帘,牵动着阳光的彩棱镜。
形象地写出了春雨过后大地的斑斓、美丽。 “挂”“牵动”两个动词,化静为动,为景物增添了活力。
花朵怒放着,树叶鼓着浆汁,数不清的杂草争先恐后地成长,暑气被一片绿的海绵吸收着。
“怒放”“鼓着”“争先恐后”分别刻画出花朵、树叶、杂草在夏季生长的茂盛。将“数不清的杂草”比作“一片绿的海绵”,新鲜而贴切,写出了小草蓬勃生长、吸收暑气、带来清凉的特点。
这时候,雨不大出门。
这处拟人不仅把秋雨不那么频繁的特点写出来,还把秋雨写得像一个端庄沉静的妇人,仿佛就是我们生活中很熟悉的人一样。
可这时雨并不可怕,因为你浑身的毛孔都热得张开了嘴,巴望着那清凉的甘露。
形象地写出了夏季炎热的程度,以及人们对清凉的夏雨的渴盼。
而荷叶铺满了河面,迫切地等待着雨点,和远方的蝉声、近处的蛙鼓一起奏起夏天的雨的交响曲。
荷叶、蝉声、蛙鼓,视听结合,共同构成了一幅充满诗意的画卷。运用拟人、比喻的修辞手法,生动地写出了自然万物对夏雨的急切期盼。
除了《雨的四季》,本单元我们还读到了朱自清和老舍等名家笔下的精妙修辞,特别是一些比喻和拟人的句子。同学们,你知道他们为什么能将普通的事物写得这样生动有趣吗?试着给下面其中一个句子画一幅流程图。
比喻:看,像牛毛,像花针,像细丝,密密地斜织着,人家屋顶上全笼着一层薄烟。(朱自清《春》)小草似乎像复苏的蚯蚓一样翻动,发出一种春天才能听到的沙沙声。(刘湛秋《雨的四季》)
拟人:他们全安静不动地低声地说:“你们放心吧,这儿准保暖和。”(老舍《济南的冬天》)……雨,似乎也像出嫁生了孩子的妇人,显得端庄而又沉静了。这时候,雨不大出门。(刘湛秋《雨的四季》)
“→”处,到底用了什么魔法让精妙的比喻和拟人诞生的呢?请同学们在箭头上方写下你的答案,并说说你的想法。
小草是在泥土里生长的,蚯蚓也经常在泥土中扭来扭去地活动,小草从土地里冒出来,就好像蚯蚓从泥土里扭出来一样。作者看到了小草和蚯蚓之间的共同点,从小草联想到蚯蚓,精妙的比喻就诞生了!
当我们发挥奇妙的联想和想象时,那些精妙的比喻和拟人就会诞生。但别忘了,把我们的眼睛投向天空和大地,细致地观察,用心去体会这个世界的美好、欢乐,一切美好的联想和想象才会真正发生。
读朱自清的《春》,我们发现万物有情,读老舍的《济南的冬天》,我们感悟到冬天的温情。那么刘湛秋的在《雨的四季》中去又寄托了怎样的情思?请你以会员身份为大家解读。
任务五:悟雨·品读作者情思
请你从文中找出传达作者情思的语段,说活本文表达了怎样的情感。
我喜欢雨,无论什么季节的雨,我都喜欢。她给我的形象和记忆,永远是美的。(第1段)
啊,雨,我爱恋的雨啊,你一年四季常在我的眼前流动,你给我的生命带来活跃,你给我的感情带来滋润,你给我的思想带来流动……(第6段)
啊,总是美丽而使人爱恋的雨啊!(第7段)
抒发了作者对“雨”的爱恋、赞美之情。
只希望日益增多的绿色,能把你请回我们的生活之中。(第7段)
抒发了作者对大自然的热爱,对生活的热爱。刘湛秋应该是一个特别喜欢亲近自然,热爱生活的人。
第一段作者称“雨”为“她”,最后一段作者称“雨”为“你”,从“她”到“你”,可见作者把“雨”当作人对待。如果四季的雨分别代表人生的不同阶段,你会如何比拟?
如果说春雨是清纯娇羞的小姑娘,那么夏雨则是青春飞扬的少女,秋雨则是端庄沉静的妇人,冬雨就是平和从容的老人。
雨走过四季,正像一个人走过了生命的四季:走过少年的稚嫩,走过青年的张狂,走过中年的沉稳,走过老年的平和。雨在四季中轮回,生命在起伏中前进。也许这正是刘湛秋对生命的感悟!而能够感知这一切的,是作者对生命的热爱与追求。
春雨:清新、润泽、甜美
夏雨:热烈、粗犷、奔放
秋雨:沉静、端庄、深情
冬雨:自然、平静、纯洁
初中语文人教部编版(2024)七年级上册(2024)8 《世说新语》二则完美版作业课件ppt: 这是一份初中语文人教部编版(2024)七年级上册(2024)<a href="/yw/tb_c4050781_t3/?tag_id=26" target="_blank">8 《世说新语》二则完美版作业课件ppt</a>,文件包含第8课品读聪慧故事传承优良家风《〈世说新语〉二则》教学课件pptx、第8课品读聪慧故事传承优良家风《〈世说新语〉二则》教学设计七年级语文上册同步人教部编版2024docx、第8课《世说新语》二则分层作业原卷版docx、第8课《世说新语》二则分层作业解析版docx、第8课品读聪慧故事传承优良家风《〈世说新语〉二则》导学案七年级语文上册同步人教部编版2024docx、《咏雪》朗诵mp4、《陈太丘与友期行》朗读mp4等7份课件配套教学资源,其中PPT共60页, 欢迎下载使用。
人教部编版(2024)7* 散文诗二首优秀作业课件ppt: 这是一份人教部编版(2024)<a href="/yw/tb_c4050778_t3/?tag_id=26" target="_blank">7* 散文诗二首优秀作业课件ppt</a>,文件包含第7课母爱如莲自荫蔽化作金花昵母亲《散文诗二首》教学课件pptx、第7课母爱如莲自荫蔽化作金花昵母亲《散文诗二首》教学设计七年级语文上册同步人教部编版2024docx、第7课散文诗二首分层作业原卷版docx、第7课散文诗二首分层作业解析版docx、第7课母爱如莲自荫蔽化作金花昵母亲《散文诗二首》导学案七年级语文上册同步人教部编版2024docx、《荷叶母亲》朗诵李修平mp4、《金色花》朗读视频mp4等7份课件配套教学资源,其中PPT共39页, 欢迎下载使用。
人教部编版(2024)七年级上册春优秀作业课件ppt: 这是一份人教部编版(2024)七年级上册<a href="/yw/tb_c630_t3/?tag_id=26" target="_blank">春优秀作业课件ppt</a>,文件包含第1课春教学课件pptx、第1课胜日寻芳赏春光轻吟慢嚼悟春语《春》教学设计七年级语文上册同步人教部编版2024docx、第1课春分层作业解析版docx、第1课春分层作业原卷版docx、第1课胜日寻芳赏春光轻吟慢嚼悟春语《春》导学案七年级语文上册同步人教部编版2024docx、电视散文《春》mp4等6份课件配套教学资源,其中PPT共55页, 欢迎下载使用。

