苏教版 (2019)选择性必修1第二单元 化学能与电能的转化精品练习题
展开一、化学电源概述
1.化学电源的分类及特点
(1)化学电源的分类。
①一次电池:也叫作 ,常见的一次电池有普通锌锰电池、碱性锌锰电池、纽扣式银锌电池。
②二次电池:又称为 或蓄电池, 是最常见的二次电池。目前已开发出镍镉电池、镍氢电池、银锌电池、锂电池和锂离子电池等新型二次电池。
③燃料电池:氢氧燃料电池等。
(2)各类电池的特点。
①一次电池:电池中发生氧化还原反应的物质大部分被消耗后就不能再使用,放电后不可再充电。
②二次电池:又称充电电池或蓄电池,放电后可以再充电,可多次重复使用。
③燃料电池:燃料电池的氧化剂和还原剂不是储藏在电池内部,而是在工作时不断从外部输入,同时将电极反应产物不断排出电池,因此燃料电池能连续不断地提供电能。
二、一次电池
锌锰干电池
普通锌锰干电池制作简单、价格便宜,但存在放电时间短、放电后电压下降较快等缺点。碱性锌锰电池比普通锌锰干电池性能优越,它的比能量[电池单位质量或单位体积所输出电能的多少,单位(W·h)/kg或(W·h)/L]大,能提供较大电流并连续放电。
2.银锌纽扣电池的构造与工作原理
总反应: 。
负极: 。
正极: 。
三、二次电池
二次电池放电后可以再充电使活性物质获得再生,又称 或 。
充、放电时各电极上发生的反应:
1.铅蓄电池的构造与工作原理
(1)放电时
负极: ,正极: ,电解质溶液: 溶液。
负极: 。
正极: 。
(2)充电时
铅蓄电池的充电反应是放电反应的逆过程。
总反应方程式: 。
(3)铅蓄电池的优缺点。
①优点:可重复使用、电压稳定、使用方便、安全可靠、价格低廉,在生产生活中应用广泛。
②缺点:比能量低、笨重,废弃的电池污染环境。
2.锂离子电池
常见锂离子电池的构造与工作原理
四、燃料电池
1.燃料电池
(1)利用 (如氢气、烃、肼、甲醇、氨、煤气等液体或气体)和 之间发生的氧化还原反应将化学能直接转换成电能的化学电池。工作时,燃料和氧化剂连续地由外部供给,在电极上不断地进行反应,生成物不断地被排除,能连续不断地提供电能。
2.氢氧燃料电池的工作原理
电极:惰性电极。燃料:H2
(1)碱性电解质
总反应:2H2+O2===2H2O
负极: ;
正极: 。
(2)酸性电解质
总反应:2H2+O2===2H2O
负极: ;
正极: 。
3.电池特点。
①能量转换率高,污染小。
②工作时,燃料和氧化剂连续地由外部供给,在电极上不断进行反应,连续不断地提供电能。
燃料电池的电极反应式书写
1.O2参与的燃料电池正极反应式的书写
特别提醒:电解质溶液中注意离子参与反应,如碱性环境,OH-参与;O2-环境,O2-参与。
2.负极反应式的书写
方法一:加减法
(1)写出电池总反应式
燃料电池的总反应与燃料的燃烧反应一致,若产物能和电解质反应,则总反应为加和后的反应。甲烷燃料电池(电解质溶液为NaOH溶液)的反应:
CH4+2O2===CO2+2H2O ①
CO2+2NaOH===Na2CO3+H2O ②
①+②式得燃料电池总反应为 。
(2)根据电解质情况写出正极反应式,电池的总反应式-电池正极反应式=电池负极反应式,注意在将两个反应式相减时,要调整O2的化学计量数以约去正极的反应物O2。
方法二:直接书写法
(1)确定生成物
(2)确定转移电子数
利用化合物中化合价代数和为0的规则确定有机物中碳元素的化合价,从而确定1 ml有机物失去电子的数目。
如:C2H4中碳元素的化合价为-2,碳元素化合价的变化为-2→+4,故1 ml C2H4失去12 ml电子。
(3)列出负极反应的表达式,如C2H4在碱性条件下负极反应的表达式:C2H4+ OH--12e-=== COeq \\al(2-,3)+ H2O。
(4)利用原子守恒和电荷守恒确定电极反应式中各物质的化学计量数,由碳原子守恒确定COeq \\al(2-,3)的化学计量数为2,由电荷守恒确定OH-的化学计量数为16(注:失去12e-,相当于带12个正电荷),由氢原子守恒确定H2O的化学计量数为10,故负极反应式为C2H4+16OH--12e-===2COeq \\al(2-,3)+10H2O。
3.解答有关燃料电池试题的思维流程
特别提醒
(1)电池的负极通入可燃性气体,失电子,发生氧化反应。电池的正极通入氧气或空气,得电子,发生还原反应。
(2)电极材料一般不参加化学反应,只是一个催化转化元件。
(3)书写电极反应式时,要分清电解质溶液的酸碱性。在碱性电解质溶液中,电极反应式中不能出现H+;在酸性电解质溶液中,电极反应式中不能出现OH-。
(4)正、负两极的电极反应式在得失电子守恒的前提下,相加后的电池反应必然是燃料燃烧反应和燃烧产物与电解质溶液反应的叠加反应式。
(5)电极反应式遵循质量守恒、电荷守恒定律。
课后分层练
1.如图是几种常见的化学电源示意图,有关说法不正确的是( )
干电池示意图 铅蓄电池示意图 氢氧燃料电池示意图
A.上述电池分别属于一次电池、二次电池和燃料电池
B.干电池在长时间使用后,锌筒被破坏
C.铅蓄电池工作过程中,每通过2 ml电子,负极质量减轻207 g
D.氢氧燃料电池是一种具有应用前景的绿色电源
2.碱性电池具有容量大、放电电流大的特点,因而得到广泛应用。碱性锌锰电池以氢氧化钾溶液为电解液,电池总反应式为Zn+2MnO2+2H2O===Zn(OH)2+2MnOOH。下列说法中错误的是( )
A.电池工作时,锌失去电子
B.电池正极的电极反应式为
2MnO2+2H2O+2e-===2MnOOH+2OH-
C.电池工作时,电子由正极通过外电路流向负极
D.外电路中每通过0.2 ml电子,锌的质量减少6.5 g
3.下列有关化学电源的描述正确的是( )
①一次电池也叫干电池,其活性物质被消耗后不能再生
②二次电池也叫可充电电池,通过充电可使其活性物质再生
③任何电池都是依据原电池的原理制造的
④化学电源与其他能源相比,具有携带方便,可制成各种形状等优点
⑤比能量与比功率,是判断电池优劣的主要标准
A.①②③④⑤B.①②④⑤
C.③④⑤D.①②③⑤
4.微型纽扣电池在现代生活中有广泛应用。有一种银锌电池,其电极分别是Ag2O和Zn,电解质溶液为KOH溶液,据此判断下列叙述中正确的是( )
A.在使用过程中,电解质KOH被不断消耗
B.使用过程中,电子由Ag2O极经外电路流向Zn极
C.Zn是负极,电极反应为Zn+2OH--2e-===Zn(OH)2
D.Zn电极发生还原反应,Ag2O电极发生氧化反应
5.利用微生物燃料电池进行废水处理,可实现碳氮联合转化。某微生物燃料电池的工作原理如图所示,其中M、N为厌氧微生物电极。下列有关叙述错误的是( )
A.负极反应式为CH3COO--8e-+2H2O===2CO2↑+7H+
B.电池工作时,H+由N极区移向M极区
C.相同条件下,M极区生成的CO2与N极区生成的N2的体积之比为5:2
D.好氧微生物反应器中发生的反应的离子方程式为NHeq \\al(+,4)+2O2eq \(=====,\s\up17(好氧微生物))NOeq \\al(-,3)+2H++H2O
6.芬兰籍华人科学家张霞昌研制的“超薄型软电池”获2009年中国科技创业大赛最高奖,被称之为“软电池”的纸质电池总反应为Zn+2MnO2+H2O===ZnO+2MnOOH(氢氧化氧锰)。下列说法正确的是( )
A.该电池中Zn作负极,发生还原反应
B.该电池反应中MnO2起催化作用
C.该电池工作时电流由Zn经导线流向MnO2
D.该电池正极反应式为2MnO2+2e-+2H2O===2MnOOH+2OH-
7.某铁-空气电池放电时,其原理如图所示。电池总反应为2Fe+O2+2H2O===2Fe(OH)2。下列说法正确的是( )
A.a极质量不变
B.b极为电池负极
C.电子从a电极经负载流向b电极
D.该装置将电能转变为化学能
8.银锌纽扣电池的总反应式为Zn+Ag2O+H2O===Zn(OH)2+2Ag,下列说法不正确的是( )
A.负极的电极反应式为Zn-2e-+2OH-===Zn(OH)2
B.正极发生还原反应
C.电池工作时,电流从Ag2O经导线流向Zn
D.电池工作时,溶液中的OH-向正极移动
9.原电池原理在生产生活中有着广泛的应用。
(1)电化学气敏传感器可用于监测大气环境中的SO2含量,其工作原理如图所示,电极a、b均为惰性电极。电极b是 (填“正”或“负”)极,请写出负极的电极反应式: ,放电时H+向 (填“a”或“b”)极迁移。
(2)铅蓄电池是一种广泛使用的二次电池,其放电时的反应方程式为Pb+PbO2+2H2SO4===2PbSO4+2H2O,则其正极的电极反应式为 ,当电路中通过2 ml电子时负极质量增加 g。
10.中国科学院应用化学研究所在甲醚(CH3OCH3)燃料电池技术方面获得新突破。甲醚燃料电池的工作原理如图所示:
(1)甲醚由________(填“b”或“c”)通入。
(2)该电池负极的电极反应式为__________________________。
(3)工作一段时间后,当9.2 g的甲醚完全反应时,有________ml电子转移。
11.高铁电池是一种新型可充电电池,与普通电池相比,该电池能较长时间保持稳定的放电电压。高铁电池的总反应式为3Zn+2K2FeO4+8H2O3Zn(OH)2+2Fe(OH)3+4KOH。请回答下列问题:
(1)高铁电池的负极材料是________,放电时负极的电极反应式为_________________________________。
(2)放电时,正极发生________(选填“氧化”或“还原”)反应;正极的电极反应式为_______________。
放电时,________(选填“正”或“负”)极附近溶液的碱性增强。
12.镍镉电池是一种可充电的“干电池”,使用寿命长达10~15年。其总反应为Cd+2NiO(OH)+2H2O2Ni(OH)2+Cd(OH)2。
(1)放电时,负极发生________反应,反应式为____________________。
(2)电池工作时,负极区pH________,正极区pH________。
(3)该电池工作时,电解质溶液中的OH-向______移动
1.一种熔融碳酸盐燃料电池原理示意图如图。有关该电池的说法正确的是( )
A.反应CH4+H2O eq \(=====,\s\up11(催化剂),\s\d4(△))3H2+CO,每消耗1 ml CH4转移12 ml电子
B.电极A上的电极反应为H2+2OH--2e-===2H2O
C.电池工作时,CO eq \\al(\s\up11(2-),\s\d4(3))向电极B移动
D.电极B上发生的电极反应为O2+2CO2+4e-===2CO eq \\al(\s\up11(2-),\s\d4(3))
2.如图是甲醇燃料电池的结构示意图,甲醇在催化剂作用下提供质子(H+)和电子,电子经外电路、质子经内电路到达另一极与氧气反应,电池总反应为2CH3OH+3O2===2CO2+4H2O。下列说法不正确的是( )
A.左电极为电池的负极,a处通入的物质是甲醇
B.正极反应式为O2+2H2O+4e-===4OH-
C.负极反应式为CH3OH+H2O-6e-===CO2+6H+
D.该电池提供1 ml e-,消耗氧气0.25 ml
3.热激活电池可用作火箭、导弹的工作电源。一种热激活电池的基本结构如图所示,其中作为电解质的无水LiCl、KCl混合物受热熔融后,电池即可瞬间输出电能。该电池总反应为PbSO4+2LiCl+Ca===CaCl2+Li2SO4+Pb,下列有关说法正确的是( )
A.正极反应式:Ca+2Cl--2e-===CaCl2
B.该电池工作时,Li+向负极移动
C.该电池在常温时就能正常工作
D.每转移0.2 ml电子,理论上生成20.7 g Pb
4.铅蓄电池的电极材料分别为Pb和PbO2,电解质溶液为30% H2SO4。如图是处于工作状态的铅蓄电池示意图,若两电极的质量都增加且a极增加得更多。下列说法正确的是( )
A.b为铅蓄电池的负极
B.a电极发生的反应为PbO2+4H++SOeq \\al(2-,4)+2e-===PbSO4+2H2O
C.该铅蓄电池正在充电
D.工作一段时间后,溶液中c(H+)减小
5.中国科学院研发了一种新型钾电池,有望成为锂电池的替代品。该电池的电解质为CF3SO3K溶液,其简要组成如图所示。电池放电时的总反应为2KC14H10+xMnFe(CN)6===2K1-xC14H10+xK2MnFe(CN)6,则下列说法中错误的是( )
A.放电时,电流从电极A经过导线流向电极B
B.充电时,电极A质量减少,电极B质量增加
C.放电时,CF3SO3K溶液的浓度变大
D.充电时,阳极反应为K2MnFe(CN)6-2e-===2K++MnFe(CN)6
6.钠离子电池因其原材料丰富、资源成本低廉及安全环保等突出优点,在电化学规模储能领域和低速电动车领域中具有广阔的应用前景。一种新型可充电钠离子电池的工作原理如图,电池总反应为NaMnO2+C eq \(,\s\up11(充电), _x0001_,\s\d4(放电))Na1-xMnO2+NaxC(0<x≤1)。下列说法正确的是( )
A.放电时,A极为正极,发生氧化反应
B.充电时,阳极反应为NaMnO2+xe-===Na1-xMnO2+xNa+(0<x≤1)
C.充电时,当电解质溶液中转移1 ml电子,硬碳质量增加23 g
D.放电时,Na+从硬碳中脱嵌,经过电解质溶液嵌入MnO2纳米片中
7.质子交换膜燃料电池的工作原理如图所示,下列叙述正确的是( )
A.通入氧气的电极发生氧化反应
B.通入氢气的电极为正极
C.导电离子为质子,且在电池内部由正极定向移动至负极
D.正极的电极反应式为O2+4H++4e-===2H2O
8.以N2与H2为反应物、溶有A的盐酸为电解质溶液,可制成能固氮的新型燃料电池,其原理如图所示。下列叙述正确的是( )
A.电流从通H2的电极流向通入N2的电极
B.A为NH4Cl
C.反应过程中右边区域溶液的c(H+)减小
D.通N2一极的电极反应为N2+8H+-6e-===2NHeq \\al(+,4)
9.微生物燃料电池是一种利用微生物将有机物中的化学能直接转化成电能的装置。某污水处理厂利用微生物燃料电池处理含铬废水的工作原理如图所示。下列说法错误的是( )
A.电池工作时a极发生氧化反应
B.CH3OH与Cr2Oeq \\al(2-,7)也可直接反应
C.电池工作一段时间后,右边溶液的酸性增强
D.a极的电极反应式为CH3OH-6e-+H2O===CO2↑+6H+
10.生物电池具有工作时不发热、不损坏电极等优点,不但可以节约大量金属,而且寿命比化学电源长的多,因此越来越受到人们的青睐。某生物电池以葡萄糖(C6H12O6)作原料,在酶的作用下被氧化为葡萄糖酸(C6H12O7),其工作原理如图所示。
(1)电极b为 (填“正极”或“负极”),电极a的电极反应式为 。
(2)该生物电池中发生反应的化学方程式为 ,当有2 ml H+通过质子交换膜时,理论上需要标准状况下氧气的体积为 L。
(3)该电池 (填“能”或“不能”)在高温条件下使用,原因是 。
11.空军通信卫星电源是以硼氢化合物NaBH4(B元素为+3价)和H2O2为原料的燃料电池,电极材料均采用Pt,其工作原理如图所示。回答下列问题:
(1)该燃料电池能量转化的主要形式是 ,外电路中电子的流动方向为 (填标号)。
①电极a→用电器→电极b;②电极b→用电器→电极a;③电极a→离子交换膜→电极b;④电极b→离子交换膜→电极a。
(2)电极a上的电极反应式为 。
(3)图中离子交换膜为 (填“阴”或“阳”)离子交换膜,电池工作时,Na+往 (填“电极a”或“电极b”)方向迁移。
(4)每生成0.01 ml OH-,转移的电子数为 NA,需要H2O2溶液(质量分数为2%)的质量为 g。
(5)若用LiAlH4代替NaBH4进行上述反应,则该电池的总反应为 。
普通锌锰电池
碱性锌锰干电池
装置
电极材料及电解质溶液
负极:
正极:
溶液
负极:
正极:
溶液
电极反应
碱性锌锰干电池的总反应:
负极:
正极:
负极材料
正极材料
电解质溶液
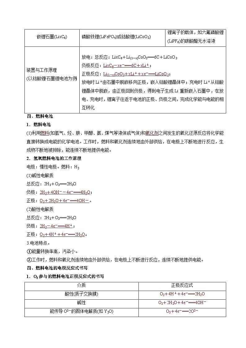
嵌锂石墨(LixC6)
磷酸铁锂(LiFePO4)或钴酸锂(LiCO2)
锂离子的载体,如六氟磷酸锂(LiPF6)的碳酸酯无水溶液
装置与工作原理
(以钴酸锂-石墨锂电池为例)
放电:总反应:LixC6+Li(1-x)CO2===6C+LiCO2
负极反应: ;
正极反应: ;
放电时Li+由石墨中脱嵌移向正极,嵌入钴酸锂晶体中;充电时Li+从钴酸锂晶体中脱嵌,由正极回到负极,得到电子生成Li重新嵌入石墨中,在放电、充电时,锂离子往返于电池的正极、负极之间,完成化学能与电能的相互转化
介质
正极反应式
酸性(质子交换膜)
碱性
能传导O2-的固体电解质(如Y2O)
熔融碳酸盐(如熔融K2CO3)
苏教版 (2019)选择性必修1第二单元 化学能与电能的转化精品课后练习题: 这是一份苏教版 (2019)选择性必修1<a href="/hx/tb_c4009311_t7/?tag_id=28" target="_blank">第二单元 化学能与电能的转化精品课后练习题</a>,文件包含121化学能与电能的转化原电池的工作原理原卷版docx、121化学能与电能的转化原电池的工作原理解析版docx等2份试卷配套教学资源,其中试卷共25页, 欢迎下载使用。
苏教版 (2019)选择性必修1专题1 化学反应与能量第一单元 化学反应的热效应精品课堂检测: 这是一份苏教版 (2019)选择性必修1<a href="/hx/tb_c4009310_t7/?tag_id=28" target="_blank">专题1 化学反应与能量第一单元 化学反应的热效应精品课堂检测</a>,文件包含113化学反应中的热效应能源的充分利用原卷版docx、113化学反应中的热效应能源的充分利用解析版docx等2份试卷配套教学资源,其中试卷共25页, 欢迎下载使用。
高中化学第一单元 化学反应的热效应优秀当堂检测题: 这是一份高中化学<a href="/hx/tb_c4009310_t7/?tag_id=28" target="_blank">第一单元 化学反应的热效应优秀当堂检测题</a>,文件包含112化学反应中的热效应反应热的测量与计算原卷版docx、112化学反应中的热效应反应热的测量与计算解析版docx等2份试卷配套教学资源,其中试卷共26页, 欢迎下载使用。

