人教版(2024)九年级上册(2024)课题1 我们周围的空气精品课后测评
展开化学观念:通过氧气、氮气和稀有气体的用途的学习,深化物质性质决定用途的观念
科学态度与责任:通过对空气组成用途的认识,形成节约资源的习惯和可持续发展的意识;通过对大气环境保护的学习,形成保护环境的习惯,树立生态文明的理念。
课前预习
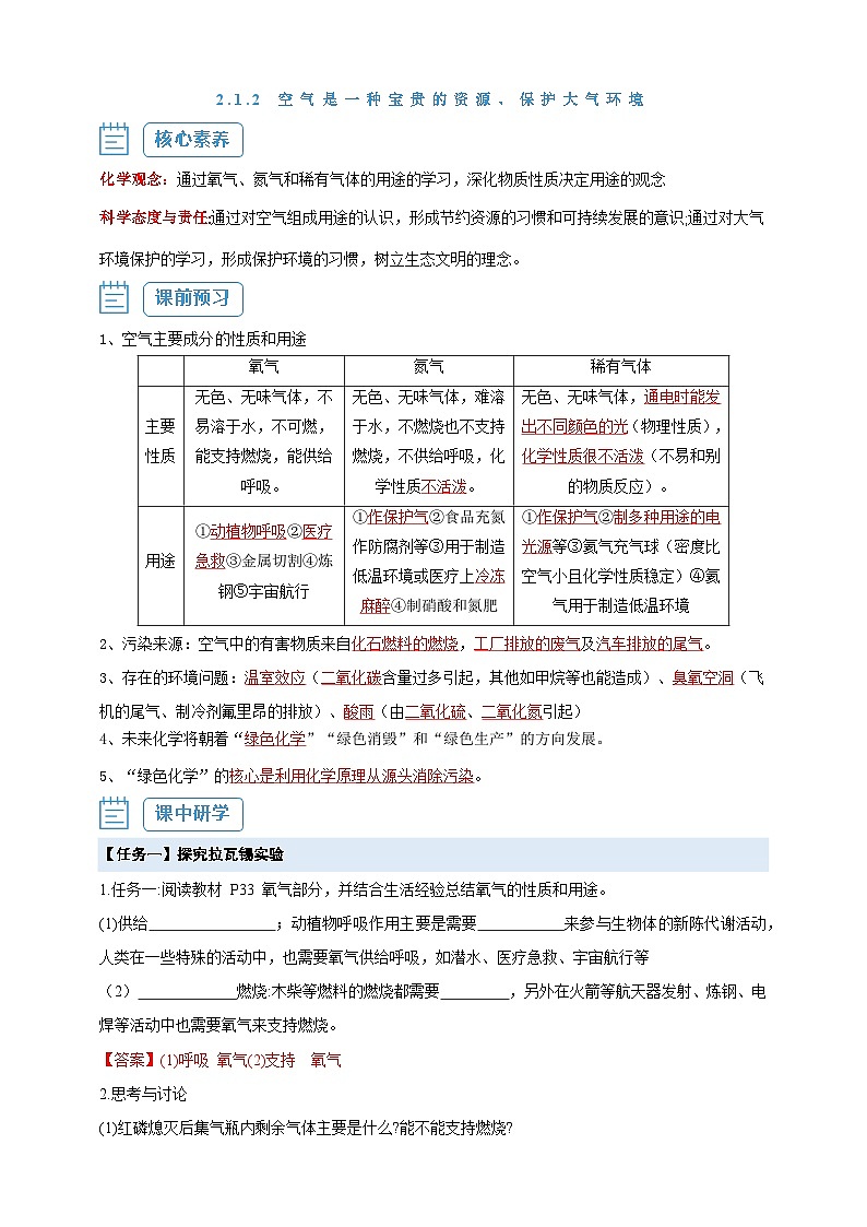
1、空气主要成分的性质和用途
2、污染来源:空气中的有害物质来自化石燃料的燃烧,工厂排放的废气及汽车排放的尾气。
3、存在的环境问题:温室效应(二氧化碳含量过多引起,其他如甲烷等也能造成)、臭氧空洞(飞机的尾气、制冷剂氟里昂的排放)、酸雨(由二氧化硫、二氧化氮引起)
4、未来化学将朝着“绿色化学”“绿色消毁”和“绿色生产”的方向发展。
5、“绿色化学”的核心是利用化学原理从源头消除污染。
课中研学
【任务一】探究拉瓦锡实验
1.任务一:阅读教材 P33 氧气部分,并结合生活经验总结氧气的性质和用途。
(1)供给 ;动植物呼吸作用主要是需要 来参与生物体的新陈代谢活动,人类在一些特殊的活动中,也需要氧气供给呼吸,如潜水、医疗急救、宇宙航行等
(2) 燃烧:木柴等燃料的燃烧都需要 ,另外在火箭等航天器发射、炼钢、电焊等活动中也需要氧气来支持燃烧。
【答案】(1)呼吸 氧气(2)支持 氧气
2.思考与讨论
(1)红磷熄灭后集气瓶内剩余气体主要是什么?能不能支持燃烧?
(2)集气瓶内液面上升到一定高度后,还能继续上升吗?这种现象能不能说明氮气不易溶于水?
【答案】(1)氮气,能支持燃烧。(2)不能,说明氮气不易溶于水。
【任务二】探究空气的性质
根据上述讨论和教材内容总结的氮气的物理性质和化学性质。
(1)物理性质:
(2)化学性质:化学性质不能燃烧也不支持燃烧
【答案】(1)无色 无味 -196℃ (2)不活泼
【任务三】探究氮气的性质
物质的性质决定物质的用途,对照氮气的性质,阅读教材P33 氮气部分,梳理氮气的性质
(1)氮气化学性质,可作灯泡、食品、焊接金属等的 ,汽化吸热。
(2)液氮沸点 ,可制造 环境,用于医疗、磁悬浮列车等
(3)氮气可以和氢气在高温高压催化剂的作用下生成氨气,氨气再经过进一步转化可制造硝酸和氮肥。
【答案】(1)不活泼 保护气 (2)低 低温
【任务四】探究稀有气体的性质
阅读教材P34稀有气体部分,并结合生活经验总结稀有气体的性质和用途。
(1)稀有气体(氦、氖、、氪、氙等)是无色、无味的气体,化学性质 ,一般情况下,和其他物质都不反应,也可用作灯泡、金属焊接等的 。
(2)稀有气体在通电时会发出不同颜色的光,可用作 。
(3)稀有气体中的 是一种密度仅次于氢气的密度很小的一种气体,且其化学性质不活泼,相对较安全,可以用作飞艇和热气球。另外液态氦的温度很低,汽化吸热,也可用于制造低温环境。
【答案】(1)很不活泼 保护气 (2)电光源 (3)氦气
【任务五】读图探究问题
阅读教材P36资料卡片 空气质量日报,回答下列问题。
(1)空气污染指数与空气质量状况有什么关系?
【答案】(1)空气污染指数越大,空气质量越差,相反,空气污染指数越小,空气质量越好
(2)计入空气污染指数的污染物有哪几种?
【答案】空气污染物:二氧化硫(SO2)、一氧化碳(CO)、氨氧化合物(NO2等)、可吸入颗粒物(PM10)和臭氧(O3)。
(3)这些污染物从何而来?我们应如何保护大气环境?
【答案】空气污染物主要来源于工厂废气的任意排放,大量使用煤炭资源汽车排放的尾气等。保护大气环境:改变能源结构,使用清洁能源等;践行和宣传“低碳生活”如乘坐公共交通工具等。
课堂任务
总结本节的概念,梳理概念之间的联系,画出思维导图。
课后练习
1.下列有关空气成分的说法正确的是
A.氧气支持燃烧,可以作燃料
B.氮气化学性质不活泼,可充入食品包装袋中防腐
C.固体二氧化碳升华放热,可以用于人工降雨
D.氦气不能燃烧不支持燃烧,常用于灭火
【答案】B
【详解】A、氧气支持燃烧,具有助燃性,不是可燃性,不能作燃料,错误;
B、氮气化学性质不活泼且无毒,可充入食品包装袋中防腐,正确;
C、固体二氧化碳升华吸热,错误;
D、氦气密度比空气小,价格昂贵,不适合用于灭火,错误。
故选B。
2.2024年空气质量改善关键年,预计到2025年基本消除重污染天气。下列关于空气中各成分说法正确的是
A.氮气的化学性质不活泼,因此可用氮气作保护气
B.可用木炭燃烧测得空气中氧气体积约占1/5
C.稀有气体是一种可以作电光源的气体单质
D.臭氧、二氧化氮、二氧化碳都是空气污染物
【答案】A
【详解】A、氮气的化学性质不活泼,因此可用氮气作保护气正确;故选项说法正确;B、木炭燃烧会生成二氧化碳气体,装置内压强几乎不变,不能测定空气中氧气体积;故选项说法错误;C、稀有气体是一种可以作电光源的气体单质错误,因为稀有气体是混合物;故选项说法错误;D、臭氧、二氧化氮、二氧化碳都是空气污染物错误,因为二氧化碳不是空气污染物;故选项说法错误。故选A。
3.物质的性质决定其用途,下列描述中对应关系有误的是
A.氧气能够供给呼吸,在医疗上用于给体弱的病人吸氧
B.氮气的化学性质比较稳定,常作为食品包装袋填充气来延长食品保质期
C.氢气燃烧能放出大量的热,且产物只有水,是重要的清洁能源
D.稀有气体化学性质很稳定,常用于制造多种用途的电光源
【答案】D
【详解】A、氧气可以供给呼吸,在医疗上用于给体弱的病人吸氧,故A对应关系正确;
B、氮气的化学性质比较稳定,可用作保护气,可以作为食品包装袋填充气来延长食品保质期,故B对应关系正确;
C、氢气燃烧能放出大量的热,氢气燃烧产物只有水,对环境无污染,是重要的清洁能源,故C对应关系正确;
D、稀有气体通电后能发出不同颜色的光,常用于制造多种用途的电光源,与稀有气体化学性质很稳定无关,故D对应关系错误。
故选:D。
4.空气中含量较多,并且在医疗冷冻治疗和食品防腐等方面有着广泛用途的气体是( )
A.氮气B.氧气
C.二氧化碳D.稀有气体
【答案】A
【详解】A.氮气化学性质稳定,在医疗麻醉和食品防腐等方面有着广泛用途,与题意相符。 B.氧气用于医疗急救,气焊等等,与题意不符。 C. 二氧化碳用于灭火,做气体肥料等等,与题意不符。
D.稀有气体做霓虹灯,与题意不符。故选:C。
5.“绿色化学”的核心是要利用化学原理从源头上减少和消除工业生产对环境的污染.下列做法不符合“绿色化学”的是
A.空气质量指数越低,空气质量越好
B.造纸厂用二氧化硫进行纸浆漂白
C.人们向煤炭中加入石灰石或生石灰作为固硫剂制成型煤
D.人们在汽车排气管上安装“催化转化器”,使尾气中的有害气体转化为无毒无害的气体
【答案】B
【详解】A、空气质量指数越低,空气质量越好,故A不符合题意;
B、二氧化硫有毒,且会污染环境,做法不符合“绿色化学”,故B符合题意;
C、加入石灰石或生石灰作为固硫剂制成型煤,可减少二氧化硫的产生,做法符合“绿色化学”,故C不符合题意;
D,将有害气体转化为无毒无害的气体,做法符合“绿色化学”,故D不符合题意。
故选B。
6.“雾霾”是近年的热点话题,环保部门按新修订的《环境空气质量标准》,着力做好细颗粒物(PM2.5)和臭氧新增指标的监测。下列说法正确的是
A.焚烧秸秆不会造成大气污染
B.化学在环境监测和保护中起重要作用
C.臭氧是一种混合物
D.可吸入颗粒物对人体健康没有危害
【答案】B
【详解】A、焚烧秸秆会生成烟尘和有害气体,会造成大气污染,故说法不正确;
B、利用化学方法检测环境中的污染物,以保护我们赖以生存的环境,故说法正确;
C、臭氧能用化学式表示,是由氧元素组成的纯净物,故说法不正确;
D、可吸入颗粒物吸入人体内,对人体造成一定的危害,故说法不正确;
故选B。
7.空气是一种宝贵的自然资源,我们应该珍惜和保护。
(1)如图是空气中一些气体的用途:
其中属于氧气用途的是 (填图中字母序号,下同),属于氮气用途的是 ,属于稀有气体用途的是 。
(2)以下是国家关于空气污染指数与质量级别的对应关系表:
①某城市某日的空气污染指数为103~120,根据上表的信息判断该市当天的空气质量级别为 。
②计入空气污染指数的有害气体和烟尘除了可吸入颗粒物外,还包括 (填序号)。
A.二氧化碳 B.二氧化硫 C.一氧化碳 D.二氧化氮 E.臭氧
③下列治理空气污染的措施中,错误的是 (填序号)。
A.提倡绿色出行,发展公共交通 B.植树造林
C.将化工厂烟囱建高后排放废气 D.加强大气监测
【答案】(1) A B和D C
(2) Ⅲ(1) BCDE C
【详解】(1)氧气可以供给呼吸,可用于潜水,故选A;
液氮汽化吸热,可制造低温环境,可用于冷藏血液;氮气化学性质不活泼,可用作保护气,用于食品防腐,故选:BD;
稀有气体通电会发出不同颜色的光,可用于填充霓虹灯,故选C;
(2)①某城市某日的空气污染指数为103~120,在101-150之间,可判断该市当天的空气质量级别为Ⅲ(1);
②计入空气污染指数的有害气体和烟尘除了可吸入颗粒物外,二氧化硫、一氧化碳、二氧化氮、臭氧,二氧化碳是空气的成分之一,不属于空气污染物,故选:BCDE;
③A、提倡绿色出行,发展公共交通,可以减少私家车的使用,减少污染,有利于治理空气污染,不符合题意;
B、植树造林,可以净化空气,减少污染,有利于治理空气污染,不符合题意;
C、将化工厂烟囱建高后排放废气,并不能减少污染物的排放,不利于治理空气污染,符合题意;
D、加强大气监测,有利于治理空气污染,不符合题意;
故选:C。
8.空气成分对人类有很多用途。博物馆保存珍贵名画时使用空气中含量最高且化学性质不活泼的气体作为保护气,这种气体是 ;化学性质稳定,可用作填充探空气球的气体是 。
【答案】 N2/氮气 He/氦气
【详解】在空气中含量高且化学性质不活泼的气体是氮气;;氦气的密度小且化学性质很稳定,故可用于填充探空气球。
9.用下列物质的序号填空(可重复):①氧气 ②二氧化碳 ③稀有气体 ④水蒸气
(1)小白鼠在装有空气的密闭容器中可存活一段时间,说明空气中含有 。
(2)绿色植物进行光合作用产生 ;通过呼吸作用产生 。
(3)制成五光十色的霓虹灯 。
(4)夏天从空调房间走出来时,眼镜会变得一片模糊,说明空气中也含有 。
(5)饼干在空气中放置一段时间后变软,说明空气中含有 。
【答案】(1)①
(2) ① ②
(3)③
(4)④
(5)④
【详解】(1)氧气能供给人、动植物呼吸,小白鼠在装有空气的密闭容器中可存活一段时间,说明空气中含有氧气,故填①;
(2)绿色植物进行光合作用吸收二氧化碳,产生氧气,故填①;呼吸作用吸收氧气,产生二氧化碳,故填②;
(3)稀有气体在通电时能发出不同颜色的光,可用于制霓虹灯,故填③;
(4)夏天当我们从空调房间走出来时,眼镜会变得一片模糊,说明空气中含有水蒸气,空气中的水蒸气遇冷液化,故填④;
(5)饼干在空气中放置一段时间后变软,饼干吸收了空气中的水蒸气,说明空气中含有水蒸气,故填④。
10.空气是人类非常宝贵的资源,请结合你的认识列举2条保护空气的措施:
(1) 。
(2) 。
【答案】(1)多植树造林
(2)经常绿色出行
【详解】(1)空气的污染有:有害气体和烟尘,保护空气的措施有:工厂的废气处理后再排放,多植树造林;
(2)经常绿色出行,可以减少化石燃料的使用,减少空气污染。
11.防治空气污染、改善生态环境已成为全民共识。
(1)目前计入空气污染指数的项目中除了可吸入颗粒物、臭氧外,还包括下列的 (填序号)。
①一氧化碳 ②二氧化碳 ③二氧化硫 ④二氧化氮
(2)PM2.5是指大气中直径小于或等于2.5微米的颗粒物,主要来自化石燃料的燃烧和飘尘。下列措施能减少PM2.5污染的是______(填字母)。
A.焚烧秸秆B.用太阳能发电C.大量烧煤取暖D.植树造林
(3)根据表中内容,当日空气质量最好的城市是 (填城市名称)。
(4)我省某地冬季的空气质量相比于其他季节更差,请你说明造成这种状况的主要原因是 ,可以采取哪些措施加以防治 (写一条)。
【答案】(1)①③④
(2)BD
(3)甲
(4) 冬季燃烧化石燃料取暖,废气排放较多 采取集中供热方式,减少废气排放
【详解】(1)目前计入空气污染指数的项目中除了可吸入颗粒物、臭氧外,还有一氧化碳、二氧化硫、二氧化氮等,不包括二氧化碳,二氧化碳是空气的成分之一,不计入空气污染指数,故选:①③④;
(2)A、焚烧秸秆会产生大量的烟尘,加重PM2.5的污染,不合题意;
B、用太阳能发电可以减少化石能源的使用,减少烟尘的排放,能减少PM2.5污染,符合题意;
C、煤属于化石燃料,大量烧煤取暖,会产生大量烟尘,加重PM2.5的污染,不合题意;
D、植树造林,可以净化空气,能减少PM2.5污染,符合题意;
故选:BD;
(3)空气污染指数越小,空气质量越好,所以当日空气质量最好的城市是甲;
(4)冬季的空气质量相比于其他季节更差,可能是因为冬季燃烧化石燃料取暖,废气排放较多;可采取的措施为采取集中供热方式,减少废气排放。
氧气
氮气
稀有气体
主要性质
无色、无味气体,不易溶于水,不可燃,能支持燃烧,能供给呼吸。
无色、无味气体,难溶于水,不燃烧也不支持燃烧,不供给呼吸,化学性质不活泼。
无色、无味气体,通电时能发出不同颜色的光(物理性质),化学性质很不活泼(不易和别的物质反应)。
用途
①动植物呼吸②医疗急救③金属切割④炼钢⑤宇宙航行
①作保护气②食品充氮作防腐剂等③用于制造低温环境或医疗上冷冻麻醉④制硝酸和氮肥
①作保护气②制多种用途的电光源等③氦气充气球(密度比空气小且化学性质稳定)④氦气用于制造低温环境
污染指数
50以下
51-100
101-150
150-200
201-300
300以上
质量级别
Ⅰ
Ⅱ
Ⅲ(1)
Ⅲ(2)
Ⅳ
Ⅴ
城市
首要污染物
空气污染指数
空气质量级别
甲
无
34
Ⅰ
乙
二氧化硫
97
Ⅱ
丙
可吸入颗粒物
119
Ⅲ
初中化学人教版九年级上册第二单元 我们周围的空气课题1 空气优秀第2课时复习练习题: 这是一份初中化学人教版九年级上册<a href="/hx/tb_c9843_t7/?tag_id=28" target="_blank">第二单元 我们周围的空气课题1 空气优秀第2课时复习练习题</a>,共7页。试卷主要包含了5是指大气中直径小于或等于2等内容,欢迎下载使用。
化学九年级上册课题1 空气精品课后复习题: 这是一份化学九年级上册<a href="/hx/tb_c9843_t7/?tag_id=28" target="_blank">课题1 空气精品课后复习题</a>,文件包含分层训练人教版初中化学九年级上册第7课空气是一种宝贵的资源原卷版docx、分层训练人教版初中化学九年级上册第7课空气是一种宝贵的资源解析版docx等2份试卷配套教学资源,其中试卷共41页, 欢迎下载使用。
化学课题1 空气第2课时当堂检测题: 这是一份化学课题1 空气第2课时当堂检测题,共3页。

