化学课题3 制取氧气精品课时练习
展开化学观念:化学观念:通过讨论、分析实验室用过氧化氢分解制取氧气的方法,了解在一定条件下通过化学反应可以实现物质的转化。
化学思维:通过分析、归纳的思维过程推理出实验室制取氧气时选取的发生装置和收集装置,基于实验活动形成气体制取的一般思路和方法;通过化学实验探究二氧化锰在过氧化氢分解制氧气中的作用,体会科学探究的一般思路。
科学探究与实践:通过过氧化氢分解实验,分析制取气体过程中装置的选取和实验操作的注意事项等,发展学生确定实验原理、选择实验仪器、组装实验装置等化学实验探究的能力;通过探究过氧化氢分解制氧气的反应中二氧化锰的作用,形成基于实验进行证据推理,并得出结论的能力。
科学态度与责任:通过了解闵恩泽院士的主要成就,了解科学家对社会进步的贡献,增强为实现中华民族伟大复兴和推动社会进行而勤奋学习的责任感。通过了解化剂的应用和发展,对化学学科促进人类文明和社会可持续发展的重要价值具有积极的认识。
课前预习
1、过氧化氢分解制取氧气的反应中二氧化锰的作用,期中需要的药品:过氧化氢溶液(主要成分H2O2)和二氧化锰(黑色粉末 MnO2)反应原理:文字表达式:过氧化氢 二氧化锰
水+氧气
2、催化剂
课中研学
【任务一】探究过氧化氢分解制取氧气
了解实验室用过氧化氢分解制取氧气的原理、装置和操作。
(1)反应原理
①反应的文字表达式为:
②)其中过氧化氢溶液是无色透明的液体,二氧化锰是黑色固体。
(2)实验装置:下图为用过氧化氢分解制取氧气的装置,分析其发生装置选取的依据。
(3)实验操作:利用上图装置制取氧气。
①连接仪器,检查装置的
②向试管中加入二氧化锰后,再倒入
③待导管口有 气泡冒出时开始收集:
④待集气瓶中的水被完全排出,从瓶口向外冒气泡时,说明已收集满,将集气瓶移出水槽, 放在桌面上,
⑤整理仪器。
【答案】【答案】(1)过氧化氢 二氧化锰
水+氧气。(2)反应物为过氧化氢溶液,是一种液体,反应条件为固体二氧化锰和不加热,固液常温型发生装置。(3)①气密性;②过氧化氢溶液;③连续均匀;④正。,
【任务二】探究二氧化锰的作用
1.任务二:探究过氧化氢分解制取氧气的反应中二氧化锰的作用。
【答案】
【任务三】探究催化剂概念
总结催化剂概念,并依据催化剂的概念分析催化剂有什么特点?
【答案】催化剂:在化学反应里能改变其他物质的化学反应速率,而本身的质量和化学性质在反应前后都没有发生变化的物质。特点:“一变”:能改变其他物质的反应速率;“两不变”:自身的质量和化学性质不变。
课堂任务
总结本节的概念,梳理概念之间的联系,画出思维导图。
课后练习
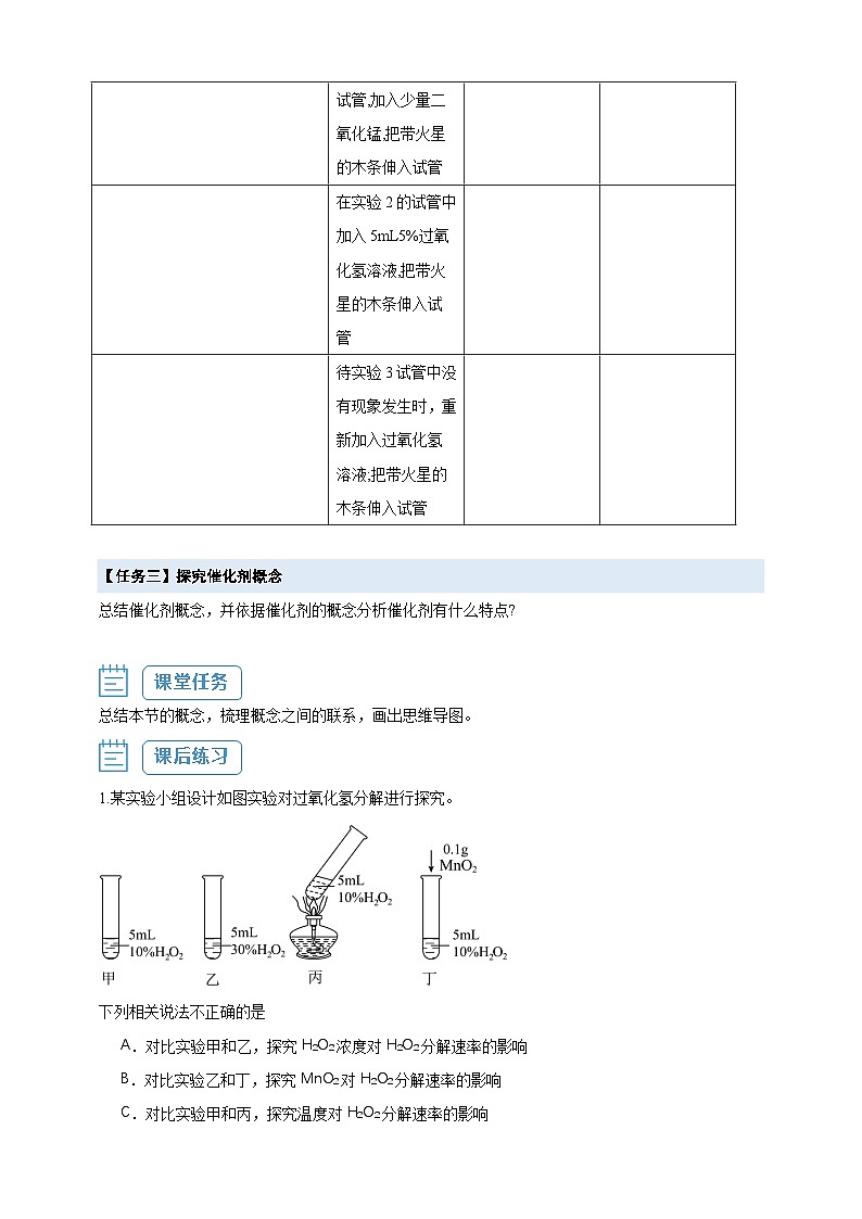
1.某实验小组设计如图实验对过氧化氢分解进行探究。
下列相关说法不正确的是
A.对比实验甲和乙,探究H2O2浓度对H2O2分解速率的影响
B.对比实验乙和丁,探究MnO2对H2O2分解速率的影响
C.对比实验甲和丙,探究温度对H2O2分解速率的影响
D.对比实验甲、丙和丁,探究MnO2和温度对H2O2分解速率影响的程度
【答案】B
【详解】A、根据控制变量法,甲和乙的变量是过氧化氢的浓度,则对比实验甲和乙,探究H2O2浓度对H2O2分解速率的影响,故说法正确;B、实验乙和丁的变量有浓度和二氧化锰,变量不唯一,则甲、乙不能探究MnO2对H2O2分解速率的影响,故说法错误;C、甲和丙的变量是温度不同,丙的温度高,反应速率快,则对比实验甲和丙,探究温度对H2O2分解速率的影响,故说法正确;D、根据C项的分析,对比甲和丙可以探究温度对H2O2分解速率的影响,对比实验甲、丁,变量是二氧化锰,则可以探究MnO2对H2O2分解速率的影响,故说法正确。
故选B。
2.某兴趣小组设计出的简易供氧器如图,下列说法错误的是
A.反应仓的药品可以是过氧化氢溶液和二氧化锰
B.加湿仓的目的是湿化氧气,减少对鼻腔的刺激
C.通过观察加湿仓排出气泡的量确定是否需要添加药品
D.该装置具有的优点是即用即反应、随停即可停
【答案】D
【详解】A、反应仓中反应物为固液混合物,在常温下制取氧气,可用过氧化氢在二氧化锰的催化下分解生成水和氧气,故反应仓中的药品可以是过氧化氢溶液和二氧化锰,选项正确;B、加湿仓的目的是湿化氧气,减少对鼻腔的刺激,选项正确;C、通过观察加湿仓排出气泡的量确定是否需要添加药品,选项正确;D、该装置不能将固液分离,不能控制反应的发生与停止,选项错误;
故选D。
3.同学利用稀的过氧化氢溶液和二氧化锰做了如图所示实验,下列叙述正确的是
A.过氧化氢不能分解制氧气
B.图示实验的研究方法是对比实验法
C.二氧化锰能分解生成氧气
D.实验能证明二氧化锰是反应的催化剂
【答案】B
【详解】A、过氧化氢能分解制氧气,只不过不使用二氧化锰,过氧化氢在常温下分解缓慢,放出的氧气很少,不能使带火星的木条复燃不符合题意;B、把带火星的木条伸入盛有过氧化氢溶液的试管中,带火星的木条不复燃,向试管中加入少量的二氧化锰,再把带火星的木条放在
试管口,带火星的木条复燃,说明二氧化锰能加快过氧化氢的分解速率,此实验方法是对比实验,符合题意;C、由于过氧化氢能分解出氧气,因此该实验不能证明二氧化锰能分解生成氧气,不符合题意;D、催化剂能改变化学反应的速率,而本身的质量和化学性质在反应前后不变,此实验只能说明二氧化锰能加快过氧化氢的分解速率,不能证明二氧化锰的质量和化学性质在反应前后不变,不符合题意;故选B。
4.下列有关催化剂的说法正确的是
A.催化剂只能加快反应速率
B.一种物质可以作为多个化学反应的催化剂
C.化学反应前后,催化剂的质量和性质都不变
D.用过氧化氢溶液制氧气时,加入催化剂可以使生成氧气的质量增加
【答案】B
【分析】催化剂是指在化学反应中能改变其他物质的化学反应速率,而本身的质量和化学性质在反应前后都没有发生变化的物质。
【详解】A、催化剂能够改变化学反应速率,既可加快反应速率,也可以减慢反应速率, 错误;B、一种物质可以作为多个化学反应的催化剂,例如二氧化锰在过氧化氢分解和氯酸钾分解中都可以作催化剂, 正确;C、 化学反应前后,催化剂的质量和化学性质都不变,物理性质可能改变, 错误;D、 用过氧化氢溶液制氧气时,加入催化剂只能改变化学反应速率,不能使生成氧气的质量增加, 错误。
故选B。
5.下列关于催化剂的认识中正确的是
A.二氧化锰是催化剂B.催化剂用一次就不能再用了
C.催化剂能改变化学反应的速率D.催化剂能增加生成物的质量
【答案】C
【详解】A、二氧化锰是某些反应的催化剂。A不正确;B、根据催化剂的定义可知,催化剂在化学反应前后质量和化学性质不变,所以催化剂可多次重复使用。B不正确;C、根据催化剂的定义可知,在化学反应里,催化剂能改变其他物质的化学反应的速率。C正确;D、根据催化剂的定义可知,催化剂在化学反应前后质量和化学性质不变,催化剂只能改变其他物质的化学反应的速率,不能增加生成物的质量。D不正确。
综上所述:选择C。
6.小明在实验课上用过氧化氢溶液制取氧气时,忘记加入二氧化锰,其结果是
A.反应不能发生B.产生氧气的速率慢
C.放出氧气的总量少D.收集的氧气纯度低
【答案】B
【详解】A、用过氧化氢溶液制取氧气时,二氧化锰是过氧化氢分解的催化剂,不加入二氧化锰也能放出氧气,故选项错误;B、用过氧化氢溶液制取氧气时,二氧化锰是过氧化氢分解的催化剂,不加二氧化锰,没有催化剂,反应速度会很慢,所以放出氧气的速度就很慢,故选项正确;C、催化剂只能改变反应速率,对生成物的质量没有影响,不加二氧化锰,放出氧气的质量不变,故选项错误;D、催化剂能改变化学反应速率,对过氧化氢溶液制取氧气,放出氧气的速率会变慢,二氧化锰是固体,对生成氧气的纯度无影响,故选项错误。
故选B。
7.某同学梳理并归纳了以下知识点,其中正确的是:
①分离液态空气制取氧气是分解反应
②缓慢氧化和剧烈氧化都是放热反应
③把红热的木炭插入盛有氧气的集气瓶时,要自上而下快速插入
④做硫和铁丝在氧气中燃烧的实验时,预先在集气瓶中装有少量的水,其作用是不相同的
⑤催化剂在化学反应前后质量和性质均不发生改变
⑥二氧化氮、一氧化碳、二氧化硫均是大气污染物
⑦物理变化与化学变化的本质区别在于反应后是否有其他物质生成
A.②④⑥⑦B.①③⑤⑥C.②④⑤⑦D.①②⑥⑦
【答案】A
【详解】①分离波态空气制取氧气是物理变化。不正确;②缓慢氧化虽然不剧烈,不发光,但要放热,如果热量不及时散失,导致可燃物温度升高引起自燃,即缓慢氧化和剧烈氧化都是放热反应。②正确;③把红热的木炭插入盛有氧气的集气瓶时,为使反应充分,现象明显,要自上而下缓慢插入。③不正确;④做硫在氧气中燃烧的实验时,预先在集气瓶中装有少量的水,其作用是吸收二氧化硫,防止污染空气;做铁丝在氧气中燃烧的实验时,预先在集气瓶中装有少量的水,其作用是防止溅落的化物炸裂瓶底。④正确;⑤催化剂在化学反应前后质量和化学性质均不发生改变。不正确;⑥二氧化氮、一氧化碳、二氧化硫均是有毒气体,均是大气污染物。⑥正确;⑦物理变化与化学变化的本质区别在于反应后是否有其他物质生成,物理变化反应后没有其他物质生成,化学变化反应后有其他物质生成。⑦正确。
综上所述:②④⑥⑦正确。故选择A。
8.实验室用加热氯酸钾和二氧化锰的混合物制取氧气,在这一过程中,二氧化锰在固体混合物中的质量分数与反应时间变化关系的图像如下,其中正确的是
A.B.
C.D.
【答案】B
【详解】实验室用加热氯酸钾和二氧化锰的混合物制取氧气,加热前,二氧化锰的质量分数为一固定值,不可能为0;加热过程中,二氧化锰固体作催化剂,反应前后其质量不变,但随着反应的进行,氧气逸出,固体混合物的质量逐渐减少,二氧化锰的质量分数逐渐增大,至完全反应不再发生改变,观察选项B符合变化过程,故选B。
9.下列关于MnO2的说法正确的是
A.如果不加MnO2,过氧化氢不会分解
B.只有MnO2能做过氧化氢分解的催化剂
C.如果不加MnO2,过氧化氢分解的速率很慢,产生的氧气质量不变
D.MnO2可以做所有化学反应的催化剂
【答案】C
【详解】A、MnO2能加速过氧化氢分解,不加MnO2的情况下,过氧化氢也会分解,A选项错误;
B、MnO2能做过氧化氢分解的催化剂,某些其它物质(如CuO)也能做过氧化氢分解的催化剂,B选项错误;C、MnO2能加速过氧化氢分解,如果不加MnO2,过氧化氢分解的速率很慢,但最终产生的氧气质量只与参与反应的过氧化氢的质量有关,有无催化剂情况下都不变,C选项正确;D、催化剂只能对特定反应起作用,Mn0,不可以做所有化学反应的催化剂,D选项错误。
故选:C。
10.下列反应属于分解反应的是
A.碳在氧气中燃烧B.在空气中加热铜片
C.过氧化氢制氧气D.工业分离液态空气制氧气
【答案】C
【分析】分解反应:一种物质反应后生成两种或两种以上的物质,其特点可总结为“一变多”,据此进行分析判断即可。
【详解】A.碳在氧气中燃烧生成二氧化碳,该反应符合“多变一”的特征,属于化合反应,错误;B.在空气中加热铜片,即铜和氧气在加热条件下反应生成氧化铜,该反应符合“多变一”的特征,属于化合反应,错误;C.过氧化氢在二氧化锰的催化作用下生成水和氧气,该反应符合“一变多”的特征,属于分解反应,正确;D.分离液态空气制氧气,是利用了液态氮和液态氧沸点的不同,分离过程中没有其它物质生成,属于物理变化,不属于分解反应,错误;
故选C。
11.下列设想有可能通过找到合适的催化剂来实现的是
A.将空气中的He分解产生
B.使一定质量甲烷完全燃烧放出的热量变多
C.使一定质量的氯酸钾在较低的温度下迅速分解放出氧气
D.使一定质量的双氧水分解产生的氧气变多
【答案】C
【详解】A、反应前后元素种类不变,氦气不能转化成氢气,该选项不正确;B、催化剂不能改变放出热量的多少,该选项不正确;C、二氧化锰在氢酸钾制取氧气的过程中能加快反应的速度,能使氨酸钾在较低温度下迅速放出氧气,该选项正确;D、催化剂不能改变生成物质量,该选项不正确。
故选C。
12.实验室用过氧化氢制氧气的实验中,应加入少量二氧化锰。下列说法中正确的是
A.二氧化锰是一种白色粉末状固体
B.二氧化锰在反应前后中的质量和化学性质都没有改变
C.能作过氧化氢分解的催化剂只有二氧化锰这一种物质
D.加入二氧化锰可以增加过氧化氢分解产生氧气的质量
【答案】B
【详解】A、二氧化锰是一种黑色粉末状固体,故选项说法错误;B、过氧化氢制氧气的实验中,加入少量二氧化锰起催化作用,二氧化锰在反应前后中的质量和化学性质都没有改变,故选项说法正确;C、硫酸铜溶液、氧化铁也能作过氧化氢分解的催化剂,故选项说法错误;D、催化剂只能改变化学反应速率,但对生成物质量无影响,使用催化剂不能增加生成物的量,加入二氧化锰不能增大过氧化氢分解的氧气的质量。故选项说法错误;
故选:B。
13.符合图中两圆重叠部分的化学反应的文字表达式是
A.氨气+二氧化碳+水碳酸氢铵
B.镁+氧气氧化镁
C.碳酸钙氧化钙+二氧化碳
D.甲烷+氧气 二氧化碳+水
【答案】B
【分析】图中两圆重叠部分表示的反应,既属于化合反应,又属于氧化反应。
【详解】A、该反应符合“多变一”的特点,属于化合反应,不是物质与氧的反应,不属于氧化反应,不符合题意;B、该反应符合“多变一”的特点,属于化合反应,是物质与氧气的反应,属于氧化反应,符合题意;C、该反应符合“一变多”的特点,属于分解反应,不符合题意;D、该反应是物质与氧气的反应,属于氧化反应,不符合“多变一”的特点,不属于化合反应,不符合题意。
故选B。
14.在下列变化中,属于分解反应的是
A.硫在氧气中燃烧B.蜡烛在空气中燃
C.加热高锰酸钾D.铁丝在氧气中燃烧
【答案】C
【详解】A、硫在氧气中燃烧生成二氧化硫,该反应符合“多变一”的特征,属于化合反应,故选项错误;B、蜡烛在空气中燃生成二氧化碳和水,该反应的反应物是两种,不符合“一变多”的特征,不属于分解反应,故选项错误;C、高锰酸钾在加热条件下生成锰酸钾、二氧化锰和氧气,该反应符合“一变多”的特征,属于分解反应,故选项正确;D、铁丝在氧气中燃烧生成四氧化三铁,该反应符合“多变一”的特征,属于化合反应,故选项错误;故选:C。
15.下图是初中化学常用的实验室制取气体装置,请回答下列问题:
(1)写出图中仪器①的名称: 。
(2)实验室常用A、C装置或D、C装置制取二氧化碳,相对于A装置,D装置的优点是 。
(3)实验室用过氧化氢溶液制取氧气,该反应的化学方程式为 ,该方法制取的氧气通常含有水蒸气,为了除去氧气中的水蒸气,可以将气体从E装置的 (选填“a”或“b”)端导管通入,E装置内盛放的药品是 。
【答案】(1)长颈漏斗
(2)可以控制反应速率
(3) a 浓硫酸
【详解】(1)图中仪器①的名称为长颈漏斗,故填:长颈漏斗;
(2)D装置中采用分液漏斗可以控制液体的滴加速度,从而控制反应速率,故填:可以控制反应速率;
(3)过氧化氢在二氧化锰的催化下生成水和氧气,方程式为,若选用E装置除去二氧化碳气体中混有的水蒸气,则混合气体应从E装置的导管长端导管a端通入,浓硫酸具有吸水性,可用于除去水蒸气,故填:、a、浓硫酸。
16.某实验室对外开放日,教师在实验桌上准备了如图所示的仪器,请回答:
(1)从图F观察到的现象中,你能得出的结论是什么?___________。
(2)用图E装置制备氧气,写出发生反应的文字表达式___________。
(3)实验室若用高锰酸钾来制氧气,还要补充哪些仪器?___________。
【答案】(1)装置气密性良好
(2)
(3)酒精灯
【详解】(1)图F为检査装置气密性的操作,观察到导管未端有气泡冒出,且松开手后导管内形成一段水柱,说明装置气密性良好;(2)图E装置为固液常温型发生装置,则用该装置制备氧气的原理是过氧化氢在二氧化锰的催化作用下分解生成水和氧气,文字表达式为
(3)实验室用高锰酸钾制取氧气的原理是高锰酸钾在加热条件下分解生成锰酸钾、二氧化锰和氧气,该反应中反应物为固体,反应条件为加热,应选择由仪器ABC和酒精灯组成的固体加热型发生装置,因此还需补充的仪器是酒精灯。
17.以下是某研究小组探究影响化学反应快慢的一些因素的相关数据。
(1)通过实验①和②对比可知,化学反应快慢与 有关。
(2)通过对比实验③和④可知,化学反应快慢与温度的关系是 。
【答案】(1)过氧化氢溶液浓度
(2)在相同条件下,温度越高反应速度越快,温度越低反应速度越慢
【详解】(1)实验①和②过氧化氢溶液浓度不同,其他条件完全相同,②反应所需要的时间短,产生氧气速度快,①反应所需要的时间长,产生氧气的速度慢,通过实验①和②对比可知,化学反应快慢与反应物的浓度有关,过氧化氢的浓度越大反应越快,故填:过氧化氢溶液浓度;
(2)实验中温度作为变量,其他条件完全相同,通过对比实验③和④可知,温度越高,反应速度越快,温度越低反应速度越慢。概念
在化学反应中能改变其他物质的反应速率,但本身的化学性质和质量在反应前后不变的物质。
特点
一变(改变反应速率,加快或减慢);两不变(质量、化学性质不变)
理解
①催化剂不能改变生成物的质量
②催化剂作为反应的条件
③一种催化剂只针对某一类或某一个反应,某一反应的催化剂可能不只一种
证明某物质是某反应的催化剂
①证明是否改变其他物质化学反应速率:
相同条件下,加或者不加药品控制变量对比实验;
同时满足即为催化剂
②证明质量是否改变:
实验前称量一次,实验后分离出来再称量一次;
③证明化学性质是否改变:
将分离出来的物质再进行实验①的操作,观察是否还能改变反应速率。
装置
操作
现象
分析
取一支干净的试管,加入5mL 5%过氧化氢溶液,把带火星的木条伸入试管
另取一支干净的试管,加入少量二氧化锰,把带火星的木条伸入试管
在实验2的试管中加入5mL5%过氧化氢溶液,把带火星的木条伸入试管
待实验3试管中没有现象发生时,重新加入过氧化氢溶液;把带火星的木条伸入试管
实验序号
过氧化氢溶液浓度/%
过氧化氢溶液质量/g
温度/℃
二氧化锰用量/g
氧气体积/mL
反应所需时间/s
①
5
12
20
0.2
125
11
②
30
12
20
0.2
125
2
③
30
12
40
/
125
148
④
30
12
90
/
125
82
实验02 过氧化氢制取氧气实验同步练习(原卷版+解析版): 这是一份实验02 过氧化氢制取氧气实验同步练习(原卷版+解析版),文件包含实验02过氧化氢制取氧气实验原卷版docx、实验02过氧化氢制取氧气实验解析版docx等2份试卷配套教学资源,其中试卷共28页, 欢迎下载使用。
人教版九年级上册课题3 制取氧气精品同步训练题: 这是一份人教版九年级上册课题3 制取氧气精品同步训练题,文件包含232---催化剂分解反应含培优竞赛试题原卷版docx、232---催化剂分解反应含培优竞赛试题解析版docx等2份试卷配套教学资源,其中试卷共48页, 欢迎下载使用。
化学九年级上册课题3 制取氧气随堂练习题: 这是一份化学九年级上册课题3 制取氧气随堂练习题,共6页。

