初中物理苏科版八年级下册物质的物理属性课后测评
展开一.选择题(每小题3分,共42分)
1.下列情况中,铁块的质量发生变化的是( )
A.铁块磨掉一个角 B.铁块熔化成铁水
C.铁块轧成薄铁片 D.铁块从地球运到月球
2.正确估测物理量,是一种良好的学习习惯.初三男生小明同学与自己身体相关的物理量进行了估测,下列估测合理的是( )
A.正常体温为100℃ B.自身质量约为45kg
C.跑步的速度约为50m/s D.手指甲宽度约为1nm
3.关于天平的使用,说法正确的是( )
A.称量过程中可以调节平衡螺母
B.潮湿的物体可以直接放在天平上称量
C.被测物体的质量不能超过天平的最大称量
D.称量粉末状药品时只在左盘垫一张纸即可
4.下表是部分物质的密度,小刚由此提出了对密度的一些看法,你认为正确的是( )
A.固态物质的密度一定比液态物质的密度大
B.同种物质的密度一定相同
C.体积相同的实心铜块和铝块,铜块的质量大
D.密度跟物质质量成正比,跟体积成反比
5.如图所示,由不同物质制成的甲、乙两种实心球的体积相等,此时天平平衡.则制成甲、乙两种球的物质密度之比为( )
A.3:4 B.4:3
C.2:1 D.1:2
6.如图1所示,桌面上放有三个相同的玻璃杯,分别装有质量相同的三种液体 甲、乙、丙,它 们 的 质 量 与 体 积 的 关 系 如 图 2 所 示,三 个 杯 子 从 左 至 右 依 次 装 的 液 体 种 类 是( )
A.乙,丙,甲B.甲,丙,乙C.甲,乙,丙D.丙,乙,甲
5题 6题
7.甲、乙、丙三个正方体,边长之比为1:2:3,质量分别为3g、24g、36g,已知它们是同一材料制成的,但有一个是空心的,则空心的正方体是( )
A.甲 B.乙 C.丙 D.无法判断
8.规格相同的瓶装了不同的液体,放在横梁已平衡的天平上,如图所示,则( )
A.甲瓶液体质量较大B.乙瓶液体质量较 C.乙瓶液体密度较大D.两瓶液体密度相等
8题 9题 10题
9.两个实心物体a、b的体积与质量的关系如图所示.下列说法正确的是( )
A.a的密度是b的密度的2倍 B.b的密度是a的密度的2倍
C.a的密度是0.5×103kg/m3 D.a、b的密度与它们的质量、体积有关
10.小江进行了如下测量:①用天平测石片的质量m;②往烧杯中加适量水浸没石片.在水面位置作上标记.取出石片,用量简取水缓慢倒入烧杯,让水面升至标记处,如图所示.量筒内倒出水的体积V即为矿石的体积.③计算出石片的密度ρ.根据以上步骤,测出的密度值会( )
A.偏大 B.无偏差 C.偏小 D.无法确定
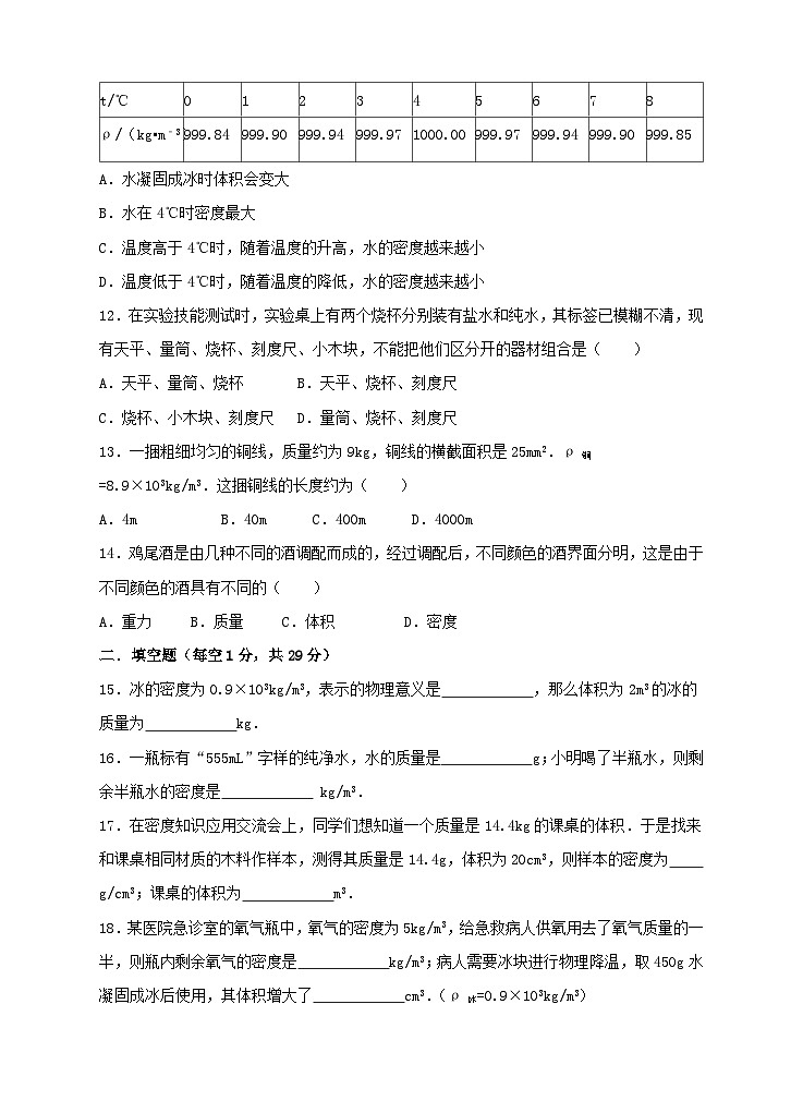
11.下表是水的密度随温度变化的数据.分析表中的数据不能得出的结论是( )
A.水凝固成冰时体积会变大
B.水在4℃时密度最大
C.温度高于4℃时,随着温度的升高,水的密度越来越小
D.温度低于4℃时,随着温度的降低,水的密度越来越小
12.在实验技能测试时,实验桌上有两个烧杯分别装有盐水和纯水,其标签已模糊不清,现有天平、量筒、烧杯、刻度尺、小木块,不能把他们区分开的器材组合是( )
A.天平、量筒、烧杯 B.天平、烧杯、刻度尺
C.烧杯、小木块、刻度尺 D.量筒、烧杯、刻度尺
13.一捆粗细均匀的铜线,质量约为9kg,铜线的横截面积是25mm2.ρ铜=8.9×103kg/m3.这捆铜线的长度约为( )
A.4m B.40m C.400m D.4000m
14.鸡尾酒是由几种不同的酒调配而成的,经过调配后,不同颜色的酒界面分明,这是由于不同颜色的酒具有不同的( )
A.重力 B.质量 C.体积 D.密度
二.填空题(每空1分,共29分)
15.冰的密度为0.9×103kg/m3,表示的物理意义是 ,那么体积为2m3的冰的质量为 kg.
16.一瓶标有“555mL”字样的纯净水,水的质量是 g;小明喝了半瓶水,则剩余半瓶水的密度是 kg/m3.
17.在密度知识应用交流会上,同学们想知道一个质量是14.4kg的课桌的体积.于是找来和课桌相同材质的木料作样本,测得其质量是14.4g,体积为20cm3,则样本的密度为 g/cm3;课桌的体积为 m3.
18.某医院急诊室的氧气瓶中,氧气的密度为5kg/m3,给急救病人供氧用去了氧气质量的一半,则瓶内剩余氧气的密度是 kg/m3;病人需要冰块进行物理降温,取450g水凝固成冰后使用,其体积增大了 cm3.(ρ冰=0.9×103kg/m3)
19.一个容器的质量为200g,装满水时总质量是700g,装满某种液体时总质量是600g,这个容器的容积是 cm3,此液体的密度是 kg/m3.若将容器中的液体倒掉一部分,则剩余液体的密度将 (选填“变大”、“变小”或“不变”).
20.小明分别测量了三块橡皮泥的质量和体积,并根据测量数据画出如图所示的图象,橡皮泥的密度是 kg/m3,另一块同种橡皮泥的体积为20cm3,其质量是 g.
20题 21题 22题 26题
21.小明用天平和量筒测量矿石的密度.先杷天平放在 桌面上,调节好天平后,测出矿石的质量如图所示,矿石的质量为 g,接着他测出矿石的体积为20cm3.则矿石的密度为 kg/m3.
22.如图所示是A、B两种物质的质量m与体积V的关系.由图象可以获得的信息:同种物质的质量与体积成 ;两种物质密度的关系:ρA ρB(选填“>”、“<”或“=”).
23.一个瓶子最多能装0.5kg的水,它最多能装 kg的水银;最多能装 m3的酒精.(ρ水银=13.6×103kg/m3,ρ酒精=0.8×103kg/m3)
24.我们常说“铁比木头重”是指铁的 比木头大,冬天里,户外装有水的水缸常会出现破裂是因为水缸里的水结成冰后,其体积 (选填“变大”、“变小”或“不变”),密度 (选填“变大”、“变小”或“不变”).
25.电影影片中所展现的楼房倒塌的场面中,砸在人们身上的“混凝土块”是由密度很 的材料制成的道具;工厂中为了减轻机器工作时的震动,它的底座常用密度 的材料.
26.某研究人员为了探究冰和水的体积与温度的关系,在一定环境下将1g的冰加热,分别记录其温度和体积,得到了如图所示的图象.请你观察此图象回答下列问题:
(1)水从0℃上升到4℃时,密度将 .
(2)冰从﹣4℃上升到0℃时,体积将
(3)冰熔化成水时, 不变, 变小.
三.实验题(27题6分,28题8分,共14分)
27.在探究质量与体积的关系时,小明找来大小不同的塑料块和某种液体做实验.
(1)图甲是小明在水平桌面上使用托盘天平的情景,他的错误是 .
(2)改正错误后,小明正确操作,根据实验数据分别画出了塑料块和液体质最随体积变化的图象,如图乙所示,
①分析图象可知:同种物质的不同物体,其质量与体积的比值 (选填“相同”或“不同”).物理学中将质量与体积的比值定义为密度,塑料的密度为 kg/m3.
②往烧杯内倒入10cm3的液体,用天平称出烧杯和液体的总质量,天平平衡时,右盘中砝码的质量及游码的位置如图丙所示,则烧杯和液体的总质量为 g.若烧杯内液体的体积为20cm3,则烧杯和液体的总质量应为 g.
28.小明妈妈为家里自酿了很多红葡萄酒,小明想知道自酿葡萄酒的密度.于是和学习小组的同学们一起利用天平、量筒进行测量.他们的操作如下:
(1)将天平放在 上,游码拨至标尺左端 处,并调节天平平衡.
(2)用天平测量空烧杯的质量,如图甲是小明测量过程中的情景,他的错误是 .纠正错误后,测得空烧杯的质量是41.6g.
(3)取适量的葡萄酒倒入烧杯中,用天平测葡萄酒和烧杯的总质量,天平平衡时,右盘中砝码及游码的位置如图乙所示,其总质量为 g.
(4)将烧杯中的葡萄酒全部倒入量筒中(如图丙所示),则量筒中葡萄酒的体积是 cm3.根据测量数据计算出葡萄酒的密度是 g/cm3.
(5)分析上述方法,测出葡萄酒的密度会偏 (选填“大”或“小”).
四.计算题(29题7分,30题8分,共15分)
29.如图所示,一容积为3×10﹣4m3的瓶内盛有0.2kg的水,一只口渴的乌鸦每次将一块质量为0.01kg的小石子投入到瓶中,当乌鸦投入了25块相同的小石子后,水面升到瓶口,求:
(1)瓶内石块的总体积;(2)石块的密度.
30.一个空心铜球质量为445g,在铜球的空心部分注满水后总质量为545g.
(1)求这个空心铜球的总体积?
(2)若在铜球的空心部分注满某种液体后,总质量为1.5kg,求注入液体的密度?
(铜的密度为8.9×103kg/m3)
参考答案
一.选择题
15. 体积是1m3的冰 16.555 1.0×103 17. 0.72 0.02 18. 2.5 50
19. 500 0.8×103 不变 20. 2×103 40 21. 水平 5 22.6×103 22.正比 ﹥
×10-4 24.密度 变大 变小 25.小 大
26.变大 变大 质量 体积
27.称量时调节平衡螺母 相同 1. 2×103 37.4 45.4
28.水平台 零刻度线 在测量过程中调节平衡螺母 81.6 401 大
29
30.
t/℃
0
1
2
3
4
5
6
7
8
ρ/(kg▪m﹣3)
999.84
999.90
999.94
999.97
1000.00
999.97
999.94
999.90
999.85
题号
1
2
3
4
5
6
7
8
9
10
答案
A
B
C
C
C
A
C
C
A
C
题号
11
12
13
14
答案
A
D
B
D
八年级下册物质的物理属性随堂练习题: 这是一份八年级下册<a href="/wl/tb_c16860_t7/?tag_id=28" target="_blank">物质的物理属性随堂练习题</a>,共4页。试卷主要包含了单选题,填空题,解答题,实验探究题,综合题等内容,欢迎下载使用。
苏科版八年级下册密度知识的应用随堂练习题: 这是一份苏科版八年级下册<a href="/wl/tb_c16861_t7/?tag_id=28" target="_blank">密度知识的应用随堂练习题</a>,共7页。试卷主要包含了单选题,填空题,解答题,实验探究题等内容,欢迎下载使用。
苏科版八年级下册物质的密度课堂检测: 这是一份苏科版八年级下册<a href="/wl/tb_c16862_t7/?tag_id=28" target="_blank">物质的密度课堂检测</a>,共7页。试卷主要包含了单选题,填空题,解答题,实验探究题,综合题等内容,欢迎下载使用。

