小学科学粤教粤科版 (2017)三年级上册16 它们占据空间吗精品课件ppt
展开在《乌鸦喝水》的故事中,乌鸦把小石子一颗一颗地投到水瓶里,随着水位慢慢地上升,乌鸦就喝到了水,你是否也想试试看为什么乌鸦能喝到水呢?
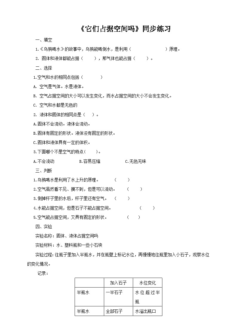
实验材料:水、塑料瓶和一些小石块
实验过程: 往瓶子里加入半瓶水,并在瓶壁上标记水位,再慢慢地往瓶里加入小石子,观察水位的变化情况。
实验要求: ①以小组为单位完成把小石块加入装有水的瓶中,并观察记录加入小石块前后水位的变化情况。 ②小组在规定的时间内完成本实验,并注意安全和讲究卫生。 ③在学生活动手册上进行记录。
记 录:
结论:当把小石块加入水中后水位上升了,实验证明固体和液体都能占据空间。
(二)活动2:气体也占据空间吗 通过实验我们知道了固体和液体都能占据空间,那气体也能占据空间吗?
实验材料:剪子、塑料瓶、水槽、纸船
实验过程: (1)水槽中成满水,把纸船放在水面上。 (2)用剪去了底部的塑料瓶,罩着浮在水面上的小纸船 , 保持瓶子垂直向下压入水底,观察小纸船的情况的实验。 (3)慢慢拧松瓶盖,观察现象。
实验要求: (1)以小组为单位,在规定的时间内完成实验。 (2)在学生活动手册上进行记录。
空气占据空间,水与纸船不接触
空气被排除,水与纸船接触
结论:除固体、液体外,通过实验证明空气也能占据空间。
根据以前的学习和今天的实验,说一说固体、液体和气体的相同点和不同点?
固体与液体比较相同点是均有一定的体积不易压缩;不同点是固体有一定的形状但无流动性,而液体无一定的形状但有流动性。气体与液体比较,相同点是均有流动性,不同点是液体不易压缩,气体易压缩。
实践:小魔术“浸不湿的纸” 利用学到的知识,设计一个小魔术,让塞在杯子里的纸不会被水浸湿。
材料:杯子、水槽、水、 纸。
方法:在塑料杯底粘上一个纸团,把杯子慢慢地竖直倒扣在水槽中。
现象:杯子中的纸没有湿。
说说纸为什么不湿的科学道理?
空气占据了杯子的空间,使得水与纸没有接触,故没有纸没湿。
在杯底扎一个小孔,再把杯子压入水中。仔细观察有什么变化?
水进入杯中,杯底的纸湿了。
通过本课的学习我们了解了固体、液体和气体都占据空间。
如图所示:怎样做才能利用空气将水挤出来?
小学科学粤教粤科版 (2017)三年级上册17 它们的状态会变化吗优秀课件ppt: 这是一份小学科学粤教粤科版 (2017)三年级上册<a href="/kx/tb_c4001040_t3/?tag_id=26" target="_blank">17 它们的状态会变化吗优秀课件ppt</a>,文件包含粤教粤科版2017科学三年级上册317《它们的状态会变化吗》课件ppt、粤教粤科版2017科学三年级上册317《它们的状态会变化吗》教案doc、粤教粤科版2017科学三年级上册317《它们的状态会变化吗》练习doc等3份课件配套教学资源,其中PPT共21页, 欢迎下载使用。
苏教版 (2017)三年级上册第一单元 认识空气1 空气占据空间吗精品ppt课件: 这是一份苏教版 (2017)三年级上册<a href="/kx/tb_c163420_t3/?tag_id=26" target="_blank">第一单元 认识空气1 空气占据空间吗精品ppt课件</a>,文件包含三年级科学上册1空气占据空间吗苏教版课件+音视频ppt、核心素养三年级科学上册苏教版第1课空气占据空间吗教案doc、1压缩空气的运用mp4、1研究空气是否占据空间mp4、1纸团会湿吗mp4、2空气占据的空间会变化吗mp4、真实版的“乌鸦”喝水mp4等7份课件配套教学资源,其中PPT共30页, 欢迎下载使用。
粤教粤科版 (2017)三年级上册16 它们占据空间吗教学ppt课件: 这是一份粤教粤科版 (2017)三年级上册16 它们占据空间吗教学ppt课件,共16页。PPT课件主要包含了水位会上升吗,气体也占据空间吗,我的发现,小魔术浸不湿的纸,学科学爱科学等内容,欢迎下载使用。

