资料中包含下列文件,点击文件名可预览资料内容
还剩8页未读,
继续阅读
【核心素养】北师大版小学数学二上 练习七 课件+教案
展开
这是一份【核心素养】北师大版小学数学二上 练习七 课件+教案,文件包含北师大版小学数学二上练习七课件pptx、北师大版小学数学二上练习七教案docx等2份课件配套教学资源,其中PPT共15页, 欢迎下载使用。
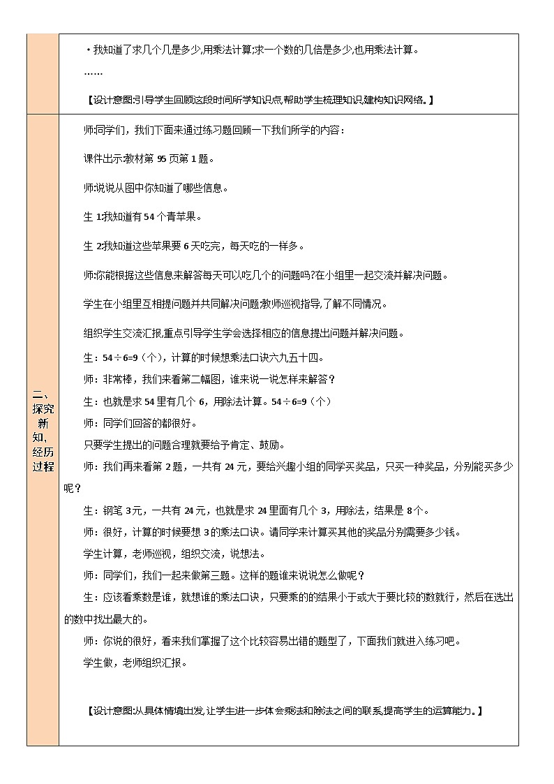
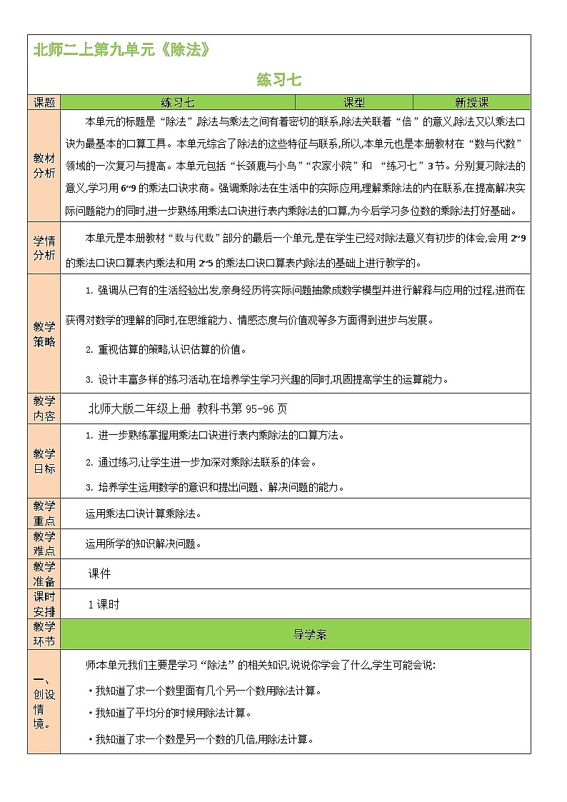
练习七7北师大版小学数学二年级上册 同学们,第九单元《除法》的学习到这儿就要结束了,关于这部分内容,你学会了什么?还有什么疑问吗?跟大家说一说。知识回顾一共有54个青苹果,要6天吃完,每天吃的一样多,每天吃几个?54÷6=把54平均分成6份,求一份是多少,用除法计算。【选自教材P95练习七第1题】知识回顾一共有54个青苹果,要6天吃完,每天吃的一样多,每天吃几个?54÷6=9(个)【选自教材P95练习七第1题】知识回顾54个红苹果每天吃6个,几天能吃完?54÷6=也就是求54里有几个6,用除法计算。9(天)【选自教材P95练习七第1题】答:9天可以吃完。课堂练习2.想一想,填一填。【选自教材P95练习七第2题】3元4元6元8元3元4元6元8元24÷3=8(支)24÷8=3(盒)24÷6=4(本)24÷4=6(个)83463.括号里最大能填几。【选自教材P95练习七第3题】5×( )< 368×( )< 399×( )< 60( )×9< 83( )×7< 55( )×5< 46746979乘数有谁就想谁的乘法口诀4.猫捉老鼠。【选自教材P95练习七第4题】5.填一填。【选自教材P95练习七第5题】8324642438242438244624836.购买体育用品。【选自教材P95练习七第5题】5×6+5×9=30+45=75(元)答:买6根跳绳和5个皮球是75元。5×6+2×5=30+10=40(元)答:买6根跳绳和5个羽毛球刚好用40元。7.涂一涂。【选自教材P95练习七第7题】8.想一想,算一算。【选自教材P95练习七第8题】81524同学们,我们来看每组算式有什么特点,你能再写一组吗?上面的算式两个因数相同,下面算式的积比上面算式的积少1。1.把一个数平均分成几份求一份是多少用除法计算。2.求一个数里有几个另一个数用除法计算。3.计算除法时,除数是几就想几的乘法口诀。课堂小结
练习七7北师大版小学数学二年级上册 同学们,第九单元《除法》的学习到这儿就要结束了,关于这部分内容,你学会了什么?还有什么疑问吗?跟大家说一说。知识回顾一共有54个青苹果,要6天吃完,每天吃的一样多,每天吃几个?54÷6=把54平均分成6份,求一份是多少,用除法计算。【选自教材P95练习七第1题】知识回顾一共有54个青苹果,要6天吃完,每天吃的一样多,每天吃几个?54÷6=9(个)【选自教材P95练习七第1题】知识回顾54个红苹果每天吃6个,几天能吃完?54÷6=也就是求54里有几个6,用除法计算。9(天)【选自教材P95练习七第1题】答:9天可以吃完。课堂练习2.想一想,填一填。【选自教材P95练习七第2题】3元4元6元8元3元4元6元8元24÷3=8(支)24÷8=3(盒)24÷6=4(本)24÷4=6(个)83463.括号里最大能填几。【选自教材P95练习七第3题】5×( )< 368×( )< 399×( )< 60( )×9< 83( )×7< 55( )×5< 46746979乘数有谁就想谁的乘法口诀4.猫捉老鼠。【选自教材P95练习七第4题】5.填一填。【选自教材P95练习七第5题】8324642438242438244624836.购买体育用品。【选自教材P95练习七第5题】5×6+5×9=30+45=75(元)答:买6根跳绳和5个皮球是75元。5×6+2×5=30+10=40(元)答:买6根跳绳和5个羽毛球刚好用40元。7.涂一涂。【选自教材P95练习七第7题】8.想一想,算一算。【选自教材P95练习七第8题】81524同学们,我们来看每组算式有什么特点,你能再写一组吗?上面的算式两个因数相同,下面算式的积比上面算式的积少1。1.把一个数平均分成几份求一份是多少用除法计算。2.求一个数里有几个另一个数用除法计算。3.计算除法时,除数是几就想几的乘法口诀。课堂小结
相关资料
更多

