高中人教版 (2019)第五节 有机合成优秀同步训练题
展开第三课时 有机合成路线的设计与实施 课时作业
基础达标
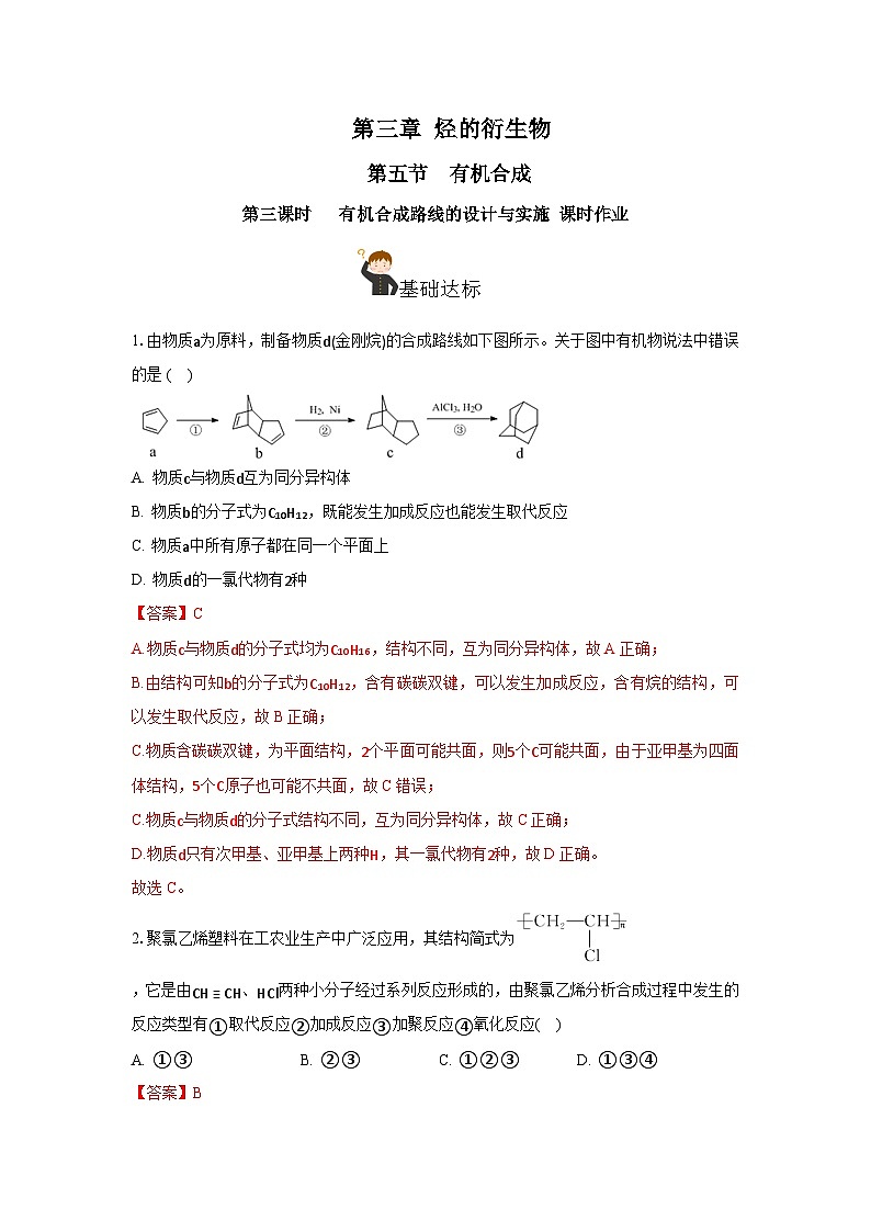
1.由物质a为原料,制备物质d(金刚烷)的合成路线如下图所示。关于图中有机物说法中错误的是( )
A. 物质c与物质d互为同分异构体
B. 物质b的分子式为C10H12,既能发生加成反应也能发生取代反应
C. 物质a中所有原子都在同一个平面上
D. 物质d的一氯代物有2种
【答案】C
A.物质c与物质d的分子式均为C10H16,结构不同,互为同分异构体,故A正确;
B.由结构可知b的分子式为C10H12,含有碳碳双键,可以发生加成反应,含有烷的结构,可以发生取代反应,故B正确;
C.物质含碳碳双键,为平面结构,2个平面可能共面,则5个C可能共面,由于亚甲基为四面体结构,5个C原子也可能不共面,故C错误;
C.物质c与物质d的分子式结构不同,互为同分异构体,故C正确;
D.物质d只有次甲基、亚甲基上两种H,其一氯代物有2种,故D正确。
故选C。
2.聚氯乙烯塑料在工农业生产中广泛应用,其结构简式为
,它是由CH≡CH、HCl两种小分子经过系列反应形成的,由聚氯乙烯分析合成过程中发生的反应类型有①取代反应②加成反应③加聚反应④氧化反应( )
A. ①③B. ②③C. ①②③D. ①③④
【答案】B
由聚氯乙烯的结构简式可知,其单体为,据题给原料,应由CH≡CH和HCl加成反应制得,因此制聚氯乙烯的过程应有加成反应和加聚反应,故选B。
3.利用CH3OH、CO2与H2合成CH3CH2OH的反应主要历程如图所示。下列说法正确的是( )
A. CH3I没有参加化学反应
B. 合成过程中没涉及C—O键的断裂,没涉及C—O键的形成
C. 若用CH318OH替代CH3OH,则可生成CH3CH218OH
D. 合成CH3CH2OH的总反应方程式为:CH3OH+CO2+3H2→催化剂CH3CH2OH+2H2O
【答案】D
A.在反应3中CH3I参与了反应,A错误;
B.反应Ⅰ中甲醇生成CH3I、反应2中二氧化碳生成水和一氧化碳均涉及C−O键的断裂,整个反应中没涉及C−O键的形成,B错误;
C.CH318OH中氧进入LiOH后生成水,乙醇中氧来源于二氧化碳, C错误;
D.由图可知,总反应为甲醇、二氧化碳、氢气在催化剂作用下生成乙醇和水,CH3OH+CO2+3H2→催化剂CH3CH2OH+2H2O,D正确。
4.下列方程式与反应类型不匹配的是( )
A. AB. BC. CD. D
【答案】C
5.下列反应中前者属于取代反应,后者属于加成反应的是( )
A. 光照甲烷与氯气的混合气体;乙烯使酸性高锰酸钾溶液褪色
B. 乙烯使溴的四氯化碳溶液褪色;苯与氢气在一定条件下反应生成环己烷
C. 苯滴入浓硝酸和浓硫酸的混合液中水浴加热;乙烯使溴水褪色
D. 在苯中滴入溴水,溴水褪色;乙烯与水蒸气在一定条件下反应生成乙醇
【答案】C
6.聚氯乙烯是生活中常用的塑料。工业生产聚氯乙烯的一种工艺路线如下:乙烯→①Cl21,2−二氯乙烷→②480∼530℃氯乙烯→ 聚合聚氯乙烯。下列说法正确的是( )
A. 反应①的化学方程式:H2C=CH2+Cl2→ CH3CHCl2
B. 反应②发生消去反应
C. 氯乙烯分子有顺反异构体
D. 聚氯乙烯的结构简式为
【答案】B
【解答】
A.乙烯与氯气发生加成反应生成1,2−二氯乙烷,则反应①的化学方程式为H2C=CH2+Cl2→CH2ClCH2Cl;
B.1,2−二氯乙烷加热480~530℃生成氯乙烯,发生消去反应;
C.碳碳双键C上连不同的基团有顺反异构,氯乙烯碳碳双键中有一个C上连两个H原子,则氯乙烯CH2=CHCl分子没有顺反异构体;
D.聚氯乙烯的结构简式为。
7.高分子M广泛用于牙膏、牙科粘合剂等口腔护理产品中,合成路线如图:
下列说法不正确的是( )
A. 试剂a是甲醇
B. 化合物C完全加氢后产物含两个手性碳原子
C. 合成M的聚合反应为加聚反应
D. 向少量酸性KMnO4溶液中加入B,溶液褪色且有少量气泡产生
【答案】B
CH≡CH与试剂a发生加成反应生成B,HOOCCH=HCOOH分子内脱水生成C,B和C聚合生成M,根据聚合物M的结构可知,M的单体为CH2=CH−O−CH3和,由此可知B为CH2=CH−O−CH3,C为,则试剂a为CH3OH,据此分析解答。
A、根据分析,试剂a为CH3OH,名称是甲醇,A正确;
B、C为,完全加氢后产物中不存在手性碳原子,B错误;
C、化合物M是由CH2=CH−O−CH3和发生加聚反应得到,C正确;
D、B为CH2=CH−O−CH3,向少量酸性KMnO4溶液中加入B,会反应生成二氧化碳气体,故溶液褪色且有少量气泡产生,D正确。
8.如图是以环戊烷为原料制备环戊二烯的合成路线,下列说法正确的是( )
A. A的结构简式为
B. 环戊二烯与Br2以1∶1的物质的量之比加成可生成
C. 反应④的反应试剂和反应条件是浓H2SO4、加热
D. ①②③的反应类型分别为卤代、水解、消去
【答案】B
由合成路线可知,反应①为环戊烷与氯气光照条件下的取代反应,反应②为氯代烃的消去反应,反应③为环烯烃与卤素单质的加成反应,反应④卤代烃的消去反应,故A为,B可以为。
A.A的结构简式为:,故A错误;
B.环戊二烯与Br2以1:1的物质的量之比发生1,4−加成可生成,故B正确;
C.反应④卤代烃的消去反应,反应条件为:NaOH醇溶液、加热,故C错误;
D.反应①②③的反应类型分别为卤代、消去、加成,故D错误。
9.有机物Q为合成药物的中间体,合成路线如图,下列说法错误的是( )
A. M和N转化为Q的反应类型为取代反应B. 有机物M的分子式为C10H7OBr
C. Q中含有两种官能团D. Q中环上的一氯代物有5种
【答案】C
【解答】
A.根据结构分析可知,M和N转化为Q的反应类型为取代反应,同时生成HBr,A项正确;
B.有机物M的分子式为C10H7OBr,B项正确;
C.Q中除含有羟基、醚键两种含氧官能团外,还含有碳碳三键, C项错误;
D.Q中苯环上含有2种等效氢,杂环上含有3种等效氢,则环上的一氯代物有5种,D项正确;
10.G是一种新型可降解的生物高分子材料,以丙烯(CH2=CH−CH3)为主要原料合成G的流程路线如图所示(化合物D为CH3COCOOH),下列说法错误的是( )
A. 化合物D的分子式为:C3H4O3
B. 化合物E分子中含氧官能团的名称是:羟基、羧基
C. 化合物A转化为B的化学方程式为:CH3CHBrCH2Br+2NaOH→△H2OCH3CHOHCH2OH+2NaBr
D. 化合物C的多种同分异构体中,能发生水解反应的链状有机物有2种
【答案】D
【解答】
丙烯和溴发生加成反应生成A为CH2BrCHBrCH3,A发生水解反应生成B为,B发生催化氧化生成C为,C发生氧化反应生成D为,D和氢气发生加成反应生成E为,E发生缩聚反应生成G为。
A. D的结构简式为,故D的分子式为:C3H4O3,故A正确;
B. E的结构简式为,E分子中含氧官能团的名称是:羟基、羧基,故B正确;
C. A为CH2BrCHBrCH3,A发生水解反应生成B为,化合物A转化为B的化学方程式为:CH3CHBrCH2Br+2NaOH→△H2O+2NaBr,故C正确;
D. C为,C有多种同分异构体,其中能发生水解反应的链状有机物含有酯基,该同分异构体的结构简式为CH2=CHOOCH,符合条件的同分异构体只有1种,故D错误;
故选:D。
能力提升
11.芳香化合物A()在一定条件下可以发生如图所示的转化(其他产物和水已略去)。其中有机物D也可以由丙烯酸经过几步有机反应制得,其中最佳的次序是( )
A. 加成、水解、酸化、氧化B. 水解、加成、酸化、氯化
C. 水解、酸化、加成、氧化D. 加成、氧化、水解、酸化
【答案】A
【解答】由芳香化合物A的结构简式和反应后B和C的分子式判断,A在碱性条件下水解后酸化得到BC,C的结构为,C氧化得到D,且D能与新制的氢氧化铜发生反应,则D为OHC−COCOOH;
丙烯酸CH2=CH−COOH与Cl2加成得到,后在NaOH水溶液中水解生成,最后酸化得到,再氧化得到D;
12.链状高分子化合物可由有机化工原料R和其他有机试剂,通过加成、水解、氧化、缩聚反应得到,则R是( )
A. 1−丁烯B. 乙烯C. 1,3−丁二烯D. 2−丁烯
【答案】B
【解析】
合成高分子化合物,为缩聚反应,需要HOOCCOOH、OHCH2CH2OH两种原料发生酯化反应制取,乙二醇连续氧化生成乙二酸,乙二醇可由二卤代烃水解制取;二卤代烃可由乙烯与卤素单质加成,则R应为乙烯,B正确。
故选B。
13.下列关于有机物及其同分异构体的说法不正确的是(不考虑立体异构)( )
A. 的芳香同分异构体有5种
B. 以为原料制取经历的反应类型可能为取代反应→水解反应
C. 某单烯烃和H2加成后得到烃,该烯烃可能的结构有2种
D. 乙醇的结构式,则乙醇催化氧化时断裂的化学键为①③
【答案】B
【解答】
A.的芳香同分异构体可能为苯甲醇、苯甲醚、甲基苯酚(邻间对3种),共5种,A正确;
B.以为原料制取,要先消去,变成苯乙烯,然后再与卤素单质发生加成反应,然后再取代,B错误;
C.寻找该烯烃的结构,就是在上面添加双键,只有1、2两个位置,所以烯烃有2种结构,C正确;
D.乙醇发生催化氧化的时候断裂的键为O−H键和与羟基相连的C原子上面的C−H键,D正确。
14.BAS是一种可定向运动的“分子机器,其合成路线如下:
下列说法正确的是( )
A. 1 ml最多可与3ml H2发生加成反应
B. 既有酸性又有碱性
C. 中间产物结构简式为:
D. ①为加成反应,②为消去反应
【答案】D
【解析】A.1ml苯环可与3ml氢气加成,1m1醛基可与1ml氢气加成,所以1ml该物质可与4ml氢气加成,A错误;
B.—NH2具有碱性,没有酸性基团,B错误;
C.中间产物结构简式为:,C错误;
D.①反应为加成反应,氨基破坏了碳氧双键;②反应为消去反应,羟基发生消去,脱去了水,D正确;
答案选D。
15.1,4−二氧六环可通过下列方法制取,则该烃A为( )
A. 乙炔B. 1−丁烯C. 1,3−丁二烯D. 乙烯
【答案】D
【解答】
根据C的生成物结构简式可知,C应该是乙二醇,所以B是1,2−二溴乙烷,则A是乙烯,故D正确。
故选D。
16.由2—氯丙烷制取少量的1,2—丙二醇()时,所发生的反应类型依次( )
A. 加成→消去→取代B. 消去→加成→水解
C. 取代→消去→加成D. 消去→加成→消去
【答案】B
【解答】
由2−氯丙烷制取少量的1,2−丙二醇,可用逆推法判断:CH3CHOHCH2OH→CH3CHBrCH2Br→CH3CH=CH2→CH3CHClCH3,则2−氯丙烷应首先发生消去反应生成CH3CH=CH2,CH3CH=CH2与溴发生加成反应生成CH3CHBrCH2Br,CH3CHBrCH2Br发生水解反应可生成1,2−丙二醇,故B正确。
故选B。
17.Glaser反应是指端炔烃在催化剂存在下可发生偶联反应,例如:
2 R—C≡C—H→催化剂R—C≡C—C≡C—R + H2
下面是利用Glaser反应制备化合物E的一种合成路线:
回答下列问题:
(1)B的结构简式为____________, D的化学名称为_______________。
(2)步骤②的反应化学方程式:___________________________________。
(3)E的结构简式为________。用1 ml E合成1,4−二苯基丁烷,理论上需要消耗氢气_____ml。
(4)芳香化合物F是C的同分异构体,其分子中只有两种不同化学环境的氢原子,数目比为3∶1,符合条件的F有5种,分别为
、
、
、__________、___________。
【答案】 ①. ②.苯乙炔 ③. +2Cl2 →光 C6H5CCl2CH3+2HCl ④. ⑤. 4 ⑥. ⑦.
直击高考
18.白花丹酸具有镇咳祛痰的作用,其合成路线流程图如下:
(1)写出B中含氧官能团的名称______________。
(2)写出A→B的化学方程式________________。
(3)C的分子式为__________。C→D、E→F的反应类型分别为___________和_________。
(4)白花丹酸分子中混有,写出同时满足下列条件的该有机物的一种同分异构体的结构简式_____________。
①分子中有四种不同化学环境的氢原子;
②与FeCl3溶液能发生显色反应,且1ml该物质最多能与3mlNaOH反应。
(5)某物G是A的同分异构体,满足下列条件的G的同分异构体有________种。
①与三氯化铁溶液发生显色反应。
②苯环上有两个取代基
(6)已知:R−Br→无水乙醚MgRMgBr,根据已有知识并结合相关信息写出以
和CH3CH2OH为原料制备
的合成路线流程图(合成路线流程图示例参考本题题干)_____________。
【答案】(1)醚键、醛基;
(2)
(3)C15H20O3;氧化反应;取代反应(或水解反应);
(4)或
(5)6;
(6)
【解析】解:(1)由结构简式可知B含有醚键和醛基,故答案为:醚键、醛基;
(2)A→B的化学方程式为,
故答案为:;
(3)由结构简式可知C的分子式为C15H20O3,由官能团的变化可知C发生氧化反应生成D,D发生取代反应生成E,E含有酯基,发生水解反应生成F,
故答案为:C15H20O3;氧化反应,取代反应(或水解反应);
(4)对应的同分异构体:①分子中有四种不同化学环境的氢原子;②与FeCl3溶液能发生显色反应,且1ml 该物质最多能与3 ml NaOH 反应,说明分子中含有酚羟基,含有酯基,且应为甲酸酯,则可为或,故答案为:或;
(5)某物G 是A的同分异构体,①与三氯化铁溶液发生显色反应,说明含有酚羟基,②苯环上有两个取代基,则一个为羟基,另一个取代基可为−COOH或−OOCH,有邻、间、对3种位置,共6种,
故答案为:6;
(6)以和CH3CH2OH为原料制备,可先生成,乙醇氧化生成乙醛,乙醛与反应,酸化可生成,流程为,
故答案为:
选项
方程式
反应类型
A
加聚反应
B
CH4+2O2→ 点燃CO2+2H2O
氧化反应
C
置换反应
D
CH≡CH+HCN→ 催化剂CH2=CHCN
加成反应
高中化学人教版 (2019)选择性必修3第三章 烃的衍生物第五节 有机合成精品当堂检测题: 这是一份高中化学人教版 (2019)选择性必修3<a href="/hx/tb_c4002472_t7/?tag_id=28" target="_blank">第三章 烃的衍生物第五节 有机合成精品当堂检测题</a>,共4页。
人教版 (2019)选择性必修3第五节 有机合成优秀同步测试题: 这是一份人教版 (2019)选择性必修3<a href="/hx/tb_c4002472_t7/?tag_id=28" target="_blank">第五节 有机合成优秀同步测试题</a>,共7页。试卷主要包含了下列方程式与反应类型不匹配的是,聚氯乙烯是生活中常用的塑料等内容,欢迎下载使用。
人教版 (2019)选择性必修3第五节 有机合成课后练习题: 这是一份人教版 (2019)选择性必修3第五节 有机合成课后练习题,共12页。

