化学选择性必修1第三节 盐类的水解优质导学案及答案
展开理解盐类水解的概念,能正确书写盐类水解的方程式。
通过实验认识盐类水解的规律,能根据盐的组成判断盐溶液的酸碱性
重点:盐类水解的实质
难点:盐类水解的分析过程
1.盐类的水解
(1)盐溶液的酸碱性——用pH计测定(25 ℃)
结论:强酸强碱盐溶液呈 性,强酸弱碱盐溶液呈 性,强碱弱酸盐溶液呈
性。
(2)盐溶液呈现不同酸碱性的原因
溶液的酸、碱性取决于溶液中c(H+)和c(OH-)的相对大小,不同类型的盐在水中电离出的离子会引起水中c(H+)和c(OH-)浓度的变化,且结果不同。如,
①NH4Cl溶液——强酸弱碱盐溶液
NH4Cl溶液中存在下列关系:
②Na2CO3溶液——强碱弱酸盐溶液
Na2CO3溶液水解分两步进行:
a.第一步,Na2CO3在水中电离出来的COeq \\al(2-,3)发生水解:
b.第二步,生成的HCOeq \\al(-,3)进一步发生水解,HCOeq \\al(-,3)+H2O⇌H2CO3+OH-
③NaCl溶液——强酸强碱盐
NaCl溶于水后电离产生Na+和Cl-, 与水电离出的OH-、H+结合成弱电解质,水的电离平衡不发生移动,c(H+) c(OH-),溶液呈 性。
(3)盐类水解的定义
在水溶液中,盐 与 结合生成 的反应,叫盐类的水解。
1.判断正误,正确的打“√”,错误的打“×”。
(1)所有的盐溶于水都能水解。( )
(2)酸式盐溶液可能呈酸性,也可能呈碱性。( )
(3)某盐溶液呈酸性,该盐一定发生了水解反应。( )
(4)NaHCO3、NaHSO4都能促进水的电离。( )
(5)Na2CO3的水解:COeq \\al(2-,3)+2H2O===H2CO3+2OH-。( )
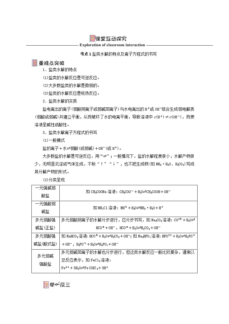
考点1盐类水解的特点及离子方程式的书写
1.盐类水解的特点
(1)盐类的水解反应是可逆反应。
(2)大多数盐类的水解是微弱的。
(3)盐类的水解反应是吸热反应。
2.盐类水解的实质
盐电离出的离子(弱酸阴离子或弱碱阳离子)与水电离出的H+或OH-结合生成弱电解质(弱酸或弱碱)并建立平衡,从而破坏了水的电离平衡,导致溶液中c(H+)≠c(OH-),而使溶液呈碱性或酸性。
3.盐类水解离子方程式的书写
(1)一般模式
盐的离子+水⇌弱酸(或弱碱)+OH-(或H+)。
大多数盐的水解是可逆反应,用“⇌”;一般情况下,盐的水解程度很小,水解产物很少,无明显沉淀或气体生成,不标“↑”“↓”,也不把生成物(如NH3·H2O、H2CO3)写成其分解产物的形式。
(2)分类呈现
下列关于盐溶液呈酸性或碱性的说法错误的是( )
A.盐溶液呈酸性或碱性的原因是盐的水解破坏了水的电离平衡
B.NH4Cl溶液呈酸性是由于溶液中c(H+)>c(OH-)
C.在CH3COONa溶液中,由水电离出的c(OH-)≠c(H+)
D.水电离出的H+和OH-与盐电离出的弱酸阴离子或弱碱阳离子结合,造成盐溶液呈碱性或酸性
有下列五种盐溶液:①NaClO、
②(NH4)2SO4、③Na2CO3、④AlCl3、⑤KNO3。回答下列问题:
(1)不会破坏水的电离平衡的是________(填序号,下同),溶液呈酸性的是________,pH>7的是________(在室温下)。
(2)写出下列盐类水解的离子方程式:
①NaClO:_______________________________________________,
②(NH4)2SO4:______________________________________________,
③Na2CO3:______________________________________________,
④AlCl3:___________________________________________________。
1.下列物质加入水中能够促进水的电离的是
A.KClB.浓盐酸C.NaOHD.FeCl3
2.下列关于盐溶液呈酸碱性的说法错误的是
A.盐类水解是酸碱中和反应的逆过程
B.FeCl3溶液呈酸性是由于溶液中
C.在CH3COONa溶液中,由水电离的
D.水电离出的H+(或)与盐中的弱酸根离子(或弱碱阳离子)结合,造成盐溶液呈碱(或酸)性
3.在25℃时,pH值都等于10的KOH与CH3COOK溶液中水的电离程度比较
A.相等B.前者比后者大
C.后者比前者大D.两者都比纯水电离程度小
4.已知水的电离方程式:H2O⇌H++OH-。下列叙述中,正确的是
A.将纯水加热到95℃时,Kw变大,pH不变,水仍呈中性
B.向纯水中加入少量Na2CO3固体,影响水的电离平衡,c(OH-)增大,Kw不变
C.向水中加入少量NaClO固体,平衡向正反应方向移动,c(H+)增大
D.向0.1ml•L-1CH3COOH溶液中加入少量水,溶液中c(H+)c(cH3COOH)减小
5.常温时,等体积等物质的量浓度的下列物质的溶液中,水的电离程度由大到小顺序排列正确的是
①Na2CO3 ②NaHSO4 ③CH3COOH ④NaHCO3
A.B.
C.D.
6.在常温下,纯水中存在电离平衡:H2O⇌H++OH-,若要使水的电离平衡向电离方向移动,并使c(H+)增大,可加入的物质是
A.硫酸氢钠B.明矾C.碳酸氢钠D.醋酸钠
7.下列关于盐溶液呈酸碱性的说法错误的是
A.盐类水解是酸碱中和反应的逆过程
B.NH4Cl溶液呈酸性是由于溶液中
C.在CH3COONa溶液中,由水电离的
D.水电离出的H+(或OH-)与盐中的弱酸根离子(或弱碱阳离子)结合,造成盐溶液呈碱(或酸)性
8.下列水溶液呈碱性的盐是
A.KOHB.Ca(HCO3)2C.MgCl2D.KHSO4
9.下列实验能达到预期目的是
A.AB.BC.CD.D
10.微粒观和变化观是中学生需要具备的核心素养。下列式子属于水解反应方程式的是
A.HClO+H2O⇌ClO-+H3O+B.OH-+HCO- 3=H2O+CO2- 3
C.Mg2++2H2O⇌Mg(OH)2+2H+D.6H++2S2-+SO2- 3=3S↓+3H2O
11.下列离子方程式中,属于盐类水解反应的是
A.NH+ 4+H2O⇌NH3•H2O+H+B.SO2+H2O⇌H2SO3
C.HCO- 3+OH-⇌CO2- 3+H2OD.CH3COOH+H2O⇌CH3COO﹣+H3O+
12.下列离子方程式正确的是
A.碘化亚铁溶液与等物质的量的氯气:2Fe2++2I-+2Cl2=2Fe3++I2+4Cl-
B.将H2S通入CuSO4溶液中:S2-+Cu2+=CuS↓
C.的水解方程式:SO2- 3+2H2O⇌H2SO3+2OH-
D.向二元弱酸亚磷酸(H3PO3)溶液中滴加足量的烧碱溶液:H3PO3+2OH-=HPO2- 3+2H2O
13.下列反应的离子方程式正确的是
A.将铁溶于稀盐酸:Fe+2H+=Fe3++H2↑
B.草酸钠溶液呈碱性:C2O2- 4+2H2O⇌H2C2O4+2OH-
C.酸性KMnO4溶液与少量H2O2溶液混合:2MnO- 4+7H2O2+6H+=2Mn2++6O2↑+10H2O
D.将氯气通入足量氢氧化钠溶液:2OH-+Cl2=Cl-+ClO-+H2O
二、填空题
14.已知25℃时部分弱电解质的电离平衡常数如表所示,请回答下列有关问题:
(1)25℃时,NaHC2O4溶液显 性(填“酸”“中”或“碱”),原因是 。
(2)25℃时,若向氨水中加入少量硫酸铵固体,下列表达式的数据变小的是_______。
A.c(OH-)B.c(OH−)c(NH3·H2O)C.c(H+)·c(OH-)D.c(OH−)c(H+)
(3)常温下,体积均为10 ml、pH=2的盐酸溶液与醋酸溶液分别加蒸馏水稀释a倍和b倍到pH=4,a b(填“>”“<”或“=”)。
(4)请写出在次氯酸钠溶液中通入少量二氧化碳气体的离子方程式: 。
(5)常温下,将0.2ml·L-1HCN溶液和0.1ml·L-1的NaOH溶液等体积混合后,此时溶液显 性(填“酸”“中”或“碱”),该溶液中的质子守恒关系式为: 。
盐溶液
NaCl
CH3COONa
NH4Cl
酸碱性
pH=7.0
pH>7
pH<7
盐类型
强酸强碱盐
强碱弱酸盐
强酸弱碱盐
理论解释
NH4Cl溶于水后电离出的NHeq \\al(+,4)与水电离出的OH-结合生成弱电解质 ,使水的电离平衡向 移动
平衡时溶液的酸碱性
溶液中c(H+) c(OH-),呈 性
总的离子
方程式
NHeq \\al(+,4)+H2O NH3·H2O+H+
理论解释
Na2CO3溶于水后电离出COeq \\al(2-,3)和Na+,COeq \\al(2-,3)与水电离出的H+结合生成 , 又与H+结合生成H2CO3,使水的电离平衡向右移动
平衡时溶液的酸碱性
溶液中c(H+) c(OH-),呈 性
第一步水解离子方程式
COeq \\al(2-,3)+H2O HCOeq \\al(-,3)+OH-
一元强碱弱酸盐
如CH3COONa溶液:CH3COO-+H2O⇌CH3COOH+OH-
一元强酸弱碱盐
如NH4Cl溶液:NHeq \\al(+,4)+H2O⇌NH3·H2O+H+
多元弱酸强碱盐(正盐)
多元弱酸阴离子的水解分步进行,应分步书写,如Na2CO3溶液:COeq \\al(2-,3)+H2O⇌HCOeq \\al(-,3)+OH-,HCOeq \\al(-,3)+H2O⇌H2CO3+OH-
多元弱酸强碱盐(酸式盐)
如NaHCO3溶液:HCOeq \\al(-,3)+H2O⇌H2CO3+OH-;如Na2HPO4溶液:HPOeq \\al(2-,4)+H2O⇌H2POeq \\al(-,4)+OH-,H2POeq \\al(-,4)+H2O⇌H3PO4+OH-
多元弱碱
强酸盐
多元弱碱阳离子的水解也分步进行,但这类水解反应一般比较复杂,通常以总反应表示,如FeCl3溶液:
Fe3++3H2O⇌Fe(OH)3+3H+
选项
实验内容
实验目的
A
量取pH=1醋酸溶液10mL置于烧杯中,稀释,冷却、移液,洗涤于100mL容量瓶中,定容
配制pH=2的醋酸溶液
B
向含有酚酞的Na2CO3溶液中加入少量BaCl2固体,溶液红色变浅
证明Na2CO3溶液中存在水解平衡
C
测定等物质的量浓度的Na2CO3和NaClO的pH,Na2CO3>NaClO,所以酸性:H2CO3
室温下,用pH试纸测定浓度为0.1ml·L-1NaClO溶液和0.1ml·L-1CH3COONa溶液的pH
比较HClO和CH3COOH的酸性强弱
化学式
CH3COOH
H2C2O4
HCN
HClO
H2CO3
NH3·H2O
Ka1
1.8×10-5
5.6×10-2
6.2×10-10
4.0×10-8
4.5×10-7
1.8×10-5
Ka2
—
1.5×10-4
——
——
4.7×10-11
——
化学人教版 (2019)第二节 化学平衡优质学案: 这是一份化学人教版 (2019)<a href="/hx/tb_c4002420_t4/?tag_id=42" target="_blank">第二节 化学平衡优质学案</a>,共9页。学案主要包含了化学平衡常数含义,化学平衡常数的特点等内容,欢迎下载使用。
人教版 (2019)选择性必修1第一节 化学反应速率优秀学案: 这是一份人教版 (2019)选择性必修1<a href="/hx/tb_c4002419_t4/?tag_id=42" target="_blank">第一节 化学反应速率优秀学案</a>,共16页。学案主要包含了化学反应速率,影响化学反应速率的因素,活化能等内容,欢迎下载使用。
高中化学人教版 (2019)选择性必修1第二节 反应热的计算优秀学案: 这是一份高中化学人教版 (2019)选择性必修1<a href="/hx/tb_c4002416_t4/?tag_id=42" target="_blank">第二节 反应热的计算优秀学案</a>,共5页。学案主要包含了学习目标,学习重难点,自主预习,合作探究,知识检测,思考讨论1,思考讨论2,思考讨论3等内容,欢迎下载使用。

