苏教版 (2017)三年级上册11 把盐放到水里优秀ppt课件
展开※探究影响盐等物质在水中溶解快慢的因素,初步学习对比实验的方法。※能测量盐或糖在一定量的水中的溶解情况。※能用过滤的方法分离水中的不溶物,能用蒸发的方法分离水中的溶解物。※探究影响物质在水中溶解快慢的常见因素。重点※知道物质能溶于水的量有一定的限度。难点
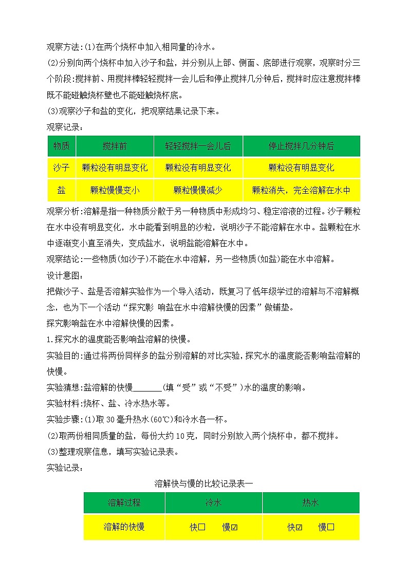
把沙子、盐分别放入冷水中,并搅拌
观察材料:烧杯搅拌棒、冷水、沙子、盐等。观察方法:(1)在两个烧杯中加入相同量的冷水。(2)分别向两个烧杯中加入沙子和盐,并分别从上部、侧面、底部进行观察,观察时分三个阶段:搅拌前、用搅拌棒轻轻搅拌一会儿后和停止搅拌几分钟后,搅拌时应注意搅拌棒既不能碰触烧杯壁也不能碰触烧杯底。
(3)观察沙子和盐的变化,把观察结果记录下来。观察记录:
观察分析:溶解是指一种物质分散于另一种物质中形成均匀、稳定溶液的过程。沙子颗粒在水中没有明显变化,水中能看到明显的沙粒,说明沙子不能溶解在水中。盐颗粒在水中逐渐变小直至消失,变成盐水,说明盐能溶解在水中。观察结论:一些物质(如沙子)不能在水中溶解,另一些物质(如盐)能在水中溶解。
探究影响盐在水中溶解快慢的因素。
1.探究水的温度能否影响盐溶解的快慢。实验目的:通过将两份同样多的盐分别溶解的对比实验,探究水的温度能否影响盐溶解的快慢。实验猜想:盐溶解的快慢_______(填“受”或“不受”)水的温度的影响。实验材料:烧杯、盐、冷水热水等。
实验步骤:(1)取30毫升热水(60℃)和冷水各一杯。(2)取两份相同质量的盐,每份大约10克,同时分别放入两个烧杯中,都不搅拌。(3)整理观察信息,填写实验记录表。
溶解快与慢的比较记录表一
实验结论:可溶性的固体物质(如盐)在水中溶解的快慢与水的温度有关。
2.探究搅拌能否加快盐的溶解。实验目的:通过将两份同样多的盐分别溶解的对比实验,探究搅拌能否加快盐的溶解。实验猜想:搅拌______(填“能”或“不能”)加快盐的溶解。实验材料:烧杯、盐、水、搅拌棒等。实验步骤:(1)分组进行实验,准备实验材料。(2)取两份相同质量的盐,每份大约10克,同时分别放入相同温度的同样多的水中(30毫升),一个烧杯静止不动,另一个烧杯用搅拌棒搅拌。
溶解快与慢的比较记录表二
实验结论:可溶性的固体物质(如盐)在水中溶解的快慢与水是否被搅拌有关。
3.探究颗粒大小能否影响盐溶解的快慢。实验目的:通过对比大粒盐(粗盐)与小粒盐(细盐)的溶解速度,探究颗粒大小对溶解速度的影响。实验猜想:颗粒的大小____ (填“ 能”或“不能”)影响盐溶解的速度。实验材料:烧杯、粗盐、细盐、水等。实验步骤:(1)在两个烧杯中分别装入30毫升水,水温要相同。(2)取相同质量的粗盐和细盐,每份大约10克,同时分别放入两个烧杯中,都不搅拌。
溶解快与慢的比较记录表三
实验结论:可溶性的固体物质(如盐)在水中溶解的快慢与颗粒的大小有关,颗粒越大,溶解得越慢;颗粒越小,溶解得越快。
(3)整理观察信息,填写实验记录表。
4.实验中用相同体积的水和相同质量的盐的原因。在做对比实验时,我们只能改变一个条件,即需要探究的因素。除此之外,其他条件都要相同。在上面这几组实验中,我们分别改变了水的温度、是否搅拌、颗粒的大小,而水的体积、盐的质量要保持相同,这样才能保证实验的公平。
温度和搅拌会影响溶解的快慢吗
探究温度对盐在水中溶解速度的影响
测量100毫升水中能溶解多少克盐
实验材料:量筒、烧杯、搅拌棒、100克盐、100毫升水、电子天平。实验步骤:(1)用量筒量取100毫升水倒入烧杯中。(2)用电子天平把盐分成2克一份,准备若干份。(3)将盐一份一份地放入烧杯中,待第一份完全溶解后再放入第二份,当盐溶解得很慢时,一点一点地加,直到难以溶解时,停止加盐。(4)记录放入盐的份数,完成实验记录表。
100毫升水中能溶解多少克盐记录表
(1)盐不能无限地溶解在水中,达到一定量时就不能溶解了。(2)一定量的水只能溶解一定量的盐, 在20℃时,100毫升水大约能溶解36克盐。
一定量的水只能溶解一定量的盐。
实验后的再思考1. 100毫升水中能溶解多少克糖?实验材料:量筒、烧杯、搅拌棒、300克白糖、100毫升水、电子天平。实验猜想:100毫升水能溶解30~50克白糖。实验步骤:(1)用量筒量取100毫升水倒入烧杯中。(2)用电子天平把白糖分成2克一份,准备若干份。
(3)将白糖一份一份地放入烧杯中,待第一份完全溶解后再放入第二份,当白糖溶解得很慢时,一点一点地加,直到难以溶解时,停止加白糖。(4)记录放入白糖的份数,完成实验记录表。
100毫升水中能溶解多少克白糖记录表
(1)白糖不能无限地溶解在水中,达到一定量时就不能溶解了。(2)一定量的水只能溶解一定量的白糖,在20℃时,100毫升水大约能溶解208克白糖。
(1)一定量的水只能溶解一定量的白糖。(2)不同的物质在相同体积的水中溶解的量是不同的。
2.让沉在杯底无法溶解的盐或糖继续溶解的方法。
物质能溶于水的量有一定的限度,不同的物质在相同体积的水中溶解的量是不同的。如在20℃时,100毫升水中只能溶解36克盐或208克白糖。如果想继续让盐或白糖溶解,那么可以加水或给水加热。
实验表明,加水或给水加热,能增加溶解的量。如果把盐或糖弄碎一点,只能加快它的溶解速度,不能增加溶解的量。
加快方糖溶解的对照实验
分离水中的不溶物1.用过滤的方法分离水中的不溶物。实验材料:矿泉水瓶、小石子、沙子、脱脂棉、泥水、烧杯、棉球等。实验步骤:(1)将矿泉水瓶的上半部分剪下,给瓶盖打孔。
(2)将剪下部分倒扣在瓶身中,先塞进一团脱脂棉,再依次放入干净的沙子、小石子、棉球,制成一个过滤器。(3)把泥水缓缓倒进自制的过滤器中,比较过滤前后的水。
随着泥水的倒入,泥沙被留在过滤器里,有比较清澈的水过滤出来了。我们日常生活中有很多要用到过滤的情况,如自来水厂的水在出厂前就要经过多次过滤和其他操作,符合标准的自来水才能输送到千家万户。
过滤可以将水中的不溶物分离出来,泥沙就能用过滤的方法从水中分离出来。
2.用蒸发的方法分离水中的溶解物。实验材料:盐水、烧杯、黑纸、刷子。实验步骤:(1)把盐水刷在一张黑纸上。(2)将黑纸放在阳光下晒。(3)观察黑纸上的变化。实验现象:黑纸上被盐水刷过的地方,水不见了,留下了白色的颗粒。
盐水可以把黑纸弄湿,阳光晒后,水不见了,留下了白色的颗粒。
蒸发可以将水中的溶解物分离出来,盐能用蒸发的方法从水中分离出来。
用过滤的方法分离水中的不溶物
3.海水晒盐。 我们日常生活中有很多要用到蒸发的情况,如我们吃的盐大多是通过晒海水得到的。海水中含有大量的盐,海水在阳光的照射下水分会蒸发,最后析出盐的结晶。人们利用盐的这个特点,在气候温和、光照充足的地区构建盐田。
盐田一般分为两部分:蒸发池和结晶池。先将海水引入蒸发池,当水分蒸发到一定程度时,再引入结晶池,继续日晒,海水就会成为盐的饱和溶液,再晒盐就会逐渐析出。这时得到的晶体就是我们常见的粗盐。
水龙头放出的净化水是怎么来的
1. [填空]通过实验我们发现,在20°C时,100毫升水可以溶解______克盐。2. [填空]我们可以用______、______等方法将物质从水中分离出来。3.[判断]物质能溶于水的量是无限的。( )4.[判断]不同的物质在相同体积的水中的溶解量相同。( )5.[选择]下列因素中,( )不会影响盐在水中溶解的快慢。A.水的温度B.是否搅拌C.装水的烧杯的大小
6. [简答]把装有浓盐水的烧杯放在窗台上,几天后,浓盐水的体积变小了,烧杯的底部出现了一些白色颗粒,这是怎么回事?请解释这一现象。
几天后,浓盐水的体积变小了,这是因为浓盐水中有一部分水蒸发了。由于是浓盐水,水分蒸发后,有一些盐就从原来的溶液里析出来,也就是烧杯底部的白色颗粒。
本课我们能够在老师指导下做对比实验,通过实验研究温度、搅拌、颗粒等因素对物质在水中溶解快慢的影响。通过测量100毫升水中能溶解多少克的糖或盐,知道物质能溶于水的量有一定的限度,不同的物质在相同体积的水中溶解量是不同的。
小学科学苏教版 (2017)三年级上册11 把盐放到水里完美版课件ppt: 这是一份小学科学苏教版 (2017)三年级上册<a href="/kx/tb_c163442_t3/?tag_id=26" target="_blank">11 把盐放到水里完美版课件ppt</a>,文件包含三年级科学上册11把盐放到水里苏教版课件+音视频pptx、核心素养三年级科学上册11把盐放到水里苏教版教案doc、1温度和搅拌会影响溶解的快慢吗mp4、2加快方糖溶解的对照实验mp4、探究温度对盐在水中溶解速度的影响mp4、水龙头放出的净化水是怎么来的mp4、海水晒盐mp4、用过滤的方法分离水中的不溶物mp4等8份课件配套教学资源,其中PPT共40页, 欢迎下载使用。
苏教版 (2017)五年级下册第三单元 地球的运动11 昼夜对动物的影响优秀ppt课件: 这是一份苏教版 (2017)五年级下册<a href="/kx/tb_c4023825_t3/?tag_id=26" target="_blank">第三单元 地球的运动11 昼夜对动物的影响优秀ppt课件</a>,文件包含苏教版科学五年级下册311《昼夜对动物的影响》课件pptx、苏教版科学五年级下册311《昼夜对动物的影响》教案doc等2份课件配套教学资源,其中PPT共9页, 欢迎下载使用。
小学科学苏教版 (2017)六年级下册第三单元 自然资源11 开发新能源精品ppt课件: 这是一份小学科学苏教版 (2017)六年级下册第三单元 自然资源11 开发新能源精品ppt课件,文件包含六年级科学下册311开发新能源ppt、核心素养目标六年级科学下册苏教版311开发新能源教案doc、新课标苏教版2017秋科学六年级下册311开发新能源同步练习含答案doc、地热能mp4、太阳能小车mp4、潮汐能mp4、风力发电机的工作原理是什么mp4等7份课件配套教学资源,其中PPT共39页, 欢迎下载使用。

