高中化学人教版 (2019)选择性必修3第二节 醇酚优秀学案及答案
展开考点导航
知识精讲
知识点一:
一、醇的定义、分类
1.概念及通式
(1)醇:羟基与________相连的化合物,其官能团为________。
(2)饱和一元醇的通式:________________。
2.分类
二、醇的物理性质及其递变规律
1.沸点
(1)相对分子质量相近的醇和烷烃相比,醇的沸点远远____烷烃。其原因是醇分子之间形成了____。
(2)饱和一元醇随分子中碳原子个数的增加,醇的沸点逐渐____。
(3)碳原子数目相同时,羟基的个数越多,醇的沸点____。
2.溶解性
甲醇、乙醇、丙醇、乙二醇、丙三醇等低级醇可与水以任意比例互溶。这是因为这些醇与水形成了____。
3.密度
饱和一元醇的密度比水的密度______。
【答案】一、1.饱和碳原子 —OH CnH2n+1OH(n≥1)
2.一元醇 二元醇
二、1.(1)高于 氢键 (2)升高 (3)越高
2.氢键
3.小
【即学即练1】
1.下列关于物质用途的说法不正确的是
A.甲醛可用作食品防腐剂B.聚乙烯可用于作食品保鲜膜
C.丙三醇可用于配制化妆品D.重铬酸钾可用于测定酒驾中的酒精含量
【答案】A
【解析】A.甲醛由致癌作用,故不可用作食品防腐剂,能用于制作生物标本等,A错误;
B.聚乙烯无毒,可用于作食品保鲜膜,B正确;
C.丙三醇俗称甘油,具有很强的保湿能力,可用于配制化妆品或者直接用于护肤,C正确;
D.酒精能被重铬酸钾溶液氧化,是重铬酸钾溶液颜色发生改变,故重铬酸钾可用于测定酒驾中的酒精含量,D正确;
故答案为:A。
2.下列关于醇的结构叙述中正确的是
A.醇的官能团是羟基(-OH)B.含有羟基的有机物一定是醇
C.羟基与烃基碳相连的化合物就是醇D.醇的通式是CnH2n+1OH
【答案】A
【解析】A.醇类物质的官能团为羟基,A正确;
B.含有羟基的有机物为醇或酚,B错误;
C.羟基和苯环上碳原子相连接的化合物为酚类,C错误;
D.醇可以分为一元醇、二元醇、多元醇,饱和一元醇通式是,D错误。
故选A。
3.下列关于醇的叙述错误的是
A.醇的通式是(n>0,且n为整数)
B.甲醇有毒,误服会损伤视神经
C.乙醇的沸点高于丙烷,是由于乙醇分子间存在氢键
D.饱和一元醇的溶解度一般随分子中碳原子数的增加而降低,沸点一般随分子中碳原子数的增加而升高
【答案】A
【解析】A.醇可以分为一元醇、二元醇和多元醇,其中饱和一元脂肪醇的通式是(,且n为整数),A项错误;
B.甲醇有毒,误服会损伤视神经,甚至致人死亡,B项正确;
C.乙醇和丙烷的相对分子质量相近,由于乙醇分子间存在氢键,故乙醇的沸点高于丙烷的沸点,C项正确;
D.饱和一元醇的溶解度一般随分子中碳原子数的增加而降低,沸点一般随分子中碳原子数的增加而升高,D项正确;
故选A。
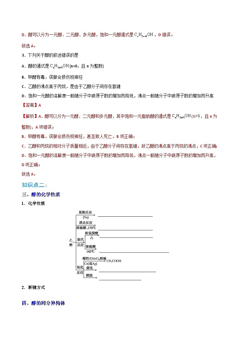
知识点二:
三、醇的化学性质
1.化学性质
2.断键方式
四、醇的同分异构体
饱和一元醇的分子通式为CnH2n+2O,写出C4H10O属于醇的同分异构体的结构简式:______________、______________、______________、________________。
【答案】三、1.2CH3CH2OH+2Na→2CH3CH2ONa+H2↑ CH3CH2OHeq \(――→,\s\up15(浓硫酸),\s\d14(170 ℃))CH2===CH2↑+H2O CH3CH2OH+HBreq \(――→,\s\up15(△))CH3CH2Br+H2O 2CH3CH2OHeq \(――→,\s\up15(浓硫酸),\s\d14(140 ℃))CH3—CH2—O—CH2—CH3+H2O 2CH3CH2OH+O2eq \(――→,\s\up15(Cu或Ag),\s\d14(△))2CH3CHO+2H2O C2H5OH+3O2eq \(――→,\s\up15(点燃))2CO2+3H2O
2.取代 取代 消去 氧化
四、CH3CH2CH2CH2OH
【即学即练2】
1.下列关于乙醇及醇类的说法中正确的是
A.乙醇在水溶液中能电离出少量的H+,所以乙醇是电解质
B.1ml丙三醇(俗称甘油)与可与足量金属钠反应产生3ml氢气
C.分子式为C4H10O且可与金属钠反应放出氢气的有机化合物有3种
D.乙醇是一种很好的溶剂,能溶解许多无机化合物和有机化合物,人们用白酒浸泡中药制成药酒就是利用了这一性质
【答案】D
【解析】A.乙醇在水中不电离,故乙醇属于非电解质,A错误;
B.根据反应比例:2CH2OHCHOHCH2OH ~ 3H2,故1ml丙三醇与足量Na反应生成H2为1.5ml,B错误;
C.C4H10O的不饱和度为0,故该有机物为链状,与Na反应产生氢气,说明含有羟基,可先写碳架,再接羟基,如图所示,两种碳架,共有4个位置可以接羟基(注意排除重复情况),即符合要求的有机物有4种;、,C错误;
D.说法正确;
故答案选D。
2.结合下表数据分析,下列有关说法不正确的是
A.乙醇与乙二醇含有的官能团相同,都能与NaOH发生反应
B.采用蒸馏的方法可以分离乙醇与乙二醇的混合物
C.乙二醇的水溶液凝固点很低,可作汽车发动机的抗冻剂
D.丙三醇的沸点应高于乙醇的沸点
【答案】A
【解析】A.乙醇与乙二醇含有的官能团相同,都含有-OH,都不能与NaOH发生反应,故A选;B.根据题意:二者沸点的不同,且相差较大,可以采用蒸馏的方法将两种互溶物质进行分离,故B不选;C.乙二醇的水溶液凝固点很低,可作汽车发动机的抗冻剂,故C不选;D.含有的羟基越多,形成的氢键几率越大,丙三醇含有的羟基多,所以丙三醇的沸点高,故D不选;故选A。
3.下列关于乙醇和醋酸的比较中,错误的是
A.分子内都含有羟基,都能与反应
B.都属于烃的含氧衍生物
C.都易溶于水
D.都能发生酯化反应
【答案】A
【解析】A.醋酸中不含羟基,含羧基,能与碳酸氢钠溶液反应;乙醇含羟基,不能与碳酸氢钠溶液反应,A错误;
B.醋酸含羧基,乙醇含羟基,均为烃的含氧衍生物,B正确;
C.乙醇和醋酸均易溶于水,C正确;
D.醋酸含羧基,乙醇含羟基,均可发生酯化反应,D正确;
故选A。
4.列反应属于取代反应的是
A.乙醇与浓硫酸共热制乙醚
B.乙醇使酸性高锰酸钾褪色
C.乙醇与氧气点燃生成水和二氧化碳
D.乙醇与浓硫酸共热制乙烯
【答案】A
【解析】A.乙醇与浓硫酸共热制乙醚、同时生成水,为取代反应,故选;
B.乙醇使酸性高锰酸钾褪色,为氧化反应,故不选;
C.乙醇与氧气点燃生成水和二氧化碳,为氧化反应,故不选;
D.乙醇与浓硫酸共热制乙烯,为消去反应,故不选;
故选。
易错精析
1.羟基与烃基相连的化合物一定是醇。( )
【细剖精析】
×。羟基与苯环直接相连就不是醇了。
2.乙醇比丁烷、丁烯的沸点高。( )
【细剖精析】
√。因为乙醇分子中存在氢键,所以乙醇比丁烷、丁烯的沸点高。
3.乙醇与乙醚互为同分异构体。( )
【细剖精析】
×。乙醚的分子式为C4H10O,乙醇的分子式为C2H6O。
4.符合CnH2n+2O(n≥1)这一通式的有机物一定属于醇吗?
【细剖精析】
不一定属于醇。因为符合此通式的有机物也可能是醚,如CH3OCH3。
5.饱和一元醇的沸点比与其相对分子质量接近的烃的沸点高的原因是什么?
【细剖精析】
一个醇分子中羟基上的氢原子可与另一个醇分子中羟基上的氧原子相互吸引形成氢键,增强了醇分子间的相互作用所致。
6.乙醇、乙二醇、丙三醇是否互为同系物?
【细剖精析】
不是同系物。各分子中—OH数目不同,组成不相差CH2的整数倍。
7.为什么金属钠与乙醇反应不如钠与水反应剧烈?
【细剖精析】
由于醇分子中的烷基具有推电子作用,使醇分子中的氢氧键不如水分子中的氢氧键容易断裂,即醇分子中羟基上的氢原子不如水分子中的氢原子活泼,所以乙醇与钠的反应不如钠与水反应剧烈。
8.在有机反应中,反应物相同,产物是否一定相同?
【细剖精析】
不一定相同。在有机反应中,反应条件很重要,条件(如温度、溶剂、催化剂等)改变,反应产物可能会随之改变。例如温度不同,苯的硝化反应、醇的脱水反应产物不同;溶剂不同,卤代烃与碱的反应产物不同。
9.(1)某些醇发生消去反应生成的烯烃不止一种。如:,其消去产物有3种:
、、。
(2)多元醇的反应规律
10.乙醇与氧气反应生成乙醛,产物中生成不饱和键,该反应能看作消去反应吗?
【细剖精析】
不能。消去反应是在有机物分子内消去小分子并生成含不饱和键的有机物,乙醇与氧气生成乙醛的反应过程中并没有消去H2, 而是去掉两个H原子并与氧气反应生成H2O。该反应属于有机物的去H氧化。
11.乙醇和1-丙醇的混合物在浓硫酸条件下加热能生成哪几种有机物?
【细剖精析】
醇类物质在浓硫酸、加热条件下可能发生消去反应生成烯烃,也可能发生取代反应生成醚。所以乙醇可能生成乙烯和乙醚,1-丙醇可能生成丙烯和丙醚,1-丙醇和乙醇之间还可以形成一种醚,所以有机产物有5种。
能力拓展
一、乙醇的典型实验——实验室制乙烯
1.体积比为3:1的浓硫酸与乙醇混合液的配制:在烧杯中先加入5 mL95%的乙醇,然后滴加15 mL浓硫酸,边滴加边搅拌,冷却备用(相当于浓硫酸的稀释)。
2.加热混合液时,温度要迅速升高并稳定在170 ℃,目的是减少副反应的发生(温度在140 ℃时的主要产物是乙醚)。
3.因为参加反应的反应物都是液体,所以要向长颈圆底烧瓶中加入几片碎瓷片,避免液体受热时发生暴沸。
4.温度计的水银球要置于混合液的中间位置,不能与瓶底接触。
5.氢氧化钠溶液的作用是除去混在乙烯中的CO2、SO2等杂质,防止干扰乙烯与溴的四氯化碳溶液和高锰酸钾酸性溶液的反应。
二、醇的重要反应规律
1.醇的消去反应规律
(1)醇分子中,连有—OH的碳原子的相邻碳原子上必须连有氢原子时,才能发生消去反应而形成不饱和键。
(2)若醇分子中与—OH相连的碳原子无相邻碳原子或其相邻碳原子上无氢原子,则不能发生消去反应。如CH3OH、(CH3)3CCH2OH不能发生消去反应生成烯烃。
2.醇的催化氧化规律
醇能否被氧化以及被氧化的产物的类别,取决于与羟基相连的碳原子上的氢原子的个数,具体分析如下:
3.醇的取代反应规律
醇分子中,—OH或—OH上的氢原子在一定条件下可被其他原子或原子团替代,如醇与羧酸的酯化反应、醇分子间脱水及与HX的取代反应。
+H—O—R′+H2O
分层提分
题组A 基础过关练
1.下列关于醇类的说法中错误的是
A.羟基与烃基或苯环侧链上的碳原子相连的化合物称为醇
B.醇的同分异构体中一定有酚类物质
C.乙二醇和丙三醇都是无色液体,易溶于水和乙醇,其中丙三醇可用于配制化妆品
D.甲醇是一种无色、易挥发、易溶于水的液体,常用作车用燃料
【答案】B
【解析】A.羟基与烃基或苯环侧链上的碳原子相连的化合物称为醇,羟基与苯环直接相连而形成的化合物称为酚,A正确;
B.羟基与苯环直接相连而形成的化合物称为酚,醇的同分异构体中不一定含苯环,所以醇的同分异构体中不一定有酚类物质,B错误;
C.乙二醇和丙三醇都是无色液体,其分子中分别有2个羟基和3个羟基,可与水及乙醇分子形成氢键,故易溶于水和乙醇;其中丙三醇有护肤作用,故可用于配制化妆品,C正确;
D.甲醇是一种无色、易挥发、易溶于水的液体,其含氧量高,具有较高的燃烧效率和热效率,故常用作车用燃料,D正确。
故选:B。
2.结合所学知识分析,下列说法不正确的是
A.乙二醇与丙二醇互为同系物
B.丙二醇为易溶于水的有机物
C.乙烯、乙二醇均能使酸性高锰酸钾溶液褪色,且原理相同
D.一定条件下,乙二醇与足量乙酸充分酯化所得有机产物的分子式为
【答案】D
【解析】A.乙二醇与丙二醇的结构相似,分子组成相差一个原子团,互为同系物,A正确;
B.丙二醇分子中含有2个,为亲水基,故易溶于水,B正确;
C.乙烯含有碳碳双键,乙二醇含有羟基,二者均能使酸性高锰酸钾溶液褪色,褪色原理相同,均是发生氧化反应,C正确;
D.一定条件下,乙二醇与足量乙酸充分酯化所得有机产物(二乙酸乙二酯)的分子式为,D错误。
故选D。
3.关于有机物的说法不正确的是
A.该有机物按系统法命名为2-甲基-2-丙醇
B.该有机物能发生消去反应生成2-甲基丙烯
C.该有机物还有3种醇类同分异构体
D.该有机物能被氧化成醛
【答案】D
【解析】A.以含与—OH相连的碳原子的最长碳链为主链,该有机物命名为2-甲基-2-丙醇,A正确;
B.醇发生消去反应时,脱去羟基和相邻碳原子上的氢原子,该有机物发生消去反应生成2-甲基丙烯,B正确;
C.异丁基不变,羟基位置不同,还有1种同分异构体,异丁基变为直链丁基,羟基位置不同,有2种同分异构体,故该有机物共有3种醇类同分异构体,C正确;
D.该有机物与羟基相连的碳原子上没有氢原子,羟基不能被氧化,D错误;
故选D。
4.下列说法中不正确的是
A.除去乙醇中的微量水,可加入金属钠,使其完全反应
B.检验乙醇中是否含有水可加入少量无水硫酸铜,如果变蓝则含水
C.从乙醇与乙酸的混合物中分离出乙醇,滴加Na2CO3溶液后进行蒸馏
D.获得无水乙醇的方法通常是先用生石灰吸水,然后再加热蒸馏
【答案】A
【解析】A.金属钠与乙醇和水都能反应,不能使用金属钠除去乙醇中的微量水,故A错误;
B.无水硫酸铜遇水变蓝,则检测乙醇中是否含有水可加入少量的无水硫酸铜,若变蓝则说明含水,故B正确;
C.乙醇与乙酸的混合物中滴加Na2CO3溶液,生成乙酸钠,乙酸钠的沸点较高,可以用蒸馏的方法将乙醇蒸馏出来,故C正确;
D.加入生石灰,与水反应,增大与乙醇的沸点差异,然后蒸馏可获得无水乙醇,故D正确;
故答案选A。
5.表格中下图是乙醇分子的化学键断键位置的示意图。下列对乙醇发生反应时的反应条件、断键方式及主要有机产物的叙述错误的是
A.AB.BC.CD.D
【答案】B
【解析】A.乙醇与Na反应生成氢气和乙醇钠,O-H键断裂,即①断裂,A正确;
B.乙醇在Cu或Ag作用下与O2反应生成乙醛,C-H、O-H键断裂,即①、③断裂,B错误;
C.乙醇和浓硫酸共热到170发生消去反应生成乙烯,C-H、C-O键断裂,即②、④键断裂,C正确;
D.乙醇和HBr在加热条件下发生取代反应生成溴乙烷,C-O键断裂,即②断裂,D正确;
故答案为B。
6.在下列反应中乙醇分子不会发生C—O键断裂的是
A.乙醇与浓氢溴酸的取代反应
B.乙醇在浓硫酸存在条件下生成二乙醚
C.乙醇在浓硫酸存在条件下发生消去反应
D.乙醇在铜丝存在条件下被催化氧化
【答案】D
【解析】A.乙醇与HBr的取代反应生成溴乙烷和H2O,乙醇中C-O键断裂,故A不选;
B.乙醇在浓硫酸存在下发生取代反应,乙醇脱羟基,则C-O键断裂,故B不选;
C.乙醇发生消去反应,断裂C-O键和另一个碳原子上的C-H键,生成CH2=CH2,故C不选;
D.乙醇的催化氧化,生成的是CH3CHO,断裂O-H和C-H键,不会发生C-O键断裂,故D选;
故选:D。
7.写出下列各物质相互转化的化学方程式
①________
③________
⑥________
【答案】 C2H5OHCH2=CH2↑+H2O CH3COOH+ C2H5OH CH3COOC2H5+H2O C2H5Cl+NaOH C2H5OH+ NaCl
【解析】①乙醇转化为乙烯消去水分子,根据醇消去的条件及特点进行书写:C2H5OH CH2=CH2↑+H2O;
③乙醇转化为乙酸乙酯,根据酯化反应的特点进行书写:CH3COOH+ C2H5OH CH3COOC2H5+H2O;
⑥卤代烃转化为醇,利用其转化条件进行书写:C2H5Cl+NaOHC2H5OH+ NaCl;
题组B 能力提升练
1.下列有关醇类物理性质的说法中,不正确的是
A.沸点:乙二醇>乙醇>丙烷
B.乙醇是常用的有机溶剂,可用于萃取碘水中的碘
C.交警对驾驶员进行呼气酒精检测,利用了酒精易挥发的特点
D.甲醇、乙二醇、丙三醇均可与水以任意比混溶,这是因为这些醇与水形成了氢键
【答案】B
【解析】A.乙二醇、乙醇的分子间都有氢键,乙二醇分子间氢键比乙醇多,故沸点乙二醇>乙醇>丙烷,故A正确;
B.乙醇虽然是常用的有机溶剂,但乙醇溶于水,故不能萃取碘水中的碘,故B错误;
C.酒精具有挥发性,交警对驾驶员进行呼气酒精检测,利用了酒精的挥发性,故C正确;
D.羟基是亲水基团,可以和水分子上的氢原子形成氢键,故甲醇、乙二醇、丙三醇等低级醇均可与水以任意比混溶,故D正确;
本题答案B。
2.①丙醇 ②丙二醇 ③丙烷 ④乙醇 ⑤丙三醇等物质的沸点排列顺序正确的是
A.⑤②①③④B.⑤④③②①
C.⑤②①④③D.②①⑤④③
【答案】C
【解析】醇的熔沸点高于烷烃,所以丙烷的沸点最低;一元醇中碳原子个数越多其熔沸点越高,所以沸点:1-丙醇>乙醇;碳原子相同的醇中,醇羟基个数越多其熔沸点越高,所以沸点:丙三醇>1,3-丙二醇>1-丙醇,通过以上分析知,这几种物质的熔沸点高低顺序是⑤>②>①>④>③,答案选C。
3.国家卫健委公布的新冠肺炎诊疗方案指出,75%医用酒精可有效灭活病毒。下列关于酒精的说法中错误的是
A.酒精不能喷洒,以免遇明火爆炸
B.酒精的浓度越高,杀菌消毒效果越好
C.医用酒精可以使病毒中的蛋白质失去生理活性
D.医用酒精为严禁口服
【答案】B
【解析】A.酒精燃点低,遇火、遇热易自燃,所以酒精不能喷洒,以免遇明火爆炸,故A正确;
B.95%的酒精能将细菌表面包膜的蛋白质迅速凝固,并形成一层保护膜,阻止酒精进入细菌体内,因而不能将细菌彻底杀死,而70%-75%的酒精即能顺利地进入到细菌体内,又能有效地将细菌体内的蛋白质凝固,因而可彻底杀死细菌,所以医用酒精浓度为75%,故B错误;
C.医用酒精可以使病毒中的蛋白质变性,失去生理活性,故C正确;
D.医用酒精浓度高,能灼伤人体器官内黏膜,严禁口服,故D正确;
故选B。
4.下列反应中,不属于取代反应的是
A.乙醇与氧气反应生成醛B.苯与浓硝酸、浓硫酸混合共热制取硝基苯
C.乙醇与浓硫酸加热到140 ℃D.乙醇与溴化氢共热
【答案】A
【解析】A.乙醇与氧气反应生成醛,为乙醇的催化氧化,属于氧化反应不是取代反应,选项A符合题意;
B.苯与浓硝酸、浓硫酸混合共热制取硝基苯,为苯的硝化反应,是用硝基取代了苯环上的一个氢,属于取代反应,选项B不符合题意;
C.乙醇与浓硫酸加热到140℃,为两分子的乙醇反应成乙醚,使乙基取代了一乙醇中羟基氢,属于取代反应,选项C不符合题意;
D.乙醇与溴化氢共热为乙醇的溴代反应,是用溴原子取代了乙醇的羟基,属于取代反应,选项D不符合题意;
答案选A。
5.在乙醇发生的各种反应中,断键方式不正确的是
A.发生催化氧化反应时,键②③断裂
B.与醋酸、浓硫酸共热时,键①断裂
C.与浓硫酸共热至170℃时,键②和④断裂
D.与HCl反应时,键②断裂
【答案】A
【解析】A.乙醇发生催化氧化生成醛,此时断裂①③键,A不正确;
B.乙醇与醋酸、浓硫酸共热时,醇脱去羟基中的氢原子,即键①断裂,B正确;
C.乙醇与浓硫酸共热至170℃时,生成乙烯,所以键②和④断裂,C正确;
D.与HCl反应时,乙醇分子断裂碳氧键,所以键②断裂,D正确;
故选A。
6.下列化学实验中的操作、现象及结论都正确的是
A.AB.BC.CD.D
【答案】B
【解析】A.乙醇与浓硫酸混合共热发生消去反应生成乙烯,但同时浓硫酸也将乙醇碳化,并与碳在加热条件下发生氧化还原反应生成水、二氧化碳与二氧化硫,且反应物中有乙醇受热挥发。反应得到的气体中不仅有乙烯能使酸性高锰酸钾溶液褪色,乙醇、二氧化硫也可以,直接将气体通入酸性高锰酸钾溶液中不能得到气体为乙烯的结论,A错误;
B.苯环活化甲基上的氢原子使甲苯易与高锰酸钾反应生成苯甲酸,而苯不与高锰酸钾反应,B控制其他条件相同,证明是苯同系物中与苯环直接相连的碳上的氢被苯环活化使其能与酸性高锰酸钾溶液反应,B正确;
C.含有酚羟基的有机物与氯化铁均能发生显色反应,不能证明该有机物一定为苯酚,C错误;
D.溴乙烷在NaOH溶液中发生水解反应,但反应结束后溶液为碱性,加入硝酸银溶液则氢氧根与银离子结合生成沉淀,干扰溴离子的检验,应在水解反应结束后加入适量硝酸酸化,才能检验溴离子,D错误;
故选B。
7.已知A的产量通常用来衡量一个国家的石油化工水平,现以A为主要原料合成一种具有果香味的物质E,其合成路线如图所示。
请回答下列问题:
(1)写出A的结构简式____。
(2)B、D分子中的官能团名称分别是____、____。
(3)写出下列反应的化学方程式,并注明反应类型:①____,____。
【答案】(1)CH2=CH2
(2) 羟基 羧基
(3) CH2=CH2+H2OCH3CH2OH 加成反应
【解析】题中合成路线为,C2H5OH和CH3COOH发生酯化反应生成CH3COOC2H5。
(1)由解析可知,A为乙烯,其结构简式为CH2=CH2。
(2)B为乙醇,官能团名称为羟基;D为乙酸,官能团名称为羧基。
(3)反应为乙烯与水发生加成反应,化学方程式为CH2=CH2+H2OCH3CH2OH。
物质
分子式
沸点/℃
溶解性
乙醇
C2H6O
78.5
与水以任意比混溶
乙二醇
C2H6O2
197.3
与水和乙醇以任意比混溶
实验装置
实验步骤
①将浓硫酸与乙醇按体积比3:1混合,即将15 mL浓硫酸缓缓加入到盛有5 mL 95%乙醇的烧杯中混合均匀,冷却后再倒入圆底烧瓶中,并加入碎瓷片防止暴沸;
②加热混合溶液,迅速升温到170 ℃,将生成的气体通入KMnO4酸性溶液和溴的四氯化碳溶液中,观察现象
反应原理
CH3CH2OHeq \(――→,\s\up15(浓H2SO4),\s\d14(170 ℃))CH2===CH2↑+H2O
实验现象
溴的CCl4溶液褪色;酸性KMnO4溶液褪色
选项
反应条件
断键位置
主要有机产物
乙醇的分子结构
A.与钠反应
常温
①
B.催化氧化
Cu或Ag
②③
C.消除反应
浓硫酸,170℃
②④
D.与HBr反应
∆
②
选项
实验操作
实验现象
结论
A
乙醇和浓硫酸共热产生的气体通入KMnO4酸性溶液中
紫红色褪去
产生的气体为乙烯
B
向2mL甲苯中加入3滴酸性KMnO4溶液,振荡;向2mL苯中加入3滴酸性KMnO4溶液,振荡
甲苯中褪色,苯中不褪色
与苯环相连的甲基易被氧化
C
向某样品溶液中滴加氯化铁溶液,振荡
溶液后显紫色
该样品中一定含苯酚
D
溴乙烷与NaOH水溶液混合共热后,再滴入硝酸银溶液
溶液中出现淡黄色沉淀
说明溴乙烷中含有溴元素
人教版 (2019)选择性必修3第一节 糖类精品学案设计: 这是一份人教版 (2019)选择性必修3<a href="/hx/tb_c4002477_t4/?tag_id=42" target="_blank">第一节 糖类精品学案设计</a>,文件包含人教版2019高中化学选修3精品讲义第13讲糖类教师版docx、人教版2019高中化学选修3精品讲义第13讲糖类学生版docx等2份学案配套教学资源,其中学案共34页, 欢迎下载使用。
人教版 (2019)选择性必修3第五节 有机合成优质学案设计: 这是一份人教版 (2019)选择性必修3<a href="/hx/tb_c4002472_t4/?tag_id=42" target="_blank">第五节 有机合成优质学案设计</a>,文件包含人教版2019高中化学选修3精品讲义第12讲有机合成教师版docx、人教版2019高中化学选修3精品讲义第12讲有机合成学生版docx等2份学案配套教学资源,其中学案共29页, 欢迎下载使用。
人教版 (2019)选择性必修3第四节 羧酸 羧酸衍生物精品导学案: 这是一份人教版 (2019)选择性必修3<a href="/hx/tb_c4002471_t4/?tag_id=42" target="_blank">第四节 羧酸 羧酸衍生物精品导学案</a>,文件包含人教版2019高中化学选修3精品讲义第10讲羧酸教师版docx、人教版2019高中化学选修3精品讲义第10讲羧酸学生版docx等2份学案配套教学资源,其中学案共29页, 欢迎下载使用。

