人教版 (2019)必修 第二册第二节 氮及其化合物第1课时习题
展开题组一 氮气与氮的固定
1.氮气能大量存在于空气中的根本原因是( )
A.氮气性质稳定,即使在高温下也不与其他物质发生反应
B.氮气比空气轻且不溶于水
C.氮气分子中两个氮原子结合很牢固,分子结构稳定
D.氮气既无氧化性,也无还原性,不与其他物质反应
2.(2023·上海静安高一期中)下列属于氮的固定的是( )
A.雷雨闪电时空气中的N2和O2化合生成NO
B.NH4Cl和Ca(OH)2反应生成NH3
C.豆科作物把含氮化合物转变为蛋白质
D.将氨转化为硝酸,再转化为其他含氮化合物
3.(2023·苏州高一期末)下列关于N2的叙述中正确的是( )
A.N2是一种无色且易溶于水的气体
B.在雷雨天,空气中的N2和O2可直接反应生成NO2
C.在N2与Mg反应生成Mg3N2的过程中,N2作还原剂
D.一定条件下,N2与H2合成NH3属于氮的固定
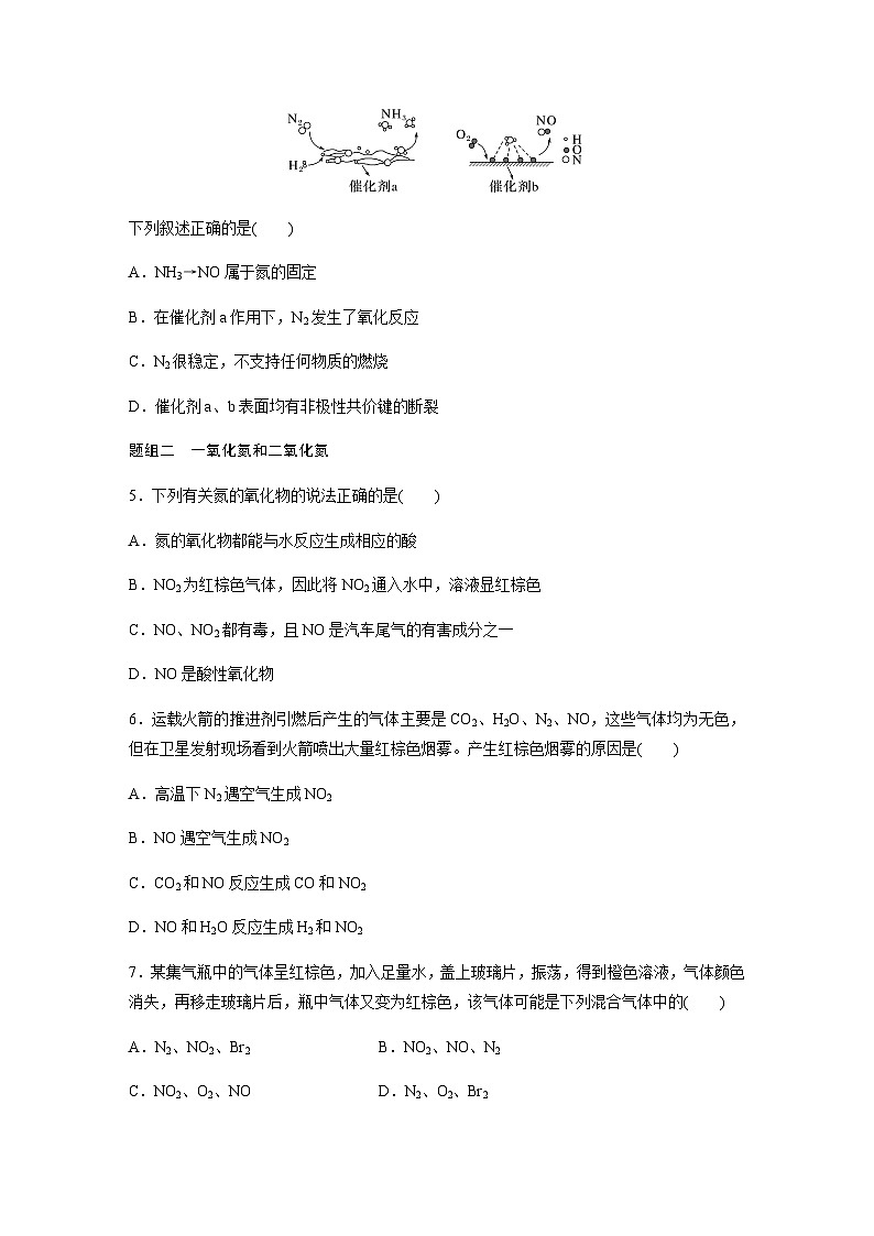
4.自然界中时刻存在着氮的转化。实现氮按照一定方向转化一直是科学领域研究的重要课题,如图为N2分子在催化剂的作用下发生的一系列转化示意图:
下列叙述正确的是( )
A.NH3→NO属于氮的固定
B.在催化剂a作用下,N2发生了氧化反应
C.N2很稳定,不支持任何物质的燃烧
D.催化剂a、b表面均有非极性共价键的断裂
题组二 一氧化氮和二氧化氮
5.下列有关氮的氧化物的说法正确的是( )
A.氮的氧化物都能与水反应生成相应的酸
B.NO2为红棕色气体,因此将NO2通入水中,溶液显红棕色
C.NO、NO2都有毒,且NO是汽车尾气的有害成分之一
D.NO是酸性氧化物
6.运载火箭的推进剂引燃后产生的气体主要是CO2、H2O、N2、NO,这些气体均为无色,但在卫星发射现场看到火箭喷出大量红棕色烟雾。产生红棕色烟雾的原因是( )
A.高温下N2遇空气生成NO2
B.NO遇空气生成NO2
C.CO2和NO反应生成CO和NO2
D.NO和H2O反应生成H2和NO2
7.某集气瓶中的气体呈红棕色,加入足量水,盖上玻璃片,振荡,得到橙色溶液,气体颜色消失,再移走玻璃片后,瓶中气体又变为红棕色,该气体可能是下列混合气体中的( )
A.N2、NO2、Br2 B.NO2、NO、N2
C.NO2、O2、NO D.N2、O2、Br2
8.将装有50 mL NO2、NO混合气体的量筒倒立在水槽中,反应后气体体积缩小为30 mL,则原混合气体中NO2和NO的体积比是( )
A.5∶3 B.3∶5
C.3∶2 D.2∶3
9.如图所示,相同条件下,两个容积相同的试管分别装满NO2和NO气体,分别倒置于水槽中,然后通过导管缓慢通入氧气,边通边慢慢摇动试管,直到两个试管内充满液体。假设试管内的溶质不向水槽中扩散,则两个试管内溶液的物质的量浓度之比为( )
A.1∶1 B.5∶7 C.7∶5 D.4∶3
10.实验室以空气和镁为原料制备Mg3N2的装置如图所示(夹持和加热装置略去)。下列说法正确的是( )
A.装置A、B中可依次加入浓硫酸、NaOH溶液
B.若去掉装置C,对产品纯度无影响
C.实验时应先加热装置C,通入一段时间空气后再加热装置D
D.装置E中碱石灰的作用是吸收尾气
11.(2023·四川眉山彭山区一中高一月考)近几年,我国汽车销量大幅增长,同时汽车尾气排放也是目前人类面临的环境问题之一。有一种汽车尾气处理装置,气体在催化剂表面吸附与解吸的过程如图所示,下列说法正确的是( )
A.反应中N2为氧化剂,NO为还原产物
B.汽车尾气的主要污染成分包括CO、NO和N2
C.NO和O2必须在催化剂表面才能反应
D.催化转化总反应为2NO+O2+4COeq \(=====,\s\up7(催化剂))4CO2+N2
12.(2023·甘肃民勤一中高一期中)如图所示,在注射器里吸入20 mL NO,然后吸入5 mL水。若再吸入6 mL O2,夹住弹簧夹,让内外大气压相同,观察现象。下列叙述正确的是( )
A.可观察到注射器内气体由无色变成红棕色,最后变成无色
B.可观察到注射器的活塞缓缓向右移动
C.最终剩余气体体积约为19 mL
D.所得硝酸的浓度约为0.07 ml·L-1
13.NO与NO2中氮元素的价态均处于中间价态,则NO与NO2均既有氧化性又有还原性。
(1)NO极易与氧气反应,化学方程式为______________________________________________;
在一定条件下NO与氨气发生归中反应生成N2,其化学方程式为_________________________
_______________________________________________________________________________。
(2)NO2可发生自身歧化反应,NO2与H2O反应的化学方程式为___________________________
_______________________________________________________________________________,
氧化剂和还原剂的物质的量之比为__________,NO2与NaOH溶液反应可生成两种盐,其中一种是NaNO3,其化学方程式为___________________________________________________。
14.汽车尾气中常含有CO、NOx等气体,为减轻污染,一般汽车都加装了“催化净化器”,可将汽车尾气中的有毒气体转化为无污染的气体。某化学兴趣小组在实验室模拟汽车尾气处理,设计了如图所示装置(部分夹持装置已略去)。
(1)装置Ⅲ的主要作用为________________________________________________________。
(2)停止加热,打开活塞K,通入适量氧气时,装置 Ⅱ 中可观察到的现象是________________
_______________________________________________________________________________。
(3)该套装置的不完善之处是______________________________________________________。
(4)汽车尾气中含有CO和NOx,消除它们对大气污染的方法是安装催化转化器,使它们发生反应生成两种无毒的气体,其中一种是单质,该反应的化学方程式为______________________
_______________________________________________________________________________。
(5)工业上常用纯碱液来吸收NOx,有关反应的化学方程式为2NO2+Na2CO3===NaNO2+NaNO3+CO2、NO2+NO+Na2CO3===2NaNO2+CO2。现有标准状况下a L NO2和b L NO的混合气体恰好被200 mL Na2CO3溶液完全吸收,则a、b应满足的关系为____________。Na2CO3溶液的物质的量浓度为____________ ml·L-1。
15.(2022·南京高一期中)“纳米零价铁-H2O2”体系可将烟气中难溶的NO氧化为可溶的NOeq \\al(-,3)。
(1)制备纳米零价铁:将FeSO4溶液与碱性NaBH4溶液混合可生成纳米零价铁、H2和NaBO2等,该反应的离子方程式为 ____________________(NaBH4、NaBO2中B元素均为+3价)。
(2)NO的氧化:在一定温度下,将H2O2溶液和HCl溶液雾化后与烟气按一定比例混合,以一定流速通过装有纳米零价铁的反应装置,可将烟气中的NO氧化。
①Fe2+催化H2O2分解产生HO·,HO·将NO氧化为NOeq \\al(-,3)的机理如图1所示,则Y为 _________。
②NO与H2O2反应生成HNO3的化学方程式为_______________________________________。
③纳米零价铁的作用是___________________________________________________________。
④NO脱除率随温度的变化如图2所示。温度高于120 ℃时,NO脱除率随温度升高呈现下降趋势的主要原因是__________________________。
(3)氧化产物的吸收:氧化后的产物在烟气的携带下被Ca(OH)2溶液吸收,转化为____________
(填化学式)。
第二节 氮及其化合物
第1课时 氮气和氮氧化物
1.C 2.A 3.D 4.D 5.C 6.B 7.A
8.C [解答此题可根据化学方程式,运用差量法进行计算,由所得结果来确定正确的选项。设混合气体中NO2的体积为x,
3NO2+H2O===2HNO3+NO ΔV
3 mL 1 mL 3 mL-1 mL=2 mL
x (50-30) mL=20 mL
eq \f(3 mL,x)=eq \f(2 mL,20 mL),x=30 mL,则原混合气体中NO的体积为50 mL-30 mL=20 mL,所以V(NO2)∶V(NO)=30 mL∶20 mL=3∶2。]
9.A 10.C
11.D [NO、O2、CO反应产生N2,在反应中N元素化合价降低,得到电子被还原,所以NO是氧化剂,N2为还原产物,A错误;汽车尾气中含有CO、NO、N2和CO2,其中主要污染成分包括CO、NO,而N2是空气成分,不是污染物,B错误;NO和O2在室温下相遇会发生反应生成NO2,而不是必须在催化剂表面才能反应,C错误;根据电子守恒、原子守恒,可知上述转化的总反应的化学方程式为2NO+O2+4COeq \(=====,\s\up7(催化剂))4CO2+N2,D正确。]
12.A [NO遇空气中氧气生成NO2,NO2为红棕色气体,NO2溶于水生成NO,气体由红棕色变为无色,A项正确;由4NO+3O2+2H2O===4HNO3可知,O2消耗完,NO有剩余,剩余气体体积为(20-8) mL=12 mL,C项错误;可观察到注射器活塞缓缓向左移动,B项错误;没有注明状态,无法计算硝酸浓度,D项错误。]
13.(1)2NO+O2===2NO2
4NH3+6NOeq \(======,\s\up7(一定条件))5N2+6H2O
(2)3NO2+H2O===2HNO3+NO 1∶2
2NO2+2NaOH===NaNO2+NaNO3+H2O
14.(1)检验CO是否转化为CO2 (2)出现红棕色气体
(3)无尾气处理装置 (4)2xCO+2NOxeq \(=====,\s\up7(催化剂))N2+2xCO2 (5)a∶b≥1∶1(或a≥b) eq \f(a+b,8.96)
15.(1)2Fe2++BHeq \\al(-,4)+4OH-===2Fe+BOeq \\al(-,2)+2H2↑+2H2O
(2)①Fe3+(或FeCl3)
②2NO+3H2O2===2HNO3+2H2O
③与HCl溶液反应产生Fe2+
④H2O2的分解速率随温度升高而加快,H2O2浓度减小,NO脱除率降低
(3)Ca(NO3)2
解析 (1)FeSO4溶液与碱性NaBH4溶液反应生成纳米零价铁、H2和NaBO2等,其反应的离子方程式为2Fe2++BHeq \\al(-,4)+4OH-===2Fe+BOeq \\al(-,2)+2H2↑+2H2O。(2)①Fe2+催化H2O2分解产生HO·和OH-,O元素化合价降低,所以铁元素化合价升高,则Y为Fe3+或FeCl3。②NO与H2O2反应生成HNO3,其反应的化学方程式为2NO+3H2O2===2HNO3+2H2O。(3)氧化后的产物为硝酸,在烟气的携带下被Ca(OH)2溶液吸收,转化为Ca(NO3)2。
人教版 (2019)必修 第二册第二节 化学反应的速率与限度第1课时课时训练: 这是一份人教版 (2019)必修 第二册<a href="/hx/tb_c4000041_t7/?tag_id=28" target="_blank">第二节 化学反应的速率与限度第1课时课时训练</a>,共8页。试卷主要包含了下列做法增大了化学反应速率的是等内容,欢迎下载使用。
高中化学人教版 (2019)必修 第二册第二节 乙烯与有机高分子材料第2课时练习: 这是一份高中化学人教版 (2019)必修 第二册<a href="/hx/tb_c4000047_t7/?tag_id=28" target="_blank">第二节 乙烯与有机高分子材料第2课时练习</a>,共8页。试卷主要包含了下列有关烃的说法正确的是,下列说法错误的是等内容,欢迎下载使用。
高中化学人教版 (2019)必修 第二册第二节 乙烯与有机高分子材料第1课时课后测评: 这是一份高中化学人教版 (2019)必修 第二册<a href="/hx/tb_c4000047_t7/?tag_id=28" target="_blank">第二节 乙烯与有机高分子材料第1课时课后测评</a>,共8页。试卷主要包含了下列有关乙烯的说法正确的是,下列有关说法不正确的是等内容,欢迎下载使用。

