小学数学人教版六年级上册4 比巩固练习
展开第四单元比·单元复习篇
1.比的意义:
两个数相除又叫做两个数的比。
2.比的符号和读写法:
符号:比用符号“:”表示,“:”叫做比号。
写法:15:10,记做15:10或
读法:两种形式的比都读作几比几。
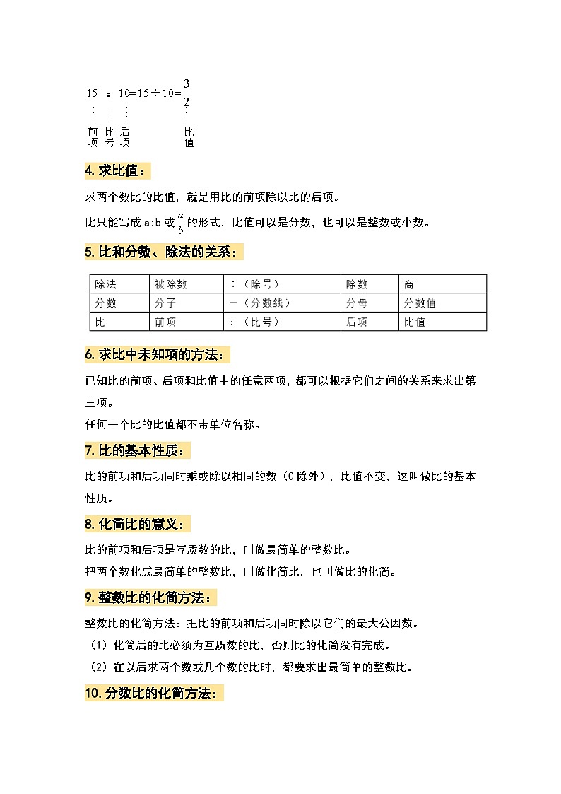
3.比的各部分名称:
4.求比值:
求两个数比的比值,就是用比的前项除以比的后项。
比只能写成a:b或的形式,比值可以是分数,也可以是整数或小数。
5.比和分数、除法的关系:
6.求比中未知项的方法:
已知比的前项、后项和比值中的任意两项,都可以根据它们之间的关系来求出第三项。
任何一个比的比值都不带单位名称。
7.比的基本性质:
比的前项和后项同时乘或除以相同的数(0除外),比值不变,这叫做比的基本性质。
8.化简比的意义:
比的前项和后项是互质数的比,叫做最简单的整数比。
把两个数化成最简单的整数比,叫做化简比,也叫做比的化简。
9.整数比的化简方法:
整数比的化简方法:把比的前项和后项同时除以它们的最大公因数。
(1)化简后的比必须为互质数的比,否则比的化简没有完成。
(2)在以后求两个数或几个数的比时,都要求出最简单的整数比。
10.分数比的化简方法:
比的前项和后项中含有分数的,把比的前项和后项同时乘它们分母的最小公倍数,变成整数比,再进行化简。
11.小数比的化简方法:
把比的前项和后项的小数点同时向右移动相同的位数,变成整数比,再进行化简。
带单位的两个同类量的比进行化简时,单位要统一,否则计算的结果不正确。
12.按比例分配问题的解题方法:
(1)用整数乘、除法解决问题:
把一个总数按一定的比来分配,把各部分的比看做份数关系,先求出每一份,再求各部分是多少。
(2)用分数乘法解决问题:
把各部分的比转化为总数的几分之几,直接求出总数的几分之几是多少。
13.按比例分配问题常用解题方法的应用:
(1)两个量的差÷两个量对应的份数差=每份数,每份数×总份数=总数量。
(2)两个量的差÷两个量占总量几分之几的差=总数量。
【高频考题一】化简比和求比值。
1.化简下面各比,并求比值。
108∶96 2千克∶50克
2.把下面各比化成最简单的整数比,并求出比值。
【高频考题二】比的基本性质。
1.8∶9的后项加上27,要使比值不变,前项应加上( )。
2.在8∶15中,如果前项加上16,要使比值不变,后项应加上( )。
3.∶3.5的比值是( );如果后项除以5,要使比值不变,前项应乘( );如果后项除以7,前项不变,比值是( )。
【高频考题三】比、小、分、除法综合互化。
1.( )=( )∶16=( )(填小数)。
2.=( )∶24=0.875=( )=( )÷32。
3.(填小数)。
【高频考题四】按比例分配问题“基础型”。
1.把540棵树苗分给甲、乙两个林场种植,使两林场分得的树苗比是5∶4。甲乙两林场各分到树苗多少棵?
2.学校武术队的男队员比女队员多24名,已知男、女队员人数的比是7∶5,则女队员与男队员各有多少名?
3.张明与李强两家共用一个水表,一月份两家共用水50吨,每吨水2.8元,该月水费按3∶2分担。该月张明家要交水费多少元?
4.农历五月初五是我国传统节日端午节。亮亮家包了蛋黄粽子、肉粽子和红豆粽子一共36个,蛋黄粽子、肉粽子和红豆粽子的数量比是。亮亮家包了多少个红豆粽子?
【高频考题五】按比例分配问题“提高型”。
1.学校买来590本故事书,先拿出100本捐给“希望工程”,剩下的按3∶4分给五、六年级。五、六年级各分得故事书多少本?
2.“星火爱心社”组织开展为特困生捐款活动:
五年级捐款多少万元?
3.用120厘米的铁丝做一个长方体框架。长、宽、高的比是3∶2∶1,这个长方体的体积是多少?
4.A、B两地相距400千米,甲、乙两车同时从两地相向开出,2.5小时后相遇,甲车与乙车的速度比是7∶9,甲车每小时行驶多少千米?
5.一辆汽车从甲地开往乙地,第一小时行驶的路程与剩下路程的比是1∶3,第二小时行了全程的,两小时共行了114千米。两地之间的公路长多少千米?
【高频考题六】比中的不变量问题。
1.一杯糖水,糖和水的质量比是1∶10。若再放2克糖,糖和水的质量比则是1∶8。杯中糖水里原有糖和水各多少克?
2.书法组和朗诵组的人数比为7∶5,如果将书法组的10名同学调到朗诵组去,这时书法组和朗诵组的人数比为4∶5,原来书法组有多少人?
一、填空题。
1.(2023秋·全国·六年级期中)3∶5==27∶( )=( )÷30=( )(填小数)。
2.(2021秋·河南新乡·六年级统考期末)把0.8∶化成最简单的整数比是( ),比值是( )。
3.(2022秋·山东济宁·六年级统考期中)修一条路,已修的占全长的,那么已修的与未修的长度之比是( )。
4.(2021秋·河南新乡·六年级统考期末)一个三角形三个内角的度数比是3∶2∶1,这个三角形内最大的角的度数是( ),这是一个( )三角形。
5.(2020秋·湖南岳阳·六年级校考期中)美术组有男生15人,女生20人,男生人数与女生人数的最简整数比是( )∶( ),男生人数占美术组人数的( )。
6.(2022秋·河北保定·六年级校联考期中)一个果园中有梨树、桃树、苹果树共180棵,梨树、桃树、苹果树的比为1∶2∶3,梨树有( )棵,桃树有( )棵,苹果树有( )棵。
二、判断题。
7.(2022秋·甘肃平凉·六年级校考期中)比的前项和后项同时乘上或除以相同的数,比值不变。( )
8.(2022秋·甘肃平凉·六年级校考期中)10千克水加入1千克盐后,盐和盐水的比是1∶10。( )
9.(2020秋·河南驻马店·六年级统考期中)公鸡的只数比母鸡少,则公鸡与母鸡只数的比是3∶5。( )
10.(2022秋·甘肃平凉·六年级校考期中)哥哥身高150cm,妹妹身高1m,哥哥与妹妹的身高比是150∶1。( )
三、选择题。
11.(2022秋·广东广州·六年级校考期中)1克糖溶在100克水里,糖和糖水的比是( )。
A.1∶100B.1∶101C.100∶101D.101∶100
12.(2022秋·浙江温州·六年级统考期末)一个比的比值是6,如果把这个比的前项乘3,后项不变,此时的比值为( )。
A.2B.18C.36D.54
13.(2022秋·江西南昌·六年级统考期中)从甲地到乙地,货车10小时行完全程,客车8小时行完,货车和客车速度比是( )。
A.10∶8B.5∶4C.∶D.4∶5
14.(2022秋·江西南昌·六年级统考期中)参加合唱队的女生有60人,男、女人数的比是3∶2,男生有( )人。
A.60×B.60×C.60×D.60×
四、化简比和求比值。
15.(2021秋·湖北省直辖县级单位·六年级统考期中)化简求比值。
∶0.24 625立方分米∶立方米。
五、作图题。
16.(2022秋·河南周口·六年级统考期中)如图中每个方格的边长都是1cm。画一个周长是20m的长方形,要求:长与宽的比是。
六、解答题。
17.(2022秋·河北保定·六年级校联考期中)幼儿园把48个苹果按照5∶3分给大班和小班,大班比小班多分多少个?
18.(2021秋·湖南永州·六年级统考期中)学校买来1200本课本,高年级分配到其中的,余下的按3∶5分配给中、低年级,中、低年级各得到课本多少本?
19.(2023春·山西长治·六年级统考期中)学生营养午餐包括瓜果蔬菜类、豆制品类、鱼肉禽蛋类这三类食物。已知瓜果蔬菜类和鱼肉禽蛋类的质量比是12∶7,如果食堂午餐有鱼肉类49千克,禽蛋类21千克,那么应有多少千克瓜果蔬菜类?
20.(2023秋·湖南株洲·六年级统考期末)学校要挖一个长∶宽∶高是25∶15∶1的长方体游泳池,已知游泳池蓄满水的深度是2米。
(1)这个游泳池的占地面积是多少平方米?
(2)容积是多少立方米?
21.(2020秋·河南三门峡·六年级统考期中)六年级学生报名参加数学兴趣小组,未参加的同学是六年级总人数的,后来又有20人参加,这时参加的同学与未参加的人数的比是3∶4,六年级一共有多少人?
小学数学人教版六年级上册1 分数乘法当堂检测题: 这是一份小学数学人教版六年级上册1 分数乘法当堂检测题,共12页。试卷主要包含了分数乘法的意义,分数乘法的计算法则,分数乘法解决问题,写数量关系式技巧,5×=,1÷0等内容,欢迎下载使用。
小学数学人教版六年级上册4 比课时作业: 这是一份小学数学人教版六年级上册4 比课时作业,共14页。试卷主要包含了28∶0,2,比值是,前项是等内容,欢迎下载使用。
小学数学人教版六年级上册2 分数除法复习练习题: 这是一份小学数学人教版六年级上册2 分数除法复习练习题,共15页。试卷主要包含了倒数的认识,分数除法,解决问题,口算,脱式计算,解方程,看图列式,解答题等内容,欢迎下载使用。

