- 专题04 定义(理)的灵活运用(第一章有理数)-判断正误类-2023-2024学年七年级数学上册重难热点提升精讲与实战训练(人教版) 试卷 0 次下载
- 专题03 数轴动点压轴精选(3)新定义类-2023-2024学年七年级数学上册重难热点提升精讲与实战训练(人教版) 试卷 1 次下载
- 专题02 数轴动点压轴精选(2)中点类-2023-2024学年七年级数学上册重难热点提升精讲与实战训练(人教版) 试卷 1 次下载
- 专题02 期中小题狂做 易错填空精选60道-2023-2024学年七年级数学上册重难热点提升精讲与实战训练(人教版) 试卷 0 次下载
- 专题01 数轴动点压轴精选(1)距离类-2023-2024学年七年级数学上册重难热点提升精讲与实战训练(人教版) 试卷 1 次下载
专题03 期中小题狂做 压轴大题精选20道-2023-2024学年七年级数学上册重难热点提升精讲与实战训练(人教版)
展开一、解答题
1.我们知道x的几何意义是数轴上表示x的点与原点之间的距离;2−1的几何意义是数轴上表示2的点与表示1的点之间的距离.
(1)x−4的几何意义是数轴上表示x的点与表示______的点之间的距离,x+1的几何意义是数轴上表示x的点与表示______的点之间的距离;
(2)利用绝对值的几何意义求满足等式x−1=3的x的值.
(3)请你借助数轴,利用绝对值的几何意义找出所有符合条件的整数x,使得x+1+x−3=4,这样的整数是__________________.
(4)由以上探索猜想x+8+x−3+x−6是否有最小值?如果有,直接写出最小值;如果没有,说明理由.
【答案】(1)4,−1
(2)4或−2
(3)−1,0,1,2,3
(4)有,14
【详解】(1)解:x−4表示数轴上表示x的点与表示4的点之间的距离,
x+1=x−−1,
x+1表示数轴上表示x的点与表示−1的点之间的距离;
(2)x−1=3表示数轴上与表示1的点之间的距离为3的点,
∴x的值为1+3=4或1−3=−2;
(3)x+1+x−3=4表示数轴上与−1和3的距离之和为4的点,
由图可知:这样的整数是−1,0,1,2,3;
(4)x+8+x−3+x−6表示数轴上的点与−8、3和6的距离之和,
当x=3时,x+8+x−3+x−6的值最小,且为6−−8=14.
2.已知数轴上A,B,C三个点表示的数分别是a,b,c,且满足a+12+b+6+c−92=0,动点P、Q都从点A出发,且点P以每秒1个单位长度的速度向终点C移动.
(1)直接写出a= ,b= ,c= ;
(2)若M为PA的中点,N为PB的中点,试判断在P点运动的过程中,线段MN的长度是否发生变化,请说明理由;
(3)当点P运动到点B时,点Q再从点A出发,以每秒3个单位长度的速度在A,C之间往返运动,直至P点停止运动,Q点也停止运动.当P点开始运动后的第 秒时,P,Q两点之间的距离为2.
【答案】(1)−12,−6,9
(2)在P点运动的过程中,线段MN的长度不发生变化,恒为3
(3)点Q运动的第8,10,14.5,15.5秒,P,Q两点之间的距离为2
【详解】(1)∵a+12+b+6+c−92=0,
∴a+12=0,b+6=0,c−92=0,
∴a=−12,b=−6,c=9,
故答案为:,−12,−6,9;
(2)不变,理由如下:
设点P表示的数为x,
∵M为PA的中点,N为PB的中点,
∴点M表示的数为:−12+x−−122=x−122,点N表示的数为:x+−6−x2=x−62,
∴MN=x−62−x−122=3,
即在P点运动的过程中,线段MN的长度不发生变化,恒为3;
(3)运动特点为:点P运动到点B时,点Q再从点A出发,点P以每秒1个单位长度的速度向终点C移动,点Q再从点A出发,以每秒3个单位长度的速度在A,C之间往返运动,
∵AB=−6−−12=6,BC=9−−6=15,AC=9−−12=21,
∴点P从点B运动至点C的时间为:9−(−6)1=15s,点P从点A运动至点B的时间为:12−61=6s,
点Q从点A运动至点C的时间为:9−(−12)3=7s,
即可知点Q的运动情况为:先是由A运动到C点,再由C点运动到A点,在由A点继续出发运动1s,即Q点在A与C之间运动了一个来回,
∴可将P,Q两点距离为2的情况分为以下2种情况讨论,
设点P从点B运动ts后,P,Q两点距离为2,
∴BP=t,即点P表示的数为:−6+t,PQ=2,
①当点Q由A运动到C点时,
此时点Q表示的数为:−12+3t,
∵PQ=2,
∴PQ=−6+t−−12+3t=2,即6−2t=2,
解得:t=2,或者t=4,
∴点P运动的时间为:t+6,即时间为8秒或者10秒,
∴P点开始运动后的第8秒或者10秒,P,Q两点之间的距离为2;
②当点Q由C运动到A点时,
此时点Q表示的数为:9−3t−7=30−3t,
∵PQ=2,
∴PQ=−6+t−30−3t=2,即36−4t=2,
解得:t=8.5,或者t=9.5,
∴点P运动的时间为:t+6,即时间为14.5秒或者15.5秒,
∴P点开始运动后的第14.5秒或者15.5秒,P,Q两点之间的距离为2;
综上,当点Q运动的第8,10,14.5,15.5秒,P,Q两点之间的距离为2.
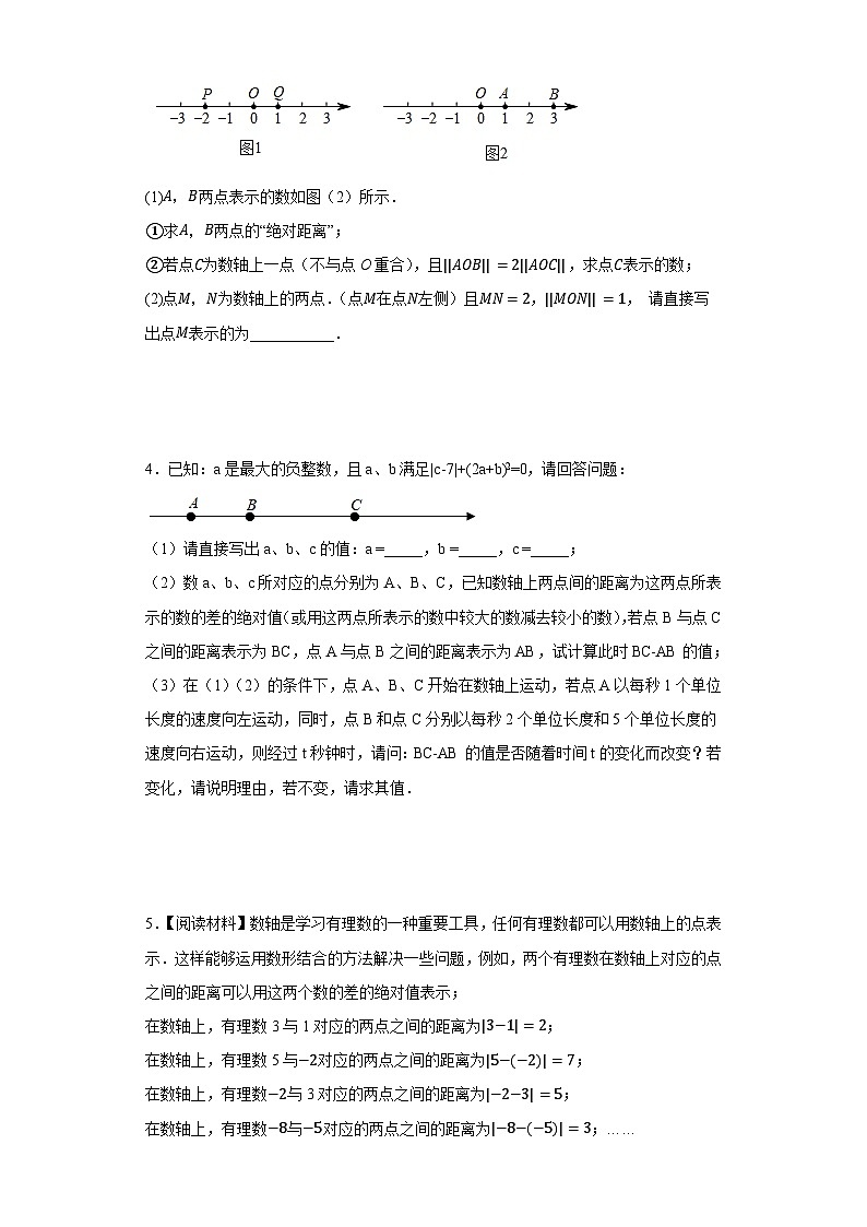
3.对于数轴上的两点P,Q给由如下定义:P,Q两点到原点O的距离之差的绝对值称为P,Q两点的“绝对距离”,记为∥POQ∥.例如,P,Q两点表示的数如图(1)所示, 则POQ=PO−QO=3−1=2.
(1)A,B两点表示的数如图(2)所示.
①求A,B两点的“绝对距离”;
②若点C为数轴上一点(不与点O重合),且||AOB||=2||AOC||,求点C表示的数;
(2)点M,N为数轴上的两点.(点M在点N左侧)且MN=2,||MON||=1, 请直接写出点M表示的为___________.
【答案】(1)①2;②2或−2;
(2)−32或−12
【详解】(1)①AOB=AO−BO=1−3=2;
②∵AOB=2,||AOB||=2||AOC||,
∴||AOC||=1,
∴|AO−CO|=1,
∴1−CO=1或CO−1=1,
解得:CO=0或2,
∵C点不与O点重合,
∴点C表示的数为2或−2;
(2)由题可知||MON||=|MO−NO|=1,
∴MO−NO=1或NO−MO=1.
∵点M在点N左侧,
故可分类讨论:①当M,N都在原点的左侧时,
∴MO−NO=1.
∵MN=2,
∴MO−NO=1≠MN=2,
∴此情况不存在;
②当M,N都在原点的右侧时,
∵MN=2,
∴NO−MO=1≠MN=2,
∴此情况不存在;
③当M点在原点的左侧,N点在原点的右侧时,
∵MN=2,
∴MO+NO=2.
∵MO−NO=1或NO−MO=1,
∴MO=32或MO=12,
∴点M表示的数为−32或−12.
故答案为:−32或−12.
4.已知:a是最大的负整数,且a、b满足|c-7|+(2a+b)2=0,请回答问题:
(1)请直接写出a、b、c的值:a =_____,b =_____,c =_____;
(2)数a、b、c所对应的点分别为A、B、C,已知数轴上两点间的距离为这两点所表示的数的差的绝对值(或用这两点所表示的数中较大的数减去较小的数),若点B与点C之间的距离表示为BC,点A与点B之间的距离表示为AB,试计算此时BC-AB的值;
(3)在(1)(2)的条件下,点A、B、C开始在数轴上运动,若点A以每秒1个单位长度的速度向左运动,同时,点B和点C分别以每秒2个单位长度和5个单位长度的速度向右运动,则经过t秒钟时,请问:BC-AB的值是否随着时间t的变化而改变?若变化,请说明理由,若不变,请求其值.
【答案】(1)-1,2,7;(2)2;(3)BC-AB的值不随着时间t的变化而改变,其值为2
【详解】解:(1)∵a是最大的负整数,
∴a=-1,
∵|c-7|+(2a+b)2=0,
∴c-7=0,2a+b=0,
∴b=2,c=7.
故答案为:-1,2,7;
(2)BC-AB
=(7-2)-(2+1)
=5-3
=2.
故此时BC-AB的值是2;
(3)BC-AB的值不随着时间t的变化而改变,其值为2.理由如下:
t秒时,点A对应的数为-1-t,点B对应的数为2t+2,点C对应的数为5t+7.
∴BC=(5t+7)-(2t+2)=3t+5,AB=(2t+2)-(-1-t)=3t+3,
∴BC-AB=(3t+5)-(3t+3)=2,
∴BC-AB的值不随着时间t的变化而改变,其值为2.
5.【阅读材料】数轴是学习有理数的一种重要工具,任何有理数都可以用数轴上的点表示.这样能够运用数形结合的方法解决一些问题,例如,两个有理数在数轴上对应的点之间的距离可以用这两个数的差的绝对值表示;
在数轴上,有理数3与1对应的两点之间的距离为|3−1|=2;
在数轴上,有理数5与−2对应的两点之间的距离为|5−(−2)|=7;
在数轴上,有理数−2与3对应的两点之间的距离为|−2−3|=5;
在数轴上,有理数−8与−5对应的两点之间的距离为|−8−(−5)|=3;……
如图1,在数轴上有理数a对应的点为点A,有理数b对应的点为点B,A,B两点之间的距离表为|a−b|或|b−a|,记为|AB|=|a−b|=|b−a|.
【解决问题】
(1)数轴上有理数−10与−5对应的两点之间的距离等于______,数轴上有理数x与−5对应的两点之间的距离用含x的式子表示为______,若数轴上有理数x与−5对应的两点A,B之间的距离|AB|=2,则x等于_______.
【拓展探究】
(2)如图2,点M,N,P是数轴上的三点,点M表示的数为4,点N表示的数为点−2,动点P表示的数为x.
①若点P在点M,N两点之间,则|PM|+|PN|=______;
②若|PM|=2|PN|,即点P到点M的距离等于点P到点N的距离的2倍,求x的值.
【答案】(1)5,x+5,x=−3或x=−7(2)①6②x=−8或x=0
【详解】解:(1)由阅读材料可知:
①数轴上有理数−10与−5对应的两点之间的距离为−10−−5=5
②数轴上有理数x与−5对应的两点之间的距离用含x的式子表示为x−−5=x+5
③∵|AB|=2
∴x+5=2
∴x+5=2,x+5=−2
∴x=−3或x=−7;
(2)①∵点M、N、P是数轴上的三点,点M表示的数为4,点N表示的数为点−2,动点P表示的数为x,点P在点M、N两点之间
∴|PM|+|PN|=MN=4−−2=6;
②∵|PM|=2|PN|
∴x−4=2x+2
I.当点P在点N左侧时,如图:
∴4−x=2−x−2
∴x=−8
II.当点P在点M、N之间时,如图:
∴4−x=2x+2
∴x=0
III.当点P在点M右侧时
∴x−4=2x+2
∴x=−8(不合题意舍去)
∴综上所述,x=−8或x=0.
故答案是:(1)5,x+5,x=−3或x=−7(2)①6②x=−8或x=0
6.已知M,N两点在数轴上所表示的数分别为m,n,且m,n满足:|m﹣12|+(n+3)2=0
(1)则m= ,n= ;
(2)①情境:有一个玩具火车AB如图所示,放置在数轴上,将火车沿数轴左右水平移动,当点A移动到点B时,点B所对应的数为m,当点B移动到点A时,点A所对应的数为n.则玩具火车的长为 个单位长度:
②应用:一天,小明问奶奶的年龄,奶奶说:“我若是你现在这么大,你还要40年才出生呢;你若是我现在这么大,我已是老寿星,116岁了!”小明心想:奶奶的年龄到底是多少岁呢?聪明的你能帮小明求出来吗?
(3)在(2)①的条件下,当火车AB以每秒2个单位长度的速度向右运动,同时点P和点Q从N、M出发,分别以每秒1个单位长度和3个单位长度的速度向左和向右运动.记火车AB运动后对应的位置为A′B′.是否存在常数k使得3PQ﹣kB′A的值与它们的运动时间无关?若存在,请求出k和这个定值;若不存在,请说明理由.
【答案】(1)m=12,n=﹣3;(2)①5;②应64岁;(3)k=6,15
【详解】解:(1)∵|m﹣12|+(n+3)2=0,
∴m﹣12=0,n+3=0,
∴m=12,n=﹣3;
故答案为12,﹣3;
(2)①由题意得:3AB=m﹣n,
∴AB=m−n3=5,
∴玩具火车的长为:5个单位长度,
故答案为5;
②能帮小明求出来,设小明今年x岁,奶奶今年y岁,
根据题意可得方程组为:y−x=x+40y−x=116−y ,
解得:x=12y=64 ,
答:奶奶今年64岁;
(3)由题意可得PQ=(12+3t)﹣(﹣3﹣t)=15+4t,B'A=5+2t,
∵3PQ﹣kB′A=3(15+4t)﹣k(5+2t)=45﹣5k+(12﹣2k)t,且3PQ﹣kB′A的值与它们的运动时间无关,
∴12﹣2k=0,
∴k=6
∴3PQ﹣kB′A=45﹣30=15
7.已知a,b,c在数轴上的位置如下图,且|a|<|c|.
(1)abc 0,c+a 0,c-b 0(请用“<”,“>”填空);
(2)化简:|a-b|-2|b+c|+|c-a|.
【答案】(1)>;<;<(2)2a+b+c
【详解】解:(1)由数轴得:a>0,b<0,c<0,|c|>|a|,|b|<|a|,
∴abc>0,c+a<0,c−b<0
故答案为>;<;<
(2)∵a>0,b<0,c<0,|c|>|a|,|b|<|a|,
∴a−b>0,b+c<0,c−a<0
|a−b|−2|b+c|+|c−a|
=a−b−2[−(b+c)]+[−(c−a)]
=a−b+2b+2c−c+a
=2a+b+c
8.为发展校园足球运动,某城区四校决定联合购买一批足球运动装备.市场调查发现:甲、乙两商场以同样的价格出售同种品牌的足球服和足球,已知每套队服比每个足球多50元,两套队服与三个足球的费用相等,经洽谈,甲商场优惠方案是:每购买十套队服,送一个足球;乙商场优惠方案是:若购买队服超过80套,则购买足球打八折.
(1)求每套队服和每个足球的价格是多少元;
(2)若城区四校联合购买100套队服和a(a>10)个足球,请用含a的式子分别表示出到甲商场和乙商场购买装备所花发费用;
(3)在(2)的条件下,假如你是本次购买任务的负责人,你认为到甲、乙哪家商场购买比较合算?
【答案】(1) 每套队服150元,每个足球100元;(2)甲:100a+14000(元),乙80a+15000(元);(3)当a=50时,两家花费一样;当a<50时,到甲处购买更合算;当a>50时,到乙处购买更合算
【详解】解:(1)设每个足球的定价是x元,则每套队服是(x+50)元.
根据题意得 2(x+50)=3x.
解得 x=100.x+50=150.
答:每套队服150元,每个足球100元.
(2)到甲商场购买所花的费用为:100a+14000(元);
到乙商场购买所花的费用为:80a+15000(元);
(3)由100a+14000=80a+15000,
得:a=50,所以:
①当a=50时,两家花费一样;②当a<50时,到甲处购买更合算;③当a>50时,到乙处购买更合算.
9.已知数轴上有A、B、C三点,分别对应有理数-26、-10、10,动点P从B出发,以每秒1个单位的速度向终点C移动,同时,动点Q从A出发,以每秒3个单位的速度向终点C移动,设点P的移动时间为t秒.
(1)当t=5秒时,数轴上点P对应的数为 ,点Q对应的数为 ;P、Q两点间的距离为 .
(2)用含t的代数式表示数轴上点P对应的数为 .
(3)在点P运动到C点的过程中(点Q运动到C点后停止运动),请用含t的代数式表示P、Q两点间的距离.
【答案】(1)-5,-11;6.(2)-10+t.(3)当0≤t≤8时,PQ=-2t+16;当8<t≤12时,PQ=2t-16;当12<t≤20时,PQ=20-t.
【详解】解:(1)由题意可得当t=5秒时,
数轴上点P对应的数为:−10+1×5=−5,
点Q对应的数为:−26+3×5=−11,
P、Q两点间的距离为:−5−(−11)=6,
故答案为:-5, -11; 6.
(2)用含t的代数式表示数轴上点P对应的数为:-10+t.
故答案为:-10+t.
(3)当0≤t≤8时,PQ=(-10+t)-(-26+3t) =-2t+16;
当8<t≤12时,PQ=(-26+3t)-(-10+t)=2t-16;
当12<t≤20时,PQ=10-(-10+t) =20-t.
10.已知数轴上有A、B两点,分别用a、b表示,且关于x、y的多项式2xa+5y2+b−3y为三次单项式.
(1)求出a、b的值,并在数轴上标注A、B两点;
(2)若动点Q从B点出发,以每秒2个单位长度的速度向左运动;同时动点P从A点出发,以每秒3个单位长度的速度向右运动,动点P到达原点后立即向左运动(只改变方向,不改变速度大小),则经过多长时间动点P与动点Q到原点的距离相等;
(3)在(2)的条件下,P、Q出发的同时,又有一动点M从B点出发,以每秒3.5个单位长度的速度向左运动,则经过多长时间,动点P、Q、M互为余下两点的中点?(请直接写出答案)
【答案】(1)a=−4, b=3,图形见详解;
(2)1秒或75秒;
(3)78秒或2823秒或4秒.
【详解】(1)解:∵关于x、y的多项式2xa+5y2+b−3y为三次单项式,
∴a+5+2=3, b−3=0,
∴a=−4, b=3,
如图所示,在数轴上标注的A、B两点;
(2)解:设经过时间为t秒,
①当t≤43秒时,点P是向右运动,若动点P与动点Q到原点的距离相等,
则4−3t=3−2t,
解得,t=1(秒);
②当t>43秒时,点P是向左运动,若动点P与动点Q到原点的距离相等,
则3t−4=3−2t,
解得,t=75;
故,经过1秒或75秒时,动点P与动点Q到原点的距离相等;
(3)解:依题,当−4+3t=3−3.5t时,即当t=1413秒时,点P与M相遇,当t>43秒时,点P开始向左运动;
①当t≤1413秒时,点P是向右运动,点P表示−4+3t,点M表示3−3.5t,点Q表示3−2t,此时点M为中点,
∴3−3.5t−(−4+3t)=3−2t−(3−3.5t),
∴t=78(秒);
②当1413
∴t=2823(秒);
③当t>43秒时,点P是向左运动,此时点P为中点,点P表示4−3t,
∴4−3t−(3−3.5t)=3−2t−(4−3t),
∴t=4(秒)
综上所述,当经过78秒时,点M为P、Q中点,当经过2823秒或4秒时,点P为M、Q中点.
11.在学习了数轴后,小亮决定对数轴进行变化应用:
(1)应用一:已知点A在数轴上表示为−2,数轴上任意一点B表示的数为x,则AB两点的距离可以表示为___________________;
应用这个知识,
①找出所有符合条件的整数x,使|x+5|+|x−2|=7成立.
②对于任何有理数x,|x−3|+|x−6|是否有最小值?请说明理由.
(2)应用二:从数轴上取下一个单位长度的线段,第一次剪掉原长的12,第二次剪掉剩下的12,依此类推,每次都剪掉剩下的12,则剪掉5次后剩下线段的长度为_________________;应用这个原理,请计算:12+14+18+⋯+12n=__________.
【答案】(1)x+2;①−5,−4,−3,−2,−1,0,1,2;②3;理由见解析
(2)132;1−12n
【详解】(1)解:(1)点A在数轴上表示为−2,数轴上任意一点B表示的数为x,
则AB两点的距离可以表示为x−−2=x+2,
故答案为:x+2;
①当x<−5时,|x+5|+x−2=−x−5+2−x=−2x−3;
当−5≤x≤2时,|x+5|+x−2=x+5+2−x=7
当x>2时,|x+5|+x−2=x+5+x−2=2x+3,
∴使|x+5|+x−2=7的整数x在−5到2之间,
∴x=−5,−4,−3,−2,−1,0,1,2;
②当x<3时,x−3+x−6=3−x+6−x=9−2x>3;
当3≤x≤6时,x−3+x−6=x−3+6−x=3;
当x>6时,x−3+x−6=x−3+x−6=2x−9>3;
∴|x−3|+x−6有最小值,最小值为3;
(2)解:第一次剪掉的长度是12,剩下的长度是1−12=12;
第二次剪掉的长度是12×12=122,剩下的长度是12−122=14=122;
第三次剪掉的长度是14×12=123,剩下的长度是14−123=18=123
以此类推,第n次剪掉的长度是12n,剩下的长度是12n;
∴当n=5时,剩下的长度为125=132,
∴12+14+18+⋯+12n
=12+122+123+⋯+12n−1+12n
=1−12+12−122+122−123+⋯+12n−2−12n−1+12n−1−12n
=1−12n =1−12n
故答案为:132;1−12n
12.如图,数轴上有A,B,C三个点,点B对应的数是−4,点A、C对应的数分别为a,c,且a,c满足|a+12|+(c−3)2=0
(1)直接写出a,c的值;
(2)若数轴上有两个动点P,Q分别从A,B两点出发沿数轴同时出发向右匀速运动,点P速度为3单位长度/秒,点Q速度为1单位长度/秒,若运动时间为t秒,运动过程中,是否存在线段AP的中点M到点Q的距离为4,若存在,请求出t的值,若不存在,请说明理由;
(3)在(2)的条件下,另外两个动点E,F分别随着P,Q一起运动,且始终保持线段EP=2,线段FQ=3(点E在P的左边,点F在Q的左边),当点P运动到点C时,线段EP立即以相同的速度返回,当点P再次运动到点A时,线段EP和FQ立即同时停止运动,在整个运动过程中,是否存在使两条线段重叠部分为EP的一半,若存在,请直接写出此时点P表示的数,并把求其中一个点P表示的数的过程写出来:若不存在,请说明理由.
【答案】(1)a=−12,c=3
(2)存在线段AP的中点M到点Q的距离为4,t的值是8或24;
(3)两条线段重叠部分为EP的一半时,P表示的数是-3或32或94或0.
【详解】(1)解:∵|a+12|+(c-3)2=0,
∴a+12=0,c-3=0,
∴a=−12,c=3;
(2)存在线段AP的中点M到点Q的距离为4,
∵动点P,Q分别从A,B两点出发沿数轴同时出发向右匀速运动,点P速度为3单位长度/秒,点Q速度为1单位长度/秒,运动时间为t秒,
∴P表示的数是−12+3t,Q表示的数是-4+t,
∵M为线段AP的中点,
∴M表示的数是12(−12+3t−12)=32t−12,
若M到点Q的距离为4,则|−12+32t−(−4+t)|=4,
解得t=8或t=24;
答:存在线段AP的中点M到点Q的距离为4,t的值是8或24;
(3)存在使两条线段重叠部分为EP的一半,
①在EP与FQ两线段第一次重合中,由P到C的时间为5秒,即0<t≤5时,
由(2)知P表示的数是-12+3t,Q表示的数是-4+t, 又线段EP=2,线段FQ=3(点E在P的左边,点F在Q的左边),
∴E表示的数是-14+3t,F表示的数是-7+t,
当P表示的数比F表示的数大1时,重叠部分为EP的一半,
∴-12+3t-(-7+t)=1,解得t=3,
∴此时P表示的数是-12+3t=-3,
当Q表示的数比E表示的数大1时,重叠部分为EP的一半,
∴-4+t-(-14+3t)=1,解得t=92,
∴此时P表示的数是-12+3t=32,
②在PQ与MN两线段第二次重合中,即5<t≤10时,
P到C后返回,P表示的数是3-3(t-5)=18-3t,
则E表示的数是16-3t,
当Q表示的数比E表示的数大1时,重叠部分为EP的一半,
∴-4+t-(16-3t)=1,解得t=214,
∴此时P表示的数是18-3t=94,
当P表示的数比F表示的数大1时,重叠部分为EP的一半,
∴18-3t-(-7+t)=1,解得t=6,
∴此时P表示的数是18-3t=0,
综上所述,两条线段重叠部分为EP的一半时,P表示的数是-3或32或94或0.
13.出租车司机刘师傅每天上午从A地出发,在东西方向的公路上行驶营运,下表是上午每次行驶的里程记录(单位:千米)(规定向东走为正,向西走为负;×表示空载,○表示载有乘客,且乘客都不相同)
(1)刘师傅走完第8次里程后,他在A地的什么方向?离A地有多少千米?
(2)已知出租车每千米耗油约0.06升,刘师傅开始营运前油箱里有7升油,若少于2升则需要加油,请通过计算说明刘师傅这天上午中途是否可以不加油.
(3)已知载客时2千米以内收费10元,超过2千米后每千米收费1.6元,问:刘师傅这天上午最高一次的营业额是多少元?
【答案】(1)在A地的西面,离A地有1千米;
(2)不需要加油;
(3)刘师傅这天上午最高一次的营业额是37.2元.
【详解】(1)解:因为-3-15+19-1+5-12-6+12=-1(km),
所以刘师傅走完第8次里程后,他在A地的西面,离A地有1千米;
(2)解:行驶的总路程:
|-3|+|-15|+|+19|+|-1|+|+5|+|-12|+|-6|+|+12|=73(千米),
耗油量为:0.06×73=4.38(升),
因为7-4.38=2.62>2,
所以不需要加油;
(3)解:第2次载客收费:10+(15-2)×1.6=30.8(元),
第3次载客收费:10+(19-2)×1.6=37.2(元),
第5次载客收费:10+(5-2)×1.6=14.8(元),
第6次载客收费:10+(12-2)×1.6=26(元),
第7次载客收费:10+(6-2)×1.6=16.4(元),
第8次载客收费:10+(12-2)×1.6=26(元),
把每次营业额从小到大排列为:14.8<16.4<26<30.8<37.2,
答:刘师傅这天上午最高一次的营业额是37.2元.
14.对于一个两位数m(十位和个位均不为0),将这个两位数m的十位和个位上的数字对调得到新的两位数n,称n为m的“对调数”,将n放在m的左侧得到一个四位数,记为m',将n放在m的右侧得到一个四位数,记为m″,规定Fm=m'−m″99,例如:34的对调数为43,F34=4334−344399=9.
(1)填空:F29=______;
(2)请证明对于任意一个两位数m(十位和个位均不为0),Fm都能够被9整除;
(3)若p=65+a(a为整数,1≤a≤9),q=30+2b(b为整数,1≤b≤4),p和q的十位、个位均不为0,p的对调数与q的对调数之和能被9整除,请求出FpFq的值.
【答案】(1)63;(2)证明见解析;(3)FpFq的值为:1或53或3.
【详解】解:(1)F29=9229−299299=63,
故答案为:63;
(2)设这个两位数m=10a+b,a,b为整数,1≤a≤9,1≤b≤9,
则m的对调数为10b+a,
∴m′=100(10b+a)+10a+b=1001b+110a,
m″=100(10a+b)+10b+a=1001a+110b,
∴Fm=m'−m″99=1001b+110a−1001a−110b99=891b−a99=9|b−a|.
∴F(m)都能够被9整除;
(3)∵p=65+a(a为整数,1≤a≤9)中十位、个位均不为0,
∴a≠5,
当1≤a≤4时,p的对调数为:10(5+a)+6.
∵q的对调数为20b+3(b为整数,1≤b≤4),
∴10(a+5)+6+20b+3
=10a+20b+59
=9a+18b+54+a+2b+5
=9a+2b×9+6×9+a+2b+5,
∵p的对调数与q的对调数之和能被9整除,
∴a+2b+5能被9整除,
∵1≤a≤4,a为整数,b为整数,1≤b≤4,
∴a=2,b=1,
∴p=67,q=32,
∴F67=7667−677699=9,F32=2332−322399=9,
∴FpFq=1;
当6≤a≤9时,p的对调数为:10(a−5)+7,
∵q的对调数为20b+3(b为整数,1≤b≤4),
∴10(a−5)+7+20b+3
=10a+20b−40
=9a+18n−36+a+2b−4
=9a+9×2b−4×9+a+2b−4.
∵p的对调数与q的对调数之和能被9整除,
∴a+2b−4能被9整除,
∵6≤a≤9,a为整数,b为整数,1≤b≤4,
∴a=7,b=3或a=9,b=2,
当a=7,b=3时,p=72,q=36,
∴F72=2772−722799=45,F36=6336−366399=27,
∴FpFq=53;
当a=9,b=2时,p=74,q=34,
∴F74=4774−744799=27,F34=4334−344399=9,
∴FpFq=3.
综上,FpFq的值为:1或53或3.
15.已知数轴上有A,B,C三点,它们分别表示数a,b,c,且a+24+b+10=0,又b,c互为相反数.
(1)求a,b,c的值.
(2)若有两只电子蚂蚁甲、乙分别从A,C两点同时出发相向而行,甲的速度为4个单位/秒,乙的速度为6个单位/秒,当两只蚂蚁在数轴上点m处相遇时,求点m表示的数.
(3)若电子蚂蚁丙从A点出发以4个单位/秒的速度向右爬行,问多少秒后蚂蚁丙到A,B,C的距离和为40个单位?
【答案】(1)a=−24,b=−10,c=10;(2)m表示的数为:−10.4;(3)2秒或5秒
【详解】解:(1)∵a+24+b+10=0,
∴a+24=0,b+10=0,解得a=−24,b=−10,
∵b,c互为相反数,
∴b+c=0.解得c=10,
(2)24+10÷4+6=3.4,
点m表示的数为:10−3.4×6=−10.4
(3)设y秒后甲到A,B,C三点的距离之和为40个单位,
B点距A,C两点的距离为14+20=34<40,A点距B、C两点的距离为14+34=48>40,C点距A、B的距离为34+20=54>40,故甲应为于AB或BC之间.
①AB之间时:4y+14−4y+14−4y+20=40
解得y=2;
②BC之间时:4y+4y−14+34−4y=40,
解得y=5.
16.在数的学习过程中,一些具有某种特性的数总能引起人们的注意,如学习自然数时,我们发现一种特殊的自然数--“美数”.定义,对于三位自然数n,各位数字都不为0,且百位数字与个位数字之和被十位数字除后余2,则称这个自然数n为“美数”.例如:365是“美数”,因为3,6,5都不为0,且3+5=8,8被6除余2;158不是“美数”,因为1+8=9,9被5除余4.
1判断:779 “美数”,436 “美数”(填“是”或“不是”)
2400以内,个位数字比百位数字大5的所有“美数”为
3求出十位数字为5且被3整除的所有“美数”.
【答案】(1)是,不是;(2)156,277,338,398;(3)156,255,354,453,552,651
【详解】解:1779:∵(7+9)÷7 =2……2 ,
∴779是“美数”;
436:∵(4+6)÷3=3 ……1,
∴436不是“美数”;
故填:是;不是.
(2)根据“美数的定义”,可得400以内的百位数中156,277,338,398是“美数”;
故填:156,277,338,398.
3解:设满足条件的三位数为a5b
∵a5b能被3整除 a=2,b=5 a5b:255
∴a+5+b为3的倍数 a=3,b=4 a5b:354
又∵a5b为‘美数’ a=4,b=3 a5b:453
∴a+b5=m···2(为正整数) a=5,b=2 a5b:552
∴a+b=5m+2 a=6,b=1 a5b:651
∵1≤a≤9,1≤b≤9 ②当m=2时,a+b=12
∴2≤a+b≤18 ∴a+5+b=17 不成立
∴1≤m≤3 ③当m=3时,a+b=17
①当m=1时,a+b=7 ∴a+5+b=17 不成立
∴a+5+b=12 成立 ∴十位数字是5且被3整除的“美数”为:
∴a=1,b=6 a5b:156 156,255,354,453,552,651
17.十八世纪瑞士数学家欧拉证明了简单多面体中项点数(V)、面数(F)、棱数(E)之间存在的一个有趣的关系式,被称为欧拉公式.请你观察下列几种简单多面体模型,解答下列问题:
(1)根据上面多面体模型,完成表格中的空格:
你发现项点数(V)、面数(F)、棱数(F)之间存在的关系式是__________________________.
(2)一个多面体的面数比顶点数小8,且有30条棱,则这多面体的顶点数是 20;
(3)某个玻璃饰品的外形是简单多面体,它的外表是由三角形和八边形两种多边形拼接而成,且有48个顶点,每个顶点处都有3条棱,设该多面体表面三角形的个数为x个,八边形的个数为y个,求x+y的值.
【答案】(1) 见解析,V+F-E=2;(2) 20;(3)26
【详解】解:(1)根据题意得如下图
∵4+4-6=2,8+6-12=2,6+8-12=2,
∴顶点数(V)、面数(F)、棱数(E)之间存在的关系式是V+F-E=2;
(2)由(1)可知:V+F-E=2,
∵一个多面体的面数比顶点数小8,且有30条棱,
∴V+V-8-30=2,即V=20;
(3)∵有48个顶点,每个顶点处都有3条棱,两点确定一条直线;
∴共有48×3÷2=72条棱,
设总面数为F,
48+F-72=2,
解得F=26,
∴x+y=26.
18.[背景知识]:数轴是初中数学的一个重要工具,利用数轴可以将数与形完美地结合.在数轴上,若C到A的距离刚好是3,则C点叫做A的“幸福点”,若C到A、B的距离之和为8,则C叫做A、B的“幸福中心”
(1)如图1,点A表示的数为﹣1,则A的幸福点C所表示的数应该是 ;
(2)如图2,M、N为数轴上两点,点M所表示的数为4,点N所表示的数为﹣2,点C是M、N的幸福中心,则C所表示的数是多少?
(3)如图3,点A表示的数是0,点B表示的数是4,若点A、点B同时以1个单位长度/秒的速度向左运动,与此同时点P从10处以2个单位长度/秒的速度向左运动,经过多长时间后,点A、点B、点P三点中其中一点是另外两点的幸福中心?(直接写出答案.)
【答案】(1)2或-4
(2)5或-3
(3)2s或4s或6s或10s或12s或14s
【详解】(1)2或-4.
设点C表示的数是x,根据题意,得
x-(-1)=3,
解得x=2或x=-4.
故答案为:2或-4;
(2)解:设C所表示的数是x,有三种情况:
①当C在M右侧时:
CM+CN=8,
即(x-4)+(x+2)=8,
解得:x=5;
②当C在MN之间时:
CM+CN=6,
此种情况不成立;
③当C在N左侧时:
CM+CN=8,
即(4-x)+(-2-x)=8,
解得:x=-3.
综上所述,C所表示的数是5或-3;
(3)2s或4s或6s或10s或12s或14s.
点P在线段AB的右侧;
设经过x秒点B是点A,点P的“幸福中心”,根据题意,得
4-x-(0-x)+10-2x-(4-x)=8,
解得x=2;
设经过x秒点P是点A,点B的“幸福中心”,根据题意,得
10-2x-(0-x)+10-2x-(4-x)=8,
解得x=4;
点P在线段AB上,与点B或点A重合时;
设经过x秒点A是点B,点P的“幸福中心”,根据题意,得
10-2x-(0-x)+4-x-(0-x)=8,
解得x=6;
设经过x秒点B是点A,点P的“幸福中心”,根据题意,得
4-x-(0-x)+4-x-(10-2x)=8,
解得x=10;
点P在线段AB的左侧时;
设经过x秒点P是点A,点B的“幸福中心”,根据题意,得
4-x-(10-2x)+0-x-(10-2x)=8,
解得x=12;
设经过x秒点A是点B,点P的“幸福中心”,根据题意,得
4-x-(0-x)+0-x-(10-2x)=8,
解得x=14;
故答案为:2s或4s或6s或10s或12s或14s.
19.已知多项式A和B,且2A+B=7ab+6a﹣2b﹣11,2B﹣A=4ab﹣3a﹣4b+18.
阅读材料:我们总可以通过添加括号的形式,求出多项式A和B.如:
5B=(2A+B)+2(2B﹣A)
=(7ab+6a﹣2b﹣11)+2(4ab﹣3a﹣4b+18)
=15ab﹣10b+25
∴B=3ab﹣2b+5
(1)应用材料:请用类似于阅读材料的方法,求多项式A.
(2)小红取a,b互为倒数的一对数值代入多项式A中,恰好得到A的值为0,求多项式B的值.
(3)聪明的小刚发现,只要字母b取一个固定的数,无论字母a取何数,B的值总比A的值大7,那么小刚所取的b的值是多少呢?
【答案】(1)2ab+3a﹣8
(2)7
(3)3
【详解】(1)5A=2(2A+B)﹣(2B﹣A)
=2(7ab+6a﹣2b﹣11)﹣(4ab﹣3a﹣4b+18)
=14ab+12a﹣4b﹣22﹣4ab+3a+4b﹣18
=10ab+15a﹣40,
∴A=2ab+3a﹣8;
(2)根据题意知ab=1,A=2ab+3a﹣8=0,
∴2+3a﹣8=0,
解得a=2,
∴b=12,
则B=3ab﹣2b+5
=3×1﹣2×12+5
=3﹣1+5
=7;
(3)B﹣A=(3ab﹣2b+5)﹣(2ab+3a﹣8)
=3ab﹣2b+5﹣2ab﹣3a+8
=ab﹣3a﹣2b+13
=(b﹣3)a﹣2b+13,
由题意知,B﹣A=7且与字母a无关,
∴b﹣3=0,即b=3.
20.数轴上表示数−5的点与原点的距离可记作|−5−0|=|−5|=5;表示数−5的点与表示数−2的点的距离可记作|−5−(−2)|=|−3|=3.也就是说,在数轴上,如果A点表示的数记为a,B点表示的数记为b.则A,B两点间的距离就可记作|a−b|.
回答下列问题:
(1)数轴上表示−3和2的两点之间的距离是_____________,数轴上表示−2和3的两点之间的距离是_____________;
(2)数轴上表示x与−2的两点A和B之间的距离为5,那么x为_____________;
(3)①找出所有使得|x+1|+|x−2|=3的整数x;
②求|x+3|+|x−1|的最小值.
【答案】(1)5,5
(2)3,−7
(3)①−1,0,1,2. ②4
【详解】(1)表示−3和2的两点之间的距离是|−3−2|=5,
表示−2和3的两点之间的距离是|−2−3|=5;
故答案为:5,5;
(2)由题意可得,x+2=5,
∴x+2=5或x+2=−5,
∴x=3或x=−7;
故答案为:3,−7.
(3)①从数轴上可以看出只要x取−1和2之间的数(包括−1,2),
就有|x+1|+|x−2|=3,因此这样的整数是−1,0,1,2;
②对x进行讨论:
当−3
当x≥1时,|x+3|+|x−1|=x+3+x−1=2x+2≥4;
综上,|x+3|+|x−1|的最小值为4.
次数
1
2
3
4
5
6
7
8
里程
-3
-15
+19
-1
+5
-12
-6
+12
载客
×
○
○
×
○
○
○
○
多面体
项点数(V)
面数(F)
棱数(F)
四面体
长方体
正八面体
正十二面体
多面体
顶点数(V)
面数(F)
棱数(E)
四面体
4
4
6
长方体
8
6
12
正八面体
6
8
12
正十二面体
20
12
30
专题04 期中小题狂做 计算类强化(30道)-2023-2024学年七年级数学上册重难热点提升精讲与实战训练(人教版): 这是一份专题04 期中小题狂做 计算类强化(30道)-2023-2024学年七年级数学上册重难热点提升精讲与实战训练(人教版),文件包含专题04期中小题狂做计算类强化30道原卷版docx、专题04期中小题狂做计算类强化30道解析版docx等2份试卷配套教学资源,其中试卷共29页, 欢迎下载使用。
专题03 期中小题狂做 压轴大题精选20道-2023-2024学年七年级数学上册重难热点提升精讲与实战训练(人教版): 这是一份专题03 期中小题狂做 压轴大题精选20道-2023-2024学年七年级数学上册重难热点提升精讲与实战训练(人教版),文件包含专题03期中小题狂做压轴大题精选20道原卷版docx、专题03期中小题狂做压轴大题精选20道解析版docx等2份试卷配套教学资源,其中试卷共35页, 欢迎下载使用。
专题02 期中小题狂做 易错填空精选60道-2023-2024学年七年级数学上册重难热点提升精讲与实战训练(人教版): 这是一份专题02 期中小题狂做 易错填空精选60道-2023-2024学年七年级数学上册重难热点提升精讲与实战训练(人教版),文件包含专题02期中小题狂做易错填空精选60道原卷版docx、专题02期中小题狂做易错填空精选60道解析版docx等2份试卷配套教学资源,其中试卷共32页, 欢迎下载使用。

