所属成套资源:新教材2023年高中生物新人教版必修2提能作业(24份)
高中人教版 (2019)第2节 基因在染色体上课后测评
展开
这是一份高中人教版 (2019)第2节 基因在染色体上课后测评,共7页。试卷主要包含了单选题,非选择题等内容,欢迎下载使用。
A组基础题组
一、单选题
1.(2022·福建师范大学第二附属中学高一期中五校联考)有关基因和染色体平行关系的叙述不正确的是( D )
A.基因在杂交过程中保持完整性和独立性,染色体在配子形成和受精作用中也有相对稳定的结构
B.在体细胞中基因成对存在,染色体也成对。在配子中成对的基因只有一个,同样成对的染色体也只有一条
C.体细胞中成对的基因一个来自父方,一个来自母方,同源染色体也是如此
D.非等位基因在形成配子时自由组合,非同源染色体在减数第二次分裂后期也是自由组合
[解析] 在杂交过程中,基因保持完整性和独立性,染色体在配子形成和受精过程中有相对稳定的形态结构,A正确;在体细胞中基因成对存在,染色体也是成对的,在配子中只有成对的基因中的一个,同样,也只有成对的染色体中的一条,B正确;体细胞中成对的基因一个来自父方,一个来自母方,同源染色体也是一条来自母方,一条来自父方,C正确;非同源染色体上的非等位基因在形成配子时自由组合,非同源染色体在减数第一次分裂后期也是自由组合,D错误。故选D。
2.下列不属于萨顿提出的“基因位于染色体上”这一假说的科学依据是 ( B )
A.产生配子时非同源染色体自由组合,非同源染色体上的基因也随之自由组合
B.产生配子时,姐妹染色单体分开,等位基因也随之分离
C.染色体和基因在杂交过程中均保持完整性和独立性
D.染色体和基因在体细胞中都成对存在
[解析] 产生配子时非同源染色体自由组合,非同源染色体上的基因也随之自由组合,属于萨顿假说的科学依据,A不符合题意;产生配子时,姐妹染色单体分开,一般分离的是相同基因,且不属于萨顿假说的科学依据,B符合题意;染色体和基因在杂交过程中均保持完整性和独立性,属于萨顿假说的科学依据,C不符合题意;染色体和基因在体细胞中都成对存在,属于萨顿假说的科学依据,D不符合题意。
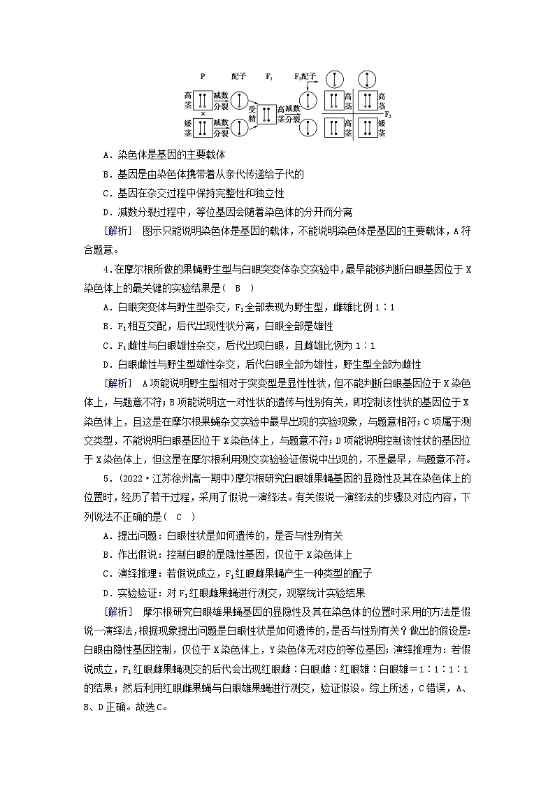
3.如图表示孟德尔一对相对性状的杂交实验(图中染色体上的点表示基因的位置),图示不能说明( A )
A.染色体是基因的主要载体
B.基因是由染色体携带着从亲代传递给子代的
C.基因在杂交过程中保持完整性和独立性
D.减数分裂过程中,等位基因会随着染色体的分开而分离
[解析] 图示只能说明染色体是基因的载体,不能说明染色体是基因的主要载体,A符合题意。
4.在摩尔根所做的果蝇野生型与白眼突变体杂交实验中,最早能够判断白眼基因位于X染色体上的最关键的实验结果是( B )
A.白眼突变体与野生型杂交,F1全部表现为野生型,雌雄比例1∶1
B.F1相互交配,后代出现性状分离,白眼全部是雄性
C.F1雌性与白眼雄性杂交,后代出现白眼,且雌雄比例为1∶1
D.白眼雌性与野生型雄性杂交,后代白眼全部为雄性,野生型全部为雌性
[解析] A项能说明野生型相对于突变型是显性性状,但不能判断白眼基因位于X染色体上,与题意不符;B项能说明这一对性状的遗传与性别有关,即控制该性状的基因位于X染色体上,且这是在摩尔根果蝇杂交实验中最早出现的实验现象,与题意相符;C项属于测交类型,不能说明白眼基因位于X染色体上,与题意不符;D项能说明控制该性状的基因位于X染色体上,但这是在摩尔根利用测交实验验证假说中出现的,不是最早,与题意不符。
5.(2022·江苏徐州高一期中)摩尔根研究白眼雄果蝇基因的显隐性及其在染色体上的位置时,经历了若干过程,采用了假说—演绎法。有关假说—演绎法的步骤及对应内容,下列说法不正确的是( C )
A.提出问题:白眼性状是如何遗传的,是否与性别有关
B.作出假说:控制白眼的是隐性基因,仅位于X染色体上
C.演绎推理:若假说成立,F1红眼雌果蝇产生一种类型的配子
D.实验验证:对F1红眼雌果蝇进行测交,观察统计实验结果
[解析] 摩尔根研究白眼雄果蝇基因的显隐性及其在染色体的位置时采用的方法是假说—演绎法,根据现象提出问题是白眼性状是如何遗传的,是否与性别有关?做出的假设是:白眼由隐性基因控制,仅位于X染色体上,Y染色体无对应的等位基因;演绎推理为:若假说成立,F1红眼雌果蝇测交的后代会出现红眼雌∶白眼雌∶红眼雄∶白眼雄=1∶1∶1∶1的结果;然后利用红眼雌果蝇与白眼雄果蝇进行测交,验证假设。综上所述,C错误,A、B、D正确。故选C。
6.下列有关基因分离定律和基因自由组合定律的说法,正确的是( C )
A.一对相对性状的遗传一定遵循基因的分离定律而不遵循基因的自由组合定律
B.分离定律发生在配子产生过程中,自由组合定律发生在配子随机结合过程中
C.若遵循基因自由组合定律,双杂合子自交后代分离比不一定是9∶3∶3∶1
D.多对等位基因遗传时,在等位基因分离的同时,非等位基因自由组合
[解析] 如果一对相对性状由多对非同源染色体上的非等位基因控制,则遵循自由组合定律,A错误;分离定律和自由组合定律都发生在减数分裂形成配子的过程中,B错误;如果双杂合子的两对等位基因之间存在互作关系,则可能不符合9∶3∶3∶1的性状分离比,C正确;多对等位基因如果不位于非同源染色体上,则不遵循自由组合定律,且在减数分裂过程中,等位基因分离的同时,非同源染色体上非等位基因自由组合,D错误。
二、非选择题
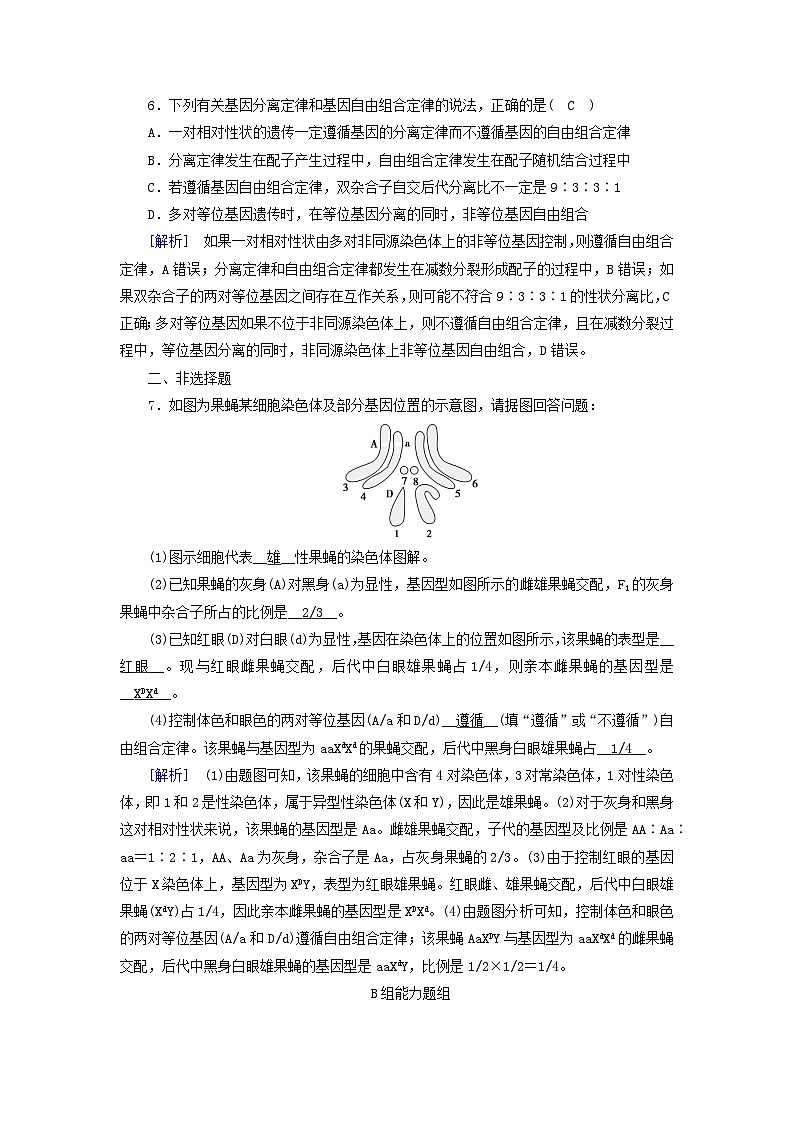
7.如图为果蝇某细胞染色体及部分基因位置的示意图,请据图回答问题:
(1)图示细胞代表__雄__性果蝇的染色体图解。
(2)已知果蝇的灰身(A)对黑身(a)为显性,基因型如图所示的雌雄果蝇交配,F1的灰身果蝇中杂合子所占的比例是__2/3__。
(3)已知红眼(D)对白眼(d)为显性,基因在染色体上的位置如图所示,该果蝇的表型是__红眼__。现与红眼雌果蝇交配,后代中白眼雄果蝇占1/4,则亲本雌果蝇的基因型是__XDXd__。
(4)控制体色和眼色的两对等位基因(A/a和D/d)__遵循__(填“遵循”或“不遵循”)自由组合定律。该果蝇与基因型为aaXdXd的果蝇交配,后代中黑身白眼雄果蝇占__1/4__。
[解析] (1)由题图可知,该果蝇的细胞中含有4对染色体,3对常染色体,1对性染色体,即1和2是性染色体,属于异型性染色体(X和Y),因此是雄果蝇。(2)对于灰身和黑身这对相对性状来说,该果蝇的基因型是Aa。雌雄果蝇交配,子代的基因型及比例是AA∶Aa∶aa=1∶2∶1,AA、Aa为灰身,杂合子是Aa,占灰身果蝇的2/3。(3)由于控制红眼的基因位于X染色体上,基因型为XDY,表型为红眼雄果蝇。红眼雌、雄果蝇交配,后代中白眼雄果蝇(XdY)占1/4,因此亲本雌果蝇的基因型是XDXd。(4)由题图分析可知,控制体色和眼色的两对等位基因(A/a和D/d)遵循自由组合定律;该果蝇AaXDY与基因型为aaXdXd的雌果蝇交配,后代中黑身白眼雄果蝇的基因型是aaXdY,比例是1/2×1/2=1/4。
B组能力题组
一、单选题
1.下列有关基因和染色体的叙述,错误的是( C )
①染色体是基因的主要载体,基因在染色体上呈线性排列
②摩尔根利用果蝇进行杂交实验,运用“假说—演绎”法确定了基因在染色体上
③同源染色体的相同位置上一定是等位基因
④一条染色体上有许多基因,染色体就是由基因组成的
⑤萨顿研究蝗虫的减数分裂,提出假说“基因在染色体上”
A.①②③⑤B.②③④
C.③④D.①②⑤
[解析] 同源染色体的相同位置上可能存在一对相同的基因(如AA),也可能存在一对等位基因(如Aa),③错误;一条染色体上有许多基因,染色体主要由DNA和蛋白质组成,④错误。
2.果蝇的红眼(R)对白眼(r)是显性,控制眼色的基因位于X染色体上。现用一对果蝇杂交,一方为红眼,另一方为白眼,杂交后F1中雄果蝇与亲代雌果蝇眼色相同,雌果蝇与亲代雄果蝇眼色相同,那么亲代果蝇的基因型为( B )
A.XRXR×XrYB.XrXr×XRY
C.XRXr×XrYD.XRXr×XRY
[解析] 根据题意,F1中雄果蝇与亲代雌果蝇眼色相同,因此,亲代雌果蝇一定为纯合体,由此排除C和D项;若选A项,则子代雌果蝇与亲代雄果蝇的眼色会不同。因此,只有当雌性亲代为隐性个体,雄性亲代为显性个体时,才符合题中条件,即XrXr×XRY。
3.(2022·福建师范大学第二附属中学高一期中五校联考)果蝇配子中的染色体组成可表示为( A )
A.3+X或3+YB.6+X或6+Y
C.6+XX或6+YYD.6+XX或6+XY
[解析] 果蝇是XY型性别决定生物,其体细胞中含有4对同源染色体,即3对常染色体和1对性染色体,所以体细胞的染色体组成可表示为6+XX(雌果蝇)或6+XY(雄果蝇),则配子中的染色体组成可表示为3+X或3+Y,A符合题意,BCD不符合题意。故选A。
4.(2022·福建师范大学第二附属中学高一期中五校联考)果蝇某一条染色体上几个基因所在的位置如图所示。据图分析,下列叙述正确的是( D )
A.染色体就是由多个线性排列的基因组成的
B.朱红眼基因和深红眼基因是一对等位基因
C.截翅基因与短硬毛基因遵循自由组合定律
D.产生配子时黄身基因与棒眼基因可能分离
[解析] 染色体主要由DNA和蛋白质组成,基因是有遗传效应的DNA片段,A错误;朱红眼基因和深红眼基因位于一条染色体上,是非等位基因,B错误;截翅基因与短硬毛基因在一条染色体上,不遵循自由组合定律,C错误;黄身基因与棒眼基因在一条染色体上,产生配子时同源染色体上的黄身基因与棒眼基因会随着同源染色体的分离而分离;若减数第一次分裂前期发生交叉互换,则姐妹染色单体上的黄身基因与棒眼基因可能会随着姐妹染色单体的分开而分离,D正确。故选D。
二、不定项选择题
5.用纯系的黄果蝇和灰果蝇杂交得到下列结果,下列选项中不正确的是( ABD )
A.灰色基因是X染色体上的隐性基因
B.黄色基因是X染色体上的显性基因
C.灰色基因是X染色体上的显性基因
D.黄色基因是常染色体上的隐性基因
[解析] 由表格中的实验结果可知,灰果蝇(♀)×黄果蝇()→全是灰色,说明灰色是显性性状,黄色是隐性性状;黄果蝇(♀)×灰果蝇()→所有雄果蝇为黄色,所有雌果蝇为灰色,说明灰色基因是X染色体上的显性基因,黄色基因是X染色体上的隐性基因。
6.下列关于孟德尔遗传定律现代解释的叙述,正确的是( BD )
A.非同源染色体上的等位基因的分离和组合是互不干扰的
B.同源染色体上的等位基因具有一定的独立性
C.同源染色体上的等位基因分离,非等位基因自由组合
D.基因分离定律与自由组合定律的细胞学基础相同,且都发生在减数分裂过程中
[解析] 非同源染色体上的非等位基因的分离和组合是互不干扰的。同源染色体上的等位基因分离,非同源染色体上的非等位基因自由组合。
三、非选择题
7.萨顿运用类比推理方法提出“控制生物性状的基因位于染色体上”的假说。摩尔根起初对此假说持怀疑态度。他和其他同事设计果蝇杂交实验对此进行研究。杂交实验图解如下:
P 红眼(雌)×白眼(雄)
↓
F1 红眼(雌、雄)
↓F1雌雄交配
F2 红眼(雌雄) 白眼(雄)
3/4 1/4
请回答下列问题:
(1)上述果蝇杂交实验现象__支持__(填“支持”“不支持”)萨顿的假说。根据同时期其他生物学家发现果蝇体细胞中有4对染色体(3对常染色体,1对性染色体)的事实,摩尔根等人提出以下假设:__控制果蝇眼色的基因只位于X染色体上__,从而使上述遗传现象得到合理的解释。(不考虑眼色基因位于Y染色体上的情况)
(2)摩尔根等人通过测交等方法力图验证他们提出的假设。以下实验图解是他们完成的测交实验之一:
P 红眼(F1雌)×白眼(雄)
↓
测交子代 红眼(雌) 红眼(雄) 白眼(雌) 白眼(雄)
1/4 1/4 1/4 1/4
(说明∶测交亲本中的红眼雌果蝇来自杂交实验的F1)
①上述测交实验现象并不能充分验证其假设,其原因是__控制眼色的基因无论位于常染色体上还是位于X染色体上,测交实验结果皆相同__。
②为充分验证其假设,需在上述测交实验的基础上再补充设计一个实验方案。写出该实验中亲本的基因型:__XwXw、XWY__。预期子代的基因型:雌性__XWXw__,雄性__XwY__。(提示:控制眼色的等位基因为W、w,亲本从上述测交子代中选取)
[解析] (1)红眼雌果蝇与白眼雄果蝇的杂交实验支持萨顿的“基因在染色体上”的假说,根据同时期其他生物学家发现果蝇体细胞中的染色体组型的事实,摩尔根做出了基因只位于X染色体上,Y染色体上无对应的等位基因的假说,从而使图F2出现的性状分离比在雌雄个体间的比例不同的现象得到了合理的解释。(2)①分析测交实验可知,测交后代在雌雄个体间的性状分离比相同,都是1∶1;假如基因位于常染色体上,测交后代在雌雄个体间的性状分离比相同,都是1∶1,如果位于X染色体上,测交后代在雌雄个体间的性状分离比也相同,都是1∶1,因此该实验不能证明摩尔根提出的“控制眼色的基因只位于X染色体上”的假说。②为了充分验证摩尔根提出的“控制眼色的基因只位于X染色体上”的假说,应该选择白眼雌果蝇与红眼雄果蝇进行测交,亲本的基因型分别是XwXw、XWY,测交后代的基因型为XWXw(红眼雌果蝇)、XwY(白眼雄果蝇),且比例都是1∶1。
亲本
子代
灰果蝇(♀)×黄果蝇()
全是灰色
黄果蝇(♀)×灰果蝇()
所有雄果蝇为黄色,所有雌果蝇为灰色
相关试卷
这是一份人教版 (2019)必修2《遗传与进化》第2节 基因在染色体上综合训练题,共6页。
这是一份人教版 (2019)必修2《遗传与进化》第3节 伴性遗传复习练习题,共7页。
这是一份人教版 (2019)必修2《遗传与进化》第3节 伴性遗传精练,共6页。试卷主要包含了下列叙述错误的是,人类表现伴性遗传的根本原因在于等内容,欢迎下载使用。

