所属成套资源:人教版生物必修2《遗传与进化》课件PPT+教案+分层练习+导学案整册
人教版 (2019)必修2《遗传与进化》第2节 基因在染色体上完美版课件ppt
展开
这是一份人教版 (2019)必修2《遗传与进化》第2节 基因在染色体上完美版课件ppt,文件包含人教版高中生物必修二22《基因在染色体上》教学课件pptx、人教版高中生物必修二22《基因在染色体上》教学设计docx、人教版高中生物必修二22《基因在染色体上》导学案原卷版docx、人教版高中生物必修二22《基因在染色体上》分层作业原卷版docx、人教版高中生物必修二22《基因在染色体上》分层作业解析版docx、人教版高中生物必修二22《基因在染色体上》导学案解析版docx等6份课件配套教学资源,其中PPT共41页, 欢迎下载使用。
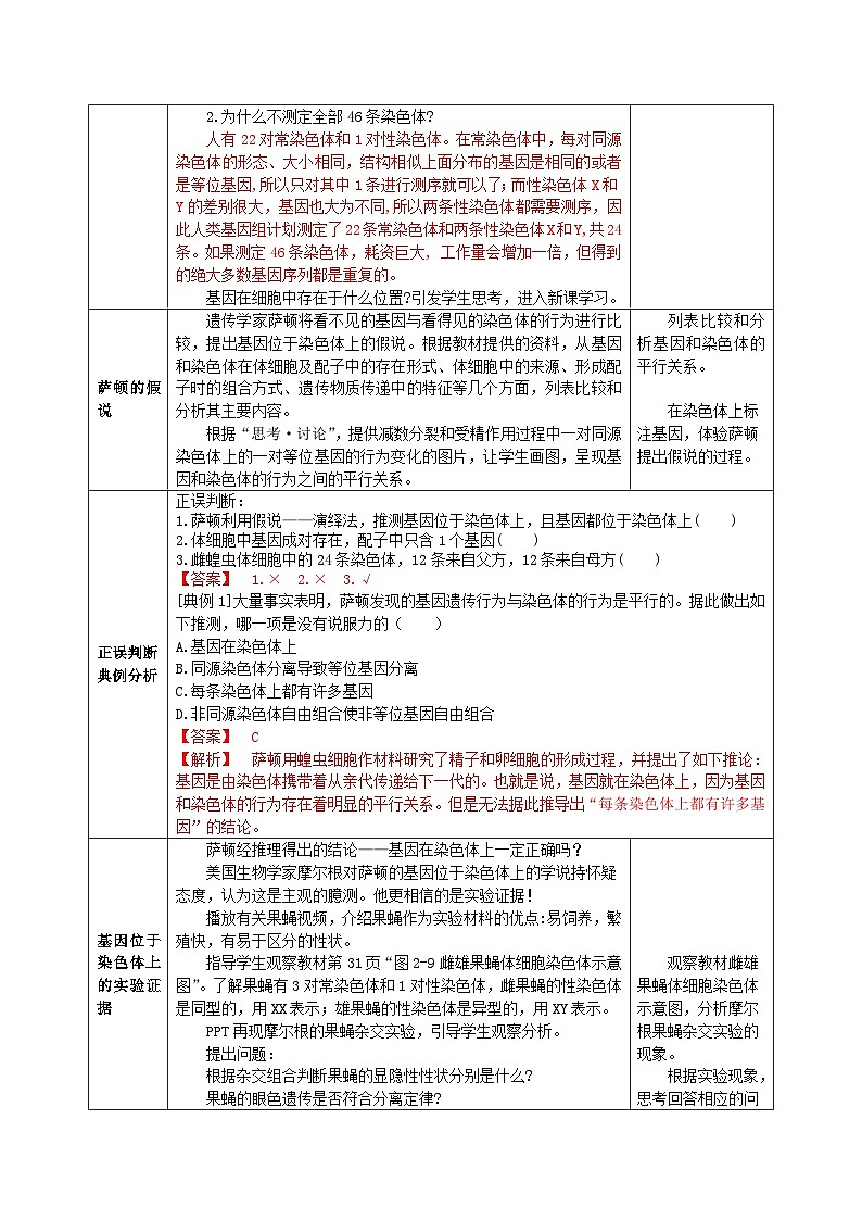
对人类基因组进行测序,为什么首先要确定测哪些染色体?
人有46条染色体,但是旨在揭示人类基因组遗传信息的人类基因组计划却只测定人的24条染色体的DNA序列。
为什么不测定全部46条染色体?
测定的是22条常染色体和两条性染色体X和Y,共24条
在22对常染色体中,每对同源染色体的形态、大小相同,结构相似,上面分布的基因是相同的或者是等位基因,所以只对其中1条进行测序
1对性染色体X和Y的差别很大,基因也大为不同,两条性染色体都要测序
人类基因组计划如果测定46条染色体,耗资巨大, 工作量会增加一倍,且得到的绝大多数基因序列都是重复的
当孟德尔的遗传规律被重新发现以后,有一个问题始终没有解决:基因在细胞中究竟有没有物质基础呢?孟德尔所假设的颗粒状的因子,究竟是不是物质的实体?如果是,又存在于细胞中什么位置?
对减数分裂的研究为找到基因提供了最正确的线索。
1903年,美国遗传学家萨顿用蝗虫细胞作材料,研究精子和卵细胞的形成过程。
孟德尔假设的一对遗传因子,也就是等位基因,它们的分离与减数分裂中同源染色体的分离非常相似。
基因(遗传因子)是由染色体携带着从亲代传递给下一代的,也就是说,基因就在染色体上。
基因和染色体存在着明显的平行关系
在配子中只有成对的一个
在配子中只有成对的一条
一个来自父方一个来自母方
一条来自父方一条来自母方
非等位基因在形成配子时自由组合
非同源染色体在减数分裂Ⅰ的后期自由结合
杂交过程中保持完整性和独立性
在减数分裂和受精作用中保持稳定性
非同源染色体在减数分裂Ⅰ的后期自由组合
分析减数分裂中基因和染色体的关系
如果你认为基因在染色体上,请你在图中的染色体上标注基因符号,解释孟德尔一对相对性状的杂交实验(图中染色体上的黑色黑线代表基因的位置)。
1.萨顿利用假说—演绎法,推测基因位于染色体上,且基因都位于染色体上( )2.体细胞中基因成对存在,配子中只含1个基因( )3.雌蝗虫体细胞中的24条染色体,12条来自父方,12条来自母方( )
[典例1]大量事实表明,萨顿发现的基因遗传行为与染色体的行为是平行的。据此做出如下推测,哪一项是没有说服力的( )A.基因在染色体上B.同源染色体分离导致等位基因分离C.每条染色体上都有许多基因D.非同源染色体自由组合使非等位基因自由组合
萨顿用蝗虫细胞作材料研究了精子和卵细胞的形成过程,并提出了如下推论:基因是由染色体携带着从亲代传递给下一代的。也就是说,基因就在染色体上,因为基因和染色体的行为存在着明显的平行关系。但是无法据此推导出“每条染色体上都有许多基因”的结论。
基因位于染色体上的实验证据
美国生物学家摩尔根对萨顿的基因位于染色体上的学说持怀疑态度,认为这是主观的臆测。
我更相信的是实验证据我要通过确凿的实验找到遗传和染色体的关系!
基因位于染色体上的实验证据——实验材料
◇有许多易于区分的相对性状
◇染色体数目少,便于观察
材料选对了就等于实验成功了一半
常染色体:与性别决定无关的染色体
性染色体:与性别决定有关的染色体
雄果蝇:3对常染色体+XX
雌果蝇:3对常染色体+XY
摩尔根研究果蝇的遗传行为时,偶然在一群红眼果蝇中发现了一只白眼雄果蝇。
果蝇的红眼和白眼是受一对等位基因控制的
F2 3:1的性状分离比符合分离定律
基因位于染色体上的实验证据——探索过程
△果蝇的眼色遗传是否符合分离定律?
△判断果蝇眼色性状的显隐性关系
△果蝇眼色的遗传有何特殊之处?
F2中白眼果蝇均为雄性
白眼果蝇总是跟性别相关联,为什么?
摩尔根及同事经过推理提出假说:
——控制白眼的基因(用w表示)在X染色体上 Y染色体上不含有它的等位基因
由于白眼的遗传和性别相关联,而且与X染色体的遗传相似。
若用w表示控制眼睛颜色的基因,红眼W,白眼w。则:
从上述果蝇杂交实验分析图解可以看出,摩尔根等人的设想可以合理地解释实验现象。但是判断一种设想或假说是否正确,仅能解释已有的实验现象是不够的,还应运用假说——演绎法,预测另外设计的实验结果,再通过实验来检验。
◇测交预期结果: 后代应出现4种表现型 比例为1:1:1:1。
◇进行实验检验摩尔根等人实施了测交,实验结果结果与推理的结果相同。
1 : 1 : 1 : 1
126 : 132 : 120 : 115
为了进一步验证假说的正确性,摩尔根又设计了以下的实验:
◇白眼雄蝇与白眼雌蝇连续杂交,观察后代能否稳定遗传
◇白眼雌蝇与野生红眼雄果蝇杂交
如果控制白眼的基因在Y染色体上,还能解释摩尔根的果蝇杂交实验吗?
摩尔根等人的工作,把一个特定的基因和一条特定的染色体——X染色体联系起来。
每种生物的基因数量远多于染色体数目
23对染色体, 2.6万个基因
4对染色体,1.3万个基因
一条染色体上应该有许多个基因
摩尔根和他的学生发明了测定基因位于染色体上的相对位置的方法,并绘制出第一个果蝇各种基因在染色体上相对位置图。
证明了一条染色体上有许多个基因同时也说明了基因在染色体上呈线性排列
用白眼雌果蝇和红眼雄果蝇杂交,通过眼睛颜色可判断子代果蝇的性别;用白眼雄果蝇和红眼雌果蝇杂交,通过眼睛颜色却不能判断子代果蝇的性别,这是为什么?用其他杂交组合,能否通过眼睛颜色判断子代果蝇的性别呢?
红眼雌果蝇的基因型有两种类型:
子一代无论雌雄,全部为红眼
子代雌果蝇和子代雄果蝇都是既有红眼,也有白眼
4.基因在染色体上的假设,其提出者是萨顿,证明者是摩尔根( )5.X染色体上的基因控制的性状遗传不遵循孟德尔遗传规律( )提示:X染色体上的基因所控制的性状的遗传仍然遵循分离定律。6.一对等位基因应位于一对同源染色体上( )7.染色体和基因并不是一一对应关系,一条染色体上含有很多个基因( )
[典例2]下图表示果蝇某一条染色体上的几个基因,下列有关叙述错误的是( )A.朱红眼基因和深红眼基因是一对等位基因B.果蝇每条染色体上基因数目不一定相等C.基因在染色体上呈线性排列D.一条染色体上有许多个基因
朱红眼与深红眼基因是同一条染色体上的基因,不是等位基因,A错误;果蝇每条染色体上基因数目不一定相等,B正确;据图示可知,该染色体上的基因呈线性排列,C正确;据图可知,一条染色体上有许多个基因,D正确。
孟德尔遗传规律的现代解释
◇在减数分裂形成配子的过程中,等位基因会随同源染色体的分开而分离,分别进入两个配子中,独立地随配子遗传给后代。
◇在杂合子的细胞中,位于一对同源染色体上的等位基因,具有一定的独立性。
基因的自由组合定律的实质
◇在减数分裂过程中,同源染色体上的等位基因彼此分离的同时,非同源染色体上的非等位基因自由组合。
◇位于非同源染色体上的非等位基因的分离或组合是互不干扰的。
基因自由组合定律的实质
如图是某生物细胞内染色体和基因的分布图,①和②、③和④是两对同源染色体,请回答:(1)图中属于等位基因的有 。(2)图中非等位基因有 。(3)上述非等位基因中,能自由组合的是 。(4)不考虑同源染色体非姐妹染色单体间的互换,该生物能产生4种配子,分别是 。
A与a、B与b、C与c
A(或a)和C(或c)、B(或b)和C(或c)、A(或a)和B(或b)
A(或a)和C(或c)、B(或b)和C(或c)
ABC、ABc、abC、abc
基因分离定律和自由组合定律的几点说明
◇同源染色体上等位基因的分离与非同源染色体上的非等位基因间的自由组合同时进行,都发生在减数分裂Ⅰ后期
◇同源染色体上每对等位基因的遗传均遵循基因的分离定律
◇减数分裂时自由组合的是非同源染色体上的非等位基因(即两对等位基因必须位于两对同源染色体上),而不是所有的非等位基因,因为同源染色体上的非等位基因的遗传不遵循自由组合定律
◇真核生物的细胞核基因位于染色体上,细胞质基因位于叶绿体和线粒体的DNA上;真核生物细胞质中的基因与原核生物中的基因在遗传过程中均不遵循孟德尔的两个遗传规律
1.如图为某生物细胞中2对同源染色体上4对等位基因的分布情况。下列不遵循基因自由组合定律的是( )
根据基因的自由组合定律可知,一个细胞中同源染色体上的等位基因彼此分离,非同源染色体上的非等位基因则自由组合,故图中的A、a与D、d以及B、b与C、c不遵循基因的自由组合定律,故A符合题意。
2.摩尔根用一只白眼突变体的雄性果蝇进行一系列杂交实验后,证明了基因位于染色体上。其杂交实验过程中,最快获得白眼雌果蝇的途径是( )
A.亲本白眼雄果蝇×亲本雌果蝇
B.亲本白眼雄果蝇×F1雌果蝇
C.F2白眼雄果蝇×F1雌果蝇
D.F2白眼雄果蝇×F2雌果蝇
白眼为隐性性状,且控制该性状的基因位于X染色体上;雌果蝇要表现白眼性状,必须用白眼雄果蝇和带有白眼基因的雌果蝇杂交。亲本雌果蝇不携带白眼基因,A不符合题意;F1雌果蝇携带白眼基因,与亲本白眼雄果蝇交配能得到白眼雌果蝇,B符合题意;选用F2杂交花费时间较长,C、D不符合题意。
相关课件
这是一份高中生物人教版 (2019)必修2《遗传与进化》第3章 基因的本质第3节 DNA的复制精品ppt课件,文件包含人教版高中生物必修二33《DNA的复制》教学课件pptx、人教版高中生物必修二33《DNA的复制》教学设计docx、人教版高中生物必修二33《DNA的复制》导学案原卷版docx、人教版高中生物必修二33《DNA的复制》分层作业原卷版docx、人教版高中生物必修二33《DNA的复制》分层作业解析版docx、人教版高中生物必修二33《DNA的复制》导学案解析版docx等6份课件配套教学资源,其中PPT共30页, 欢迎下载使用。
这是一份生物必修2《遗传与进化》第3章 基因的本质第2节 DNA的结构精品课件ppt,文件包含人教版高中生物必修二32《DNA的结构》教学课件pptx、人教版高中生物必修二32《DNA的结构》教学设计docx、人教版高中生物必修二32《DNA的结构》导学案原卷版docx、人教版高中生物必修二32《DNA的结构》分层作业原卷版docx、人教版高中生物必修二32《DNA的结构》分层作业解析版docx、人教版高中生物必修二32《DNA的结构》导学案解析版docx等6份课件配套教学资源,其中PPT共36页, 欢迎下载使用。
这是一份人教版 (2019)必修2《遗传与进化》第3节 伴性遗传精品ppt课件,文件包含人教版高中生物必修二23《伴性遗传》教学课件pptx、人教版高中生物必修二23《伴性遗传》教学设计docx、人教版高中生物必修二23《伴性遗传》导学案原卷版docx、人教版高中生物必修二23《伴性遗传》分层作业原卷版docx、人教版高中生物必修二23《伴性遗传》分层作业解析版docx、人教版高中生物必修二23《伴性遗传》导学案解析版docx等6份课件配套教学资源,其中PPT共37页, 欢迎下载使用。

