人教版化学九年级下册同步讲义常见的酸和碱(提高) 知识讲解
展开常见的酸和碱(提高)
责编:熊亚军
【学习目标】
1.掌握常见酸和碱的性质及用途,理解酸和碱各有其相似性质的原因。
2.会用酸碱指示剂检验溶液的酸碱性,并能用于鉴别一些典型物质的溶液。
3.认识酸和碱的腐蚀性及使用时的安全注意事项,并掌握有关事故的急救与处理常识。
【要点梳理】
要点一、酸碱指示剂
1.遇到酸或碱时能发生特定的颜色变化,这类物质叫做酸碱指示剂,通常也简称指示剂。
2.常用的酸碱指示剂有紫色石蕊试液和无色酚酞试液,它们与酸、碱溶液作用时显示的颜色如下表:
溶液 指示剂 | 酸性溶液(例:盐酸) | 中性溶液(例:食盐水) | 碱性溶液(例:氢氧化钠溶液) |
紫色石蕊试液 | 变红色 | 不变色 | 变蓝色 |
无色酚酞试液 | 不变色 | 不变色 | 变红色 |
【要点诠释】
1.酸碱指示剂只能对溶液的酸碱性做出一个定性的推断,对溶液的酸碱性的强弱程度的判断则需测溶液的酸碱度。
2.酸碱指示剂跟酸或碱溶液反应显示不同的颜色。变色的是指示剂,不是酸或碱溶液。
3.显酸性的溶液不一定是酸溶液,显碱性的溶液不一定是碱溶液。例如NaHSO4溶液显酸性,但不是酸;Na2CO3溶液显碱性,但它不是碱。
要点二、几种常见的酸
1.酸:在溶液中解离出的阳离子全部是氢离子的化合物叫做酸。
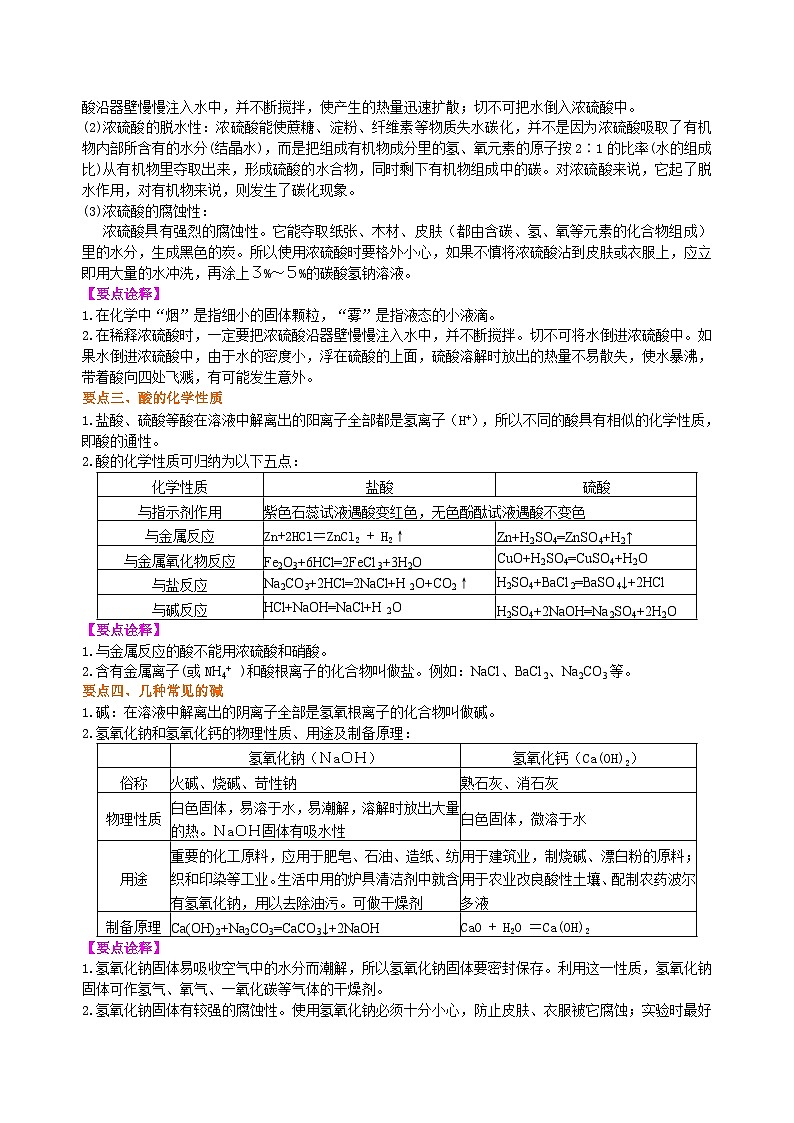
2.盐酸、硫酸的物理性质及用途:
| 盐酸(HCl) | 硫酸(H2SO4) | |
物 | 颜色、状态、气味、密度 | 无色液体,有刺激性气味。常用浓盐酸中溶质的质量分数为36%~37%,密度为1.19g/cm3 | 无色粘稠的油状液体。实验室常用浓硫酸的溶质质量分数为98%,密度为1.84g/cm3 |
打开瓶盖后的现象 | 浓盐酸在打开瓶盖后瓶口上方会出现白雾 | 无明显现象 | |
用途 | 盐酸是一种重要的化工产品。用于金属表面除锈、制造药物(如盐酸麻黄素、氯化锌)等;人体胃液中也含有少量的盐酸,可以帮助消化 | 硫酸是一种重要的化工原料。用于生产化肥、农药、火药、染料、冶炼金属、精炼石油和金属除锈等;利用浓硫酸的吸水性,实验室中常用它做干燥剂 | |
3.浓盐酸的特性:浓盐酸具有挥发性。打开浓盐酸的试剂瓶,会观察到瓶口有白雾出现,那是因为挥发出的氯化氢气体与空气中的水蒸气接触,形成盐酸小液滴,故在开启的瓶口处形成白雾。盐酸具有挥发性所以应密封保存。
4.浓硫酸的特性:
(1)浓硫酸的吸水性:浓硫酸具有强烈的吸水性。所以浓硫酸可以用来干燥某些气体,如氧气、氢气、二氧化碳等,但不能干燥氨气等碱性气体。
浓硫酸具有吸水性所以应密封保存。浓硫酸溶于水时放出大量的热,所以稀释浓硫酸时,应将浓硫酸沿器壁慢慢注入水中,并不断搅拌,使产生的热量迅速扩散;切不可把水倒入浓硫酸中。
(2)浓硫酸的脱水性:浓硫酸能使蔗糖、淀粉、纤维素等物质失水碳化,并不是因为浓硫酸吸取了有机物内部所含有的水分(结晶水),而是把组成有机物成分里的氢、氧元素的原子按2∶1的比率(水的组成比)从有机物里夺取出来,形成硫酸的水合物,同时剩下有机物组成中的碳。对浓硫酸来说,它起了脱水作用,对有机物来说,则发生了碳化现象。
(3)浓硫酸的腐蚀性:
浓硫酸具有强烈的腐蚀性。它能夺取纸张、木材、皮肤(都由含碳、氢、氧等元素的化合物组成)里的水分,生成黑色的炭。所以使用浓硫酸时要格外小心,如果不慎将浓硫酸沾到皮肤或衣服上,应立即用大量的水冲洗,再涂上3%~5%的碳酸氢钠溶液。
【要点诠释】
1.在化学中“烟”是指细小的固体颗粒,“雾”是指液态的小液滴。
2.在稀释浓硫酸时,一定要把浓硫酸沿器壁慢慢注入水中,并不断搅拌。切不可将水倒进浓硫酸中。如果水倒进浓硫酸中,由于水的密度小,浮在硫酸的上面,硫酸溶解时放出的热量不易散失,使水暴沸,带着酸向四处飞溅,有可能发生意外。
要点三、酸的化学性质
1.盐酸、硫酸等酸在溶液中解离出的阳离子全部都是氢离子(H+),所以不同的酸具有相似的化学性质,即酸的通性。
2.酸的化学性质可归纳为以下五点:
化学性质 | 盐酸 | 硫酸 |
与指示剂作用 | 紫色石蕊试液遇酸变红色,无色酚酞试液遇酸不变色 | |
与金属反应 | Zn+2HCl=ZnCl2 + H2↑ | Zn+H2SO4=ZnSO4+H2↑ |
与金属氧化物反应 | Fe2O3+6HCl=2FeCl3+3H2O | CuO+H2SO4=CuSO4+H2O |
与盐反应 | Na2CO3+2HCl=2NaCl+H2O+CO2↑ | H2SO4+BaCl2=BaSO4↓+2HCl |
与碱反应 | HCl+NaOH=NaCl+H2O | H2SO4+2NaOH=Na2SO4+2H2O |
【要点诠释】
1.与金属反应的酸不能用浓硫酸和硝酸。
2.含有金属离子(或NH4+ )和酸根离子的化合物叫做盐。例如:NaCl、BaCl2、Na2CO3等。
要点四、几种常见的碱
1.碱:在溶液中解离出的阴离子全部是氢氧根离子的化合物叫做碱。
2.氢氧化钠和氢氧化钙的物理性质、用途及制备原理:
| 氢氧化钠(NaOH) | 氢氧化钙(Ca(OH)2) |
俗称 | 火碱、烧碱、苛性钠 | 熟石灰、消石灰 |
物理性质 | 白色固体,易溶于水,易潮解,溶解时放出大量的热。NaOH固体有吸水性 | 白色固体,微溶于水 |
用途 | 重要的化工原料,应用于肥皂、石油、造纸、纺织和印染等工业。生活中用的炉具清洁剂中就含有氢氧化钠,用以去除油污。可做干燥剂 | 用于建筑业,制烧碱、漂白粉的原料;用于农业改良酸性土壤、配制农药波尔多液 |
制备原理 | Ca(OH)2+Na2CO3=CaCO3↓+2NaOH | CaO + H2O =Ca(OH)2 |
【要点诠释】
1.氢氧化钠固体易吸收空气中的水分而潮解,所以氢氧化钠固体要密封保存。利用这一性质,氢氧化钠固体可作氢气、氧气、一氧化碳等气体的干燥剂。
2.氢氧化钠固体有较强的腐蚀性。使用氢氧化钠必须十分小心,防止皮肤、衣服被它腐蚀;实验时最好戴防护镜,防止溶液溅到眼睛里;如果不慎沾到皮肤上,要用较多的水冲洗,再涂上硼酸溶液。
3.生石灰可以吸收水分并与水反应,所以可以作某些气体的干燥剂,它和氢氧化钠都是碱性干燥剂(它们的混合物叫碱石灰),可以干燥H2、O2、N2、NH3等气体,但不能干燥CO2、SO2、HCl等酸性气体。
要点五、碱的化学性质
1.氢氧化钠和氢氧化钙等碱在溶液中解离出的阴离子全部都是氢氧根离子( OH-),所以不同的碱具有相似的化学性质,即碱的通性。
2.碱的化学性质可归纳为以下四点:
化学性质 | 氢氧化钠 | 氢氧化钙 |
与指示剂作用 | 紫色石蕊试液遇碱变蓝色,无色酚酞试液遇碱变红色 | |
与非金属氧化物反应 | CO2+ 2NaOH = Na2CO3 + H2O | CO2 + Ca(OH)2 =CaCO3↓+ H2O |
与盐反应 | 2NaOH+CuCl2=Cu(OH)2↓+2NaCl | Ca(OH)2+Na2CO3=CaCO3↓+2NaOH |
与酸反应 | HCl+NaOH=NaCl+H2O | 2HCl+Ca(OH)2=CaCl2+2H2O |
【要点诠释】
1.酸、碱溶于水形成溶液过程中会解离出自由移动的离子。酸具有相似的化学性质是因为酸溶液中都存在相同的氢离子;碱具有相似的化学性质是因为碱溶液中都存在相同的氢氧根离子。
2.只有可溶性的碱的溶液,才能使指示剂变色;不溶于水的碱(例如氢氧化镁、氢氧化铜等)不能使指示剂变色,也不能与非金属氧化物反应。
3.盛放氢氧化钠溶液的试剂瓶不能用玻璃塞而要用橡皮塞。
4.因为在可溶性的酸、碱、盐的水溶液中存在自由移动的阴、阳离子,所以它们的水溶液均能导电。
【典型例题】
类型一、考查酸和碱的特性及用途
1.下列药品中,不需要密封保存的是( )
A.氢氧化钠 B.浓硫酸 C.氯化钠 D.浓盐酸
【答案】C
【解析】氢氧化钠固体不仅吸水而且与空气中的CO2反应而变质;浓硫酸具有吸水性;浓盐酸具有挥发性。故A、B、D需要密封保存。
【总结升华】药品需要密封保存的原因:(1)与空气中的成分发生反应;(2)具有吸水性;(3)具有挥发性。
2.(北京中考)下列物质常用于改良酸性土壤的是( )
A、熟石灰 B、烧碱 C、食盐 D、大理石
【思路点拨】物质的性质决定物质的用途,物质的用途反映物质的性质。
【答案】A
【解析】熟石灰的主要成分是氢氧化钙,是一种碱性的物质,可用于中和酸性土壤改良土壤结构,故选A;烧碱是氢氧化钠的俗称,是一种常见的碱,能中和酸性物质,但其具有很强烈的腐蚀性,故不选;食盐是一种常见的盐,不能改良酸性土壤,故不选;大理石的主要成分是碳酸钙,中性物质,常用于建筑材料,故不选。
【总结升华】本题主要考查了几种常见的酸、碱、盐的性质,根据物质的用途主要取决其性质进行解答。
举一反三:
【变式】身边处处有化学。请从下列6种物质中选择合适物质的序号填空:
① 食盐 ②石灰石 ③盐酸 ④酒精 ⑤水银 ⑥食醋
(1)医用体温计里的物质通常是 ;
(2)生活中常用 来除去热水瓶内壁的水垢;
(3)能用作建筑材料的是 。
【答案】(1)⑤ (2)⑥ (3)②
类型二、考查酸碱指示剂、酸和碱的化学性质及有关计算
3.某兴趣小组的同学对一包久置的生石灰(CaO)干燥剂产生了好奇,于是他们对这包干燥剂的成分展开了探究。
【提出问题】这包干燥剂是否变质,成分是什么?
【猜想假设】猜想一:全部是CaO; 猜想二:是CaO和Ca(OH)2的混合物;
猜想三:全部是Ca(OH)2; 猜想四:是Ca(OH)2和CaCO3的混合物。
【实验探究】
(1)取部分该干燥剂于试管中,加水后无放热现象,说明这包干燥剂中不含 。
(2)继续向试管中滴加足量稀盐酸,有气泡出现,说明这包干燥剂中含有 。
(3)为了进一步确定这包干燥剂中有无其他成分,小组同学设计了以下三种方案。
另取部分干燥剂于烧杯中,加水并搅拌,静置后取上层清液于3支试管中。请你参与实验,并填写表中的空白:
写出方案二发生的化学反应方程式 。
【实验结论】通过以上实验探究,得出猜想 成立。
【拓展迁移】小组同学反思了生石灰干燥剂变质的原因,认识到实验室保存氧化钙应注意 。
【答案】
【实验探究】(1)CaO或氧化钙 (2)CaCO3或碳酸钙
(3)Ca(OH)2+CO2=CaCO3↓+H2O
【实验结论】 四
【拓展迁移】密封保存 (其他合理答案均可)
【解析】
【实验探究】
(1)因为CaO与 H2O反应生成Ca(OH)2的同时,放出大量的热,所以干燥剂中不含CaO。
(2)因为稀盐酸与CaCO3反应产生气体CO2,与CaO或Ca(OH)2反应不产生气体。
(3)方案一溶液由无色变红色,溶液显碱性,即样品中有Ca(OH)2;方案二通入CO2与Ca(OH)2反应生成CaCO3沉淀和H2O;方案三CuCl2与Ca(OH)2反应生成蓝色沉淀Cu(OH)2和CaCl2。
【实验结论】从上述实验中可知,样品中不含CaO,含有Ca(OH)2和CaCO3,即猜想四成立。
【拓展迁移】因为CaO与H2O反应生成Ca(OH)2,Ca(OH)2与CO2反应生成CaCO3和H2O,所以生石灰必须密封保存,隔绝空气和水等。
【总结升华】具有下列性质的药品必须密封保存:① 具有吸水性 ②具有挥发性③能和二氧化碳反应 ④能和氧气反应
4.为测定一瓶敞口放置的浓盐酸的溶质质量分数,某同学量取20mL(密度为1.1g/mL)的该盐酸与大理石充分反应,共用去含碳酸钙85%的大理石7g。
(1)浓盐酸需要密封保存的原因是 。
(2)计算该盐酸的溶质质量分数。
【答案与解析】
(1)浓盐酸易挥发
(2)解:设该盐酸中溶质的质量为X。
CaCO3 +2HCl=CaCl2+H2O+CO2↑
100 73
7g×85% x
x≈4.3g
盐酸的溶质质量分数为
答:该盐酸的溶质质量分数为20%.
【总结升华】据题意知,大理石中CaCO3的质量为 7g×85%=5.95g,再根据化学方程式计算出盐酸中HCl的质量,从而求得盐酸的溶质质量分数。化学方程式计算涉及体积时,根据公式m=ρ×V,将体积换算成质量。 4.3
举一反三:
【变式1】(遵义中考)酸溶液中都含有大量H+,因此不同酸表现出一些共同性质,下列关于盐酸性质的描述中,不属于酸的共同性质的是( )
A、能使紫色石蕊试液变为无色
B、能与氢氧化钠溶液反应生成水
C、能与硝酸银溶液反应生成白色沉淀
D、能与锌反应生成氢气
【答案】C
【变式2】16g Fe2O3与184g稀硫酸恰好完全反应,求所得Fe2(SO4)3溶液的溶质质量分数。
【答案】
解:设反应生成的Fe2(SO4)3的质量为x。
Fe2O3+3H2SO4 = Fe2(SO4)3+3H2O
160 400
16g x
x=40g
所得溶液中溶质的质量分数为:
答:所得溶液中溶质的质量分数为20%。

