人教版化学九年级下册同步讲义常见的酸和碱(基础) 知识讲解
展开常见的酸和碱(基础)
责编:熊亚军
【学习目标】
1.掌握常见酸和碱的性质及用途,理解酸和碱各有其相似性质的原因。
2.会用酸碱指示剂检验溶液的酸碱性,并能用于鉴别一些典型物质的溶液。
3.认识酸和碱的腐蚀性及使用时的安全注意事项,并掌握有关事故的急救与处理常识。
【要点梳理】
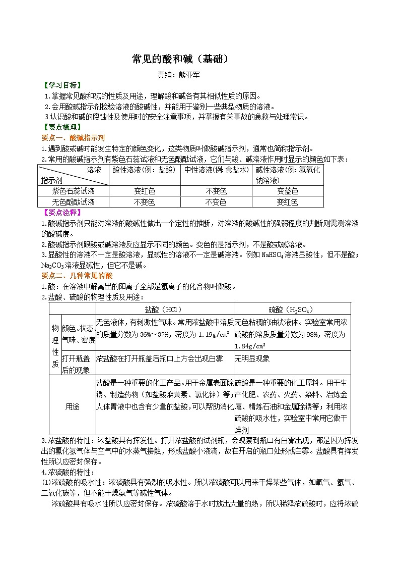
要点一、酸碱指示剂
1.遇到酸或碱时能发生特定的颜色变化,这类物质叫做酸碱指示剂,通常也简称指示剂。
2.常用的酸碱指示剂有紫色石蕊试液和无色酚酞试液,它们与酸、碱溶液作用时显示的颜色如下表:
溶液 指示剂 | 酸性溶液(例:盐酸) | 中性溶液(例:食盐水) | 碱性溶液(例:氢氧化钠溶液) |
紫色石蕊试液 | 变红色 | 不变色 | 变蓝色 |
无色酚酞试液 | 不变色 | 不变色 | 变红色 |
【要点诠释】
1.酸碱指示剂只能对溶液的酸碱性做出一个定性的推断,对溶液的酸碱性的强弱程度的判断则需测溶液的酸碱度。
2.酸碱指示剂跟酸或碱溶液反应显示不同的颜色。变色的是指示剂,不是酸或碱溶液。
3.显酸性的溶液不一定是酸溶液,显碱性的溶液不一定是碱溶液。例如NaHSO4溶液显酸性,但不是酸;Na2CO3溶液显碱性,但它不是碱。
要点二、几种常见的酸
1.酸:在溶液中解离出的阳离子全部是氢离子的化合物叫做酸。
2.盐酸、硫酸的物理性质及用途:
| 盐酸(HCl) | 硫酸(H2SO4) | |
物 | 颜色、状态、气味、密度 | 无色液体,有刺激性气味。常用浓盐酸中溶质的质量分数为36%~37%,密度为1.19g/cm3 | 无色粘稠的油状液体。实验室常用浓硫酸的溶质质量分数为98%,密度为1.84g/cm3 |
打开瓶盖后的现象 | 浓盐酸在打开瓶盖后瓶口上方会出现白雾 | 无明显现象 | |
用途 | 盐酸是一种重要的化工产品。用于金属表面除锈、制造药物(如盐酸麻黄素、氯化锌)等;人体胃液中也含有少量的盐酸,可以帮助消化 | 硫酸是一种重要的化工原料。用于生产化肥、农药、火药、染料、冶炼金属、精炼石油和金属除锈等;利用浓硫酸的吸水性,实验室中常用它做干燥剂 | |
3.浓盐酸的特性:浓盐酸具有挥发性。打开浓盐酸的试剂瓶,会观察到瓶口有白雾出现,那是因为挥发出的氯化氢气体与空气中的水蒸气接触,形成盐酸小液滴,故在开启的瓶口处形成白雾。盐酸具有挥发性所以应密封保存。
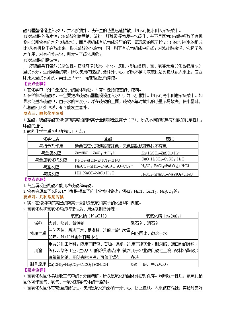
4.浓硫酸的特性:
(1)浓硫酸的吸水性:浓硫酸具有强烈的吸水性。所以浓硫酸可以用来干燥某些气体,如氧气、氢气、二氧化碳等,但不能干燥氨气等碱性气体。
浓硫酸具有吸水性所以应密封保存。浓硫酸溶于水时放出大量的热,所以稀释浓硫酸时,应将浓硫酸沿器壁慢慢注入水中,并不断搅拌,使产生的热量迅速扩散;切不可把水倒入浓硫酸中。
(2)浓硫酸的脱水性:浓硫酸能使蔗糖、淀粉、纤维素等物质失水碳化,并不是因为浓硫酸吸取了有机物内部所含有的水分(结晶水),而是把组成有机物成分里的氢、氧元素的原子按2∶1的比率(水的组成比)从有机物里夺取出来,形成硫酸的水合物,同时剩下有机物组成中的碳。对浓硫酸来说,它起了脱水作用,对有机物来说,则发生了碳化现象。
(3)浓硫酸的腐蚀性:
浓硫酸具有强烈的腐蚀性。它能夺取纸张、木材、皮肤(都由含碳、氢、氧等元素的化合物组成)里的水分,生成黑色的炭。所以使用浓硫酸时要格外小心,如果不慎将浓硫酸沾到皮肤或衣服上,应立即用大量的水冲洗,再涂上3%~5%的碳酸氢钠溶液。
【要点诠释】
1.在化学中“烟”是指细小的固体颗粒,“雾”是指液态的小液滴。
2.在稀释浓硫酸时,一定要把浓硫酸沿器壁慢慢注入水中,并不断搅拌。切不可将水倒进浓硫酸中。如果水倒进浓硫酸中,由于水的密度小,浮在硫酸的上面,硫酸溶解时放出的热量不易散失,使水暴沸,带着酸向四处飞溅,有可能发生意外。
要点三、酸的化学性质
1.盐酸、硫酸等酸在溶液中解离出的阳离子全部都是氢离子(H+),所以不同的酸具有相似的化学性质,即酸的通性。
2.酸的化学性质可归纳为以下五点:
化学性质 | 盐酸 | 硫酸 |
与指示剂作用 | 紫色石蕊试液遇酸变红色,无色酚酞试液遇酸不变色 | |
与金属反应 | Zn+2HCl=ZnCl2 + H2↑ | Zn+H2SO4=ZnSO4+H2↑ |
与金属氧化物反应 | Fe2O3+6HCl=2FeCl3+3H2O | CuO+H2SO4=CuSO4+H2O |
与盐反应 | Na2CO3+2HCl=2NaCl+H2O+CO2↑ | H2SO4+BaCl2=BaSO4↓+2HCl |
与碱反应 | HCl+NaOH=NaCl+H2O | H2SO4+2NaOH=Na2SO4+2H2O |
【要点诠释】
1.与金属反应的酸不能用浓硫酸和硝酸。
2.含有金属离子(或NH4+ )和酸根离子的化合物叫做盐。例如:NaCl、BaCl2、Na2CO3等。
要点四、几种常见的碱
1.碱:在溶液中解离出的阴离子全部是氢氧根离子的化合物叫做碱。
2.氢氧化钠和氢氧化钙的物理性质、用途及制备原理:
| 氢氧化钠(NaOH) | 氢氧化钙(Ca(OH)2) |
俗称 | 火碱、烧碱、苛性钠 | 熟石灰、消石灰 |
物理性质 | 白色固体,易溶于水,易潮解,溶解时放出大量的热。NaOH固体有吸水性 | 白色固体,微溶于水 |
用途 | 重要的化工原料,应用于肥皂、石油、造纸、纺织和印染等工业。生活中用的炉具清洁剂中就含有氢氧化钠,用以去除油污。可做干燥剂 | 用于建筑业,制烧碱、漂白粉的原料;用于农业改良酸性土壤、配制农药波尔多液 |
制备原理 | Ca(OH)2+Na2CO3=CaCO3↓+2NaOH | CaO + H2O =Ca(OH)2 |
【要点诠释】
1.氢氧化钠固体易吸收空气中的水分而潮解,所以氢氧化钠固体要密封保存。利用这一性质,氢氧化钠固体可作氢气、氧气、一氧化碳等气体的干燥剂。
2.氢氧化钠固体有较强的腐蚀性。使用氢氧化钠必须十分小心,防止皮肤、衣服被它腐蚀;实验时最好戴防护镜,防止溶液溅到眼睛里;如果不慎沾到皮肤上,要用较多的水冲洗,再涂上硼酸溶液。
3.生石灰可以吸收水分并与水反应,所以可以作某些气体的干燥剂,它和氢氧化钠都是碱性干燥剂(它们的混合物叫碱石灰),可以干燥H2、O2、N2、NH3等气体,但不能干燥CO2、SO2、HCl等酸性气体。
要点五、碱的化学性质
1.氢氧化钠和氢氧化钙等碱在溶液中解离出的阴离子全部都是氢氧根离子( OH-),所以不同的碱具有相似的化学性质,即碱的通性。
2.碱的化学性质可归纳为以下四点:
化学性质 | 氢氧化钠 | 氢氧化钙 |
与指示剂作用 | 紫色石蕊试液遇碱变蓝色,无色酚酞试液遇碱变红色 | |
与非金属氧化物反应 | CO2+ 2NaOH = Na2CO3 + H2O | CO2 + Ca(OH)2 =CaCO3↓+ H2O |
与盐反应 | 2NaOH+CuCl2=Cu(OH)2↓+2NaCl | Ca(OH)2+Na2CO3=CaCO3↓+2NaOH |
与酸反应 | HCl+NaOH=NaCl+H2O | 2HCl+Ca(OH)2=CaCl2+2H2O |
【要点诠释】
1.酸、碱溶于水形成溶液过程中会解离出自由移动的离子。酸具有相似的化学性质是因为酸溶液中都存在相同的氢离子;碱具有相似的化学性质是因为碱溶液中都存在相同的氢氧根离子。
2.只有可溶性的碱的溶液,才能使指示剂变色;不溶于水的碱(例如氢氧化镁、氢氧化铜等)不能使指示剂变色,也不能与非金属氧化物反应。
3.盛放氢氧化钠溶液的试剂瓶不能用玻璃塞而要用橡皮塞。
4.因为在可溶性的酸、碱、盐的水溶液中存在自由移动的阴、阳离子,所以它们的水溶液均能导电。
【典型例题】
类型一、考查酸碱指示剂
1.(赤峰中考)小刚同学用如图所示装置进行“粒子不断运动”的研究,一段时间后,可观察到无色酚酞溶液变红,则物质X是( )
A、浓氨水 B、浓盐酸 C、浓硫酸 D、浓食盐水
【思路点拨】无色酚酞试液遇碱溶液变红色;浓氨水有挥发性,能挥发出氨气,氨气溶于水显碱性。
【答案】A
【解析】浓氨水挥发出氨气,氨气溶于水溶液呈碱性,能使无色酚酞试液变红;浓盐酸有挥发性,挥发出氯化氢气体,溶于水后显酸性,不能使无色酚酞试液变红;浓硫酸不具有挥发性,不能使无色酚酞试液变红,所以观察不到无色酚酞试液变红;食盐水没有挥发性,不能使无色酚酞试液变红。
【总结升华】浓氨水、浓盐酸都易挥发。酸性溶液能使紫色石蕊试液变红,碱性溶液能使紫色石蕊试液变蓝,紫色石蕊试液遇到中性溶液不变色。
举一反三:
【变式】(福建中考)能使无色酚酞溶液变红的是( )
A、氯化钠溶液 B、稀醋酸 C、蒸馏水 D、氢氧化钠溶液
【答案】D
类型二、考查酸和碱的特性和用途
2.从①纯碱 ②氢氧化钙 ③盐酸 ④高锰酸钾四种物质中选出适当物质,并按下列要求填空:〔除(4)外,其余每小题均用序号填空〕
(1)可用于改良酸性土壤的是_______________。
(2)人的胃液里含有少量的_______________,可以帮助消化。
(3)为使馒头松软可口且无酸味,在蒸馒头之前,先加入一些_______________。
(4)写出实验室制取氧气的化学方程式_________________________________________。
【答案】(1)② (2)③
(3)① (4)2KMnO4K2MnO4+MnO2+O2↑
【解析】可用于改良酸性土壤的应是碱性物质,氢氧化钙价廉可大量使用;人的胃液为酸性环境;馒头松软的原因是馒头发酵产生的酸和纯碱反应生成二氧化碳的缘故,这样即降低了酸度,使馒头无酸味,又可使馒头松软可口。
【总结升华】物质的性质决定物质的用途。
举一反三:
【变式】下列物质露置于空气中,质量不变的是( )
A.石灰水 B.氯化钠 C.浓盐酸 D.浓硫酸
【答案】B
类型三、考查酸和碱的化学性质
3.白蚂蚁除了会蛀蚀木头以外,它分泌的蚁酸还会腐蚀很多建筑材料。下列建筑材料不容易被蚁酸腐蚀的是(填字母) 。
A.铜栏杆 B.钢筋 C.大理石
【答案】A
【解析】蚁酸具有酸的通性。钢筋的主要成分是铁,大理石的主要成分是碳酸钙,它们都能与蚁酸反应;铜不能与蚁酸反应,不容易被蚁酸腐蚀。
【总结升华】在金属活动性顺序里,位于氢后面金属不能与酸发生反应。铜排在氢的后面,故不能与蚁酸反应。
4.下图是某趣味实验装置图。挤压胶头滴管后,可观察到气球胀大的现象。请回答:
气球胀大的原因 ,发生反应
的化学方程式是 。
【答案与解析】
CO2被浓NaOH溶液吸收,锥形瓶内的气压减小,外界大气压大于锥形瓶内的气压,使气球胀大
2NaOH+CO2 = Na2CO3+H2O
【总结升华】本题为理化综合题。气体体积变小,压强也变小。
举一反三:
【变式】右图为某学习小组在白色点滴板上进行的有关“碱的化学性质”的探究实验。
(1)使用白色点滴板进行实验的优点是 (答一点);
(2)氢氧化钠溶液和氢氧化钙溶液都能使无色的酚酞试液变红,
是因为在不同碱的溶液中都含有相同的 离子。
【答案】(1)节约药品(或便于观察)
(2)氢氧根

