小学数学人教版六年级上册1 圆的认识教学课件ppt
展开1.使学生学会用圆规和直尺设计图案,进一步熟练用圆规画圆的技能,促使学生对圆的特征的进一步认识。
2.通过观察、操作等活动,进一步认识轴对称图形,根据轴对称图形的特点画出组合图形或轴对称图形的另一半。
3.培养学生对图形的观察和分析能力,提高动手操作能力,学会欣赏数学美。
熟练掌握用圆规画圆的技能,能找到组合图形的对称轴。
利用圆规、直尺绘制较复杂的与圆有关的图形,设计美丽的图案。
在用尺规作图中提高操作能力,培养应用意识。
是常见的图形,生活中的许多物体都给我们以圆的形象。不仅仅是单个圆的图形,也有很多由很多圆组成的图形。
连接圆心和圆上任意一点的线段叫作半径。
通过圆心并且两端都在圆上的线段叫作直径。
用圆规画圆时,针尖所在的点叫作圆心,一般用字母O表示。
圆是轴对称图形,有无数条对称轴。
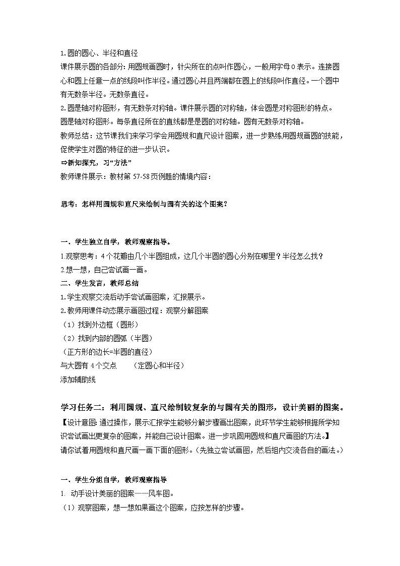
用圆规和直尺来绘制与圆有关的图案。
仔细观察圆中的图案是怎样构成的。
2.然后在圆上画两条经过圆心并且互相垂直的直线。
3. 在直线与圆的四个交点中,连接相邻的两个交点构造线段。
4.以交点构造的线段为直径,画一个过大圆圆心的半圆。
5.以交点构造的四条线段为直径,依次作出半圆。
2.找到内部的圆弧(半圆)
(正方形的边长=半圆的直径)
1.找到外边框(圆形)
用圆规和直尺来绘制较复杂的与圆有关的图案。
1.请你试着用圆规和直尺画一画下面的图形。
3.以大圆的四条半径为直径画圆。
4.把每个半圆的直径平均分成两个直径,再以分成的小直径画半圆。
2.试着用圆规和直尺画一画下面的图形。
1.找到外边框(圆形)
2.找到内部的圆弧(圆形)
(内部圆的直径=大圆的半径)
3.利用圆规和三角尺,画出下面这个美丽的图案。
3.利用圆规和尺子,画出下面这个美丽的图案。
观察分解图案1.找到外边框(正方形)
4.利用圆规和尺子,画出下面这个美丽的图案。
观察分解图案1.找到外边框(圆形)
(大圆的半径=小半圆的直径)
先找外边框,再找到图案内部的圆弧,确定圆心和半径。如图1,可以直接找到内部半圆的直径,如图2,需要添加辅助线,找到大圆半径与内部半圆半径之间的关系。
1. 根据对称轴画出轴对称图形的另外一半。
易错点:轴对称图形沿对称轴对折后能够完全重合。
2.利用圆规和三角尺,你能画出下面这些美丽的图形吗?试试看。
3.利用圆规和直尺画图;
4.画图时,注意线条的流畅。
小学数学人教版六年级上册1 圆的认识示范课课件ppt: 这是一份小学数学人教版六年级上册1 圆的认识示范课课件ppt,共18页。PPT课件主要包含了直线图形,圆的画法,圆心o,dr+r,d2r,博古通今,圆一中同长也等内容,欢迎下载使用。
小学1 圆的认识多媒体教学课件ppt: 这是一份小学1 圆的认识多媒体教学课件ppt,共19页。PPT课件主要包含了提示一,提示二,提示三,提示四,数学文化,我能判等内容,欢迎下载使用。
小学数学人教版六年级上册1 圆的认识教学演示课件ppt: 这是一份小学数学人教版六年级上册1 圆的认识教学演示课件ppt,共44页。PPT课件主要包含了课前导入,新课精讲,学以致用,课堂小结,情景导入,探索新知,典题精讲,易错提醒,小试牛刀,归纳总结等内容,欢迎下载使用。

