还剩5页未读,
继续阅读
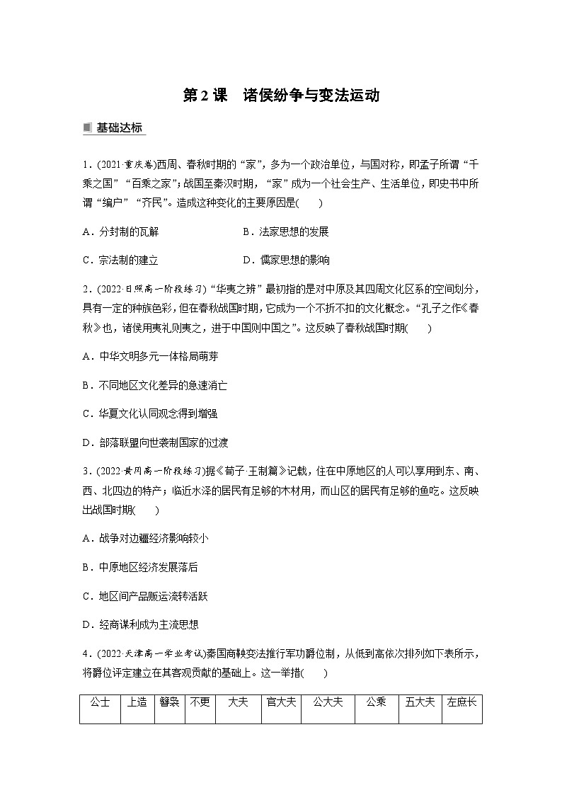
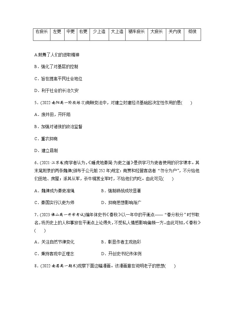
高中历史人教统编版(必修)中外历史纲要(上)第2课 诸侯纷争与变法运动 课后复习题
展开相关试卷
最新高考历史一轮复习【讲通练透】 第02讲 诸侯纷争与变法运动(练透):
这是一份最新高考历史一轮复习【讲通练透】 第02讲 诸侯纷争与变法运动(练透),文件包含第02讲诸侯纷争与变法运动原卷版docx、第02讲诸侯纷争与变法运动解析版docx等2份试卷配套教学资源,其中试卷共15页, 欢迎下载使用。
第2课 诸侯纷争与变法运动-2022年新高考历史一轮复习课时刷题练:
这是一份第2课 诸侯纷争与变法运动-2022年新高考历史一轮复习课时刷题练,共33页。试卷主要包含了《墨子·尚贤》中说,《史记孔子世家》记载,《礼记·王制》篇记载等内容,欢迎下载使用。
2024届高考历史一轮总复习课时跟踪练2诸侯纷争与变法运动:
这是一份2024届高考历史一轮总复习课时跟踪练2诸侯纷争与变法运动,共4页。试卷主要包含了《墨子·尚同》中说,战国时期的封君,大多徒有虚名,考古材料是研究历史的重要依据,阅读材料,完成下列要求等内容,欢迎下载使用。

