- 苏教版(2019)高中生物 必修1 第二章 第二节 第4课时 细胞各部分结构分工合作及原核细胞和真核细胞的主要区别(学案+课时对点练 word版含解析) 学案 0 次下载
- 苏教版(2019)高中生物 必修1 第四章 第一节 微专题四 与有丝分裂过程相关的图像和曲线分析(学案+课时对点练 word版含解析) 学案 0 次下载
- 苏教版(2019)高中生物 必修1 第四章 第一节 第1课时 细胞增殖与动物细胞的有丝分裂(学案+课时对点练 word版含解析) 学案 0 次下载
- 苏教版(2019)高中生物 必修1 第四章 第一节 第2课时 植物细胞的有丝分裂、减数分裂和无丝分裂(学案+课时对点练 word版含解析) 学案 0 次下载
- 苏教版(2019)高中生物 必修1 第四章 第二节 第2课时 细胞衰老和细胞死亡(学案+课时对点练 word版含解析) 学案 0 次下载
高中生物苏教版 (2019)必修1《分子与细胞》第二节 细胞——生命活动的基本单位优秀第1课时学案设计
展开第二节 细胞分化、衰老和死亡
第1课时 细胞分化和细胞全能性
[学习目标] 1.说出细胞分化的概念。2.理解细胞分化的特点及意义。3.举例说明细胞的全能性。
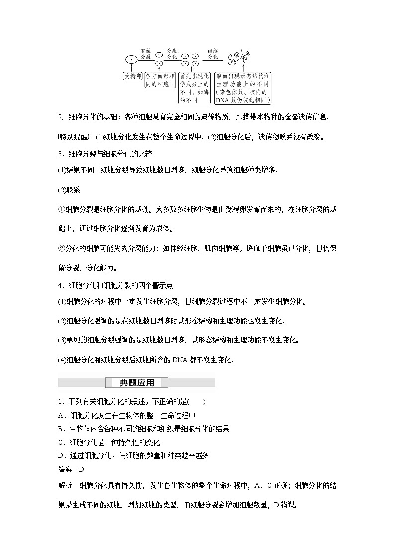
一、细胞分化形成复杂的多细胞生物体
![]()
1.概念:在个体发育中,由一个或一种细胞经细胞分裂产生的子代细胞,在形态结构和生理功能上逐渐发生稳定性差异的过程。
2.举例:造血干细胞分化为红细胞、血小板、白细胞等。
3.特点
(1)持久性:一般来说,分化后的细胞将一直保持分化后的状态,直到死亡。
(2)普遍性:细胞分化是生物界普遍存在的生命现象。
4.结果:在个体发育中,细胞分化能增加细胞的类型,不同类型的细胞构成了多细胞生物体的各种组织和器官,执行不同的生理功能。
5.意义
(1)是生物体发育的基础。
(2)有利于提高各种生命活动的效率。
判断正误![]()
(1)变形虫存在细胞的分裂和分化( )
(2)细胞分裂能增加细胞数量,细胞分化则可增加细胞种类( )
(3)细胞分化一般是不可逆的( )
(4)同一个体的小肠上皮细胞和平滑肌细胞所含遗传物质不同( )
答案 (1)× (2)√ (3)√ (4)×
![]()
分析细胞分化的原因和特点
科学家提取了鸡的输卵管细胞、红细胞(有细胞核)和胰岛细胞,对这3种细胞中的DNA和蛋白质进行了检测,结果如下表。图1表示细胞a形成细胞b和c的过程。
项目 | 细胞总DNA | 蛋白质 | ||||
卵清蛋白基因 | β珠蛋白基因 | 胰岛素基因 | 卵清蛋白 | β珠蛋白 | 胰岛素 | |
输卵管细胞 | + | + | + | + | - | - |
红细胞 | + | + | + | - | + | - |
胰岛B细胞 | + | + | + | - | - | + |
注:“+”表示检测发现相应的分子,“-”表示检测未发现相应的分子。

(1)表中三种细胞的核DNA相同吗?为什么?
提示 相同。因为三种细胞都是由同一个受精卵通过有丝分裂形成的,含有相同的核遗传物质。
(2)表中三种细胞的蛋白质相同吗?综合上述分析,你能得出什么结论,说明细胞分化的实质是什么?
提示 不相同。不同细胞中遗传信息相同,但合成的蛋白质不完全相同,由此说明细胞分化的实质是细胞中遗传信息的表达情况不同。
(3)图中①②③分别表示什么过程?
提示 ①表示细胞分裂;②③表示细胞分化。
(4)正常情况下,细胞b还能恢复成细胞a以及转变成细胞c或其他组织细胞吗?这分别说明细胞分化具有什么特点?
提示 正常情况下,细胞b不能再恢复成细胞a,说明细胞分化具有不可逆性。细胞b也不能转变成细胞c或其他组织细胞,说明细胞分化具有稳定性。
![]()
1.细胞分化的过程
(1)概念图

(2)模式图

2.细胞分化的基础:各种细胞具有完全相同的遗传物质,即携带本物种的全套遗传信息。
特别提醒
(1)细胞分化发生在整个生命过程中。(2)细胞分化后,遗传物质并没有改变。
3.细胞分裂与细胞分化的比较
(1)结果不同:细胞分裂导致细胞数目增多,细胞分化导致细胞种类增多。
(2)联系
①细胞分裂是细胞分化的基础。大多数多细胞生物是由受精卵发育而来的,在细胞分裂的基础上,通过细胞分化逐渐发育为成体。
②分化的细胞可能失去分裂能力:如神经细胞、肌肉细胞等。造血干细胞虽已分化,但仍保留分裂、分化能力。
4.细胞分化和细胞分裂的四个警示点
(1)细胞分化的过程中一定发生细胞分裂,但细胞分裂过程中不一定发生细胞分化。
(2)细胞分化强调的是在细胞数目增多时其形态结构和生理功能也发生变化。
(3)单纯的细胞分裂强调的是细胞数目增多,其形态结构和生理功能不发生变化。
(4)细胞分化和细胞分裂后细胞所含的DNA都不发生变化。
![]()
1.下列有关细胞分化的叙述,不正确的是( )
A.细胞分化发生在生物体的整个生命过程中
B.生物体内含各种不同的细胞和组织是细胞分化的结果
C.细胞分化是一种持久性的变化
D.通过细胞分化,使细胞的数量和种类越来越多
答案 D
解析 细胞分化具有持久性,发生在生物体的整个生命过程中,A、C正确;细胞分化的结果是生成不同的细胞,增加细胞的类型,而细胞分裂会增加细胞数量,D错误。
2.下表表示人体三种不同细胞中的基因存在及表达情况。下列有关说法不正确的是( )
项目 | 基因存在情况 | 基因表达情况 | ||||||
甲 | 乙 | 丙 | 丁 | 甲 | 乙 | 丙 | 丁 | |
胰岛B细胞(合成胰岛素) | √ | √ | √ | √ | √ | × | × | √ |
眼晶状体细胞(胚胎中) | √ | √ | √ | √ | × | √ | × | √ |
神经细胞 | √ | √ | √ | √ | × | × | √ | √ |
注:表中“√”表示有,“×”表示无。
A.甲基因可能是控制胰岛素合成的基因
B.丁基因可能是控制呼吸酶合成的基因
C.三种细胞都有甲、乙、丙、丁四种基因的根本原因是人体细胞都来源于同一个受精卵
D.三种细胞不同的根本原因是细胞中遗传信息不同
答案 D
解析 甲基因只在胰岛B细胞中表达,可能是控制胰岛素合成的基因,A正确;丁基因在三种细胞中均得到表达,而所有活细胞都会进行细胞呼吸,所以丁可能是控制呼吸酶合成的基因,B正确;三种体细胞中都具有4种基因的根本原因是人体细胞都来源于同一个受精卵,含有相同的遗传信息,C正确;同一人体所有体细胞都是由同一个受精卵有丝分裂后分化来的,细胞中遗传信息相同,三种细胞不同的根本原因是细胞中遗传物质的执行情况不同,D错误。
二、分化后的细胞仍然具有全能性
![]()
1.植物细胞的全能性:高度分化的植物细胞仍然具有发育成完整植株的能力,即植物细胞具有全能性。
2.细胞的全能性:细胞分裂和分化后,仍然具有产生完整有机体或分化成其他各种细胞的潜能和特性。
3.动物细胞核移植技术
(1)实例
①非洲爪蟾的核移植
![]()
②克隆羊多莉
![]()
(2)结论:高等动物已分化的体细胞的细胞核仍然保持着全套的遗传物质,是具有全能性的。
(3)与植物细胞相比,由单个高度分化的动物体细胞培育成新个体的过程更具有复杂性。
判断正误![]()
(1)人体内所有活细胞均具有全能性( )
(2)一般来说,细胞的分化程度越高,全能性越低( )
(3)克隆羊“多莉”的诞生证明了动物体细胞仍然具有全能性( )
答案 (1)× (2)√ (3)×
![]()
分析细胞全能性的概念
1.根据教材P125图4-2-3回答问题:
(1)从图示的实验可以得出什么结论?这说明了什么?
提示 已分化的植物细胞在离体的条件下可长成完整植株,这说明了已分化的植物细胞具有全能性。
(2)克隆羊多莉能否说明分化的动物细胞具有全能性?并说明理由。
提示 不能。多莉的形成不是由体细胞直接培育而来,不能说明动物细胞具有全能性,只能说明动物细胞核具有全能性。
2.探讨下列实例是否体现细胞的全能性,并说明理由。
(1)种子萌发形成植株。
提示 否,种子属于器官,种子萌发形成植株属于自然生长过程,是种子中胚芽、胚轴、胚根等进一步分裂、分化的结果,不能体现细胞的全能性。
(2)诱导胚胎干细胞发育成特定的组织或器官。
提示 否,只形成了特定组织器官,未形成完整个体或分化成其他各种细胞。
(3)在蜂群中,未受精的卵发育成雄蜂。
提示 是,未受精的卵是高度分化的细胞,且形成了新个体。
![]()
1.细胞具有全能性的原因
生物体的每一个细胞都含有保持该物种遗传特性的全套遗传物质,都有发育成完整个体所必需的全套基因,在适宜的条件下,就能发育成完整的新个体。
2.植物细胞全能性表达的条件
(1)离体状态。
(2)无菌环境。
(3)需要适宜的水分、无机盐、有机营养和激素等。
(4)适宜的温度等条件。
3.不同细胞全能性大小
(1)植物细胞的全能性易于表达,而动物细胞的全能性受到极大限制。
(2)同一生物体细胞全能性的高低:受精卵>生殖细胞>体细胞。
(3)随着细胞分化程度的不断提高,细胞全能性的表达能力逐渐变小。
(4)与细胞的分裂能力呈正相关,即一般分裂能力越强,全能性越大。
![]()
3.下列实例可以说明细胞具有全能性的是( )
A.玉米种子萌发长成新植株
B.皮肤被划破后,伤口重新愈合
C.蜥蜴受攻击断尾后重新长出尾部
D.胡萝卜韧皮部细胞经离体培养产生完整植株
答案 D
解析 玉米种子萌发长成新植株,并非是细胞发育为完整个体,不能说明细胞具有全能性,A错误;皮肤被划破后,伤口重新愈合,并非是细胞发育为完整个体,不能说明细胞具有全能性,B错误;蜥蜴受攻击断尾后重新长出尾部,并非是细胞发育为完整个体或分化成其他各种细胞,不能说明细胞具有全能性,C错误;胡萝卜韧皮部细胞经离体培养产生完整植株,说明胡萝卜韧皮部细胞经植物组织培养可发育为完整个体,能说明细胞具有全能性,D正确。
4.(2022·苏州高一期末)2017年底,我国科学家成功培育出世界首例体细胞克隆猴“中中”和“华华”。下列有关叙述错误的是( )
A.克隆猴是通过细胞核移植技术实现的
B.克隆猴的性状表现与供体猴基本相同
C.克隆猴的成功说明体细胞具有全能性
D.该技术有望增加濒危动物的存活数量
答案 C
解析 克隆猴的成功说明动物体细胞核具有全能性,C错误。
![]()


![]()
题组一 细胞分化
1.同一叶片上有叶肉细胞、表皮细胞和储藏细胞等,这些细胞在形态结构和生理功能上存在差异,是因为( )
A.细胞发生了增殖
B.遗传物质发生改变
C.细胞具有全能性
D.不同细胞中遗传信息的执行情况不同
答案 D
2.(2022·南京高一期末)下列关于细胞分化的叙述,错误的是( )
A.在个体发育的过程中,细胞分化能增加细胞的类型
B.细胞分化使细胞在形态结构和生理功能上发生稳定性差异
C.细胞分化是生物体发育的基础且贯穿整个生命进程
D.细胞分化使各种细胞的遗传物质发生改变
答案 D
解析 细胞分化不会使各种细胞的遗传物质发生改变,D错误。
3.人的胰岛细胞能产生胰岛素,但不能产生血红蛋白,据此推测胰岛细胞中( )
A.只有胰岛素基因
B.有胰岛素基因和其他基因,但没有血红蛋白基因
C.比人受精卵基因要少
D.既有胰岛素基因,也有血红蛋白基因和其他基因
答案 D
解析 胰岛细胞中既含有胰岛素基因也含有血红蛋白基因和其他基因,D正确。
4.有人把能够在所有细胞中表达、维持细胞基本生命活动所必需的基因称为“管家基因”,而把只在特定细胞中表达的基因称为“奢侈基因”。下列相关说法错误的是( )
A.细胞分化是奢侈基因选择性表达的结果
B.ATP水解酶、蛋白质都是管家基因的表达产物
C.人的胰岛素基因和抗体基因都属于奢侈基因
D.根尖分生区细胞分化形成成熟区细胞过程中,奢侈基因的遗传信息改变
答案 D
解析 ATP水解酶、蛋白质在所有细胞中都存在,控制这些物质合成的基因属于管家基因,B正确;根尖分生区细胞分化形成成熟区细胞过程中,奢侈基因表达,但其遗传信息不变,D错误。
5.科学家格登和山中伸弥,在“细胞核重编程技术”领域做出了革命性的贡献。如图为该技术的操作流程模式图。据图判断,以下说法正确的是( )

A.干细胞分化形成的表皮细胞中核DNA数目发生了变化
B.干细胞分化形成的心肌细胞中染色体数目发生了变化
C.造血干细胞属于未分化的细胞
D.某些干细胞可用于治疗因胰岛细胞受到损伤而引起的糖尿病
答案 D
解析 细胞的分化是遗传信息的执行情况不同的过程,分化过程中细胞中的核DNA数目和染色体数目不变,A、B错误;造血干细胞是分化的细胞,但它们不是高度分化的细胞,它们有能力继续分化成其他细胞,如血细胞,C错误;可以通过干细胞分化形成胰岛B细胞,来治疗因胰岛B细胞受损而引起的糖尿病,D正确。
题组二 细胞全能性
6.下列事实中能说明细胞具有全能性的是( )
A.受精卵发育成个体
B.利用乳腺细胞和去核的卵细胞培育克隆羊多莉
C.蝌蚪发育成蛙
D.造血干细胞增殖分化产生各种血细胞
答案 A
解析 将乳腺细胞核移植到去核卵细胞中培育而成的克隆羊“多莉”,证明动物细胞核具有全能性,B错误;蝌蚪发育成蛙属于细胞分化,C错误。
7.(2022·如皋高一期末)下列细胞的全能性最容易表达出来的是( )
A.蛙的口腔上皮细胞 B.蛔虫的受精卵细胞
C.绵羊的卵细胞 D.蚕豆的叶肉细胞
答案 B
8.下列关于细胞全能性的叙述,错误的是( )
A.克隆猴“中中”和“华华”的诞生说明动物细胞核具有全能性
B.生物体内的细胞没有表现出全能性的原因是分化中丢失了大量基因
C.将洋葱根尖细胞培养成完整植株说明已分化的植物细胞具有全能性
D.人体胚胎干细胞的全能性比造血干细胞的全能性高
答案 B
解析 细胞的全能性是指细胞分裂和分化后,仍然具有产生完整有机体或分化成其他各种细胞的潜能和特性,克隆猴“中中”和“华华”的诞生说明动物细胞核具有全能性,A正确;生物体内的细胞没有表现出全能性是因为遗传信息的执行情况不同,在生物体内所有的细胞都是由同一个受精卵分裂分化而来,其中所含的核遗传物质相同,B错误;一般来说,分化程度越高,细胞全能性越低,所以人体胚胎干细胞的全能性比造血干细胞的全能性高,D正确。
![]()
选择题9~10题为单选题,11~13题为多选题。
9.干细胞移植现已成为治疗糖尿病的一种临床技术。自体骨髓干细胞植入胰腺组织后可分化为胰岛样细胞,以替代损伤的胰岛B细胞,达到治疗糖尿病的目的。下列叙述正确的是( )
A.骨髓干细胞与胰岛样细胞的基因组成不同,基因表达产物不同
B.胰腺组织微环境造成骨髓干细胞基因丢失,分化成为胰岛样细胞
C.骨髓干细胞与胰岛样细胞的基因组成相同,遗传信息的执行情况不同形成的蛋白质不同
D.胰腺组织微环境对骨髓干细胞分化无影响,分化是由基因决定的
答案 C
解析 根据题意可知,胰岛样细胞是由骨髓干细胞分化产生的,因此骨髓干细胞与胰岛样细胞的基因组成相同,但是由于遗传信息的执行情况不同,遗传信息的表达产物不同,A错误,C正确;骨髓干细胞增殖分化成为胰岛样细胞过程中,遗传信息的执行情况不同,但是遗传物质并没有发生改变,B错误;题中说“自体骨髓干细胞植入胰腺组织后可分化为胰岛样细胞”,因此胰腺组织微环境对骨髓干细胞分化是有影响的,在此微环境中遗传信息的执行情况不同,D错误。
10.某实验小组选取某生物不同类型的正常细胞,检测其基因表达,结果如图所示。据图分析,下列说法错误的是( )

A.若基因1~8中只有一个是控制核糖体蛋白质合成的基因,则该基因最有可能是基因2
B.图中7种细胞的遗传物质是相同的,但蛋白质的种类不完全相同
C.图中7种细胞中细胞器的种类和数量相同
D.题图可说明遗传信息的执行情况不同
答案 C
解析 由于7种细胞是取自同种生物不同类型的正常体细胞,由同一个受精卵分裂分化而来,它们的遗传物质是相同的,由于遗传信息的执行情况不同,蛋白质的种类不完全相同,B正确;图中7种细胞中所表达的蛋白质不同,说明这7种细胞功能不同,故细胞器的种类和数量不同,C错误;图中7种细胞中基因的表达情况有差异,可用于说明细胞分化的实质,即遗传信息的执行情况不同,D正确。
11.下图表示造血干细胞分化为多种血细胞的示意图,相关叙述正确的是( )

A.该过程体现了造血干细胞具有全能性
B.干细胞分化产生的不同细胞中蛋白质种类有差异
C.干细胞及其分化产生的细胞都具有持续分裂的能力
D.脐带血干细胞可以用于治疗血液系统的疾病
答案 BD
解析 图示造血干细胞没有发育成个体,不能说明造血干细胞能够表现出全能性,A错误;细胞分化的实质是遗传信息的执行情况不同,所以干细胞分化产生的不同细胞中蛋白质种类有差异,B正确;干细胞分化产生的红细胞不可以进行有丝分裂,C错误;脐带血干细胞可以培养并分化成人体的各种细胞,可以用于治疗血液系统的疾病,D正确。
12.某实验室做了下图所示的实验研究,下列相关叙述不正确的是( )
A.肝细胞、神经细胞、上皮细胞中所含遗传物质相同
B.与纤维母细胞相比,经过程a形成的诱导干细胞的全能性较低
C.过程b是诱导干细胞的形态结构和遗传物质发生稳定性差异的过程
D.上述细胞中具有细胞周期的是诱导干细胞和神经细胞
答案 BCD
解析 诱导干细胞的全能性比纤维母细胞高,B错误;过程b是诱导干细胞的分化过程,细胞的形态结构发生稳定性差异,遗传物质没有发生改变,C错误;具有细胞周期的是能进行连续分裂的细胞,神经细胞是高度分化的细胞,已失去了分裂能力,D错误。
13.多能干细胞具有分化出多种细胞的潜能,但发育潜能受到一定的限制。某科研小组将猪的单个体细胞与去核卵细胞放在一起,使两者融合,融合细胞具有分化出多种细胞的潜能。下列分析正确的是( )
A.细胞的分化有利于提高生物体各种生理功能的效率
B.卵细胞中可能含有促进胚胎发育的物质
C.多能干细胞分化出多种细胞是遗传信息的执行情况不同的结果
D.细胞经分裂和分化后,最终只有产生完整的有机体才能体现全能性
答案 ACD
解析 单个体细胞与去核卵细胞放在一起,能融合并分化出多种细胞,说明卵细胞中可能含有促进细胞核(细胞)发育的物质,但是胚胎是多细胞的集合体,胚胎中没有卵细胞,B错误;细胞分化的实质是遗传信息的执行情况不同,C正确;细胞全能性是指细胞分裂和分化后,仍然具有产生完整有机体或分化成其他各种细胞的潜能和特性,D正确。
14.如图是某细胞增殖和分化的概念图,据图回答下列有关问题:

(1)A表示的是________过程,B表示的是________过程。
(2)b、c、d、e具有相同的________________。
(3)若e能合成血红蛋白,则b、c、d都________(填“不能”或“能”)合成,其主要原因是____________________________________________________________。
(4)若a为植物细胞,而d能在体外条件下培养成一个植物体,则说明d具有________性。
(5)a、b、c、d、e这五个细胞相比,细胞的全能性最高的是________。
答案 (1)细胞增殖 细胞分化 (2)遗传信息(或染色体、遗传物质) (3)不能 控制合成血红蛋白的有关基因处于关闭状态 (4)全能 (5)a
解析 (1)A过程表示一个细胞分裂成多个细胞的过程,是细胞增殖过程;B过程表示分裂后的细胞形成各种不同形态结构和生理功能的细胞的过程,是细胞分化过程。(2)细胞分化不会导致遗传物质改变,已分化的细胞都含有保持本物种遗传特性所需要的全套遗传信息,所以b、c、d、e具有相同的遗传信息(或遗传物质)。(3)e能合成血红蛋白,其他种类的细胞内控制合成血红蛋白的基因自然关闭。(4)植物细胞的全能性较高,可以在体外条件下培养成一个植物体。(5)一般分裂能力越强的细胞,全能性越高。a细胞的分裂能力最强,所以全能性最高。
15.科学家将取自胡萝卜根部的单个细胞进行体外培养,可以得到完整的新植株,过程见下图,①~⑥表示操作顺序。请回答问题:

(1)①和②表示将胡萝卜根的一部分分离成为单个细胞,③表示单个细胞进行有丝分裂,分裂后产生的每个细胞染色体数目________(填“相同”或“不同”)。
(2)愈伤组织经过④形成胚状体的过程中,细胞在形态结构和生理功能上逐渐向不同方向发生了变化,这种现象叫______________。
(3)本实验说明胡萝卜根细胞仍具有产生完整有机体或分化成其他各种细胞的潜能,这就是细胞的________。
(4)将黑色绵羊体细胞核移入白色绵羊的去核卵细胞中,能培育出克隆羊多莉。而单独培养黑色绵羊的体细胞则不能得到完整新个体。说明______________________________________。
答案 (1)相同 (2)细胞分化 (3)全能性 (4)已分化的动物体细胞核具有全能性
高中生物苏教版 (2019)必修1《分子与细胞》第二节 细胞——生命活动的基本单位精品第2课时学案设计: 这是一份高中生物苏教版 (2019)必修1《分子与细胞》第二节 细胞——生命活动的基本单位精品第2课时学案设计,共14页。
高中第二节 细胞——生命活动的基本单位优质第1课时学案: 这是一份高中第二节 细胞——生命活动的基本单位优质第1课时学案,共18页。
高中苏教版 (2019)第二节 细胞——生命活动的基本单位优秀第4课时学案: 这是一份高中苏教版 (2019)第二节 细胞——生命活动的基本单位优秀第4课时学案,共14页。

