- 苏教版(2019)高中生物 必修1 第二章 第二节 第4课时 细胞各部分结构分工合作及原核细胞和真核细胞的主要区别(学案+课时对点练 word版含解析) 学案 0 次下载
- 苏教版(2019)高中生物 必修1 第四章 第一节 微专题四 与有丝分裂过程相关的图像和曲线分析(学案+课时对点练 word版含解析) 学案 0 次下载
- 苏教版(2019)高中生物 必修1 第四章 第一节 第2课时 植物细胞的有丝分裂、减数分裂和无丝分裂(学案+课时对点练 word版含解析) 学案 0 次下载
- 苏教版(2019)高中生物 必修1 第四章 第二节 第1课时 细胞分化和细胞全能性(学案+课时对点练 word版含解析) 学案 0 次下载
- 苏教版(2019)高中生物 必修1 第四章 第二节 第2课时 细胞衰老和细胞死亡(学案+课时对点练 word版含解析) 学案 0 次下载
高中第二节 细胞——生命活动的基本单位优质第1课时学案
展开第1课时 细胞增殖与动物细胞的有丝分裂
[学习目标] 1.说明生物体的生长主要是细胞增殖的结果。2.说出细胞周期的概念。3.概述动物细胞有丝分裂的过程,掌握各阶段的主要变化特征。
一、生物体的生长主要是细胞增殖的结果
1.多细胞生物体体积的增大,与细胞数量增多和细胞体积增大有关。
2.生物体的细胞不能无限长大的原因
(1)合适的细胞体积能保证细胞与周围环境进行正常的物质和信息交换,保证细胞内物质运输和信息传递的正常进行。
(2)当细胞体积增加过大时,细胞的相对表面积就变小,细胞与周围环境的物质和信息交换的效率也可能会降低。
(3)当细胞体积增加过大时,会影响细胞核对细胞的控制,不利于细胞生命活动的进行。
判断正误
(1)细胞越大,相对表面积越小,物质运输效率越高( )
(2)细胞表面积与体积的关系是限制细胞不能无限长大的原因之一( )
(3)多细胞生物体的生长依赖于细胞的生长和细胞的增殖( )
答案 (1)× (2)√ (3)√
探究细胞不能无限长大的原因
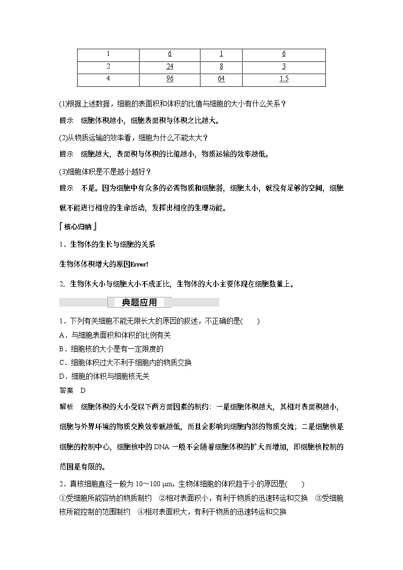
琼脂模拟细胞的实验:将琼脂块切成边长分别为4 cm、2 cm、1 cm的正方体,分别计算它们的表面积和体积以及表面积与体积之比,填入下表:
(1)根据上述数据,细胞的表面积和体积的比值与细胞的大小有什么关系?
提示 细胞体积越小,细胞表面积与体积之比越大。
(2)从物质运输的效率看,细胞为什么不能太大?
提示 细胞越大,表面积与体积的比值越小,物质运输的效率越低。
(3)细胞体积是不是越小越好?
提示 不是。因为细胞中有众多的必需物质和细胞器,细胞太小,就没有足够的空间,细胞就不能进行相应的生命活动,发挥出相应的生理功能。
1.生物体的生长与细胞的关系
生物体体积增大的原因eq \b\lc\{\rc\ (\a\vs4\al\c1(细胞体积增大——细胞生长,细胞数目增多——细胞分裂))
2.生物体大小与细胞大小不成正比,生物体的大小主要体现在细胞数量上。
1.下列有关细胞不能无限长大的原因的叙述,不正确的是( )
A.与细胞表面积和体积的比例有关
B.细胞核的大小是有一定限度的
C.细胞体积过大不利于细胞内的物质交换
D.细胞的体积与细胞核无关
答案 D
解析 细胞体积的大小受以下两方面因素的制约:一是细胞体积越大,其相对表面积越小,细胞与外界环境的物质交换效率就越低,而且会影响到细胞内部的物质交流;二是细胞核是细胞的控制中心,细胞核中的DNA一般不会随着细胞体积的扩大而增加,即细胞核控制的范围是有限的。
2.真核细胞直径一般为10~100 μm,生物体细胞的体积趋于小的原因是( )
①受细胞所能容纳的物质制约 ②相对表面积小,有利于物质的迅速转运和交换 ③受细胞核所能控制的范围制约 ④相对表面积大,有利于物质的迅速转运和交换
A.①② B.③④ C.①④ D.②③
答案 B
解析 细胞体积越大,其相对表面积越小,细胞与外界环境的物质运输效率就越低。另外,细胞核是细胞的控制中心,如果细胞体积太大,细胞核控制细胞各项生命活动的“负担”就会过重。
二、细胞增殖与细胞周期
1.细胞增殖
(1)意义:生物体生长、发育、生殖、遗传的基础。
(2)方式:细胞分裂。真核细胞的分裂方式包括有丝分裂、无丝分裂和减数分裂。有丝分裂是真核生物进行细胞分裂的主要方式,一般将其分为前期、中期、后期和末期。
2.细胞周期
(1)研究方法:放射性同位素标记法。
(2)概念eq \b\lc\{\rc\ (\a\vs4\al\c1(范围:连续分裂的细胞,时间\b\lc\{\rc\ (\a\vs4\al\c1(起点:一次细胞分裂结束,终点:下一次细胞分裂结束)),阶段:))
(3)分裂间期:完成物质准备,主要包括DNA的复制和有关蛋白质的合成,同时细胞适度生长。
(4)分裂期:染色体平均分配,完成细胞的分裂。
判断正误
(1)细胞分裂之前,遗传物质一定要进行复制( )
(2)任何具有分裂能力的细胞都具有细胞周期( )
(3)洋葱的表皮细胞比分生区细胞的增殖周期长( )
(4)细胞分裂产生的子细胞都将进入下一个细胞周期的分裂间期状态( )
答案 (1)√ (2)× (3)× (4)×
分析细胞周期的概念
1.下列细胞是否都有细胞周期?为什么?
①根尖分生区细胞 ②胚胎干细胞 ③皮肤生发层细胞 ④神经细胞 ⑤茎的形成层细胞
提示 ①②③⑤有细胞周期,它们都是连续分裂的细胞;④是高度分化的细胞,不分裂,没有细胞周期。
2.下表是几种细胞的细胞周期的持续时间(t/h),将表格补充完整并分析下列问题:
(1)不同细胞的细胞周期相同吗?
提示 不相同。
(2)不同细胞的分裂间期和分裂期相同吗?
提示 不相同。
(3)根据计算所得的数据,能发现什么规律及其意义?
提示 细胞周期的大部分时间处于分裂间期,分裂间期为细胞分裂进行物质准备,同时细胞适度生长。
(4)下图表示细胞连续分裂的线段图,据图分析回答下列问题:
①图中能表示分裂间期的是哪一段?为什么?
提示 a或c段。因为分裂间期所占的时间比例大。
②图中一个完整的细胞周期怎么表示?
提示 ab段或cd段。
细胞周期及其表示方法
(1)细胞周期不是固定值:不同种类的细胞或者同种细胞的不同生理时期,细胞周期的长短不同。
(2)分裂间期和分裂期前后顺序不能颠倒:细胞周期是分裂间期在前,分裂期在后;分裂间期经历的时间长,分裂期经历的时间短。
(3)分裂间期和分裂期不能间断:分裂间期和分裂期是为了方便研究而人为划分的,事实上它们是一个连续的过程。
知识拓展 分裂间期的物质变化
(1)G1期:又称DNA合成前期,主要进行RNA和有关蛋白质(如DNA聚合酶等)的合成,为S期DNA的复制做准备。
(2)S期:又称DNA合成期,主要进行DNA的复制。
(3)G2期:又称DNA合成后期,发生的是有丝分裂所必需的一些蛋白质的合成。
3.下表为不同种类细胞的细胞周期持续时间(t/h),据表分析,下列相关叙述错误的是( )
A.一个细胞周期包括分裂间期和分裂期
B.甲细胞分裂期的时间比丁细胞的长
C.细胞周期中分裂间期的时间比分裂期的长
D.观察有丝分裂过程时选择丙类型的细胞最好
答案 D
解析 连续分裂的细胞,从一次细胞分裂结束开始,经过物质准备,直到下一次细胞分裂结束为止的过程,称为一个细胞周期,包括分裂间期和分裂期,A正确;根据表格可知,不同的细胞的分裂间期时间都比分裂期长,C正确;观察有丝分裂过程是选择分裂期占细胞周期的比例越大越好,因此选乙细胞较好,D错误。
4.(2022·淮安高一期末)科学家在观察细胞有丝分裂的过程中,发现细胞增殖具有一定的周期性。甲、乙两图可分别示意细胞周期,下列关于细胞周期的说法正确的是( )
A.细胞周期的大部分时间都处于分裂期
B.机体内所有的体细胞都处于细胞周期中
C.细胞周期可由图甲中的b+c段或图乙的A→B→A表示
D.连续分裂的真核细胞,分裂间期结束后开始进入有丝分裂期
答案 D
解析 细胞分裂间期较分裂期时间更长,因此细胞周期的大部分时间处于分裂间期,A错误;成熟的红细胞、神经细胞等细胞不分裂不具有细胞周期,因此并不是机体内所有的体细胞都处于细胞周期中,B错误;一个细胞周期是连续分裂的细胞从一次细胞分裂结束开始,经过物质准备,直到下一次细胞分裂结束为止的过程,图中a和c表示分裂间期,b和d表示分裂期,B→A表示分裂间期,A→B表示分裂期,因此细胞周期为图甲中的a+b段或c+d段或图乙的B→A→B,C错误。
三、动物细胞的有丝分裂
1.着丝粒和着丝点:是染色体结构的重要组成部分,着丝粒连接两条姐妹染色单体;在电镜下,着丝点为圆盘状结构,其外侧主要与纺锤体微管相连,内侧与着丝粒相互交织。
2.中心体:常在细胞分裂间期进行复制。
3.纺锤体:主要由微管及其结合蛋白组成,动物细胞分裂前期星射线的形成和两个中心体向两极的运动,标志着纺锤体装配的开始。
4.动物细胞分裂间期和有丝分裂各时期的变化特点
判断正误
(1)核膜、核仁的消失发生在中期( )
(2)有丝分裂后期,在纺锤丝的牵引下,着丝粒分裂成两个,染色体数量加倍( )
(3)赤道面形成的时期发生在末期( )
(4)间期染色体复制后染色体的数目加倍( )
(5)有丝分裂过程中,周期性消失和重建的细胞结构有核膜、核仁、染色体、纺锤体( )
答案 (1)× (2)× (3)× (4)× (5)×
一、分析有丝分裂过程中染色体的行为变化规律
1.根据下图回答问题:
(1)图中由A到B变化的原因是什么?发生在细胞分裂的什么时期?
提示 DNA复制;发生在细胞分裂间期。
(2)由B到C发生了什么变化?发生在细胞分裂的什么时期?变化的意义是什么?
提示 染色质高度螺旋化(凝缩)、缩短变粗形成染色体;发生在细胞分裂前期;有利于染色体的分离。
(3)和A相比,C的染色体数目有没有变化?其中的1和2是什么关系?
提示 没有;1和2是两条姐妹染色单体。
(4)连接1和2的结构是什么?
提示 着丝粒。
2.分析图1和图2,回答下列问题。
(1)图1说明姐妹染色单体的分离是不是纺锤丝的牵引,为什么?
提示 不是。姐妹染色单体的分离的原因是分离酶降解黏连蛋白,使黏连蛋白复合体分裂。
(2)图2说明染色体在纺锤丝的作用下如何移向细胞两极?
提示 组成纺锤丝的微管二聚体逐步解聚,使纺锤丝不断缩短,从而牵引染色体移动。
二、分析有丝分裂过程中染色体数目的变化规律
1.假设一个二倍体动物细胞中染色体和核DNA数均为2n,回答下列问题。
(1)将下表补充完整
(2)根据上述表中数据在下面的坐标图中画出进行有丝分裂细胞的细胞周期中染色体和核DNA的数量变化曲线。
提示 如图所示
2.有丝分裂过程中,细胞内核DNA分子数和染色体数加倍分别发生的时期和原因?姐妹染色单体何时形成,何时消失?
提示 细胞内核DNA分子数加倍发生在间期,原因是DNA复制;染色体数加倍发生在后期,原因是着丝粒分裂。姐妹染色单体形成于间期(染色体复制),消失于后期(着丝粒分裂)。
1.一个细胞周期中细胞内染色体、核DNA数目等的变化(以二倍体生物为例,体细胞中核DNA数为2c,染色体数为2n)
2.细胞分裂间期和有丝分裂过程中的数量变化
(1)细胞周期中的“加倍”
(2)有丝分裂过程中的“减半”——细胞分裂成两个子细胞,导致核DNA和染色体数量减半。
(3)姐妹染色单体形成的时期——细胞分裂间期,姐妹染色单体消失的时期——有丝分裂后期。
5.如图为动物细胞的有丝分裂示意图,下列叙述不正确的是( )
A.该细胞处于有丝分裂中期
B.该细胞中含有4条染色单体
C.①和②是两条姐妹染色单体
D.③将在后期分裂为2个
答案 B
解析 图示细胞有4条染色体,8条染色单体,B错误。
6.(多选)图中甲、乙两图表示某生物的体细胞分裂间期和有丝分裂过程中染色体行为变化示意图,曲线①②为核DNA含量变化图。下列叙述错误的是( )
A.图甲对应曲线①中的CD段,对应曲线②中的FG段
B.图乙为细胞分裂后期图,这一时期两曲线有不同的变化
C.图甲所示变化在光学显微镜下能够清晰地观察到
D.甲中细胞染色体由一条变为两条
答案 CD
解析 图甲表示DNA的复制,对应曲线①中的CD段,对应曲线②中的FG段,A正确;图乙为着丝粒分裂,是细胞分裂后期图,这一时期曲线①一个细胞内的核DNA含量不变,而曲线②一条染色体上的DNA分子数减半,两曲线有不同的变化,B正确;图甲表示DNA复制,处于分裂间期,此时为染色质丝的状态,这种变化在光学显微镜下难以观察到,C错误;甲中细胞有一条染色体,两条染色单体,D错误。
题组一 细胞的生长和增殖的周期性
1.(2021·南京师大附中高一期末)大象心脏平均重12 公斤,小鼠心脏平均重量不到10 g,差别如此大的原因是( )
A.细胞大小 B.细胞数目
C.表面积大小 D.细胞核大小
答案 B
2.多细胞生物体中,细胞不能无限长大,也不能无限缩小,下列叙述错误的是( )
A.细胞体积越大物质运输效率越低
B.不同生物细胞体积大小相差很大
C.细胞受细胞核所能控制的范围制约不能无限长大
D.细胞器和酶等需要一定的空间,使细胞不能无限缩小
答案 B
解析 不同生物细胞体积大小相差很小,细胞数量相差很大,B错误。
3.如图表示细胞分裂的一个细胞周期,下列相关说法正确的是( )
①一个细胞周期是从一次细胞分裂开始,到该次分裂结束为止
②乙→甲的过程表示分裂期
③一个细胞周期是指甲→甲的全过程
④一个细胞周期是指乙→乙的全过程
A.②④ B.④ C.①③ D.①④
答案 B
解析 一个细胞周期是指连续分裂的细胞从一次细胞分裂结束开始,经过物质准备,直到下一次细胞分裂结束为止,①错误;甲→乙为分裂期,②错误;一个细胞周期是指乙→乙的全过程,③错误,④正确。
4.细胞周期可用如下示意图来表示,对下图描述错误的是( )
A.a代表分裂间期
B.只有连续分裂的细胞才具有细胞周期
C.不同生物细胞中细胞周期的时长可能不同
D.b段主要发生了DNA复制和相关蛋白质的合成
答案 A
解析 分裂间期时间较长,b、d可表示分裂间期,A错误。
题组二 动物细胞的有丝分裂
5.高等动物细胞有丝分裂前期的显著变化是( )
A.纺锤体消失 B.着丝粒分裂
C.出现染色体 D.细胞质膜向内凹陷
答案 C
6.如图为某种生物细胞有丝分裂过程中某一时期的图像,下列有关叙述不正确的是( )
A.该生物为一种动物
B.图中含有8条染色单体,8个DNA分子
C.该细胞中含有4个中心粒
D.该细胞处于有丝分裂的后期
答案 B
解析 据图分析,该细胞没有细胞壁,但是有中心体,所以是动物细胞,A正确;细胞中有8条染色体,8个核DNA分子,不含染色单体,B错误;每个中心体是由两个互相垂直的中心粒及周围物质构成的,图示含有两个中心体,四个中心粒,C正确;该细胞中着丝粒分裂,姐妹染色单体分离,处于有丝分裂后期,D正确。
7.如图中细胞类型是依据核DNA数、染色体数的数量关系绘制成的柱状图。下列有关叙述正确的是( )
A.细胞a处于有丝分裂前期
B.细胞c处于有丝分裂后期
C.细胞a中染色体数目最多
D.细胞b中染色单体数为4n
答案 C
解析 细胞a中染色体和核DNA数均为4n,是正常体细胞的二倍,处于有丝分裂后期、末期,此时细胞中染色体数目最多,A错误,C正确;细胞c中一条染色体中含有两个DNA分子,处于有丝分裂的前期或中期,B错误;细胞b中一条染色体含有一个DNA分子,不含有染色单体,D错误。
8.如图为某二倍体生物的体细胞有丝分裂过程中,染色体和核DNA数量的变化曲线。下列相关叙述错误的是( )
A.a→b变化的原因是DNA的复制
B.c→d、g→h的变化的时期相同
C.e→f变化的原因是着丝粒一分为二
D.b→c、f→g染色体数目均为4n
答案 D
解析 a→b变化的原因是细胞核中DNA的复制导致核DNA的数量加倍,每条染色体上的DNA数由1变为2,A正确;c→d细胞核DNA数量减半的时期是有丝分裂末期,形成子细胞时,g→h染色体数减半也发生在有丝分裂末期,形成子细胞时,二者变化时期相同,B正确;e→f细胞染色体数加倍,在有丝分裂后期着丝粒分裂,姐妹染色单体分离,染色体数加倍,C正确;b→c表示有丝分裂G2期、前期、中期、后期、末期,在G2期、前期和中期时,一条染色体上有两条DNA,故染色体数应该是2n,在后期、末期时,染色体数是4n,f→g染色体数量为4n,D错误。
选择题9~10题为单选题,11~13题为多选题。
9.研究者提取了一些培养的肿瘤细胞,测出它们的染色体数和核DNA分子数,结果如图所示。下列分析错误的是( )
A.a组细胞中有的可能刚进入分裂间期
B.b组细胞的细胞核内正在进行DNA复制
C.c组细胞中,每条染色体上都含有两个姐妹染色单体
D.一个细胞周期可以表示为a→b→c
答案 D
解析 根据图示分析可知,a组细胞中染色体数目和核DNA分子数目均为2n,有的细胞可能刚进入间期,还未开始复制,A正确;b组细胞中DNA含量位于2n~4n之间,说明正在进行DNA的复制,应该处于分裂间期,B正确;c组细胞中染色体数目为2n,核DNA分子数为4n,此时每条染色体上都含有两个姐妹染色单体,C正确;细胞周期是指连续分裂的细胞,从一次细胞分裂结束开始,经过物质准备,直到下一次细胞分裂结束为止,故图中一个细胞周期可能是a→b→c→a,D错误。
10.下图1表示一个细胞周期所用的时间,图2表示连续分裂的细胞相邻的两个细胞周期图。下列叙述中,正确的是( )
①一个细胞周期是指乙→乙的全过程
②在高等植物细胞内,两组中心粒之间发射出星射线形成纺锤体发生在甲→乙过程
③c、d两段都要消耗ATP
④b段的主要变化是DNA散乱分布于纺锤体中央及有关蛋白质的合成
A.①④ B.②③ C.①③ D.③④
答案 C
解析 在高等植物细胞内,没有中心体,②错误;c段表示间期,d段表示分裂期,两段分别进行不同的生命活动,都要消耗ATP,③正确;b段表示分裂期,分为前期、中期、后期和末期,前期的主要特征是核膜解体、核仁消失,染色体看似散乱地分布在细胞中,且有关蛋白质的合成发生在分裂间期,④错误。
11.如图是某二倍体动物细胞分裂过程中每条染色体上的DNA含量变化图解。下列有关叙述错误的是( )
A.ab段进行DNA的复制
B.bc段无染色单体存在
C.cd段变化的原因是细胞质分裂
D.该图可以表示蛙的体细胞的有丝分裂过程
答案 BC
解析 ab段进行DNA的复制使DNA含量加倍,因此每条染色体上的DNA含量由1变为2,A正确;bc段每条染色体含有2个DNA分子,说明这一阶段存在染色单体,B错误;cd段变化的原因是着丝粒分裂,C错误。
12.(2022·苏州高一期末)下图中甲、乙、丙表示洋葱根尖分生区细胞增殖过程中不同时期染色体和染色单体的数量关系。下列有关叙述正确的是( )
A.甲时期细胞中,中心体发出星射线形成纺锤体
B.乙时期细胞中,每条染色体上有两个DNA分子
C.丙时期是观察细胞中染色体形态和数量的最佳时期
D.乙→丙过程中发生了着丝粒分裂和姐妹染色单体的分离
答案 BD
解析 洋葱为高等植物,无中心体,A错误;据图分析,乙所处时期染色单体数是染色体数的两倍,即每条染色体上有两个DNA分子,B正确;有丝分裂中期是观察细胞中染色体形态和数量的最佳时期,而丙所处的时期为有丝分裂后期、末期,C错误;由分析可知,乙可表示有丝分裂前期、中期,丙可表示有丝分裂后期、末期,因此乙→丙过程中发生了着丝粒分裂和姐妹染色单体的分离,D正确。
13.如图是细胞周期示意图,其中S期为DNA合成期,M期为细胞分裂期。下列相关叙述正确的是( )
A.与G1期相比G2期结束时细胞中染色体数量加倍
B.M期细胞中核膜、核仁会出现周期性变化
C.选择 M 期细胞可以清晰地观察到细胞中央的赤道面
D.低温处理生长的洋葱根尖,可使分生区细胞更多处于M期
答案 BD
解析 在有丝分裂后期,因着丝粒的分裂染色体数量加倍,A错误;M期是分裂期,前期核膜、核仁解体;末期核膜、核仁重新出现,B正确;赤道面不是细胞的一种结构,并不真实存在,因而观察不到,C错误;低温会影响酶的活性,使细胞分裂停留在分裂期,因而处于M期的细胞会增多,D正确。
14.某细胞研究所对小鼠肠上皮细胞进行体外培养,测定细胞周期中各阶段的时长,结果如表所示,请回答下列问题:
(1)在电镜下观察处于M期的细胞,可见细胞__________发出____________,形成纺锤体。
(2)用含放射性同位素的胸苷(DNA复制的原料之一)短期培养小鼠肠上皮细胞后,处于S期的细胞都会被标记。洗脱含放射性同位素的胸苷,换用无放射性的新鲜培养液培养,定期检测。预计最快约________h后会检测到被标记的M期细胞,再经过4小时被标记的M期细胞数占M期细胞总数的________(填百分数)。
(3)若向培养液中加入过量胸苷,处于S期的细胞立刻被抑制,而处于其他时期的细胞不受影响。预计加入过量胸苷约________h后,细胞都将停留在S期。
答案 (1)中心体 星射线 (2)2.2 100%
(3)7.4
解析 (1)动物细胞有丝分裂过程中,中心体发出星射线形成纺锤体。(2)细胞周期中S期与M期之间隔着G2期,因而最快检测到被标记的M期细胞的时间就是G2期经历的时间(2.2 h)。M期为1.8 h,故再经过4 h被标记的M期细胞数占M期细胞总数的100%。(3)加入过量胸苷后,只有处于S期的细胞被抑制;刚结束S期的细胞,经过G2、M、G1期后再次到达S期后受到抑制,经历的时间为2.2+1.8+3.4=7.4(h)。其他各期细胞达到S期的时间均短于该时间,故加入胸苷7.4 h后细胞都将停留在S期。
15.(2022·淮安高一期末)如图表示某生物有丝分裂过程某时期的细胞示意图(图甲),以及细胞分裂过程中有关物质含量变化的坐标图(图乙)。请回答有关问题:
(1)图甲中①与②称为__________________;其细胞中染色体数目与核DNA分子数以及染色单体数之比为__________________。
(2)图乙实线表示细胞中_________的数量变化;图甲所示细胞大致位于图乙的线段是______。
(3)图乙中出现bc段的原因是______________________________________________________。
答案 (1)姐妹染色体单体 4∶8∶8(或1∶2∶2)
(2)核DNA BC (3)着丝粒分裂(姐妹染色体单体分离)
解析 (1)据图分析可知,图甲中①与②由同一个着丝粒连接,称为姐妹染色单体。(2)图乙中实线部分有斜线表示DNA的复制过程,故表示细胞中核DNA的数量变化;图甲所示细胞处于有丝分裂中期,大致位于图乙的线段是BC。(3)图乙中出现bc段的原因是着丝粒分裂,姐妹染色体单体分离,细胞中染色体数目暂时加倍。琼脂块边长/cm
表面积/cm2
体积/cm3
表面积与体积之比
1
6
1
6
2
24
8
3
4
96
64
1.5
细胞类型
分裂间期
分裂期
细胞周期
分裂间期/细胞周期
蚕豆根尖分生区细胞
15.3
2.0
17.3
88.4%
小鼠十二指肠上皮细胞
13.5
1.8
15.3
88.2%
人的肝细胞
21
1
22
95.5%
人的宫颈癌细胞
20.5
1.5
22
93.2%
项目
直线图
扇形图
图形
分裂间期
a、c
a
分裂期
b、d
b+c+d+e
一个细胞周期
a+b、c+d
a+b+c+d+e
细胞类型
分裂间期
分裂期
细胞周期
甲
15.3
2.0
17.3
乙
13.5
1.8
15.3
丙
21
1
22
丁
20.5
1.5
22
项目
示意图
主要特点
分裂间期
主要完成DNA的复制和有关蛋白质的合成,中心体复制,细胞适度生长
分裂期
前期
复制后的染色质经螺旋化(凝缩)等过程,逐渐变短变粗,形成在光学显微镜下可辨的染色体,每条染色体含有两条姐妹染色单体,由一个着丝粒相连接;核仁逐渐消失、核膜解体;两个中心体分别移向细胞两极,并发出星射线形成纺锤体
中期
每条染色体上的着丝点与纺锤丝相连,在纺锤丝等结构的作用下,每条染色体的着丝粒排列在细胞中央的赤道面上;此时,细胞中染色体的形态比较清晰,是计数染色体数量的适宜时期
后期
每条染色体中的两条姐妹染色单体分离,形成两组数量均等的染色体,在纺锤丝的作用下分别向细胞两极移动
末期
到达细胞两极的染色体逐渐变为染色质;纺锤体消失;核膜、核仁重新出现;在赤道面处细胞质膜向内凹陷,将细胞质一分为二,一个亲代细胞缢裂成两个体积基本相等的子代细胞
时期
项目
间期
前期
中期
后期
末期
染色体数
2n
2n
2n
4n
4n→2n
核DNA数
2n→4n
4n
4n
4n
4n→2n
项目
时期
染色体形态变化
核DNA数目
染色体数目
染色单体数目
分裂间期
2c→4c
2n
0→4n
分裂前期
4c
2n
4n
分裂中期
4c
2n
4n
分裂后期
4c
4n
0
分裂末期
4c→2c
4n→2n
0
成分或结构
时期
原因
DNA
间期
DNA复制
染色体
后期
着丝粒分裂
中心体
间期
中心体复制
细胞核
末期
新核膜已经形成,细胞质尚未分裂
分裂时期
分裂间期
分裂期
合计
G1
S
G2
M
时长(h)
3.4
7.9
2.2
1.8
15.3
高中生物苏教版 (2019)必修1《分子与细胞》第二节 细胞——生命活动的基本单位精品第2课时学案设计: 这是一份高中生物苏教版 (2019)必修1《分子与细胞》第二节 细胞——生命活动的基本单位精品第2课时学案设计,共14页。
高中生物苏教版 (2019)必修1《分子与细胞》第二节 细胞——生命活动的基本单位优秀第1课时学案设计: 这是一份高中生物苏教版 (2019)必修1《分子与细胞》第二节 细胞——生命活动的基本单位优秀第1课时学案设计,共14页。
生物必修1《分子与细胞》第二节 细胞——生命活动的基本单位优秀第2课时学案: 这是一份生物必修1《分子与细胞》第二节 细胞——生命活动的基本单位优秀第2课时学案,共16页。

