高中人教版 (2019)第一节 电离平衡优质课件ppt
展开第三章 水溶液中的离子反应与平衡
人教版 高中化学 必修一
第一节 电离平衡
目录
一 、课标要求
二 、思考交流
三 、活学活用
四 、问题探究
1.了解强、弱电解质的概念及与物质类别、结构的关系。 2.了解常见的强、弱电解质及其在水溶液中的电离。 3.初步掌握弱电解质的电离平衡。 4.了解电离平衡常数,从定量角度了解弱酸相对强弱;
课标要求
盐酸常用于卫生洁具的清洁或除去水垢。我们知道醋酸的腐蚀性比盐酸小,比较安全,为什么不用醋酸代替盐酸呢?
情境课堂
能导电
都不导电
思考交流
1、能导电的物质都是电解质吗?提示:不是。电解质必须是化合物,像金属单质和电解质溶液均导电,但它们都不是化合物,所以也不是电解质。
课标要求
1、判断以下几种说法是否正确,并说明原因
1.石墨、铜能导电,所以是电解质。2.由于BaSO4不溶于水,所以不是电解质3.盐酸能导电,所以盐酸是电解质。4.Cl2、SO2、NH3、Na2O溶于水可导电,所以均为电解质。5.盐酸、NaCl溶液是电解质
0.1mol/L
0.1mol/L
0.1mol/L
0.1mol/L
反应剧烈,产生大量气泡
反应不剧烈,产生气泡较慢
CH3COOH在水中电离示意图部分电离
HCl在水中电离示意图完全电离
实验表明:相同物质的量浓度的盐酸与醋酸的pH、导电能力及与活泼金属反应的剧烈程度都有差别,这说明两种酸中H+浓度是不同的,即HCl和CH3COOH的电离程度不同。
电解质
弱电解质
部分电离
强电解质
完全电离
电离过程
电离程度
溶液组成
不可逆、无平衡
可逆、有平衡
只有阴、阳离子
阴阳离子和弱电解质分子
一、强、弱电解质的比较
2、难溶的电解质都是弱电解质,易溶的电解质都是强电解质吗?提示:不是。难溶、易溶是指物质溶解度的大小,而强电解质和弱电解质是根据电解质在水中的电离程度区分的,这是两个不同的概念,无必然的联系。
思考交流
2、强弱电解质的物质类别
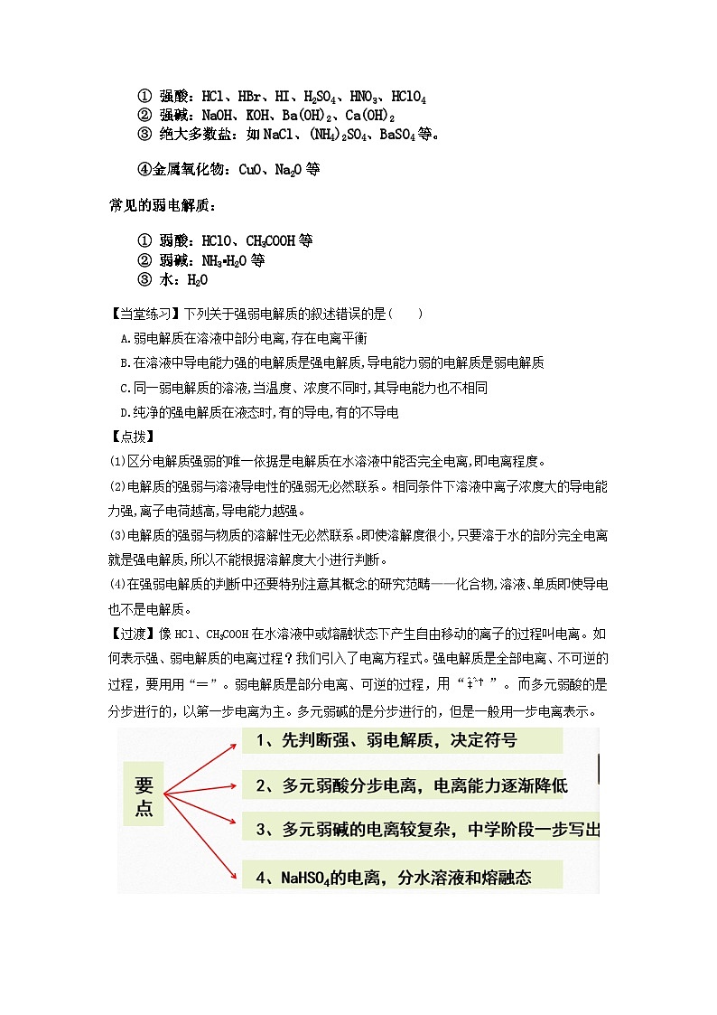
常见的强电解质:①强酸:HCl、HBr、HI、H2SO4、HNO3、HClO4②强碱:NaOH、KOH、Ba(OH)2、Ca(OH)2③绝大多数盐:如NaCl、(NH4)2SO4、BaSO4等。④金属氧化物:CuO、Na2O等
常见的弱电解质:①弱酸:HClO、CH3COOH等②弱碱:NH3▪H2O等③水:H2O
2、下列物质的分类组合全部正确的是( ) 解析:A、C选项中的Cu、Cl2是单质,既不是电解质,也不是非电解质;D选项中的CH3COOH是弱电解质。答案:B
活学活用
3、下列关于强弱电解质的叙述错误的是( ) A.弱电解质在溶液中部分电离,存在电离平衡 B.在溶液中导电能力强的电解质是强电解质,导电能力弱的电解质是弱电解质 C.同一弱电解质的溶液,当温度、浓度不同时,其导电能力也不相同 D.纯净的强电解质在液态时,有的导电,有的不导电
B
活学活用
点拨:对强电解质和弱电解质的正确理解(1)区分电解质强弱的唯一依据是电解质在水溶液中能否完全电离,即电离程度。(2)电解质的强弱与溶液导电性的强弱无必然联系。相同条件下溶液中离子浓度大的导电能力强,离子电荷越高,导电能力越强。(3)电解质的强弱与物质的溶解性无必然联系。即使溶解度很小,只要溶于水的部分完全电离就是强电解质,所以不能根据溶解度大小进行判断。(4)在强弱电解质的判断中还要特别注意其概念的研究范畴——化合物,溶液、单质即使导电也不是电解质。
3、电解质的电离方程式的书写
强等号、弱可逆;多元弱酸分步写,多元弱碱一步写
要点
1、先判断强、弱电解质,决定符号
2、多元弱酸分步电离,电离能力逐渐降低
3、多元弱碱的电离较复杂,中学阶段一步写出
4、NaHSO4的电离,分水溶液和熔融态
3、写出下列电解质电离的方程式CH3COOH、 HCl、 H2SO4 、 H2CO3、 NaOH、Cu(OH)2 、NH3▪H2O 、CH3COONH4、K2CO3、KHCO3、KHSO4
活学活用
3、冰醋酸加水稀释的过程中微粒的变化包含哪些过程?
问题探究
二、弱电解质的电离
醋酸在电离过程中各微粒浓度的变化
CH3COOH CH3COO - + H+
0
0
最大
不变
不变
不变
4、开始时V离子化 和 V分子化怎样变化?
当V离子化 = V分子化时,可逆过程达到一种什么样的状态?
你能画出这个过程的V~t图吗?
问题探究
1、电离平衡的建立
三、电离平衡:
1、电离平衡:在一定条件 (如温度,浓度) 下,当电解质分子离解成离子的速率和离子结合成分子的速率相等时,溶液中各组分的浓度不变,电离过程就达到了平衡状态,这种状态叫做电离平衡状态。
5、分析一元弱酸(设化学式为HA)、一元弱碱(设化学式为BOH)的电离平衡过程,并完成下列问题: 1、写出弱酸、弱碱的电离方程式;2、填写下表的空白。
最小
最小
最大
变大
变大
变小
不变
不变
不变
最大
最大
最小
变小
变小
变大
达到平衡时
6、弱电解质的电离达到平衡后,电离平衡有何特征?试根据化学平衡特征分析。
电离平衡特征:
逆、等、动、定、变
吸:
弱电解质的电离过程是吸热的
问题探究
7、向0.1mol/L CH3COOH溶液加入下列物质,平衡如何移动,c(H+)、c(CH3COO-)、pH如何变化?
增大
增大
减小
增大
逆方向
减小
减小
逆方向
增大
减小
增大
正方向
思考交流
温度对醋酸的电离平衡有何影响?你能否设计实验加以探究呢?
1、将0.1mol/L CH3COOH溶液加热,测定加热前后pH的变化。
实验探究
结论:升温有利于醋酸的电离。
某校化学活动小组为探究温度对醋酸电离的影响,进行如下实验: 分别用灵敏pH计测定浓度为0.1mol/L CH3COOH溶液由10 ℃加热至50 ℃ pH的变化情况,发现开始时pH逐渐减小,后逐渐增大。 从以上实验中你能得出怎样的结论。
解析:弱电解质的电离为吸热的,升温有利于弱电解质的电离。
资料查阅: 加水稀释,对醋酸的电离平衡有何影响?
结论:对弱电解质溶液加水稀释,有利于电离,即 电离平衡正向移动。
课后阅读P42“科学视野—电离平衡常数”,试跟据所学平衡常数知识加以解释。
提示:Q与K的比较判断
① 温度: 由于弱电解质的电离是吸热的,因此升高温度,电离平衡将向电离方向移动,弱电解质的电离程度将增大。
②浓度: 加水稀释弱电解质溶液,电离平衡向右移动,电离程度增大。
四、影响电离平衡的因素
(1)内因:电解质本性。通常电解质越弱,电离程度越小。
(2)外因:溶液的浓度、温度等。
在弱电解质溶液中加入能与弱电解质电离产生的某种离子反应的物质时,可使平衡向电离的方向移动。
④化学反应
在弱电解质溶液中加入同弱电解质具有相同离子的强电解质时,电离平衡向逆反应方向移动。
③同离子效应
四、影响电离平衡的因素
下列改变对电离平衡的影响
在0.1mol/mol的氨水溶液中,存在如下电离平衡: NH3·H2O NH4++OH-(正反应为吸热反应)在此平衡体系中,若按下列情况变动,请将变化情况(填增大、减小、向左、向右)填入表中。
问题探究
右
右
右
左
左
右
增大
增大
增大
增大
减小
减小
减小
增大
减小
增大
增大
减小
增大
增大
减小
增大
增大
增大
NH3·H2O NH4+ + OH- (正反应为吸热反应)
右
右
4、0.1mol/L的CH3COOH溶液中 CH3COOH CH3COO- + H+,对于该平衡,下列叙述正确的是( ) A.加水时,平衡向逆反应方向移动 B.加入少量NaOH固体,平衡向正反应方向移动 C.加入少量0.1mol/L盐酸,溶液中c(H+)减小 D.加入少量CH3COONa固体,平衡向正反应方向移动
B
问题探究
填表:0.1mol/L 的 CH3COOH 溶液 CH3COOH CH3COO- + H+
(提示:电离吸热)
逆
逆
正
正
正
增大
增大
减小
减小
增大
减小
减小
减小
减小
增大
活学活用
什么是电离平衡常数?影响电离平衡常数的因素是什么?电离平衡常数有什么作用?
问题探究
五、电离常数
(2)影响电离平衡常数的因素是什么?
(1)对于一元弱酸 HA H++A- 写出其电离常数表达式
根据化学平衡常数的知识自学思考:
本身性质和温度;
温度越高,K 越大
平衡浓度
结论:酸性: CH3COOH H2CO3 H3BO3
25℃ Ka1: 1.75×10-5 > 4.4×10-7 > 5.8×10-10
电离平衡常数的意义
[实验3-2]向 0.1mol/LCH3COOH、饱和硼酸溶液中分别加入等浓度的碳酸钠溶液,观察现象,并比较三种酸 ( CH3COOH、硼酸、碳酸 ) 的酸性强弱。
>
>
表示电离程度的相对大小,一般 K 值越大,电离程度越大,相应酸 (碱)的酸(碱)性越强
实验探究
试根据课本P42中“一些弱酸和弱碱的电离平衡常数” 比较它们的相对强弱。
草酸>磷酸>柠檬酸>碳酸
1.表示方法2. K的意义 表示弱电解质的电离能力。一定温度下, K值越大,弱电解质的电离程度 。
越大
H3PO4
H+ + H2PO4- Ka1=7.1×10-3mol/L
H2PO4-
H+ + HPO42- Ka2=6.2×10-8mol/L
HPO42-
H+ + PO43- Ka3=4.5×10-13mol/L
多元酸水溶液的酸性主要由第一步电离决定,且各级电离常数逐级减小且一般相差很大
酸性强弱顺序:HF > CH3COOH > HCN
K 服从化学平衡常数的一般规律,受温度影响,温度一定,弱电解质具有确定的平衡常数。
Ka (HCN)=6.2×10-10mol/L
Ka(CH3COOH)=1.7×10-5mol/L
Ka(HF)=6.8×10-4mol/L
根据给出的三种酸的电离平衡常数,判断这三种酸的强弱?
注意:电离常数大小的比较需在同一温度下进行。
1、弱电解质的电离常数表达式中的c(A 十)、 c(B-) 和c(AB) 均为达到电离平衡后各粒子在溶液中的浓度值。
2、当温度一定时,其电离常数是定值。
3、电离常数的大小反映强弱电解质的电离程度。K值越大,弱电解质越易电离,其对应的弱酸(弱碱)越强。
4、多元弱酸是分步电离的,一级电离常数程度最大,一般有K1 》K2 》K3。
若C(H+)为0.1mol/L的盐酸和醋酸1L,情况如何?
1. 有H+浓度相同、体积相等的三种酸:a. 盐酸 b. 硫酸 c. 醋酸,同时加入足量的锌,则开始反应时速率_______ ,反应完全后生成H2的质量________。(用<、=、> 表示)
a=b
活学活用
2、0.1 mol·L-1 CH3COOH溶液中,存在电离平衡CH3COOH H++CH3COO-。经测定溶液中c(CH3COO-)为1.4×10-3 mol·L-1,此温度下醋酸的电离常数Ka= 。
1.96×10-5
电离常数的定量计算
活学活用
课程结束
化学选择性必修1第一节 电离平衡一等奖ppt课件: 这是一份化学选择性必修1<a href="/hx/tb_c4002426_t3/?tag_id=26" target="_blank">第一节 电离平衡一等奖ppt课件</a>,文件包含第一节弱电解质的电离ppt、实验3-1盐酸与醋酸的电离程度的比较mp4、实验3-2强酸制弱酸mp4等3份课件配套教学资源,其中PPT共18页, 欢迎下载使用。
高中化学人教版 (2019)选择性必修1第一节 电离平衡优秀ppt课件: 这是一份高中化学人教版 (2019)选择性必修1第一节 电离平衡优秀ppt课件,文件包含312电离平衡常数练习解析版docx、312电离平衡常数练习原卷版docx等2份课件配套教学资源,其中PPT共0页, 欢迎下载使用。
人教版 (2019)选择性必修1第一节 电离平衡完美版ppt课件: 这是一份人教版 (2019)选择性必修1第一节 电离平衡完美版ppt课件,文件包含人教版高中化学选择性必修一312《电离平衡常数》课件pptx、人教版高中化学选择性必修一312《电离平衡常数》学案docx等2份课件配套教学资源,其中PPT共43页, 欢迎下载使用。

