高中化学人教版 (2019)必修 第一册第一节 物质的分类及转化教案
展开
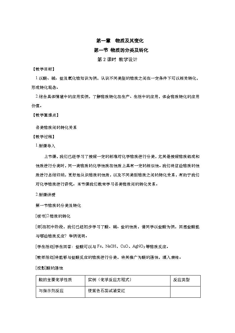
第一章 物质及其变化
第一节 物质的分类及转化
第2课时 教学设计
【教学目标】
1.以酸、碱、盐及氧化物知识为例,认识不同类型的物质之间在一定条件下可以相关转化,形成转化观念。
2.结合具体情境中的应用实例,了解物质转化在生产、生活中的应用,体会物质转化的应用价值。
【教学重难点】
各类物质间的转化关系
【教学过程】
1.新课导入
上节课,我们已经学习了按照一定的标准对化学物质进行分类,尤其是按照物质组成和性质进行分类时,同一类物质的化学性质在性质上具有一定的相似性。我们将这些物质的性质进行总结归纳,更好地认识物质的性质,以及不同类别物质之间的转化关系,有助于我们对化学物质进行研究。本节课我们就来学习各类物质间的转化关系。
2.新课讲授
第一节物质的分类及转化
[板书]2.物质的转化
[师]在初中阶段,我们已经初步学习了酸、碱、盐的性质,请同学以盐酸为例,回想盐酸能与哪些物质反应?举例说明。
[学生活动]学生回答:盐酸可以与Fe、NaOH、CuO、AgNO3等物质反应。
[教师活动]将能够与盐酸反应的物质进行分类,将其推广为酸的通性,填入表格。
[投影]酸的通性
酸的主要化学性质
实例(化学反应方程式)
反应类型
与指示剂反应
使紫色石蕊试液变红
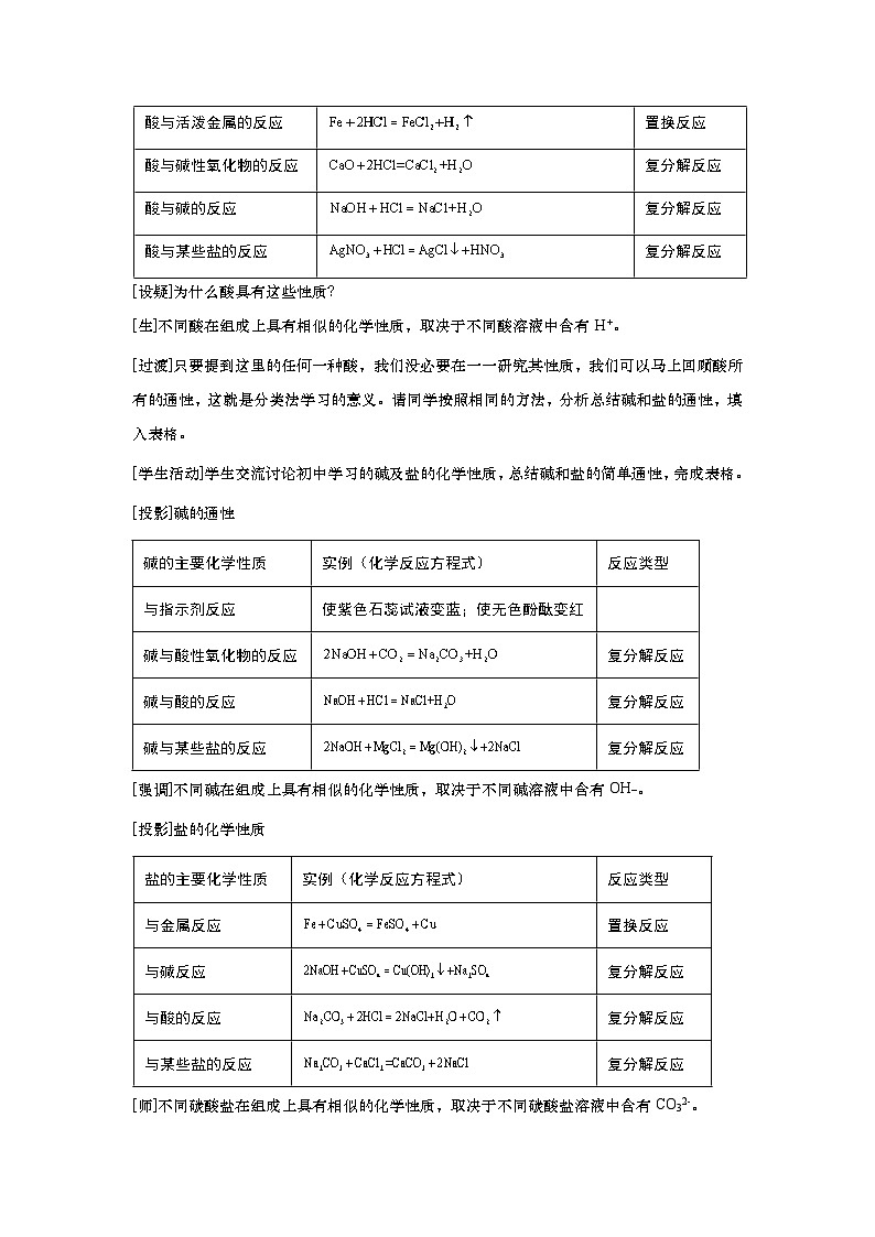
酸与活泼金属的反应
置换反应
酸与碱性氧化物的反应
复分解反应
酸与碱的反应
复分解反应
酸与某些盐的反应
复分解反应
[设疑]为什么酸具有这些性质?
[生]不同酸在组成上具有相似的化学性质,取决于不同酸溶液中含有H+。
[过渡]只要提到这里的任何一种酸,我们没必要在一一研究其性质,我们可以马上回顾酸所有的通性,这就是分类法学习的意义。请同学按照相同的方法,分析总结碱和盐的通性,填入表格。
[学生活动]学生交流讨论初中学习的碱及盐的化学性质,总结碱和盐的简单通性,完成表格。
[投影]碱的通性
碱的主要化学性质
实例(化学反应方程式)
反应类型
与指示剂反应
使紫色石蕊试液变蓝;使无色酚酞变红
碱与酸性氧化物的反应
复分解反应
碱与酸的反应
复分解反应
碱与某些盐的反应
复分解反应
[强调]不同碱在组成上具有相似的化学性质,取决于不同碱溶液中含有OH_。
[投影]盐的化学性质
盐的主要化学性质
实例(化学反应方程式)
反应类型
与金属反应
置换反应
与碱反应
复分解反应
与酸的反应
复分解反应
与某些盐的反应
复分解反应
[师]不同碳酸盐在组成上具有相似的化学性质,取决于不同碳酸盐溶液中含有CO32-。
[设计意图]总结归纳酸、碱、盐的反应规律,体现物质类别是在探究物质转化中的重要依据,培养学生归纳总结提升的能力。
[思考讨论]1.金属单质、氧化物有哪些化学性质?
金属单质的通性:与单质(氧气)反应 ——化合反应;与酸反应——置换反应;与盐反应——置换反应。
氧化物的通性:
[知识补充]
(1)能溶于水的含氧酸,对应的酸性氧化物一般都能与H2O反应生成相应的含氧酸,如H2SO4:SO3+H2O=H2SO4。
(2)能溶于水的碱(NH3•H2O除外),对应的碱性氧化物一般都能与H2O反应生成相应的碱,如NaOH:Na2O+H2O=2NaOH。
(3)有盐和水生成的反应不一定是中和反应,如酸性氧化物与碱性氧化物、碱性氧化物与酸反应均有盐和水生成,但不是中和反应。
[思考讨论]2.写出下列物质之间转化的方程式,体会由金属单质到盐、非金属单质到盐的转化关系。
2Ca+O2=2CaO 、CaO+H2O=Ca(OH)2、Ca(OH)2+H2SO4=CaSO4+H2O
C+O2CO2、CO2+H2O=H2CO3、H2CO3+NaOH=Na2CO3+2H2O
[知识补充]
(1)钙转化为硫酸钙的流程:
(2)碳转化为碳酸钠的流程:
3. 对于上述转化关系,从物质分类的角度看,你发现了什么规律?
物质可以依据其组成进行分类,而组成相似的物质在性质上也有相似性。可以基于这种规律预测物质间的转化关系。
某些类别的物质之间较易发生化学反应,如酸性物质(包括酸、酸性氧化物)和碱性物质(包括碱、碱性氧化物)之间较易发生反应,其中以酸碱中和反应最为典型。
[学生活动]根据上面的转化过程,写出非金属单质S到对于盐Na2SO3的转化过程。
[师]基于以上两点探究,利用“八圈图”,完善各物质之间的转化关系。
[投影]单质、酸、碱、盐、氧化物之间的转化关系。
[学生活动]完成“八圈图”的书写。
[设计意图]“八圈图”是物质转化规律的集中体现,也是重要工具,可以深入理解物质类别与各类物质的转化路径。
[误区点拨](1)S燃烧不能直接生成SO3而是生成SO2。
(2)Al2O3、SiO2、Fe2O3与H2O不反应,不能直接转化为Al(OH)3、H2SiO3、Fe(OH)3
(3)NH3催化氧化不能直接生成NO2。
(4)Fe与Cl2反应不能生成FeCl2。
(5)Fe与H+、Cu2+、S、I2反应不能生成Fe3+。
[学生活动]完成例题。
[设疑]工业生产过程中,如何制备NaOH?
[师]通常情况下,采用电解饱食盐水的方法。
[板书]
[追问]为什么不采用Na2O和H2O反应制取?
[生]Na2O来源少、成本高。
[强调]在实际生产中,通过物质的转化制备具体物质时,除了要考虑反应进行的可能性,还需要考虑原料来源 、成本高低 、设备要求 等因素。
【课堂小结】
本节课学习了物质的转化,各类物质之间的反应规律对学习理解具体反应具有指导意义,为后续课程中关于元素化合物知识的学习奠定基础。
【板书设计】
1.2物质的转化
一、酸、碱、盐的性质
二、各类物质的转化
1、单质、酸、碱、盐、氧化物之间的转化关系
2、物质转化的应用
人教版 (2019)必修 第一册第一章 物质及其变化第一节 物质的分类及转化教案: 这是一份人教版 (2019)必修 第一册第一章 物质及其变化第一节 物质的分类及转化教案,共5页。教案主要包含了学习目标,实验准备,现代教育技术运用,学习过程,教学反思,观察、思考、回答,概念自学,思考、回答、总结等内容,欢迎下载使用。
高中化学人教版 (2019)必修 第一册第一节 物质的分类及转化教学设计及反思: 这是一份高中化学人教版 (2019)必修 第一册第一节 物质的分类及转化教学设计及反思,共5页。教案主要包含了教学目标,教学重难点,教学过程,课堂小结,板书设计等内容,欢迎下载使用。
高中化学必修一 专题1.1.2 物质的转化: 这是一份高中化学必修一 专题1.1.2 物质的转化,共6页。

