还剩6页未读,
继续阅读
所属成套资源:新教材2023年高中生物新人教版必修2全一册课后训练+过关检测(打包27套)
成套系列资料,整套一键下载
- 新教材2023年高中生物第1章遗传因子的发现第1节孟德尔的豌豆杂交实验一第2课时孟德尔对分离现象解释的验证和分离定律课后训练新人教版必修2 试卷 0 次下载
- 新教材2023年高中生物第1章遗传因子的发现第2节孟德尔的豌豆杂交实验二第2课时孟德尔遗传规律的再发现及孟德尔遗传规律的应用课后训练新人教版必修2 试卷 0 次下载
- 新教材2023年高中生物第2章基因和染色体的关系第1节减数分裂和受精作用第1课时减数分裂课后训练新人教版必修2 试卷 0 次下载
- 新教材2023年高中生物第2章基因和染色体的关系第1节减数分裂和受精作用第2课时观察蝗虫精母细胞减数分裂装片及受精作用课后训练新人教版必修2 试卷 0 次下载
- 新教材2023年高中生物第2章基因和染色体的关系第2节基因在染色体上课后训练新人教版必修2 试卷 0 次下载
新教材2023年高中生物第1章遗传因子的发现过关检测新人教版必修2
展开这是一份新教材2023年高中生物第1章遗传因子的发现过关检测新人教版必修2,共9页。
第1章过关检测
(时间:90分钟 满分:100分)
一、选择题(本题共20小题,每小题2.5分,共50分)
1.在下列生物的遗传中,不遵循孟德尔遗传规律的是( )
A.豌豆 B.大猩猩
C.肺炎链球菌 D.水稻
答案C
解析肺炎链球菌是原核生物,不能进行有性生殖,其遗传不遵循孟德尔遗传规律。
2.杂交育种过程中,杂交后代的性状一旦出现就能稳定遗传的是( )
A.优良性状 B.隐性性状
C.显性性状 D.相对性状
答案B
解析纯合子的性状能稳定遗传。具有显性性状的个体不一定是纯合子。具有隐性性状的个体一定是纯合子,所以一旦出现即可稳定遗传。
3.豌豆在自然状态下为纯种的原因是( )
A.豌豆品种间性状差异大
B.豌豆先开花后受粉
C.豌豆在开花前就进行自花传粉
D.豌豆的花比较大
答案C
4.黄色公鼠a分别与黑色母鼠b和c交配。在几次产崽中,母鼠b共产9只黑鼠、6只黄鼠,母鼠c产的崽全为黑鼠(假设c产崽足够多)。那么亲本a、b、c中为纯合子的是 ( )
A.b和c B.a和c
C.a和b D.只有a
答案B
解析根据黄色公鼠a×黑色母鼠c→后代全为黑鼠可知,黄色为隐性性状,黑色为显性性状,黄色公鼠为隐性纯合子,黑色母鼠c为显性纯合子。又根据黑色母鼠b与黄色公鼠a交配,后代出现性状分离,可知b为杂合子。
5.人类的血型是可以遗传的,在ABO血型系统中,IA与IB为共显性基因,对i均为显性。不同血型的基因组成如下表所示。正常情况下,子女的血型不可能为O型的婚配方式是( )
血型
A型
B型
AB型
O型
基因型
IAIA、IAi
IBIB、IBi
IAIB
ii
A.A型×O型 B.B型×O型
C.A型×B型 D.AB型×O型
答案D
解析AB型的基因型为IAIB,O型的基因型为ii。IAIB×ii→IAi、IBi,后代的血型为A型或B型,不可能为O型。
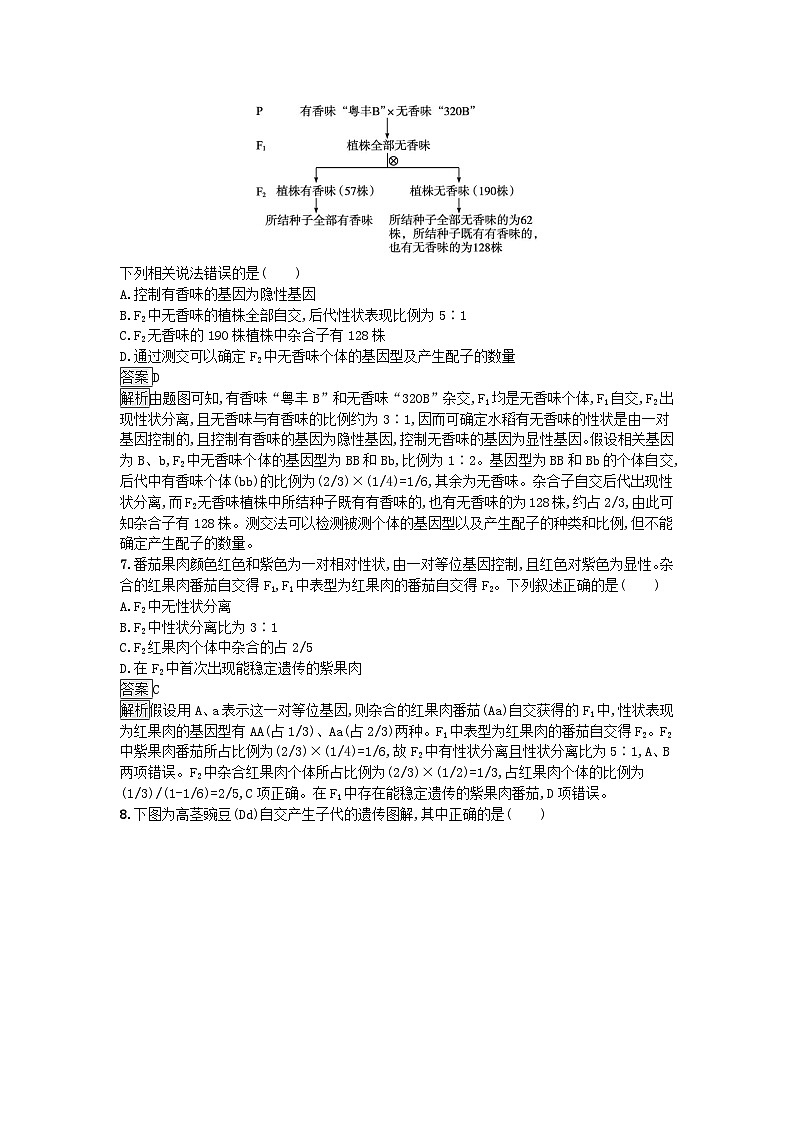
6.水稻有香味是受基因控制的,其植株和种子均有香味。研究人员为确定香味基因的显隐性,以有香味的“粤丰B”和无香味的“320B”水稻为材料,进行如下杂交实验:
下列相关说法错误的是( )
A.控制有香味的基因为隐性基因
B.F2中无香味的植株全部自交,后代性状表现比例为5∶1
C.F2无香味的190株植株中杂合子有128株
D.通过测交可以确定F2中无香味个体的基因型及产生配子的数量
答案D
解析由题图可知,有香味“粤丰B”和无香味“320B”杂交,F1均是无香味个体,F1自交,F2出现性状分离,且无香味与有香味的比例约为3∶1,因而可确定水稻有无香味的性状是由一对基因控制的,且控制有香味的基因为隐性基因,控制无香味的基因为显性基因。假设相关基因为B、b,F2中无香味个体的基因型为BB和Bb,比例为1∶2。基因型为BB和Bb的个体自交,后代中有香味个体(bb)的比例为(2/3)×(1/4)=1/6,其余为无香味。杂合子自交后代出现性状分离,而F2无香味植株中所结种子既有有香味的,也有无香味的为128株,约占2/3,由此可知杂合子有128株。测交法可以检测被测个体的基因型以及产生配子的种类和比例,但不能确定产生配子的数量。
7.番茄果肉颜色红色和紫色为一对相对性状,由一对等位基因控制,且红色对紫色为显性。杂合的红果肉番茄自交得F1,F1中表型为红果肉的番茄自交得F2。下列叙述正确的是( )
A.F2中无性状分离
B.F2中性状分离比为3∶1
C.F2红果肉个体中杂合的占2/5
D.在F2中首次出现能稳定遗传的紫果肉
答案C
解析假设用A、a表示这一对等位基因,则杂合的红果肉番茄(Aa)自交获得的F1中,性状表现为红果肉的基因型有AA(占1/3)、Aa(占2/3)两种。F1中表型为红果肉的番茄自交得F2。F2中紫果肉番茄所占比例为(2/3)×(1/4)=1/6,故F2中有性状分离且性状分离比为5∶1,A、B两项错误。F2中杂合红果肉个体所占比例为(2/3)×(1/2)=1/3,占红果肉个体的比例为(1/3)/(1-1/6)=2/5,C项正确。在F1中存在能稳定遗传的紫果肉番茄,D项错误。
8.下图为高茎豌豆(Dd)自交产生子代的遗传图解,其中正确的是( )
答案D
解析雌、雄配子随机结合,子代的基因型及其比例为DD∶Dd∶dd=1∶2∶1。
9.红茉莉和白茉莉杂交,后代全是粉茉莉,粉茉莉自交,后代中红茉莉∶粉茉莉∶白茉莉=1∶2∶1。下列说法正确的是( )
A.茉莉的颜色红、白、粉不是相对性状
B.粉茉莉自交的结果不能用孟德尔的分离定律解释
C.亲本无论正交和反交,后代的表型及其比例均相同
D.粉茉莉与白茉莉测交,后代中会出现红茉莉
答案C
解析茉莉的颜色红、白、粉属于相对性状,A项错误。粉茉莉自交的结果可以用孟德尔的分离定律解释,只是显性纯合子和杂合子表现的性状不一样,B项错误。粉茉莉(杂合子)与白茉莉(隐性纯合子)测交,后代中不会出现红茉莉(显性纯合子),D项错误。
10.某种鼠中,毛的黄色基因Y对灰色基因y为显性,短尾基因T对长尾基因t为显性,且基因Y或T在纯合时都能使胚胎致死,这两对基因是自由组合的。现有两只黄色短尾鼠交配,它们所生后代的表型比例为( )
A.9∶3∶3∶1 B.4∶2∶2∶1
C.3∶3∶1∶1 D.1∶1∶1∶1
答案B
解析由题意可知,亲本的基因型为YyTt×YyTt,在不考虑致死现象时,所生后代的基因型及比例为Y_T_∶Y_tt∶yyT_∶yytt=9∶3∶3∶1。基因Y或T在纯合时都能使胚胎致死,所以不能存活的基因型为YYTT、YYTt、YyTT、yyTT、YYtt,Y_T_中能存活的只有YyTt,Y_tt中能存活的为Yytt,yyT_中能存活的为yyTt。
11.人体耳垂离生(A)对连生(a)为显性,眼睛棕色(B)对蓝色(b)为显性,两对基因自由组合。一个棕眼离生耳垂的男人与一个蓝眼离生耳垂的女人婚配,生了一个蓝眼连生耳垂的孩子。倘若他们再生育,未来子女为蓝眼离生耳垂、蓝眼连生耳垂的概率分别是( )
A.1/4,1/8 B.1/8,1/8
C.3/8,1/8 D.3/8,1/2
答案C
解析根据亲代表型及子代表型可确定父亲、母亲的基因型分别为AaBb、Aabb。两对基因分别考虑,Aa×Aa→3A_∶1aa,Bb×bb→1Bb∶1bb,未来子女棕眼的概率为1/2,蓝眼的概率为1/2,耳垂离生的概率为3/4,耳垂连生的概率为1/4。则子女为蓝眼离生耳垂的概率是(1/2)×(3/4)=3/8,为蓝眼连生耳垂的概率是(1/2)×(1/4)=1/8。
12.某种蛙眼色的表型与基因型的对应关系如下表所示(两对基因独立遗传)。现有蓝眼蛙与紫眼蛙杂交,F1只有蓝眼和绿眼两种表型,理论上F1中的蓝眼蛙与绿眼蛙的比例等于( )
表型
蓝眼
绿眼
紫眼
基因型
A_B_
A_bb、aabb
aaB_
A.3∶1 B.3∶2 C.9∶7 D.13∶3
答案A
解析根据题意可知,蓝眼蛙(A_B_)和紫眼蛙(aaB_)杂交,后代只有蓝眼(A_B_)和绿眼(A_bb、aabb)两种表型,可知亲本中蓝眼蛙的基因型为AABb,紫眼蛙的基因型为aaBb,则F1中蓝眼蛙(AaB_)∶绿眼蛙(Aabb)=3∶1。
13.下图是某种遗传病的系谱图。3号和4号为正常的异卵孪生兄弟,兄弟俩基因型均为AA(A、a是与该病有关的等位基因)的概率是( )
A.0 B.1/9
C.1/3 D.1/16
答案B
解析由题图可知,1号和2号的基因型一定为Aa和Aa。3号和4号为正常的异卵孪生兄弟,他们的基因型为AA的概率都是1/3,所以都为AA的概率是(1/3)×(1/3)=1/9。
14.某生物体有性生殖时能形成四种生殖细胞,且Ab∶aB∶AB∶ab=4∶4∶1∶1,此生物自交得到的后代中,基因型为AABb的个体出现的概率是( )
A.16/100 B.4/100
C.8/100 D.1/10
答案C
解析解析如下图:
配子类型
♀配子
4/10Ab
4/10aB
1/10AB
1/10ab
♂
配子
4/10Ab
—
—
4/100
AABb
—
4/10aB
—
—
—
—
1/10AB
4/100
AABb
—
—
—
1/10ab
—
—
—
—
15.两个黄色圆粒豌豆品种进行杂交,得到的6 000粒种子均为黄色,但其中有1 500粒为皱粒。假设控制豌豆种子颜色和形状的基因分别为Y、y和R、r,则两个亲本的基因型可能为( )
A.YYRR和YYRr B.YyRr和YyRr
C.YyRR和YYRr D.YYRr和YyRr
答案D
解析A、C两项后代中不可能出现皱粒种子;B项后代中有可能出现绿色种子。
16.某种自花传粉植物的等位基因A/a和B/b位于非同源染色体上。A/a控制花粉育性,含A的花粉可育;含a的花粉50%可育、50%不育。B/b控制花色,红花对白花为显性。若基因型为AaBb的亲本进行自交,则下列叙述错误的是( )
A.子一代中红花植株数是白花植株数的3倍
B.子一代中基因型为aabb的个体所占比例是1/12
C.亲本产生的可育雄配子数是不育雄配子数的3倍
D.亲本产生的含B的可育雄配子数与含b的可育雄配子数相等
答案B
解析由题干信息可知,含a的花粉50%可育、50%不育,则基因型为AaBb的亲本进行自交时产生的可育花粉的基因型及其比例为1/3AB、1/3Ab、1/6aB、1/6ab,卵细胞的基因型及其比例为1/4AB、1/4Ab、1/4aB、1/4ab,随机授粉后产生的后代中白花植株所占的比例为(1/3)×(1/4)+(1/3)×(1/4)+(1/6)×(1/4)+(1/6)×(1/4)=1/4,则红花植株所占的比例为3/4,所以子一代中红花植株数是白花植株数的3倍,A项正确。子一代中基因型为aabb的个体所占的比例为(1/6)×(1/4)=1/24,B项错误。亲本产生4种雄配子,AB∶Ab∶aB∶ab=1∶1∶1∶1,但含a的花粉50%不育,因此可育雄配子数是不育雄配子数的3倍,C项正确。等位基因A/a和B/b位于非同源染色体上,因此a与B和b组合的机会均等,亲本产生的含B的可育雄配子数与含b的可育雄配子数相等,D项正确。
17.下列关于自交和测交的叙述,正确的是( )
A.自交和测交都可以用来判断一对相对性状的显隐性
B.杂合子自交后代中的纯合子所占比例高于其测交后代
C.豌豆的自交和测交都需要进行去雄、套袋、人工授粉处理
D.自交和测交都可以用来判断某显性植株的基因型
答案D
解析杂合子自交后代会出现性状分离,所以可以用来判断一对相对性状的显隐性;在已知显隐性的前提下才能进行测交,A项错误。在一对相对性状的杂交实验中,杂合子自交后代中的纯合子所占比例为1/2,其测交后代中纯合子所占比例也为1/2,B项错误。豌豆的自交不需要进行去雄、套袋和人工授粉处理,而测交需要,C项错误。测交和自交都可以用来判断某显性植株的基因型,如果测交后代中既有显性性状又有隐性性状,或自交后代中出现性状分离,则此显性个体为杂合子,D项正确。
18.有一观赏鱼品系体色为橘红带黑斑,野生型为橄榄绿带黄斑,该性状由一对等位基因控制。某养殖者发现橘红带黑斑品系的后代中2/3为橘红带黑斑,1/3为野生型性状,即橄榄绿带黄斑。下列叙述错误的是( )
A.橘红带黑斑品系的后代中出现性状分离,说明该品系为杂合子
B.突变形成的橘红带黑斑基因具有纯合致死效应
C.自然繁育条件下,橘红带黑斑性状容易被淘汰
D.通过多次回交,可获得性状不再分离的橘红带黑斑品系
答案D
解析橘红带黑斑品系的后代出现性状分离,说明该品系均为杂合子,A项正确。由题干信息可知,橘红带黑斑为显性性状,则突变形成的橘红带黑斑基因为显性基因,杂合橘红带黑斑鱼(Aa)相互交配,子代表型比例为2∶1,可推得基因型为AA的个体死亡,即橘红带黑斑基因具有纯合致死效应,B项正确。由于橘红带黑斑基因具有纯合致死效应,所以橘红带黑斑性状容易被淘汰,C项正确。橘红带黑斑基因显性纯合致死,则无论回交多少次,所得橘红带黑斑品系均为杂合子,D项错误。
19.已知玉米有色籽粒对无色籽粒是显性。现用一有色籽粒的植株X进行测交实验,后代有色籽粒与无色籽粒的比例是1∶3。下列对这种杂交现象的推测,错误的是 ( )
A.测交后代的有色籽粒的基因型与植株X相同
B.玉米籽粒有无颜色的遗传遵循自由组合定律
C.玉米籽粒有无颜色是由两对等位基因控制的
D.测交后代中无色籽粒的基因型至少有四种
答案D
解析根据测交实验的结果为1∶3(1∶1∶1∶1的变式)可知,玉米籽粒有无颜色由独立遗传的两对等位基因控制,C项正确。假设相关基因用A、a,B、b表示,测交后代中有色籽粒的基因型也是双杂合的,与植株X相同,都是AaBb,A项正确。玉米籽粒有无颜色由两对基因控制,其遗传遵循分离定律和自由组合定律,B项正确。测交后代中无色籽粒的基因型有三种,即Aabb、aaBb和aabb,D项错误。
20.已知豌豆红花对白花、高茎对矮茎、籽粒饱满对籽粒皱缩为显性。控制它们的三对基因自由组合。让纯合的红花高茎籽粒皱缩植株与纯合的白花矮茎籽粒饱满植株杂交,理论上F2中不会出现的是( )
A.8种表型、27种基因型
B.纯合子占F2总数的1/8
C.高茎籽粒皱缩∶白花籽粒饱满=1∶1
D.红花籽粒饱满∶白花高茎=9∶1
答案D
解析假设用A/a、B/b、C/c来表示三对等位基因,则纯合红花高茎籽粒皱缩的基因型为AABBcc,纯合白花矮茎籽粒饱满的基因型为aabbCC,F1的基因型为AaBbCc。则F2的表型有2×2×2=8(种),基因型为3×3×3=27(种)。F2中纯合子的比例为(1/2)×(1/2)×(1/2)=1/8。高茎籽粒皱缩(__B_cc)∶白花籽粒饱满(aa__C_)=[1×(3/4)×(1/4)]∶[(1/4)×1×(3/4)]=1∶1。红花籽粒饱满(A___C_)∶白花高茎(aaB___)=[(3/4)×1×(3/4)]∶[(1/4)×(3/4)×1]=3∶1。
二、非选择题(本题共5小题,共50分)
21.(8分)玉米是遗传学实验经常用到的材料,在自然状态下,其花粉既可以落到同一植株的柱头上,也可以落到其他植株的柱头上(如下图所示)。请回答下列有关问题。
(1)请列举玉米作为遗传学实验材料的优点。(答出两条)。
(2)玉米的常态叶与皱叶是一对相对性状。某研究性学习小组计划以自然种植多年后收获的一批常态叶与皱叶玉米的种子为材料,通过实验判断该相对性状的显隐性。
①甲同学的思路是随机选取等量常态叶与皱叶玉米种子各若干粒,分别单独隔离种植,观察子一代的性状;若子一代发生性状分离,则亲本为 性状;若子一代未发生性状分离,则需要 。
②乙同学的思路是随机选取等量常态叶与皱叶玉米种子各若干粒,种植,杂交,观察子代性状,请帮助预测实验结果及得出相应结论。
答案(1)相对性状明显,易于区分;后代数目多,统计结果更准确;雄蕊花序顶生,雌蕊果穗着生在中部,便于操作;既能自花传粉,也能异花传粉(答出其中两条即可)
(2)显性 分别从子代中各取出等量若干玉米种子,种植,杂交,观察其后代叶片性状,表现出的叶形为显性性状,未表现出的叶形为隐性性状 若后代只表现一种叶形,该叶形为显性性状,另一种为隐性性状;若后代既有常态叶又有皱叶,且数量相当,则不能作出显隐性判断
22.(14分)某植物可以自由传粉,花色有粉色(甲和乙)、红色和白色,由两对等位基因A、a和B、b控制,且这两对等位基因独立遗传。现将两纯种粉花植株杂交,结果如下图所示。请回答相关问题。
(1)控制花色遗传的两对等位基因遵循 定律。
(2)F1红花植株产生的配子有 种,分别是 。
(3)F2中纯合红花植株的基因型是 ,F2中杂合粉花的基因型为 。
(4)若使F2的粉花植株随机传粉,子代的表型有 种,粉花植株所占的比例为 。
答案(1)(基因的)自由组合 (2)4 AB、Ab、aB、ab
(3)AABB Aabb、aaBb (4)3 2/3
解析(1)控制花色遗传的两对等位基因独立遗传,遵循基因的自由组合定律。(2)由题图可知,F1的基因型为AaBb,遵循自由组合定律,因此可以产生AB、Ab、aB、ab这4种配子。(3)由遗传图解可知,红花植株∶粉花植株∶白花植株=9∶6∶1,该比例属于9∶3∶3∶1比例的变形,因此红花植株的基因型为A_B_,粉花植株的基因型为A_bb、aaB_,白花植株的基因型为aabb。纯合红花植株的基因型为AABB,杂合粉花的基因型为Aabb、aaBb。(4)F2的粉花植株中有1/6AAbb、1/3Aabb、1/3aaBb、1/6aaBB,因此可以产生的配子为1/3Ab、1/3aB、1/3ab。这些粉花个体之间随机传粉,因此可以产生红花、粉花和白花三种表型,其中粉花(A_bb、aaB_)所占的比例为(1/3)×(1/3)+(1/3)×(1/3)+2×(1/3)×(1/3)+2×(1/3)×(1/3)=2/3。
23.(12分)某校高二年级研究性学习小组调查了人的眼睑性状遗传情况,他们以年级为单位,对班级的统计进行汇总和整理,结果如下表所示。
组别
第一组
第二组
第三组
双亲全为双眼皮
双亲中只有一个为双眼皮
双亲全为单眼皮
子
代
双眼皮人数
120
120
无
单眼皮人数
74
112
子代均为单眼皮
请分析表格并回答下列问题。
(1)根据表中第 组,可判断眼睑性状中属于隐性性状的是 。
(2)设控制显性性状的基因为A,控制隐性性状的基因为a,请写出在实际调查中,上述各组双亲中可能的婚配组合的基因型。
第一组: ,
第二组: ,
第三组: 。
(3)某同学(5号个体)所在家庭眼睑遗传系谱如下图所示,试推测3号与4号生一个双眼皮男孩的概率为 。
答案(1)一 单眼皮
(2)AA×AA、AA×Aa、Aa×Aa AA×aa、Aa×aaaa×aa
(3)1/3
解析(1)题表中第一组的双亲全为双眼皮,但其后代中有单眼皮个体,这说明后代出现了性状分离,因此,可判断眼睑性状中属于隐性性状的是单眼皮。(2)双眼皮个体的基因型有AA和Aa两种,单眼皮个体的基因型为aa。由于第一组的双亲全为双眼皮,因此可能的婚配组合的基因型有AA×AA、AA×Aa、Aa×Aa;第二组的双亲中只有一个是双眼皮,因此可能的婚配组合的基因型有AA×aa、Aa×aa;第三组的双亲中全为单眼皮,因此婚配组合的基因型只能是aa×aa。(3)由于4号个体的基因型为aa,3号个体的基因型为1/3AA、2/3Aa,所以3号与4号生一个双眼皮男孩的概率为(1/3)×(1/2)+(2/3)×(1/2)×(1/2)=1/3。
24.(8分)某学校生物兴趣小组在一块较为封闭的低洼地里发现了一些野生植株,这些植株的花色有红色和白色两种,茎秆有绿茎和紫茎两种。同学们分两组对该植株的花色、茎色进行遗传方式的探究。请根据实验结果进行分析并回答下列问题。
第一组:取90对亲本进行实验
组别
杂交组合
F1表型
A:30对亲本
红花×红花
红花∶白花=36∶1
B:30对亲本
红花×白花
红花∶白花=5∶1
C:30对亲本
白花×白花
全为白花
第二组:取绿茎和紫茎的植株各1株
组别
杂交组合
F1表型
D
绿茎×紫茎
绿茎∶紫茎=1∶1
E
紫茎自交
全为紫茎
F
绿茎自交
由于虫害,植株死亡
(1)从第一组花色遗传的结果来看,花色的隐性性状为 ,最可靠的判断依据是 组。
(2)若任取B组的一株亲本红花植株使其自交,其子一代表型的情况是 。
(3)由B组可以判定,该种群中显性纯合子与杂合子的比例约为 。
(4)从第二组茎色遗传的结果来看,隐性性状为 ,判断依据的是 组。
(5)如果F组正常生长繁殖的话,其F1表型的情况是 。
(6)A、B两组杂交后代没有出现3∶1或1∶1的分离比,试解释原因:
。
答案(1)白色 A
(2)全为红花或红花∶白花=3∶1
(3)2∶1
(4)紫茎 D、E
(5)绿茎∶紫茎=3∶1
(6)红花个体既有纯合子,又有杂合子,因此,后代不会出现一定的分离比
25.(8分)现有4个纯合南瓜品种,其中2个品种的果形表现为圆形(圆甲和圆乙),1个表现为扁盘形(扁盘),1个表现为长形(长)。用这4个南瓜品种做了3个实验,结果如下。
实验1:圆甲×圆乙,F1为扁盘,F2中扁盘形∶圆形∶长形=9∶6∶1
实验2:扁盘×长,F1为扁盘,F2为扁盘形∶圆形∶长形=9∶6∶1
实验3:用长形品种植株的花粉分别对上述杂交组合的F1植株授粉,其后代中扁盘形∶圆形∶长形均约等于1∶2∶1。
综合上述实验结果,请回答下列问题。
(1)南瓜果形的遗传受 对等位基因控制,且遵循 定律。
(2)若果形由一对等位基因控制用A、a表示,若由两对等位基因控制用A、a和B、b表示,以此类推,则圆形的基因型应为 ,扁盘的基因型为 ,长形的基因型应为 。
(3)为了验证(1)中的结论,可用长形品种植株的花粉对实验1得到的F2植株授粉,单株收获F2中扁盘果实的种子,每株的所有种子单独种植在一起可得到一个株系。观察多个这样的株系,则所有株系中,理论上有1/9的株系F3果形均表现为扁盘,有 的株系F3果形的表型及其数量比为扁盘∶圆=1∶1,有 的株系F3果形的表型及其数量比为 。
答案(1)两 自由组合
(2)AAbb、Aabb、aaBB、aaBb AABB、AaBB、AaBb、AABb aabb
(3)4/9 4/9 扁盘∶圆∶长=1∶2∶1
解析(1)实验1的F2中扁盘形∶圆形∶长形=9∶6∶1,实际是9∶3∶3∶1的变形,由此可知,南瓜果形的遗传遵循自由组合定律。(2)根据实验1,扁盘形为双显性性状,其基因型为A_B_;圆形为“一显一隐”性状,其基因型为A_bb和aaB_;长形为双隐性性状,其基因型为aabb。(3)根据实验1、2,F2的扁盘形个体的基因型为1/9AABB、2/9AABb、2/9AaBB、4/9AaBb。若用长形品种的花粉对上述植株授粉,则AABB株系(占1/9)上全为扁盘形;AABb和AaBB株系(共占4/9)上扁盘形∶圆形=1∶1;AaBb株系(占4/9)上扁盘形∶圆形∶长形=1∶2∶1。
相关资料
更多

