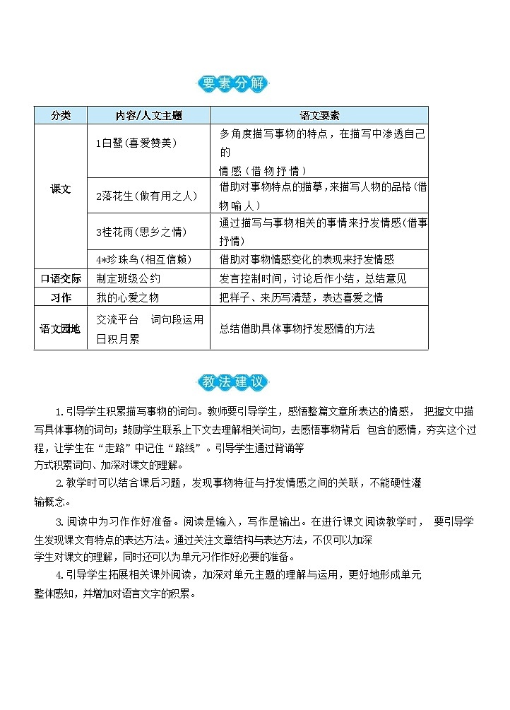
人教部编版五年级上册白鹭获奖ppt课件
展开小组合作,边读边想象画面。
1.朗读第6~8自然段,边读边想象白鹭在不同场景中的画面。2.四人为一小组,说说你最喜欢的画面的样子,并用简洁的语言为它取个名字。
课文第6~8自然段描绘了哪三幅优美的图画?你为每幅图起了什么样的名字?
请你选择第6~8自然段中的一个自然段,说说你仿佛看到了一幅怎样的画面。
“钓鱼”能换成“捉鱼、捕鱼”吗?
不能,“钓”运用拟人的修辞手法,表现了白鹭惬意地在水田钓鱼,让整个大自然充满了诗情画意。
“清水田”“玻璃框”“镜匣”是什么关系?这幅画的主角是谁?这句话表达了作者什么感情?
作者把清水田比作嵌在玻璃框里的画,生动形象地写出了白鹭在清水田中觅食的场景,很有画面感。
“清水田”“玻璃框”“镜匣”是什么关系?这句话表达了作者什么感情?
孤独地站立于小树的绝顶。
从“孤独”“悠然”“嗜好”这些词语中,你能感受到什么?你能想象白鹭在干什么吗?
想象:白鹭孤独地站立于小树的绝顶,人们说它是在望哨,可它真是在望哨吗?
不是在望哨。“望哨”给人紧张、不安稳的感觉,而白鹭站在树顶时的状态是悠然的。
1.想象画面,用自己的话描述:在黄昏时的乡村,人们偶见白鹭低飞的画面会是怎样的?人们会有什么感受?2.为什么作者说“黄昏的空中偶见白鹭的低飞,更是乡居生活中的一种恩惠”?怎样理解“那是清澄的形象化,而且具有生命了”?
想象画面,用自己的话描述:在黄昏时的乡村,人们偶见白鹭低飞的画面会是怎样的?人们会有什么感受?
示例:天渐渐地暗了下来,白鹭从清水田起飞归巢,经过黄昏时的村庄。炊烟袅袅,日渐西斜,空中几只白鹭从房顶飞过,给村庄增添了一丝安定、纯洁、甜美的气息。人们感觉白鹭就是自己生活的一部分,为村庄带来了生机和活力。
为什么作者说“黄昏的空中偶见白鹭的低飞,更是乡居生活中的一种恩惠”?怎样理解“那是清澄的形象化,而且具有生命了”?
示例:有白鹭生活的地区,说明这里环境很好,宜居,这是大自然对自己的恩惠。“清澄”一般形容水清明澄澈,说白鹭是清澄的形象化且具有生命,说明这里纯净美丽,安定祥和。
结束了一天的功课,走在放学路上的孩子偶遇白鹭,会对它们说:___________________________ 农民伯伯在田里耕完地,偶遇白鹭,会对它们说:____________________________ 张罗好晚饭,等待家人归来的母亲,偶遇白鹭,会对它们说:_______________________________
白鹭,你能陪我一起回家吗?
白鹭,谢谢你陪我一起劳动。
白鹭,你想和我们一起吃晚饭吗?
结合生活实际,把下面内容补充完整。
水田钓鱼、枝头独立、空中低飞,这些本是白鹭的生活习性,然而,作者运用了拟人和对比的手法,写出了白鹭在不同场景中如诗如画般的美丽,表现了白鹭的优雅独特,看到这样的画面就如同在读“一首韵在骨子里的散文诗”。
小组讨论交流第9~11自然段。
1.“铿锵(的歌)”与“精巧的诗”有什么不同?2.探究:为什么说“白鹭是一首精巧的诗”?3.开头说“白鹭是一首精巧的诗”,结尾为什么又说“白鹭实在是一首诗,一首韵在骨子里的文诗”?结合全文说一说你是怎么理解的。
“铿锵(的歌)”与“精巧的诗”有什么不同?
“铿锵”给人的感觉是太喧嚣太热烈;白鹭的形象是恬淡的、悠闲的,所以更像是一首意蕴深厚的诗。
为什么说“白鹭是一首精巧的诗”?
白鹭的外形美如诗的结构一样精巧,白鹭的动态美如诗的意境一样韵味无穷。
开头说“白鹭是一首精巧的诗”,结尾为什么又说“白鹭实在是一首诗,一首韵在骨子里的文诗”?结合全文说一说你是怎么理解的。
前后照应。结尾再次强调白鹭是诗,一是照应开头,二是深化了“诗意”的表达,升华感情。
白 鹭白鹭,你从远远的雨空掠过,横飞到更遥远的云雨去,仿佛一道光明划过混沌。你像灵性的火花,在这天雨浑茫的黄昏,以横飞的流线美和澄澈的光白抒怀着诗意,而你原本是诗化的灵物,雨空掠翔就是一首灵韵的诗。你横飞到更遥远的云雨去了,你的蓑羽载了云雨,载了我的窗,穿越了雨空,在山外的落日飞翔。落日里,你蓑羽上的云雨和窗,云蒸霞蔚为满天的红光,而你在红光里抒写你生命的诗韵。
1.读一读,给短文描写的画面起两个不同的名字。2.对照课文,看看短文和课文有哪些异同。
同:对象都是白鹭,语言优美,有诗歌的韵味。异:课文主要描写白鹭的外形及觅食、瞭望、低飞几个画面;拓展阅读主要描写白鹭在黄昏的雨中飞掠的场景。
生活中不是缺少美,而是缺少发现美的眼睛。
写下你自己的独特感受。
小学语文人教部编版五年级上册1 白鹭说课ppt课件: 这是一份小学语文人教部编版五年级上册1 白鹭说课ppt课件,共7页。PPT课件主要包含了郭沫若简介,认识白鹭,白鹭和白鹤的区别,学习提示等内容,欢迎下载使用。
小学语文人教部编版五年级上册1 白鹭授课ppt课件: 这是一份小学语文人教部编版五年级上册1 白鹭授课ppt课件,共26页。PPT课件主要包含了自由朗读课文,检查自学效果,白鹭是一首精巧的诗,韵味无穷,充满意境,默读2-5自然段,欣赏6-8自然段,清田垂钓图,清晨瞭望图,黄昏起舞图等内容,欢迎下载使用。
人教部编版五年级上册1 白鹭课文配套课件ppt: 这是一份人教部编版五年级上册1 白鹭课文配套课件ppt,文件包含11《白鹭》课件pptx、11《白鹭》教案docx、11《白鹭》同步练习docx等3份课件配套教学资源,其中PPT共60页, 欢迎下载使用。

