数学五年级下册5 图形的运动(三)学案
展开知识点一:确定轴对称图形的对称轴条数及位置
1.对称轴的定义:把一个图形沿着某一条直线折叠,如果它能够与另一个图形重合,那么就说这两个图形关于这条直线 (成轴)对称,这条直线就是它的对称轴.
2.找到对应点的连线,如果连线的中点都在一条直线上,说明是其图形的对称轴.
3.掌握一般图形的对称轴数目和位置对于快速判断至关重要.
知识点二:将简单图形平移或旋转一定的度数
1.平移:平移前后图形的大小、方向、角度不发生变化,位置发生变化.
2.旋转:
(1)三维旋转:点动成线,线动成面,面动成体.
(2)二维旋转:旋转前后图形的大小不发生变化,位置发生变化.
知识点三:运用平移、对称和旋转设计图案
1.一个长方形(或正方体)沿一条边旋转就会成为一个圆柱.
2.一个已知半圆,以直径为轴翻转后的图形与已知半圆能变成一个圆.
3.一个直角三角形沿着一条直角边旋转就会变成一个圆锥.
考点一:确定轴对称图形的对称轴条数及位置
典例分析
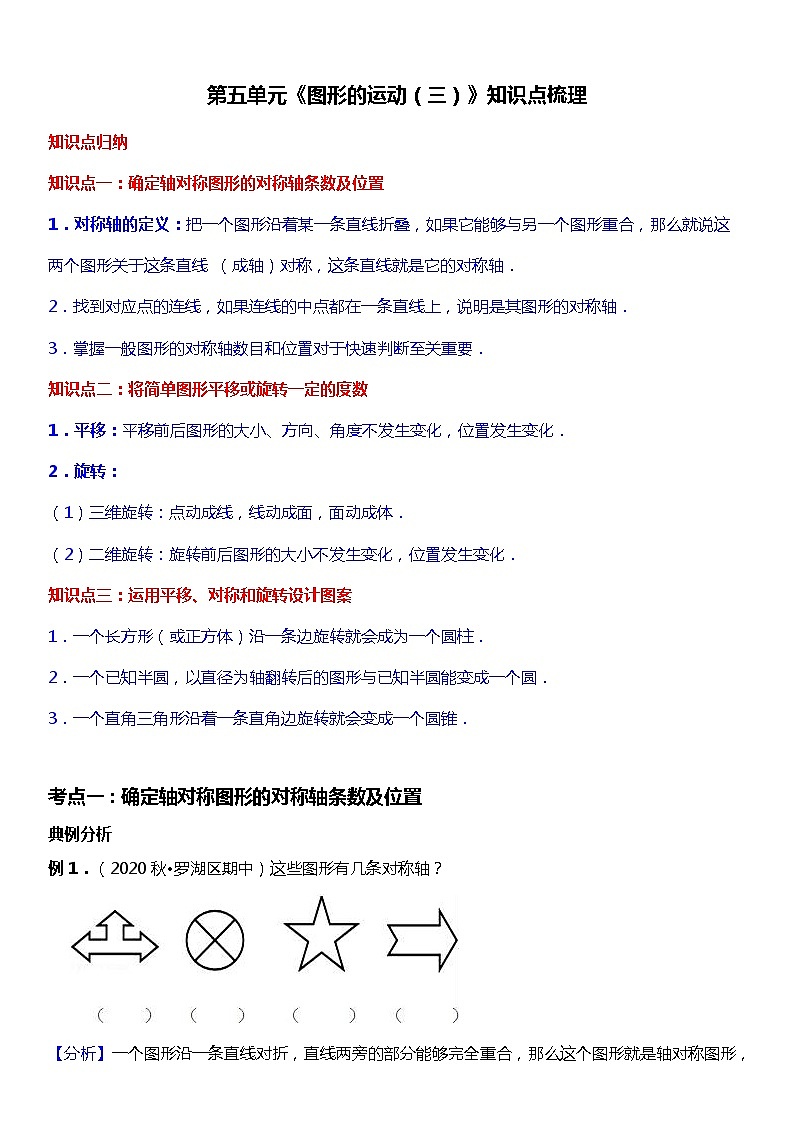
例1.(2020秋•罗湖区期中)这些图形有几条对称轴?
【分析】一个图形沿一条直线对折,直线两旁的部分能够完全重合,那么这个图形就是轴对称图形,这条直线就是这个图形的一条对称轴,由此即可确定这个图形的对称轴的条数及位置.
解:根据轴对称图形的定义可知:第一个图形有1条对称轴,第二个图形有2条对称轴,第三个图形有5条,第四个图形有1条对称轴,画出它们的对称轴如图所示:
故答案为:1条、2条、5条、1条.
【点评】此题考查了利用轴对称图形的定义判断轴对称图形的对称轴条数及位置的灵活应用.
真题分析
1.(2019春•新华区期末)下面图形各有几条对称轴,填在下面的括号里
【分析】依据轴对称图形的定义即可作答:一个图形沿某条直线对折,直线两旁的部分能够完全重合,这个图形就是轴对称图形,这条直线就是这个图形的一条对称轴.
解:据分析可得:
故答案为:无数、0、4.
【点评】此题主要考查轴对称图形定义及对称轴的条数,熟记常见轴对称图形的对称轴条数即可解答.
2.(2018秋•武侯区月考)写出下面各轴对称图形的对称轴的条数.
【分析】根据轴对称图形的意义:如果一个图形沿着一条直线对折后两部分完全重合,这样的图形叫做轴对称图形,这条直线叫做对称轴;据此判断即可.
解:
故答案为:1,2,1.
【点评】掌握轴对称图形的意义,判断是不是轴对称图形的关键是找出对称轴,看图形沿对称轴对折后两部分能否完全重合.
3.(2015秋•连州市期中)你能找到几条对称轴?画一画,并填写在( )里出
【分析】根据对称轴的定义可知,如果沿某条直线对折,对折的两部分是完全重合的,那么就称这样的图形为轴对称图形,这条直线叫做这个图形的对称轴;由此可以确定上图中对称轴的条数.
解:
【点评】解答此题的主要依据是:轴对称图形的概念及特征和对称轴的条数.
考点二:将简单图形平移或旋转一定的度数
典例分析
例2.(2015春•兴国县校级月考)悉心连一连.
【分析】我们知道点动成线,线动成面,面动成体.由于长方形或正方形的对边相等,长方形或正方形以它的一边为轴旋转一周,它的上、下两个面就是以半径相等的两个圆面,与轴平行的一边形成一个曲面,这个长方形或正方形就成为一个圆柱;
一个直角三角形,以它的一条直角边为轴,旋转一周,它的一面就是一个以另一条直角边为半径的一个圆面,直角三角形的斜边形成一个曲斜面,由于直角三角形的另一点在轴上,旋转后还是一点,这个直角三角形就形成一个圆锥;
一个半圆,如果以它的直径为旋转轴,旋转一周后会得到一个圆.
解:连线如下:
【点评】此题主要考查的是学生空间想象能力的应用.
真题分析
1.(2014春•海原县月考)你知道方格纸上图形的位置关系吗?
(1)图形B可以看作图形A绕点 顺时针方向旋转90°得到的.
(2)图形C可以看作图形B绕点O顺时针方向旋转 得到的.
(3)图形B绕点O顺时针旋转180°到图形 在位置.
(4)图形D可以看作图形C绕点O顺时针方向旋转得到的.
【分析】根据旋转的特征,一个图形绕某点按一定的方向旋转一定的度数后,某点的位置不动,其余各部分均绕此点按相同方向旋转相同的度数.图形A绕点O顺时针方向旋转90°可得到图形B;图形B绕点O顺时针方向旋转90°可得到图形C;图形B顺时针方向旋转180°可得到图形D;图形C顺时针方向旋转90°可得到图形D.
解:如图,
(1)图形B可以看作图形A绕点顺时针方向旋转90°得到的.
(2)图形C可以看作图形B绕点O顺时针方向旋转得到的.
(3)图形B绕点O顺时针旋转180°到图形所在位置是图形D.
(4)图形D可以看作图形C绕点O顺时针方向旋转90°得到的.
【点评】旋转作图要注意:①旋转方向;②旋转角度.整个旋转作图,就是把整个图案的每一个特征点绕旋转中心按一定的旋转方向和一定的旋转角度旋转移动.
2.(2014•海安县模拟)小红用彩纸和小棒做了一面长方形的彩旗(如图).旋转小棒,观察并想象彩旗旋转一周所成的形状.你知道旋转后红色和黄色部分的体积分别是多少?
【分析】黄色直角三角形围绕直角边旋转后的形状是一个底面半径是4厘米,高是3厘米的圆锥体;红色直角三角形不是围绕直角边旋转的,所以不能形成圆锥体.长方形彩旗旋转后的形状是圆柱体.红色部分的体积等于圆柱的体积减去圆锥的体积.
解:黄色部分体积:
3.14×42×3×
=3.14×16
=50.24(平方厘米)
红色部分体积:
3.14×42×3﹣3.14×42×3×
=3.14×42×3×(1﹣)
=3.14×32
=100.48(平方厘米)
答:旋转后黄色和红色部分的体积分别50.24立方厘米和100.48立方厘米.
【点评】此题主要是考查圆柱、圆锥体积的计算.关键明白,一个直角三角形只有绕一条直角边旋转一周才能得到一个以旋转边为高,另一直角边为底面半径的圆锥,图中只有黄色直角三形才能形成圆锥,而红色三角形则不能,它与黄色三角形组合起来是一个长方形,旋转形成圆柱,只有用圆柱的体积减去圆锥的体积才能求出红色三角形旋转一周形成的几何体的体积.
3.(2014春•博野县校级月考)想一想,连一连.
【分析】长方形绕长(或宽)旋转一周得到一个圆柱;直角三角绕一直角边旋转一周得到一个圆锥;半圆绕直径旋转一周得到一个球体;直角梯形绕直角腰旋转一周得到一个圆台;结合图形要看由哪些图形组成的.
解:
【点评】此题主要考查立体图形中旋转体,也就是把一个图形绕一条直线旋转得到的图形,要掌握基本的图形特征,才能正确判定.
考点三:运用平移、对称和旋转设计图案
典例分析
例3.(2013春•青铜峡市期中)你知道下面的花边是怎么得到的吗?自己试着设计一组吧!
【分析】观图可知:花边是三角形平移后得到的图形;
先在图中画一个小旗,然后根据旋转图形的特征,将图中的小旗绕点O顺(或逆)时针旋转90°,点O的位置不动,其余各边都绕点O旋转90°,再旋转90°,再旋转90°,然后再平移即可得到如图美丽的图案.
解:由分析作图如下:
【点评】本题是考查用平移或旋转设计图案,用平移或旋转设计图案是根据图形平移或旋转后大小、形状不变、位置变化这一特征设计的.
真题分析
1.(2013春•西安期中)你能用直尺和圆规画出下面的图形吗?试一试吧.
【分析】(1)首先画出正方形,然后分别以正方形的四个顶点为圆心,以边长的一半为半径,画出其余的4段弧即可;
(2)首先画出正方形,然后分别以正方形的四个顶点为圆心,以边长为半径,画出其余的4段弧即可;
(3)首先画出正方形,然后分别以正方形的四条边中点为圆心,以边长的一半为半径,画出其余的4段弧即可;
(4)首先画出正方形,然后分别以正方形的四条边的中点为圆心,以边长的一半为半径,画出其余的4段弧;最后以正方形的中心为圆心,以正方形的对角线长度的一半为半径,画出正方形的外接圆,再去掉正方形的四条边即可.
解:根据分析,可得
(1);
(2);
(3);
(4).
【点评】此题主要考查了组图能力的应用,解答此题的关键是判断出每个图形分别由哪几部分组成.
2.(2013春•城厢区期末)下面图形是由一个图形平移或旋转得到,是平移的在括号里画“﹣”,是旋转的在括号里画“○”.
【分析】根据平移的意义“平移是指在同一平面内,将一个图形整体按照某个直线方向移动一定的距离,这样的图形运动叫作图形的平移运动,简称平移”,和旋转的意义“在平面内,把一个图形绕点O转动一个角度的图形变换叫做旋转.”来解决问题.
解:如图,(1)旋转,(2)平移,(3)首先平移,然后逆时针旋转90°.
故答案为:,﹣,﹣.
【点评】熟练掌握平移和旋转的意义是解决此题的关键.
3.(2013春•湖北期末)利用旋转画一朵小花.
【分析】把原图绕点O顺时针(或逆时针)旋转90°、180°、270°即可成为一朵小花.
解:利用旋转画一朵花如下:
【点评】根据图形旋转的特征,把原图绕O点旋转时,点O的位置不动,其余各点(线段)均绕点O按相同方向旋转相同的角度,旋转成一朵美丽小花.
小学数学青岛版 (六三制)五年级上册五 生活中的多边形——多边形的面积学案设计: 这是一份小学数学青岛版 (六三制)五年级上册<a href="/sx/tb_c24624_t4/?tag_id=42" target="_blank">五 生活中的多边形——多边形的面积学案设计</a>,共8页。
寒假预习-图形的运动(三) 人教版数学 五年级下册: 这是一份寒假预习-图形的运动(三) 人教版数学 五年级下册,共14页。学案主要包含了填空题,判断题,选择题,作图题,解答题等内容,欢迎下载使用。
人教版五年级下册5 图形的运动(三)学案及答案: 这是一份人教版五年级下册5 图形的运动(三)学案及答案,共4页。学案主要包含了知识点归纳,典例讲解等内容,欢迎下载使用。

