高考物理模型全归纳 第18讲 水平面内的圆周运动(圆锥摆模型)及其临界问题
展开高考物理全归纳——模型专题
在高中物理教学中,引导学生认识、理解和建立“物理模型”,是培养学生创造性思维和创新能力的有效途径。
一、什么是物理模型
自然界中事物与事物之间总是存在着千丝万缕的联系,并都处在不断的变化之中。面对复杂多变的自然界,进行科学研究时,总是遵循这样一条重要的原则,即从简到繁,先易后难,循序渐进,逐次深入。
物理模型有三个类型:(1)物理研究对象的理想化(对象模型);(2)物理条件的理想化(条件模型);(3)物理过程的理想化(过程模型)
二、为什么要建立物理模型
1、帮助学生掌握学习方法 2、落实“过程与方法”的教学目标
3、提高学生解决问题能力
三、如何帮助学生的建立物理模型
(一)提高认识,重视过程:
对研究对象建立理想的物理模型和在研究物理过程中选择最简单的物理模型,在教学中是经常涉及到的,但学生总不能从中得到启示。
(二)概括总结,触类旁通:
新课程提出高中阶段应给学生更多的空间,让学生较独立地进行科学探究,培养学生的自主探究、自主学习、自已解决问题的能力。
第18讲 水平面内的圆周运动(圆锥摆模型)及其临界问题
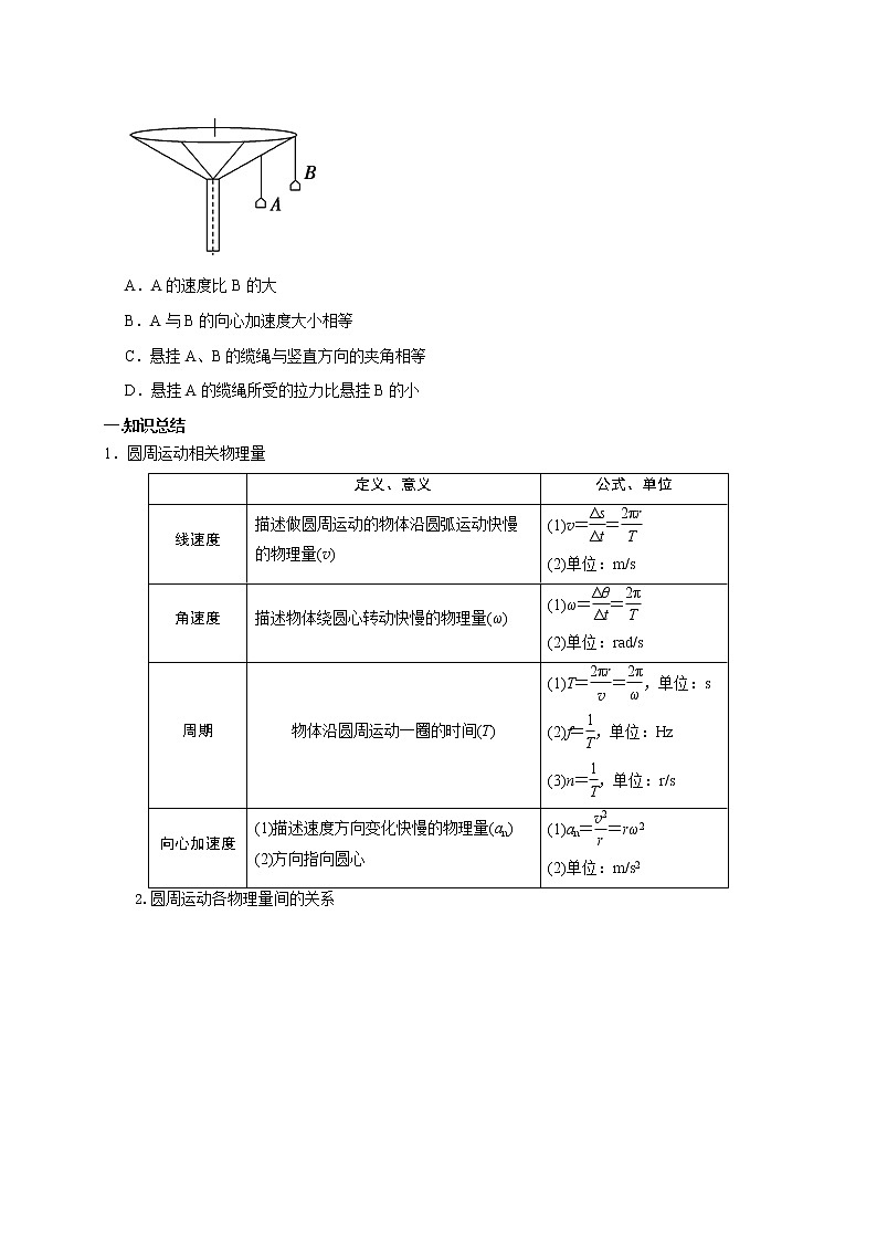
1.(江苏高考)如图所示,“旋转秋千”中的两个座椅A、B质量相等,通过相同长度的缆绳悬挂在旋转圆盘上,不考虑空气阻力的影响,当旋转圆盘绕竖直的中心轴匀速转动时,下列说法正确的是( )
A.A的速度比B的大
B.A与B的向心加速度大小相等
C.悬挂A、B的缆绳与竖直方向的夹角相等
D.悬挂A的缆绳所受的拉力比悬挂B的小
【解答】解:A、A、B的角速度相等,根据公式:v=ω•r,A的运动半径小,A的速度就小。故A错误。
B、根据公式:a=ω2r,A的运动半径小,A的向心加速度就小,A的向心力就小,根据平行四边形定则知,A对缆绳的拉力就小,故D正确,B错误。
C、对任一座椅,受力如图,由绳子的拉力与重力的合力提供向心力,则得:mgtanθ=mω2r,则得tanθ=ω2rg,A的半径r较小,ω相等,可知A与竖直方向夹角θ较小,故C错误。
故选:D。
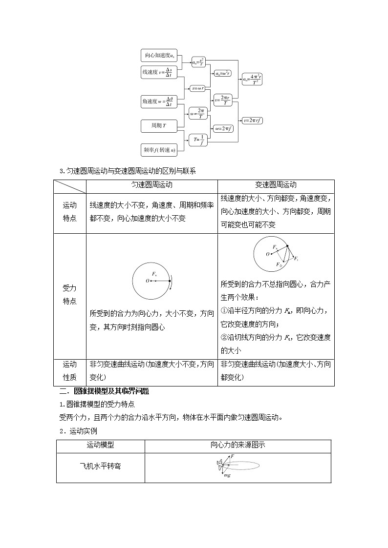
一.知识总结
1.圆周运动相关物理量
定义、意义
公式、单位
线速度
描述做圆周运动的物体沿圆弧运动快慢的物理量(v)
(1)v==
(2)单位:m/s
角速度
描述物体绕圆心转动快慢的物理量(ω)
(1)ω==
(2)单位:rad/s
周期
物体沿圆周运动一圈的时间(T)
(1)T==,单位:s
(2)f=,单位:Hz
(3)n=,单位:r/s
向心加速度
(1)描述速度方向变化快慢的物理量(an)
(2)方向指向圆心
(1)an==rω2
(2)单位:m/s2
2.圆周运动各物理量间的关系
3.匀速圆周运动与变速圆周运动的区别与联系
匀速圆周运动
变速圆周运动
运动
特点
线速度的大小不变,角速度、周期和频率都不变,向心加速度的大小不变
线速度的大小、方向都变,角速度变,向心加速度的大小、方向都变,周期可能变也可能不变
受力
特点
所受到的合力不总指向圆心,合力产
所受到的合力为向心力,大小不变,方向变,其方向时刻指向圆心
生两个效果:
①沿半径方向的分力Fn,即向心力,它改变速度的方向;
②沿切线方向的分力Ft,它改变速度的大小
运动
性质
非匀变速曲线运动(加速度大小不变,方向变化)
非匀变速曲线运动(加速度大小、方向都变化)
二. 圆锥摆模型及其临界问题
1.圆锥摆模型的受力特点
受两个力,且两个力的合力沿水平方向,物体在水平面内做匀速圆周运动。
2.运动实例
运动模型
向心力的来源图示
飞机水平转弯
火车转弯
圆锥摆
物体在光滑半圆形碗
内做匀速圆周运动
3.解题方法
(1)对研究对象进行受力分析,确定向心力来源。
(2)确定圆心和轨道半径。
(3)应用相关力学规律列方程求解。
4.规律总结
(1)圆锥摆的周期
如图摆长为L,摆线与竖直方向夹角为θ。
受力分析,由牛顿第二定律得:mgtanθ=mr
r=Lsinθ
解得T=2π=2π。
(2)结论
①摆高h=Lcosθ,周期T越小,圆锥摆转得越快,θ越大。
②摆线拉力F=,圆锥摆转得越快,摆线拉力F越大。
③摆球的加速度a=gtanθ。
5.圆锥摆的两种变形
变形1:具有相同锥度角的圆锥摆(摆长不同),如图甲所示。
由a=gtanθ知A、B的向心加速度大小相等。由a=ω2r知ωA<ωB,由a=知vA>vB。
变形2:具有相同摆高、不同摆长和摆角的圆锥摆,如图乙所示。
由T=2π知摆高h相同,则TA=TB,ωA=ωB,由v=ωr知vA>vB,由a=ω2r知aA>aB。
6. 解决圆锥摆临界问题的技巧
圆锥摆的临界问题,主要就是与弹力有关的临界问题。
(1)绳子松弛或断开的临界条件是:①绳恰好拉直且没有弹力;②绳上的拉力恰好达最大值。
(2)接触或脱离的临界条件是物体与物体间的弹力恰好为零。
(3)对于火车转弯、半圆形碗内的水平圆周运动有两类临界情况:①摩擦力的方向发生改变;②发生相对滑动。
三.例题精讲
题型一:圆锥摆模型常规问题
例1.如图所示,一根不可伸长的轻质细绳(绳长为L),一端系着质量为m的小球(可视为质点),另一端悬于O点。重力加速度大小为g,当小球在水平面内做匀速圆周运动的角速度为ω时,下
列说法正确的是( )
A.细绳的拉力大小为2mω2l
B.悬点O到轨迹圆心高度为2gω2
C.小球的向心加速度大小为ω4l2−g2
D.小球的线速度大小为2ω2l2−g2ω2
【解答】解:设小球做匀速圆周运动时细绳与竖直方向的夹角为θ,有Fsinθ=mω2lsinθ,得F=mlω2,故A错误;
由mgtanθ=mω2lsinθ,h=lcosθ,得h=gω2,故B错误;
由mgtanθ=mω2lsinθ,可得cosθ=glω2,小球的向心加速度大小a=ω2lsinθ=ω4l2−g2,故C正确;
由cosθ=glω2,得小球的线速度大小v=ωlsinθ=ω2l2−g2ω2,故D错误.
故选:C。
题型二:圆锥摆模型临界问题
例2.质量为m的小球由轻绳a和b分别系于一轻质细杆的A点和B点,如图所示,绳a与水平方向成θ角,绳b在水平方向且长为L,当轻杆绕轴AB以角速度ω匀速转动时,小球在水平面内做匀速圆周运动,重力加速度为g,则下列说法正确的是( )
A.a绳的张力可能为零
B.a绳的张力随角速度的增大而增大
C.当角速度ω>gLtanθ,b绳将出现弹力
D.若b绳突然被剪断,则a绳的弹力一定发生变化
【解答】解:A、小球做匀速圆周运动,在竖直方向上的合力为零,水平方向上的合力提供向心力,所以a绳在竖直方向上的分力与重力相等,可知a绳的张力不可能为零,故A错误;
BC、当b绳恰好拉直且拉力为零时,有:mgtanθ=mLω2,解得ω=gLtanθ,可知当角速度ω>gLtanθ时,b绳出现弹力;此后角速度再增大时,竖直方向上受力始终平衡,得:Fasinθ=mg,解得Fa=mgsinθ,可知a绳的拉力不再变化,故B错误,C正确;
D、由于b绳可能没有弹力,故b绳突然被剪断,a绳的弹力可能不变,故D错误。
故选:C。
四.举一反三,巩固训练
1. 有一种杂技表演叫“飞车走壁”,由杂技演员驾驶摩托车沿圆台形表演台的侧壁高速行驶,做匀速圆周运动。如图所示,图中虚线表示摩托车的行驶轨迹,轨迹离地面的高度为h,下列说法中正确的是( )
A.h越高,摩托车对侧壁的压力将越大
B.h越高,摩托车做圆周运动的线速度将越大
C.h越高,摩托车做圆周运动的周期将越小
D.h越高,摩托车做圆周运动的向心力将越大
【解答】解:A、摩托车做匀速圆周运动,提供圆周运动的向心力是重力mg和支持力F的合力,作出力图。侧壁对摩托车的支持力F=mgcosθ不变,则摩托车对侧壁的压力不变。故A错误。
B、第二定律得Fn=mv2r,h越高,r越大,Fn不变,则v越大。故B正确。
C、根据牛顿根据牛顿第二定律得Fn=mr4π2T2,h越高,r越大,Fn不变,则T越大。故C错误。
D、如图向心力Fn=mgtanθ,m,θ不变,向心力大小不变。故D正确。
故选:B。
2. 火车轨道的转弯处外轨高于内轨,如图所示。若已知某转弯处轨道平面与水平面夹角为θ,弯道处的圆弧半径为R。在该转弯处规定的安全行驶的速度为v,则下列说法中正确的是( )
A.该转弯处规定的安全行驶的速度为v=Rgtanθ
B.该转弯处规定的安全行驶的速度为v=Rgsinθ
C.当实际行驶速度大于v时,轮缘挤压内轨
D.当实际行驶速度小于v时,轮缘挤压外轨
【解答】解:AB、火车以某一速度v通过某弯道时,内、外轨道均不受侧压力作用,其所受的重力和支持力的合力提供向心力,由图得:
F合=mgtanθ(θ为轨道平面与水平面的夹角),根据合力提供向心力得:mgtanθ=mv2R,解得:v=Rgtanθ,故A正确,B错误;
C、当转弯的实际速度大于规定速度时,火车所受的重力和支持力的合力不足以提供所需的向心力,火车有离心趋势,故其外侧车轮轮缘会与铁轨相互挤压,外轨受到侧压力作用方向平行轨道
平面向外,轮缘挤压外轨,故C错误;
D、当转弯的实际速度小于规定速度时,火车所受的重力和支持力的合力大于所需的向心力,火车有向心趋势,故其内侧车轮轮缘会与铁轨相互挤压,内轨受到侧压力作用方向平行轨道平面向内,轮缘挤压内轨,故D错误;
故选:A。
3. 3D地图技术能够为无人驾驶汽车分析数据,提供操作的指令.如图所示为一段公路拐弯处的地图,则( )
A.若弯道是水平的,汽车拐弯时受到重力、支持力、摩擦力和向心力
B.若弯道是水平的,为防止汽车侧滑,汽车拐弯时收到的指令是让车速大一点
C.若弯道是倾斜的,为了防止汽车侧滑,道路应为内(东北)高外(西南)低
D.若弯道是倾斜的,为了防止汽车侧滑,道路应为外(西南)高内(东北)低
【解答】解:A、如果弯道是水平的,则“无人驾驶”汽车在拐弯时受到重力、支持力、摩擦力,向心力不是汽车实际受到的力,故A错误;
B、如果弯道是水平的,由静摩擦力提供向心力,根据f=mv2R可知,速度越大,所需要的向心力越大,当需要的向心力大于最大静摩擦力时,汽车做离心运动,所以“无人驾驶”汽车在拐弯时收到的指令应让车速小一点,防止汽车做离心运动而发生侧翻,故B错误;
CD、如果弯道是倾斜的,重力和支持力的合力可以提供向心力,而向心力指向圆心,所以3D地图上应标出外(西南)高内(东北)低,故C错误,D正确。
故选:D。
4. 如图所示是利用圆锥摆粗略验证向心力表达式的实验装置图,已知小球质量为m,小球距悬点的竖直高度为h,小球在水平面内做圆周运动的半径为r,用秒表测得小球运动n圈的时间为t,则下列说法正确的是( )
A.小球受到重力、拉力、向心力
B.向心力的表达式Fn=m4π2t2r
C.小球所受的合外力为F合=mgrℎ
D.小球转动越快,细线与竖直方向的夹角越小
【解答】解:A、小球受到重力和绳子拉力,两者的合力提供向心力,故A错误;
B、小球做圆周运动的周期 T=tn,其向心力公式为Fn=m4π2T2r=m4π2n2t2r,故B错误;
C、设绳子与竖直方向的夹角为θ,则有tanθ=rℎ,其所受重力和绳子拉力的合力提供向心力,有F合=mgtanθ=mgrℎ,故C正确;
D、设绳长为L,根据牛顿第二定律有 mgtanθ=m•Lsinθ•ω2,解得;ω=gLcosθ,由此可知,角速度越大,θ越大,故D错误;
故选:C。
5. 铁路在弯道处的内、外轨道高度是不同的,已知内、外轨道平面与水平面的夹角为θ,如图所示,弯道处的圆弧半径为R,若质量为m的火车转弯时速度等于gRtanθ,则( )
A.内轨对内侧车轮轮缘有挤压
B.外轨对外侧车轮轮缘有挤压
C.这时铁轨对火车的支持力等于mgcosθ
D.这时铁轨对火车的支持力大于mgcosθ
【解答】解:CD
、火车在水平面内运动,所以,在竖直方向上受力平衡,所以,铁轨对火车的支持力FN的竖直分量与重力平衡,即FNcosθ=mg,所以,FN=mgcosθ,故C正确,D错误;
AB、铁轨对火车的支持力FN的水平分量为FNsinθ=mgtanθ,火车在弯道半径为R的转弯处的速度v=gRtanθ,所以,火车转弯时需要的向心力F=mv2R=mgtanθ;
支持力的水平分量正好等于向心力,故火车轮缘对内外轨道无挤压,故A错误,B错误;
故选:C。
6. 如图所示,一辆汽车正通过一段弯道公路,视汽车做匀速圆周运动,则( )
A.该汽车速度恒定不变
B.汽车左右两车灯的线速度大小相等
C.若速率不变,则跟公路内道相比,汽车在外道行驶时的向心力较小
D.若速率不变,则跟晴天相比,雨天路滑时汽车在同车道上行驶时的向心力较小
【解答】解:A、圆周运动速度方向时刻变化,故A错误;
B、汽车整体的角速度相等,v=ωr,左右两个灯的半径不同,线速度大小不同,故B错误;
C、若汽车以恒定的线速度大小转弯,根据Fn=mv2r,在外轨道是转弯半径大,故在外轨道时向心力小,故C正确;
D、根据C项知向心力不会因为天气而变化,只是雨天路面较滑,最大静摩擦力减小,故D错误;
故选:C。
7. 一球绕直径匀速转动,如图所示,球面上有A、B两点,则( )
A.可能vA<vB,也可能vA>vB
B.A、B两点的向心加速度都指向球心O
C.由a=v2r可知aA>aB
D.由a=ω2r可知aA<aB
【解答】解:A、由于AB两点是同轴转动,故它们的角速度相同,由图可知rA<rB,根据v=ωr,可知vA<vB,故A错误;
B、质点A、B的向心加速度方向都指向圆心,如题图,A、B的加速度都是垂直转轴直线转轴,它们都不是指向圆心。故B错误。
C、由于AB两点是同轴转动,故它们的角速度相同,由图可知rA<rB,而且vA<vB,所以不能使用a=v2r判断知aA和aB的关系。故C错误。
D、由于AB两点是同轴转动,故它们的角速度相同,由图可知rA<rB,根据a=ω2r可知aA<aB,故D正确。
故选:D。
8. 如图所示,转动轴垂直于光滑平面,交点O的上方h处固定细绳的一端,细绳的另一端拴接一质量为m的小球B,绳长AB=l>h,小球可随转动轴转动并在光滑水平面上做匀速圆周运动.要使球不离开水平面,转动轴的转速的最大值是( )
A.12πgl B.πgℎ C.2πlg D.12πgℎ
【解答】解:当小球对水平面的压力为零时,有:Tcosθ=mg,Tsinθ=mlsinθω2,
解得最大角速度为:ω=glcosθ=gℎ,
则最大转速为:n=ω2π=12πgℎ.故D正确,A、B、C错误。
故选:D。
9. (多选)如图所示,足够大的水平圆台中央固定一光滑竖直细杆,原长为L
的轻质弹簧套在竖直杆上,质量均为m的光滑小球A、B用长为L的轻杆及光滑铰链相连,小球A穿过竖直杆置于弹簧上。让小球B以不同的角速度ω绕竖直杆匀速转动,当转动的角速度为ω0时,小球B刚好离开台面。弹簧始终在弹性限度内,劲度系数为k,重力加速度为g,则( )
A.小球均静止时,弹簧的长度为L−mgk
B.角速度ω=ω0时,小球A对弹簧的压力为mg
C.角速度ω0=kgkL−2mg
D.角速度从ω0继续增大的过程中,小球A对弹簧的压力不变
【解答】解:A、光滑小球均静止时,则可知,杆没有作用力,否则B球不可能平衡的,对A受力分析,重力与弹簧的弹力,处于平衡,依据胡克定律,那么弹簧的形变量△x=mgk,因此弹簧的长度为L′=L−mgk,故A正确;
B、角速度ω=ω0时,球B在杆及重力作用下,提供向心力,做匀速圆周运动,那么,杆对小球A有作用力,因此弹簧对A的支持力大于mg,则球A对弹簧的压力也大于mg,故B错误;
C、当转动的角速度为ω0时,小球B刚好离开台面,对B分析,杆的拉力与重力的合力提供向心力,如下图所示:
根据矢量的合成法则,结合牛顿第二定律,则有mgtanθ=mω02Lcosθ,
对AB整体分析,弹簧的弹力F′=2mg
依据胡克定律,则弹簧的形变量L″=2mgk,
根据几何知识,则有:L−L″L=sinθ
综上所述,解得:ω0=kgkL−2mg,故C正确;
D、由上分析,可知,当转动的角速度为ω0时,小球B刚好离开台面,弹簧弹力等于2mg,当角速度从ω0继续增大的过程中,弹簧弹力仍等于2mg,因此小球A对弹簧的压力不会变,故D正确;
故选:ACD。
10. (多选)如图所示,叠放在水平转台上的物体 A、B、C能随转台一起以角速度ω匀速转动,A、B、C的质量分别为3m、2m、m,A与 B、B和C与转台间的动摩擦因数都为μ,A和 B、C离转台中心的距离分别为r、1.5r.设最大静摩擦力等于滑动摩擦力,下列说法正确的是( )
A.B 对 A 的摩擦力一定为 3μmg
B.B 对 A 的摩擦力一定为 3mω2r
C.转台的角速度一定满足ω≤μgr
D.转台的角速度一定满足ω≤2μg3r
【解答】解:A、对A受力分析,受重力、支持力以及B对A的静摩擦力,静摩擦力提供向心力,有f=(3m)ω2r≤μ(3m)g.故A错误,B正确。
C、由于A、AB整体、C受到的静摩擦力均提供向心力,故
对A,有:(3m)ω2r≤μ(3m)g
对AB整体,有:(3m+2m)ω2r≤μ(3m+2m)g
对物体C,有:mω2(1.5r)≤μmg
解得ω≤2μg3r,故C错误,D正确。
故选:BD。
11. (多选)转笔(PenSpinning
)是一项用不同的方法与技巧、以手指来转动笔的休闲活动,如图所示.转笔深受广大中学生的喜爱,其中也包含了许多的物理知识,假设某转笔高手能让笔绕其上的某一点O做匀速圆周运动,下列有关该同学转笔中涉及到的物理知识的叙述正确的是( )
A.笔杆上的点离O点越近的,做圆周运动的向心加速度越小
B.笔杆上的各点做圆周运动的向心力是由万有引力提供的
C.若该同学使用中性笔,笔尖上的小钢珠有可能因快速的转动做离心运动被甩走
D.若该同学使用的是金属笔杆,且考虑地磁场的影响,由于笔杆中不会产生感应电流,因此金属笔杆两端一定不会形成电势差
【解答】解:A、由向心加速度公式an=ω2R,笔杆上的点离O点越近的,做圆周运动的向心加速度越小,故A正确;
B、杆上的各点做圆周运动的向心力是由杆的弹力提供的,与万有引力无关,故B错误;
C、当转速过大时,当提供的向心力小于需要向心力,出现笔尖上的小钢珠有可能做离心运动被甩走,故C正确;
D、当金属笔杆转动时,切割地磁场,从而产生感应电动势,但不会产生感应电流,故D错误;
故选:AC。
12. 某同学用如图甲所示装置做探究向心力大小与线速度大小的关系。装置中光滑水平直杆随竖直转轴一起转动,一个滑块套在水平光滑杆上,用细线将滑块与固定在竖直转轴上的力传感器连接,当滑块随水平杆一起转动时,细线的拉力就是滑块做圆周运动需要的向心力。拉力的大小可以通过力传感器测得,滑块转动的线速度可以通过速度传感器测得。
(1)要探究影响向心力大小的因素,采用的方法是 A 。
A.控制变量法 B.等效替代 C.微元法 D.放大法
(2)实验中,要测量滑块做圆周运动的半径时,应测量滑块到 竖直转轴 (选“力传感器”或“竖直转轴”)的距离。若仅多次改变竖直转轴转动的快慢,测得多组力传感器的示数F及速度传感器的示数v,将测得的多组F、v值,在图乙F﹣v2坐标轴中描点,请将描出的点进行作图。若测得滑块做圆周运动的半径为r=0.2m,由作出的F﹣v2的图线可得滑块与速度传感器的总质量m= 0.18 kg(结果保留两位有效数字)。
【解答】解:(1)要探究影响向心力大小与线速度的关系,保持滑块与速度传感器的总质量和运动半径不变,采用的实验方法是控制变量法,故A正确;
(2)实验中,因为滑块在水平方向上做圆周运动,故要测量滑块做圆周运动的半径时,应测量滑块到竖直转轴的距离;
作出F﹣v2图线,如图所示:
根据F=mv2r知图线的斜率为:k=mr
则有:mr=910
代入数据解得:m=0.18kg。
故答案为:(1)A;(2)竖直转轴,0.18。
13. 如图甲所示是某同学探究做圆周运动的物体质量、向心力、轨道半径及线速度关系的实验装置,圆柱体放置在水平光滑圆盘上做匀速圆周运动。力传感器测量向心力F,速度传感器测量圆柱体的线速度v,该同学通过保持圆柱体质量和运动半径不变,来探究向心力F与线速度v的关系:
(1)该同学采用的实验方法为 B 。
A.等效替代法
B.控制变量法
C.理想化模型法
(2)改变线速度v,多次测量,该同学测出了五组F、v数据,如下表所示:
v/(m•s﹣1)
1.0
1.5
2.0
2.5
3.0
F/N
0.88
2.00
3.50
5.50
7.90
该同学对数据分析后,在图乙坐标纸上描出了五个点。
①作出F﹣v2图线;
②若圆柱体运动半径r=0.2m,由作出的F﹣v2的图线可得圆柱体的质量m= 0.18 kg.(结果保留两位有效数字)
【解答】解:(1)实验中研究向心力和速度的关系,保持圆柱体质量和运动半径不变,采用的实验方法是控制变量法,故AC错误B正确;
故选:B。
(2)①作出F﹣v2图线,如图所示:
②根据F=mv2r,图线的斜率k=mr,代入数据解得:m=0.18kg。
故答案为:(1)B(2)①如图所示 ②0.18。
14. 如图所示为赛车场的一个“梨形”赛道,两个弯道分别为半径R的大圆弧和r的小圆弧,直道与弯道相切,直道长度L。赛车沿弯道路线行驶时,路面对轮胎的最大径向静摩擦力是赛车重力的K倍,假设赛车在直道上做匀变速直线运动,在圆心角为120°弯道上做匀速圆周运动,若R=4r,要使赛车安全且绕赛道一圈时间最短(发动机功率足够大,重力加速度为g)。求:
(1)赛车行驶的最大速率;
(2)赛车绕赛道一圈的最短时间。
【解答】解:(1)根据牛顿第二定律:kmg=mvm2r,
最大速率为vm=kgR
(2)赛车在直道的时间为t1=2Lv=4LkgR+kgr=4L3kgr
赛车在小圆弧弯道的时间为t2=2πr3vmr
赛车在大圆弧弯道的时间为t3=4πR3vm
所以赛车绕赛道一圈的最短时间tz=t1+t2+t3
联立解得:tz=4L+10πr3kgr
答:(1)赛车行驶的最大速率为kgR;
(2)赛车绕赛道一圈的最短时间为4L+10πr3kgr。
模型10、水平面圆周运动模型 【巧解题】2024高考物理模型全归纳: 这是一份模型10、水平面圆周运动模型 【巧解题】2024高考物理模型全归纳,文件包含模型10水平面圆周运动模型原卷版docx、模型10水平面圆周运动模型解析版docx等2份试卷配套教学资源,其中试卷共24页, 欢迎下载使用。
第20讲 水平面和斜面上的圆周运动(转盘模型)及其临界问题(原卷版): 这是一份第20讲 水平面和斜面上的圆周运动(转盘模型)及其临界问题(原卷版),共9页。
第20讲 水平面和斜面上的圆周运动(转盘模型)及其临界问题(解析版): 这是一份第20讲 水平面和斜面上的圆周运动(转盘模型)及其临界问题(解析版),共15页。

