高考物理模型全归纳 第17讲 斜抛运动及类斜抛运动模型
展开高考物理全归纳——模型专题
在高中物理教学中,引导学生认识、理解和建立“物理模型”,是培养学生创造性思维和创新能力的有效途径。
一、什么是物理模型
自然界中事物与事物之间总是存在着千丝万缕的联系,并都处在不断的变化之中。面对复杂多变的自然界,进行科学研究时,总是遵循这样一条重要的原则,即从简到繁,先易后难,循序渐进,逐次深入。
物理模型有三个类型:(1)物理研究对象的理想化(对象模型);(2)物理条件的理想化(条件模型);(3)物理过程的理想化(过程模型)
二、为什么要建立物理模型
1、帮助学生掌握学习方法 2、落实“过程与方法”的教学目标
3、提高学生解决问题能力
三、如何帮助学生的建立物理模型
(一)提高认识,重视过程:
对研究对象建立理想的物理模型和在研究物理过程中选择最简单的物理模型,在教学中是经常涉及到的,但学生总不能从中得到启示。
(二)概括总结,触类旁通:
新课程提出高中阶段应给学生更多的空间,让学生较独立地进行科学探究,培养学生的自主探究、自主学习、自已解决问题的能力。
第17讲 斜抛运动及类斜抛运动模型
一.知识总结
(一)斜抛运动
1.定义:将物体以初速度v0斜向上方或斜向下方抛出,物体只在重力作用下的运动.
2.性质:斜抛运动是加速度为g的匀变速曲线运动,运动轨迹是抛物线.
3.研究方法:运动的合成与分解
(1)水平方向:匀速直线运动;(2)竖直方向:匀变速直线运动.
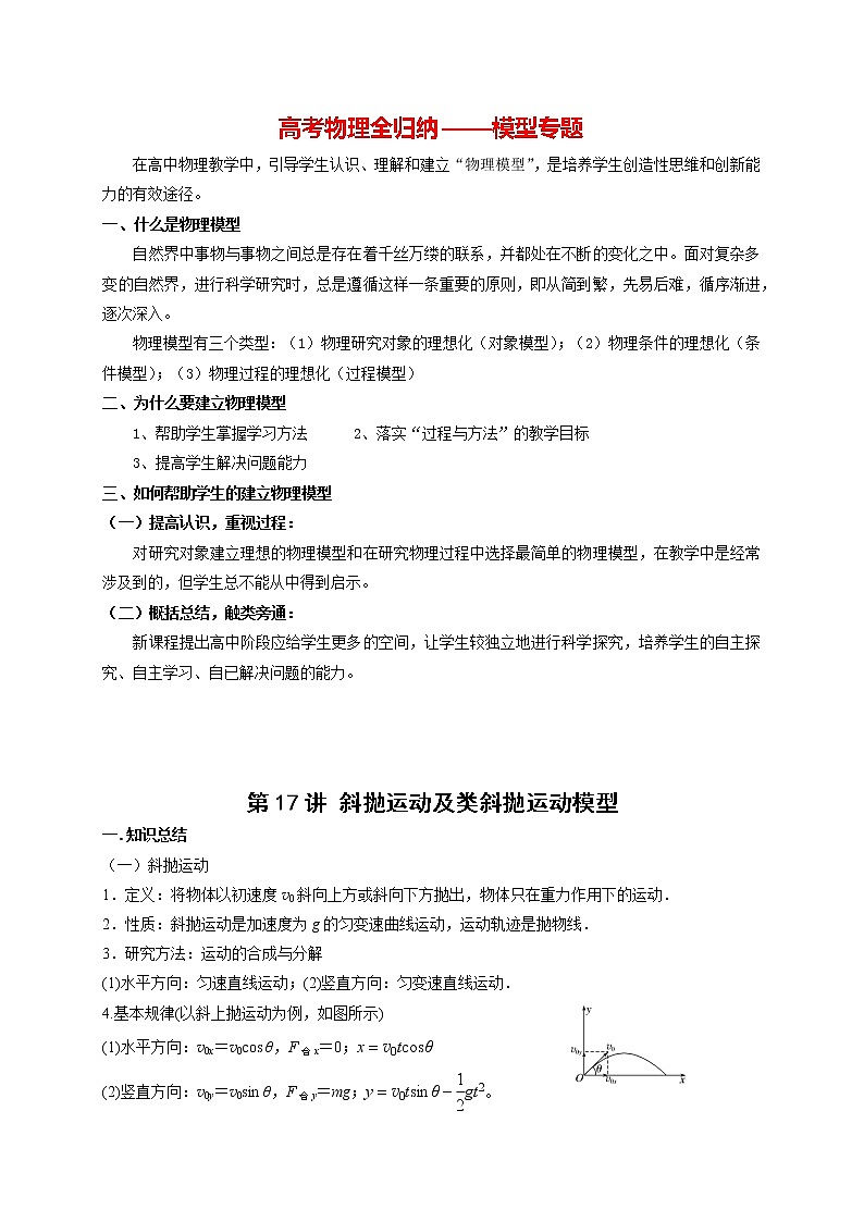
4.基本规律(以斜上抛运动为例,如图所示)
(1)水平方向:v0x=v0cos θ,F合x=0;x=v0tcosθ
(2)竖直方向:v0y=v0sin θ,F合y=mg;y=v0tsinθ-gt2。
也可根据需要,为便于解决问题,沿其它方向建立平面直角坐标系(见下面例1)
(二)类斜抛运动
在恒力(非重力)作用下,初速度方向与恒力夹角为锐角或钝角,运动轨迹与斜抛运动类似,分析解决问题的思路类似,所以叫类斜抛运动。
(三)与平抛运动的比较
二.例题精讲
题型一:斜抛运动
例1.单板滑雪U形池比赛是冬奥会比赛项目,其场地可以简化为如图甲所示的模型:U形滑道由两个半径相同的四分之一圆柱面轨道和一个中央的平面直轨道连接而成,轨道倾角为17.2°。某次练习过程中,运动员以vM=10m/s的速度从轨道边缘上的M点沿轨道的竖直切面ABCD滑出轨道,速度方向与轨道边缘线AD的夹角α=72.8°,腾空后沿轨道边缘的N点进入轨道。图乙为腾空过程左视图。该运动员可视为质点,不计空气阻力,取重力加速度的大小g=10m/s2,sin72.8°=0.96,cos72.8°=0.30。求:
(1)运动员腾空过程中离开AD的距离的最大值d;
(2)M、N之间的距离L。
【解答】解:(1)在M点,设运动员在ABCD面内垂直AD方向的分速度为v1,由运动的合成与分解规律得:
v1=vMsin72.8°…①
设运动员在ABCD面内垂直AD方向的分加速度为a1,由牛顿第二定律得:
mgcos17.2°=ma1 …②
由运动学公式得:d③
联立①②③式,代入数据得:
d=4.8m…④
(2)在M点,设运动员在ABCD面内平行AD方向的分速度为v2,由运动的合成与分解规律得:
v2=vMcos72.8°…⑤
设运动员在ABCD面内平行AD方向的分加速度为a2,由牛顿第二定律得:
mgsin17.2°=ma2 …⑥
设腾空时间为t,由运动学公式得:t⑦
沿斜面方向根据位移﹣时间关系可得:L=v2t⑧
联立①②⑤⑥⑦⑧式,代入数据得:L=12m。
答:(1)运动员腾空过程中离开AD的距离的最大值为4.8m;
(2)M、N之间的距离为12m。
题型二:类斜抛运动
例(多选)2.一质量为m=2kg的滑块在水平方向恒力F=4N的作用下,在光滑的水平面上运动,如图所示为滑块在水平面上运动的一段轨迹,滑块过P、Q两点时速度大小均为v=0.5m/s,滑块在P点的速度方向与PQ连线夹角α=37°,sin37°=0.6,cos37°=0.8.则下列说法正确的是( )
A.水平恒力F的方向与PQ连线成53°夹角
B.滑块从P点运动到Q点的过程中速度变化量为0m/s
C.滑块从P点运动到Q点的时间为0.3s
D.滑块从P点运动到Q点的过程中动能最小值为0.16J
【解答】解:A、滑块在水平恒力作用下由P到Q,滑块过P、Q两点时速度大小均为v=0.5m/s,即水平恒力做功为零,所以力应该和位移的方向垂直,且指向运动轨迹的凹侧,故A错误;
B、由于滑块在P、Q两点的速度方向不同,则滑块从P点运动到Q点的过程中速度变化量不为零,故B错误;
C、把滑块速度分解到垂直于PQ方向上,则v2=vsinα=0.5×0.6m/s=0.3m/s,在这个方向上滑块先减速后反向加速,其运动的加速度为:
运动具有对称性,则有:,故C正确;
D、把速度分解到PQ方向,有:v1=vcosα=0.5×0.8m/s=0.4m/s,滑块在这个方向上的运动为匀速直线运动,所以当滑块在垂直于PQ方向上的速度等于零时,此时运动的动能最小,有Ekmin
,故D正确;
故选:CD。
三.举一反三,巩固练习
- 如图所示,从地面上同一位置抛出两小球A、B,A球质量大于B球质量,分别落在地面上的M、N点,两球运动的最大高度相同,空气阻力不计,下列说法正确的是( )
A.B的加速度比A的大
B.B的飞行时间比A的长
C.B在最高点的速度可能等于A在最高点的速度
D.B在落地时速度比A在落地时的大
【解答】解:A.斜抛运动的物体只受重力作用,根据牛顿第二定律F=mg=ma,则a=g,A、B的加速度相同,故A错误。
B.设斜抛运动的时间为t,竖直方向,得,因h相同,所以A、B飞行的时间相同,故B错误。
C.A、B球在最高处都只具有水平速度,又射程x=vxt,xA<xB,得vxA<vxB,B在最高点的速度不等于A在最高点的速度,故C错误。
D.竖直速度,因t相同,所以竖直速度vy相同,落地速度,;又因为vxA<vxB,所以vA<vB,故D正确。
故选:D。
- 某次军事演习中,在P、Q两处的炮兵向正前方同一目标O发射炮弹A、B,炮弹轨迹如图所示,已知炮口高度相同,忽略空气阻力,则( )
A.B的加速度比A的大
B.B的飞行时间比A的短
C.B在最高点的速度比A在最高点的小
D.B打到目标时的速度比A打到目标时的大
【解答】解:A、炮弹在空中忽略空气阻力,都只受重力作用,加速度为g,故A错误;
B、做斜抛运动的物体,飞行时间只与竖直方向上的运动高度有关,根据运动轨迹可知,B炮弹的飞行高度更高,则时间更长,故B错误;
C、根据B选项的分析可知,B炮弹的飞行时间更长,而水平的位移更小,因为水平方向上炮弹做匀速直线运动,则B在最高点的速度更小,故C正确;
D、因为B炮弹的水平速度更小,而因为高度更高,这竖直速度更大,因此无法比较两者的末速度大小,故D错误;
故选:C。
- 由于空气阻力的影响,炮弹的实际飞行轨迹不是抛物线,而是“弹道曲线”,如图中实线所示。图中虚线为不考虑空气阻力情况下炮弹的理想运动轨迹,O、a、b、c、d为弹道曲线上的五点,其中O点为发射点,d点为落地点,b点为轨迹的最高点,a、c为运动过程中经过的距地面高度相等的两点。下列说法正确的是( )
A.到达b点时,炮弹的速度为零
B.到达b点时,炮弹的加速度为零
C.炮弹经过a点时的速度大于经过c点时的速度
D.炮弹由O点运动到b 点的时间大于由b点运动到d点的时间
【解答】解:A、炮弹到达最高点是竖直方向的速度减为零,而水平方向的速度不为零,在最高点受重力和空气阻力,合力不为零,加速度不为零,故AB错误;
C、从a经b到c的过程中,由于受到空气阻力作用且阻力做负功,根据动能定理可知,a点的速度大于经过c点的速度,故C正确;
D、从O到b的过程中,在竖直方向上,受到重力和阻力在竖直向下的分力,即mg+f′=ma,解得a
在从b到d的过程中,在竖直方向,受到向下的重力和阻力在竖直向上的分力,即mg﹣f″=
ma′,解得,故a>a′,根据运动学公式可知炮弹由O点运动到b 点的时间小于由b点运动到d点的时间,故D错误;
故选:C。
- 如图所示,可视为质点的乒乓球以速率v从桌上弹起,恰从网边缘运动到对方球桌边缘。已知乒乓球刚弹起时的运动方向与桌面间的夹角为θ,不计空气作用力。下列说法正确的是( )
A.只增大v,球可能落在对方桌上
B.只减小v,球可能落在对方桌上
C.只增大θ,球可能落在对方桌上
D.只减小θ,球可能落在对方桌上
【解答】解:A、只增大v,依据速度的分解法则,及三角知识,则水平方向与竖直方向速度均增大,那么落到同一高度的时间变长,因此水平位移增大,球落到对方桌外边,故A错误;
B、只减小v,同理,水平方向与竖直方向速度均减小,那么球在竖直方向位移减小,则球不可能过网,因此不可能落在对方桌上,故B错误;
C、当只增大θ,导致竖直方向速度增大,而水平方向速度减小,那么球竖直位移增大,肯定能过网,球水平方向位移减小,则可能落在对方桌上,故C正确;
D、当只减小θ,球可能落在对方桌上,导致竖直方向速度减小,则竖直位移减小,不会过网,则不可能落在对方桌上,故D错误;
故选:C。
- (多选)某士兵练习迫击炮打靶,如图所示,第一次炮弹落点在目标A的右侧,第二次调整炮弹发射方向后恰好击中目标,忽略空气阻力的影响,设每次炮弹发射速度大小相等,则( )
A.第二次炮弹在空中运动时间较长
B.两次炮弹在空中运动时间相等
C.第二次炮弹落地速度较大
D.两次炮弹落地速度一样大
【解答】解:AB、斜上抛运动在竖直方向为竖直上抛运动,在水平方向是匀速直线运动,设上升的高度为H,运动的时间为t,根据竖直上抛运动的规律可得:H,解得:t,所以第二次炮弹在空中运动时间较长,故A正确、B错误;
CD、每次炮弹发射速度大小相等,根据对称性可知,落地时二者的速度大小相等,故C错误,D正确;
故选:AD。
- 如图所示。斜面倾角为α,且tanα=0.5,现从斜面上O点与水平方向成45°角以速度v0,2v0分别抛出小球P,Q,小球P,Q刚要落在斜面上A,B两点时的速度分别为vP,vQ.设O,A间的距离为s1,O,B间的距离为s2,不计空气阻力,则( )
A.s2=4s1,vP,vQ方向相同
B.s2=4s1,vP,vQ方向不同
C.2s1<s2<4s1,vP,vQ方向相同
D.2s1<s2<4s1,vP,vQ方向不同
【解答】解:设抛出的速度为v,则水平分速度为:vx=vcos45°v
竖直速度为:vy=vsin45°v,
则有位移关系:tanα解得:t
则落点与抛出点的距离为:L∝v2;
则由题意可知初速度为v0、2v0分别抛出小球P、Q,则有:x2=4x1;
落到斜面上的速度方向与水平方向的夹角满足tanθ0
即速度方向均为水平,vP、vQ方向相同,故A正确、BCD错误;
故选:A。
- (多选)如图所示是由地面同一点踢出的足球的三条飞行路径,三条路径的最高点是等高的.忽略空气对飞行的影响,下列说法正确的是( )
A.沿路径1飞行的足球落地速率最大
B.沿路径3飞行的足球的初速度的水平分量最大
C.沿路径3飞行的足球运动的时间最长
D.沿各路径飞行的足球的初速度的竖直分量相同
【解答】解:设任意一足球的初速度大小为v0,初速度的竖直分量为vy,水平分量为vx,初速度与水平方向的夹角为α,上升的最大高度为h,运动时间为t,落地速度大小为v。
AD、取竖直向上方向为正方向,足球竖直方向上做匀减速直线运动,加速度为a=﹣g。
由0﹣vy2=﹣2gh,得:vy.由题,最大高度h相等,则三个足球初速度的竖直分量相同。根据机械能守恒定律得知,足球落地时与抛出时速度大小相等。由vy=v0sinα,可知v0,路径1足球初速度与水平的夹角最大,则其初速度v0最小,则路径1的落地速率最小,故A错误,D正确;
B、由速度的分解知,vy=vxtanα,可知 vx,vy相同,沿路径1飞行的足球初速度与水平方向的夹角α最小,则沿路径3飞行的足球初速度的水平分量最大,故B正确;
C、由hg()2,则得:t=2,则知,三个足球运动的时间相等;故C错误。
故选:BD。
- 有A、B两小球,B的质量为A的两倍。现将它们以相同速率沿同一方向抛出,不计空气阻力。图中①为A的运动轨迹,则B的运动轨迹是( )
A.① B.② C.③ D.④
【解答】解:两球初速度大小和方向均相同,同时因抛出后两物体均只受重力,故加速度相同,因此二者具有相同的运动状态,故B的运动轨迹也是①;选项A正确,BCD错误。
故选:A。
- 愤怒的小鸟是风靡全球的2D
画面游戏(图甲),是通过调节发射小鸟的力度与角度达到轰击肥猪堡垒的目的.现简化为图乙模型:假设小鸟从离草地高度为h处用弹弓抛射,初速度v0斜向上且与水平方向成α角,肥猪的堡垒到抛射点水平距离为L,忽略空气阻力,重力加速度为g(将小鸟和肥猪堡垒均视为质点).则( )
A.当v0一定时,α角越大,小鸟在空中运动时间越短
B.当α角一定时,v0越小,其水平射程越长
C.小鸟从开始到上升到最高点的过程中增加的势能为mv02sin2α
D.若α=0°,则要想击中目标,初速度应满足v0=L
【解答】解:A、小鸟做抛体运动,运动的时间由竖直分运动决定,为:t;故当v0一定时,α角越大,小鸟在空中运动时间越长;故A错误;
B、小鸟做抛体运动,水平分运动是匀速直线运动,v0越小,运动的时间越短,水平分速度也越短,故水平射程越小,故B错误;
C、小鸟从开始到上升到最高点的过程中增加的势能等于动能的减小量,为:mv02sin2α,故C正确;
D、若α=0°,小鸟做平抛运动,有:
L=v0t
h
解得:
v0=L
即要想击中目标,初速度应满足v0=L,故D错误;
故选:C。
- (多选)如图所示,在水平地面上A、B两点同时迎面抛出两个物体,初速度分别为v1、v2,与水平方向所成角α1=30°、α2=60°,两物体恰好落到对方抛出点。两物体在空中运动的时间分别为t1、t2,不计空气阻力。则( )
A.v1=v2
B.t1=t2
C.两物体在空中可能相遇
D.两物体位于同一竖直线时,一定在AB中点的右侧
【解答】解:A、两物体做斜抛运动,在竖直方向减速,在水平方向匀速
对A球
,
,
运动时间为:,
水平方向通过的位移为:
对B球
,
,
运动时间为:,
水平通过的位移为:x′
因x=x′
联立解得:v1=v2,,,,故A正确
B、由A可知,由于AB竖直方向的速度不同,根据速度时间公式可知,所需时间不同,故B错误;
C、由于竖直方向和水平方向速度不同,故不可能在空中相遇,故C错误;
D、A在水平方向的速度大于B水平方向的速度,故两物体位于同一竖直线时,A在水平方向通过的位移大于B的位移,故D正确;
故选:AD。
- (多选)如图,一质点以速度v0从倾角为θ的斜面底端斜向上抛出,落到斜面上的M点且速度水平向右.现将该质点以2v0的速度从斜面底端朝同样方向抛出,落在斜面上的N点.下列说法正确的是( )
A.落到M和N两点时间之比为1:2
B.落到M和N两点速度之比为1:1
C.M和N两点距离斜面底端的高度之比为1:2
D.落到N点时速度方向水平向右
【解答】解:由于落到斜面上M点时速度水平向右,故可把质点在空中的运动逆向看成从M点向左的平抛运动,设在M点的速度大小为u,把质点在斜面底端的速度v分解为水平u和竖直vy,由x=ut,ygt2,tan得空中飞行时间t,vy=2utanθ,v和水平方向夹角的正切值为定值,即落到N点时速度方向水平向右,故D正确;v,即v与u成正比,故落到M和N两点速度之比为1:2,故B错误;由t知,落到M和N两点时间之比为1:2,故A正确;由ygt2,知y和u2成正比,M和N两点距离斜面底端的高度之比为1:4,C错误。
故选:AD。
- (多选)如图所示,A球从地面附近以速度v1斜向上抛出,B球从离地h高度以速度v2斜向上抛出,两球刚好在最高点c处相遇,c点离地面高度为2h,从抛出到最高点,它们的运动时间分别t1和t2,不计空气阻力.关于两球在空中运动的过程中,以下说法正确的有( )
A.一定有v1=2v2,t1=2t2
B.可能有v2=2v1,但一定有t1﹣t2=()
C.两球的动能都随离地竖直高度均匀变化
D.A球速度比B球速度变化得快
【解答】解:A、斜抛运动从抛出到最高点的逆过程为平抛运动,两者在最高点相遇,根据h,得到t,有:,故A错误;
B、由于两个物体的水平分位移不清楚,故可能有v2=2v1;
根据平抛运动的分位移公式,有:,t,故有:t1﹣t2=();故B正确;
C、根据动能定理,有:﹣mgh′;动能随高度的变化率即物体所受的重力,保持不变,故动能随高度均匀变化,故C正确;
D、而速度随时间的变化率即加速度,两球的加速度均为g,相同,故D错误;
故选:BC。
第17讲 斜抛运动及类斜抛运动模型(原卷版): 这是一份第17讲 斜抛运动及类斜抛运动模型(原卷版),共7页。试卷主要包含了定义,性质,研究方法等内容,欢迎下载使用。
第17讲 斜抛运动及类斜抛运动模型(解析版): 这是一份第17讲 斜抛运动及类斜抛运动模型(解析版),共13页。试卷主要包含了定义,性质,研究方法等内容,欢迎下载使用。
高考物理模型全归纳 第26讲 双星、多星模型: 这是一份高考物理模型全归纳 第26讲 双星、多星模型,文件包含第26讲双星多星模型解析版docx、第26讲双星多星模型原卷版docx等2份试卷配套教学资源,其中试卷共28页, 欢迎下载使用。

