- 一 扇形统计图第2课时 选择统计图描述数据课件+教案 课件 14 次下载
- 一 扇形统计图练习一 课件+教案 课件 14 次下载
- 二 圆柱和圆锥 第2课时 圆柱的侧面积和表面积课件2+教案2+素材 课件 16 次下载
- 二 圆柱和圆锥 第3课时 圆柱的体积课件2+教案3+素材 课件 13 次下载
- 二 圆柱和圆锥 第4课时 圆锥的体积课件2+教案2+素材 课件 15 次下载
小学数学一 扇形统计图完美版ppt课件
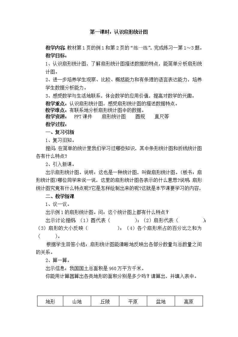
展开第一课时:认识扇形统计图
教学内容:教材第1页的例1和第2页的“练一练”,完成练习一第1~3题。
教学目标:
1、认识扇形统计图,了解扇形统计图描述数据的特点,能简单分析扇形统计图。
2、进一步培养学生观察、比较、概括能力和有条理的语言表达能力,培养学生数据分析能力。
3、感受数学与生活地联系,体会数学的应用价值,提高对数学的兴趣。
教学重点:认识扇形统计图,感受扇形统计图的描述数据特点。
教学难点:有联系地分析扇形统计图中的数据。
教学资源: PPT课件 扇形统计图 圆规 直尺等
教学过程:
一、复习引新
1、复习旧知。
提问:在简单的统计里我们学习过哪些知识,其中条形统计图和折线统计图各有什么特点?
2、引入新课。
出示扇形统计图。说明:这也是一种统计图,叫做扇形统计图。(板书:扇形统计图)哪位同学来说一说,这里的扇形统计图各表示的什么意思?说明:扇形统计图究竟有什么特点呢?它是怎样绘制出来的呢?这就是本节课要学习的内容,
二、教学新课
1、议一议。
出示例1的扇形统计图。问:这个统计图上都有什么特点?
出示讨论提纲:(1)圆代表( );(2)扇形代表( );(3)扇形的大小反映( );(4)各个扇形所占的百分比之和为( )。
根据学生回答小结:扇形统计图能清晰地反映出各部分数量与总数量之间的关系。
2、算一算。
出示信息:我国国土总面积是960万平方千米。
你能用计算器算出各类地形的面积分别是多少吗?请算出,并填入表中。
地形 | 山地 | 丘陵 | 平原 | 盆地 | 高原 |
面积/万平方千米 |
|
|
|
|
|
3、比一比。(练一练)
我国的国情,地大物博,人口众多。和世界比一比,你有什么想法?
随机出示扇形统计图:
学生交流。教师相机进行国情教育。
三、课堂练习
1、练习一第1题。
提问:每个统计图里的圆表示什么?各个扇形部分表示什么意思?引导学生对两个统计图中的项目进行具体的比较,再交流。
2、练习一第2题。
引导学生观察扇形统计图,并估计各扇形区域与花生米果盘区域的大小关系,用百分数表示各部分。
四、课堂小结
通过今天的学习,你对扇形统计图有了哪些认识?扇形统计图有什么特点?
五、课堂作业
练习一第3题。
人教版六年级上册7 扇形统计图精品ppt课件: 这是一份人教版六年级上册7 扇形统计图精品ppt课件,共16页。PPT课件主要包含了乒乓球30%,足球20%,其他225%,踢毽15%,跳绳125%,年10月制,2较合理等内容,欢迎下载使用。
小学7 扇形统计图图文课件ppt: 这是一份小学7 扇形统计图图文课件ppt,文件包含第1课时扇形统计图的认识pptx、第1课时扇形统计图的认识教案doc、第1课时扇形统计图的认识doc等3份课件配套教学资源,其中PPT共23页, 欢迎下载使用。
数学六年级下册一 扇形统计图一等奖教学ppt课件: 这是一份数学六年级下册一 扇形统计图一等奖教学ppt课件,共14页。PPT课件主要包含了华北平原,辽东丘陵,青藏高原,塔里木盆地,我国陆地的各种地形,秦岭山地,教科书第1页例1,总体中的不同部分等内容,欢迎下载使用。

