备战2023生物新中考二轮复习考点精讲精练(山东专用)专题09健康的生活
展开
考点总结
一、传染病和免疫:
1、传染病:由病原体(细菌、真菌、病毒、寄生虫)引起的,能在人与人之间或人与动物之间传播的疾病,叫做传染病。如:非典、禽流感、手足口病和甲型H1N1流感等,传染病传染性最强的时间是在发病初期。
2、传染病的主要特点:具有传染性和流行性。(这是与非传染病的主要区别)。
3、传染病流行的三个基本环节:
(1)传染:能够散播病原体的人或动物。
如:患有传染病的人或动物等。
(2)传播途径:指病原体离开传染,到达健康人所
经过的途径。如:通过空气、饮水、
饮食、生物媒介等都属于传播途径。
(3)易感人群:指对某种传染病缺乏免疫力,容易感染疾病的人群。如:儿童等。
在以上三个基本环节中,缺少任何一个环节,传染病就不会流行。
4、预防措施:
(1)控制传染:对病人要做到“五早”,(早发现、早报告、早诊断、早隔离、早治疗),阻止病原体的传播。如:对病人进行隔离治疗;对患有传染病的动物进行焚烧或深埋处理等,这些举措都是属于控制传染。
(2)切断传播途径:要搞好环境卫生(如:室内通风和消毒等)和个人卫生,消灭传播疾病的蚊、蝇等生物媒介。如:在08年5月12日,我国四川的汶川等地发生强烈的地震后,为了防止疫情发生,我国政府决定抽调大批的防疫人员,对该地区的居住环境等地方,喷洒大量的消毒液,或对病人的衣物和餐具进行严格消毒等,这些举措都是属于切断传播途径。
(3)保护易感人群:不让易感者与病人接触并进行预防接种。如:为了保护易感人群,给儿童注射疫苗,这里注射的疫苗和举措分别属于抗原和保护易感人群。
5、常见的传染病:
类 型 | 常见病 | 病原体 | 传染 | 传播途径 | 预防措施 |
细菌性传染病 | 肺结核 | 肺结核杆菌 | 结核病患者 | 飞沫、空气 | 不随地吐痰、接种卡介苗 |
病毒性传染病 | 病毒性肝炎 | 肝炎病毒 | 肝炎患者 | 饮食、血液 | 注意饮食卫生、接种肝炎病毒疫苗 |
寄生虫传染病 | 蛔虫病 | 蛔虫 | 蛔虫患者 | 饮食 | 讲究饮食卫生、管理好人粪便 |
二、描述人体免疫功能,区别非特免疫和特异性免疫,并说明计划免疫的意义:
1、人体免疫的概念:
免疫是人体的一种防御功能,是人体抵抗病原体侵袭的能力。
2、人体免疫的功能:
(1)自我稳定:清除体内衰老、死亡和损伤的细胞。
(2)防御功能:抵抗抗原的侵入,防止疾病的产生,维护人体健康。
(3)免疫监视:识别和清除体内产生的异常细胞。(如肿瘤细胞等)
3、免疫的类型:
(1)非特异性免疫:指人生来就有的,对多种病原体都有防御作用,没有特异性,所以叫做非特异性免疫,如:皮肤和粘膜的屏障作用,白细胞的吞噬作用。唾液中溶菌酶的作用等。(非特异性免疫对人体终生起作用)。
(2)特异性免疫:指人出生以后才有的(即:病原体侵入人体后才产生的),(具有特异性)。只能对某一特定的病原体起作用,所以叫做特异性免疫。如:天花病毒抗体只能作用于天花病毒,而对其它病毒则不起作用。(特异异性免疫对人体的作用有的是终生的,如:天花;有的是暂时的,如:流感)。
4、非特异性免疫与特异性免疫的主要区别与联系:
名 称 | 非 特 异 性 免 疫 | 特 异 性 免 疫 | |
区
别 | 具有 | 人人都有(先天就有) | 只有得过传染病的人才有,或接种疫苗,注射过相应血清的人才有(如计划免疫) |
遗传 | 能遗传,生下来就有 | 不能遗传,人出生以后才获得的 | |
产生 | 通过遗传而获得的一种免疫力 | 通过与病原体作斗争而获得的一种免疫力 | |
免疫因素 | 通过皮肤、黏膜的屏障作用,淋巴的滤过作用,白细胞的吞噬作用,溶菌酶的杀菌作用等获得的免疫。 | 自然免疫:患传染病后产生了抗体, 而获得的免疫。 人工免疫:用疫苗预防接种产生抗体, 或注射血清等获得的免疫。 | |
联 系 | 人体的非特异性免疫和特异性免疫构成人体总的免疫功能,二者不可分开, 是相辅相成的。 | ||
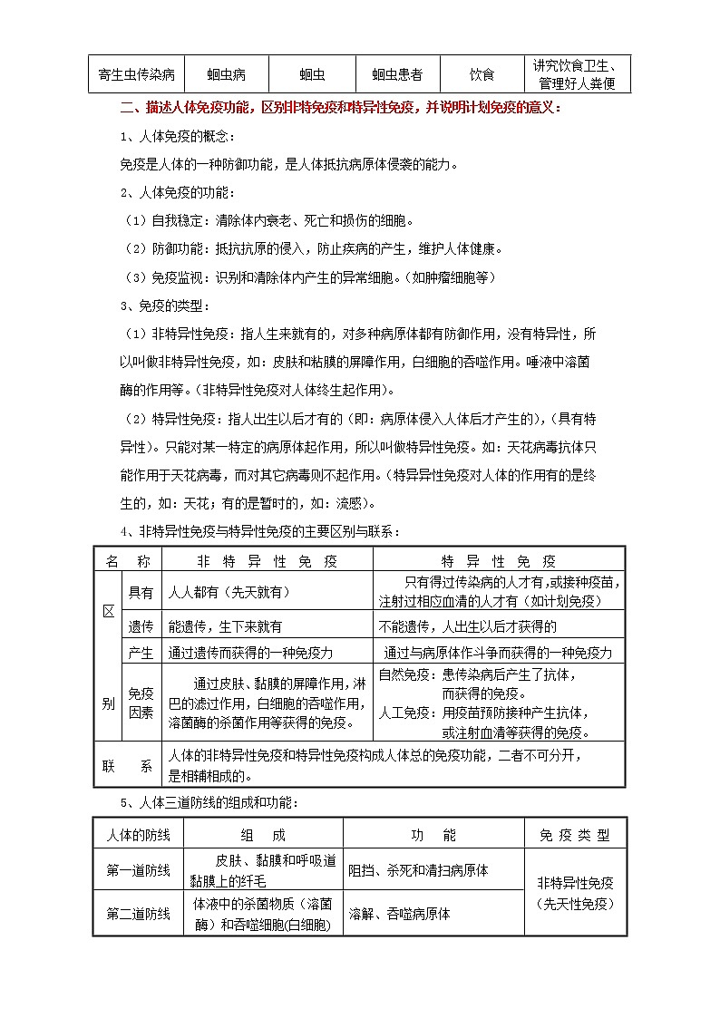
5、人体三道防线的组成和功能:
人体的防线 | 组 成 | 功 能 | 免 疫 类 型 |
第一道防线 | 皮肤、黏膜和呼吸道黏膜上的纤毛 | 阻挡、杀死和清扫病原体 | 非特异性免疫 (先天性免疫) |
第二道防线 | 体液中的杀菌物质(溶菌酶)和吞噬细胞(白细胞) | 溶解、吞噬病原体 | |
第三道防线 | 免疫器官和免疫细胞 |
产生抗体,消灭病原体(抗原) | 特异性免疫 (后天性免疫) |
人体第一、 二道防线 示意图 |
| ||
6、计划免疫及其意义:
项 目 | 内 容 |
疫 苗 | 通常是指用杀死的或减毒的病原体制成的生物制品。 |
疫 苗 的 作 用 | 疫苗注入人体后,可以使人体产生相应的抗体, |
计 划 免 疫 | 根据某些传染病的发生规律,将各种安全有效的疫苗,按照科学的免疫程序,有计划地给儿童接种,以达到预防、控制和消灭相应传染病的目的。 |
计划免疫的意义 | 对于保护儿童的健康和生命,提高人口素质,造福子孙后代,具有十分重要的意义。 |
7、抗原与抗体的概念:
(1)抗原:指能引起人体产生抗体的物质(如:细菌、病毒等病原体或异物),叫做抗原。又如:注射的“疫苗”和“类病毒”以及“移植的器官”也是属于抗原。
(2)抗体:指病原体侵入人体后,刺激淋巴细胞,淋巴细胞就产生一种抵抗该病原体
的特殊蛋白质(免疫球蛋白),叫做抗体(它存在于人体血清中)。如:患过麻疹的人,体内就产生了一种抵抗麻疹病毒的物质,这种物质就是抗体。抗体把麻疹病毒消灭后,自己则留在人体内,当新的麻疹病毒再次侵染该人体时,存
在于该人体内的抗体就会将麻疹病毒消灭掉,使患过麻疹的人以后不再患麻疹了。还有“抗病毒血清”也是属于抗体,。又如:注射疫苗后,体内就产生了相应的抗体。
①抗体的特点:a、有专一性,如:麻疹抗体只能抵抗麻疹病毒,不能抵抗天花病毒。b、一般不持久。
其原理是:抗原侵入人体 淋巴细胞 抗体 新侵入人体的病原体。
8、处方药与非处方药的区别:
名 称 | 购 买 要 求 | 服 用 | 举 例 |
处 方 药 (简称RX) | 必须凭执业医师或执业助理医师的处方才可以购买。 | 按医嘱服用 | 如:各类“抗生素” (青霉素、链霉素等) |
非处方药 (简称OTC) | 不需要凭医师的处方即可购买。 | 按所附说明服用 | 如:感冒清、朴感敏等 |
注:当人体感到不舒服时,应赶快去医院找医生诊治,不要自己乱服药,因为有些药物具有一定的毒性,俗语说:“是药三分毒”,特别是“抗生素”药物更不能随便服用,有的会产生“过敏反应 ”,所以,自己不能随便乱服药。合理用药要做到:安全、有效、经济和适当。
三、威胁人体健康的当代主要疾病:
1、心血管疾病的危害:
心血管疾病在很大程度上是完全可以控制和预防的,吸烟、高血压和高胆固醇这三个因素都与心血管疾病有关。所以,养成良好的生活习惯,即:多运动,节制糖、盐和动物脂肪的摄入,不抽烟,经常体检并在必要时调节血压等,都是预防心血管疾病的有效措施。
2、酗酒对人体健康的危害:
酒中有酒精,酒精会损害心脏和血管,引起神经衰弱、智力减退等。
3、吸烟对人体健康的危害:
烟草中含有尼古丁、一氧化碳和焦油等,会损害神经系统、降低记忆力和注意力,诱发呼吸系统疾病,长期吸烟会导致肺癌等疾病的发生。联合国已将每年的5月31日定为“世界无烟日”。毒品会损害人的大脑和心脏,影响中枢神经系统,血液循环系统和呼吸系统的功能,还会降低人体的免疫功能等,国际上把每年的6月26日定为“国际禁毒日”。吸烟、酗酒、吸毒是当今社会的“三大公害”,已成为严重威胁人类身心健康的社会问题。
考点演练
一、单选题
1.2021年元旦,我国贫困人口已经全部实现脱贫,家家户户过上了幸福美满的生活。生活富裕了,人们的生活方式发生了不小的改变。下列不属于“生活方式病”的是( )
A.新冠肺炎 B.心脑血管疾病 C.恶性肿瘤 D.糖尿病
2.安全用药要根据病人的病情、体质和药物作用适当选择药物的品种。以下不属于安全用药的是( )
A.按照医嘱服用药物
B.过期药物不能再服用
C.服用药物前认真阅读药品说明书
D.为了让病情快点好起来,可以加大用药量
3.接种新冠疫苗在预防传染病的措施中属于( )
A.研究病原体 B.控制传染 C.切断传播途径 D.保护易感人群
4.健康是人生的宝贵财富,下列属于青少年健康生活方式的是( )
A.不关注饮食卫生 B.沉迷网络,经常熬夜 C.远离烟酒,拒绝毒品
5.为了早日“抗疫”成功,全国人民积极响应政府号召,主动接种新冠疫苗,从预防传染病角度分析,接种疫苗的行为属于( )
A.控制传染 B.切断传播途径 C.保护易感人群 D.加强卫生管理
6.个人的生活习惯与行为选择能对一生的健康产生影响,下列做法不利于健康的是( )
A.坚持体育锻炼 B.长时间玩手机 C.合理平衡膳食 D.常与家人交流
7.当你发现有人在门窗紧闭的室内因煤气泄漏发生一氧化碳中毒时,首先采取的措施是( )
A.清除口鼻异物 B.用水把他泼醒
C.迅速开窗通风 D.留在室内陪伴
8.新冠疫苗研制成功后,首先给抗疫一线医护人员接种以降低感染风险,这主要是为了( )
A.控制传染 B.切断传播途径
C.杀死病原体 D.保护易感人群
9.艾滋病病毒(HIV)侵入人体免疫细胞后会瓦解免疫系统,该病毒与人类的关系是( )
A.竞争 B.共生 C.寄生 D.捕食
10.下列关于安全用药的说法中,正确的是( )
A.按医嘱服用处方药 B.非处方药可以随意服用
C.药物越贵,疗效越好 D.服药剂量越大,疗效越快
11.健康是人类永恒的主题。以下说法属于健康生活方式的是( )
A.中药无毒副作用,可经常服用
B.吸烟可以提神醒脑,提高学习效率
C.“吸毒一口,落入虎口”,应远离毒品
D.具有“OTC”标识的药物不能自行购买
12.健康的生活方式能够有效预防心血管疾病,保持心血管健康。下列说法错误的是( )
A.长期精神紧张易诱发心血管疾病
B.均衡合理的膳食能有效预防心血管疾病
C.戒烟限酒可降低冠心病的发病率
D.长期超强度的体育锻炼能促进心血管健康
二、综合题
13.在我们生活的环境中,有大量的病原体,有的人却不容易患病,这是因为人体有三道防线。请据图完成填空。
(1)图中甲乙丙丁四幅图,属于第一道防线的是____________。
(2)溶菌酶能够破坏许多种细菌的____________,也可以使病毒失活,属于第二道防线。
(3)人体的第三道防线主要是由免疫器官和____________组成。
14.加强中小学生作业、睡眠、手机、读物和体质管理(简称“五项管理”),关系学生健康成长、全面发展。根据相关生物学知识,分析回答问题。
(1)学校要布置适量的作业,保证学生有充足的睡眠,促使青少年身心健康发展。健康不仅是指没有疾病和不虚弱,而应该包括身体健康(身体上)、___________和良好的__________状态等。家长应督促孩子按时就寝不熬夜,确保睡眠时间。
(2)青少年长时间使用手机,不仅影响学习,还损害视力。长时间近距离注视屏幕,会导致眼球中________曲度增加,不能恢复原状,形成______。学校和家庭应相互配合,教育引导学生规范使用手机。
备战2023生物新中考二轮复习考点精讲精练(山东专用)专题10现代生物技术: 这是一份备战2023生物新中考二轮复习考点精讲精练(山东专用)专题10现代生物技术,文件包含备战2023生物新中考二轮复习考点精讲精练山东专用专题10现代生物技术解析版docx、备战2023生物新中考二轮复习考点精讲精练山东专用专题10现代生物技术原卷版docx等2份试卷配套教学资源,其中试卷共16页, 欢迎下载使用。
备战2023生物新中考二轮复习考点精讲精练(江苏专用)专题17人体健康: 这是一份备战2023生物新中考二轮复习考点精讲精练(江苏专用)专题17人体健康,文件包含备战2023生物新中考二轮复习考点精讲精练江苏专用专题17人体健康解析版docx、备战2023生物新中考二轮复习考点精讲精练江苏专用专题17人体健康原卷版docx等2份试卷配套教学资源,其中试卷共15页, 欢迎下载使用。
备战2023生物新中考二轮复习考点精讲精练(江苏专用)专题09人的消化系统: 这是一份备战2023生物新中考二轮复习考点精讲精练(江苏专用)专题09人的消化系统,文件包含备战2023生物新中考二轮复习考点精讲精练江苏专用专题09人的消化系统解析版docx、备战2023生物新中考二轮复习考点精讲精练江苏专用专题09人的消化系统原卷版docx等2份试卷配套教学资源,其中试卷共15页, 欢迎下载使用。

