备战2023生物新中考二轮复习考点精讲精练(山东专用)专题02生物和生物圈
展开
考点总结
一、生物与环境的相互关系:
(一)、环境(非生物因素)对生物的影响:
非生物因素 | 指阳光、温度、水分、空气、土壤、湿度等多种因素。 |
阳 光 | “光”对植物的生理和分布起着重要作用。有些植物只有在强光下才能生长得好。如:小麦、玉米等。有些植物只有在密林下层较阴暗处才能生长得好,如:人参、三七等;绿色植物要在有“光”时,才能进行光合作用。 “光”对动物的生活也有很大的影响。如:夜行性动物中的蛾类、鼠类等都在夜间活动,而绝大多数昼行性动物中的马、牛、羊等都在白天活动。 |
温 度 | 大多数的动物都生活在-2—50℃的温度范围内,如果温度过高或过低,很多动物将难以生存,温度对动物的形态及生活习性也有影响,如:动物的冬眠等。温度还与植物的分布有着密切的关系,如:山东梨和苹果只能适应在北方栽种;香焦和菠萝只能适应在南方栽种,还有,海拔高度不同的地方,植物的种类分布也不同。如:海拔高的地方主要是分布着针叶林,海拔低的地方主要是分布着阔叶林。 |
水 分 | “水”是一切生物生存之本,它影响着动、植物的生活和分布。如:沙漠中的动、植物非常稀少;而在热带雨林地区,森林茂密,动物种类繁多。 |
(二)生物与生物之间的相互影响:
生物因素 | 指影响某种生物生活的其他生物。 | |
种内关系 【指同种生物之间的关系】 | 种内竞争 | 指同种动物之间为了争夺食物、栖息场所和配偶等发生的争夺。如:两只狗为争夺食物而发生“狗咬狗的争斗”;“一山容不得二虎”等。【种内斗争有一个明显的特点:就是双方的身体很少受到致命的伤害】 |
种内互助 | 指同种生物之间的协助。如:成群的牛可以有效地对付狼群的攻击等。最典型的种内互助存在于营群体生活的动物,如:蜜蜂和蚂蚁等。 | |
种间关系【指不同种生物之间的关系】 | 捕 食 | 指一种生物以另一种生物为食的现象。如:七星瓢虫捕食蚜虫,狮子捕杀斑马,斑马吃草等。 |
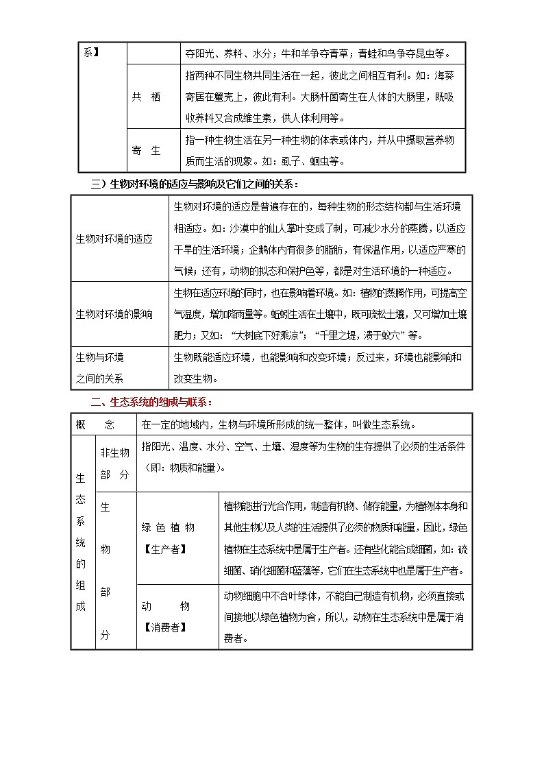
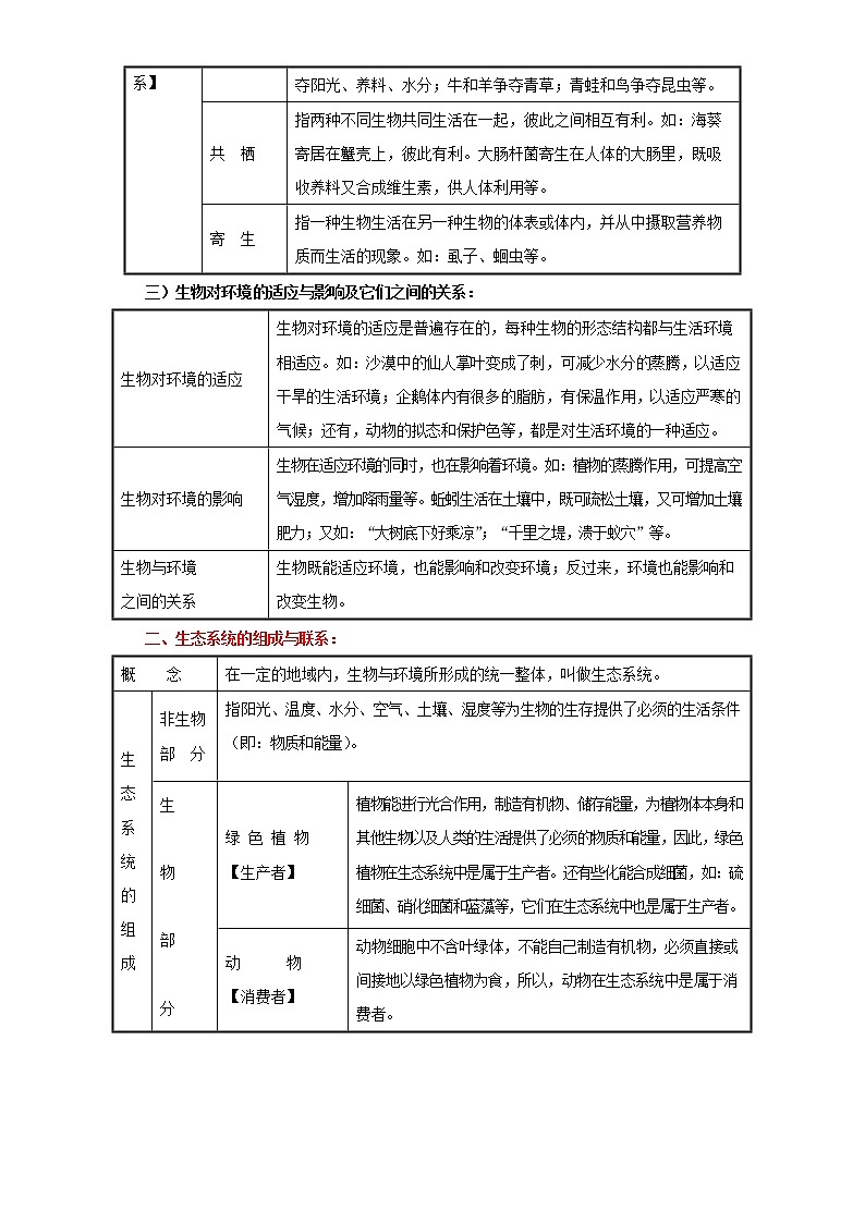
竞 争 | 指两种不同生物之间为了争夺食物,生活空间或环境中的其他条件而发生的争夺。如:在稻田中水稻与水稻;水稻与杂草之间争夺阳光、养料、水分;牛和羊争夺青草;青蛙和鸟争夺昆虫等。 | |
共 栖 | 指两种不同生物共同生活在一起,彼此之间相互有利。如:海葵寄居在蟹壳上,彼此有利。大肠杆菌寄生在人体的大肠里,既吸收养料又合成维生素,供人体利用等。 | |
寄 生 | 指一种生物生活在另一种生物的体表或体内,并从中摄取营养物质而生活的现象。如:虱子、蛔虫等。 | |
三)生物对环境的适应与影响及它们之间的关系:
生物对环境的适应 | 生物对环境的适应是普遍存在的,每种生物的形态结构都与生活环境相适应。如:沙漠中的仙人掌叶变成了刺,可减少水分的蒸腾,以适应干旱的生活环境;企鹅体内有很多的脂肪,有保温作用,以适应严寒的气候;还有,动物的拟态和保护色等,都是对生活环境的一种适应。 |
生物对环境的影响 | 生物在适应环境的同时,也在影响着环境。如:植物的蒸腾作用,可提高空气湿度,增加降雨量等。蚯蚓生活在土壤中,既可疏松土壤,又可增加土壤肥力;又如:“大树底下好乘凉”;“千里之堤,溃于蚁穴”等。 |
生物与环境 之间的关系 | 生物既能适应环境,也能影响和改变环境;反过来,环境也能影响和改变生物。 |
二、生态系统的组成与联系:
概 念 | 在一定的地域内,生物与环境所形成的统一整体,叫做生态系统。 | ||
生 态系统的组成 | 非生物部 分 | 指阳光、温度、水分、空气、土壤、湿度等为生物的生存提供了必须的生活条件(即:物质和能量)。 | |
生
物
部
分 | 绿 色 植 物 【生产者】 | 植物能进行光合作用,制造有机物、储存能量,为植物体本身和其他生物以及人类的生活提供了必须的物质和能量,因此,绿色植物在生态系统中是属于生产者。还有些化能合成细菌,如:硫细菌、硝化细菌和蓝藻等,它们在生态系统中也是属于生产者。 | |
动 物 【消费者】 | 动物细胞中不含叶绿体,不能自己制造有机物,必须直接或间接地以绿色植物为食,所以,动物在生态系统中是属于消费者。 | ||
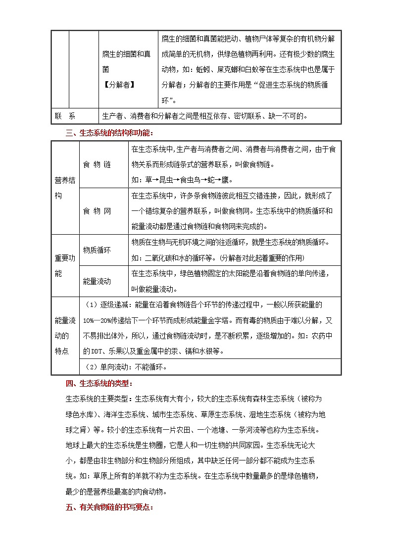
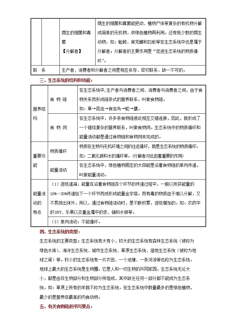
腐生的细菌和真菌 【分解者】 | 腐生的细菌和真菌能把动、植物尸体等复杂的有机物分解成简单的无机物,供绿色植物再利用。还有极少数的腐生动物,如:蚯蚓、屎克螂和白蚁等在生态系统中也是属于分解者;分解者的主要作用是“促进生态系统的物质循环”。 | ||
联 系 | 生产者、消费者和分解者之间是相互依存、密切联系、缺一不可的。 | ||
三、生态系统的结构和功能:
营养结构 | 食 物 链 | 在生态系统中,生产者与消费者之间、消费者与消费者之间,由于食物关系而形成链条式的营养联系,叫做食物链。 如:草→昆虫→食虫鸟→蛇→鹰。 |
食 物 网 | 在生态系统中,许多条食物链彼此相互交错连接,因此,就形成了一个错综复杂的营养联系,叫做食物网。生态系统中的物质循环和能量流动都是通过食物链和食物网来完成的。 | |
重要功能 | 物质循环 | 物质在生物与无机环境之间的往返循环,就是生态系统的物质循环。如:二氧化碳和水的循环等。(分解者对此起着重要的作用) |
能量流动 | 在生态系统中,绿色植物固定的太阳能是沿着食物链的单向传递,叫做能量流动。 | |
能量流动的 特点 | (1)逐级递减:能量在沿着食物链各个环节的传递过程中,一般以所获能量的10%—20%传递给下一个环节而成形成能量金字塔。而有毒的物质由于难以分解,又不易排出体外,所以,通过食物链流动时,是不断积累,逐级增加的。如:农药中的DDT、乐果以及重金属中的汞、镉和水银等。 | |
(2)单向流动:不能循环。 | ||
四、生态系统的类型:
生态系统的主要类型:生态系统有大有小,较大的生态系统有森林生态系统(被称为绿色水库)、海洋生态系统、城市生态系统、草原生态系统、湿地生态系统(被称为地球之肾)等。较小的生态系统有一片农田、一个池塘、一条河流等也称为生态系统。地球上最大的生态系统是生物圈,它是人和一切生物的共同家园。生态系统无论大小,都是由非生物部分和生物部分所组成,其中缺乏任何一部分都不能成为生态系统。如:草原上所有的羊就不称为生态系统。在生态系统中数量最多的是绿色植物,最少的是营养级最高的肉食动物。
五、有关食物链的书写要点:
1、每条食物链的起点必须是绿色植物(属于第一环节),接着是植食动物(属于第二环节),紧接着是各级肉食动物(属于第三环节),终点是营养级最高的肉食动物。
2、在食物链中,每个箭头都必须指向取食者(或捕食者)。
3、在食物链的组成成分中,不包括分解者和非生物成分,它只反映出生产者与消费者、消费者与消费者之间,由于捕食与被捕食而发生的联系。
4、数食物链时,要从起始端(绿色植物)数起,每条食物链都要数到底,不能漏数,但也不能将一个箭头看作一条食物链。
六、生态系统的稳定性:
1、生态系统稳定性的概念:
在生态系统中,生物与非生物的物质与能量之间,生物与生物之间相对平衡的状态,叫做生态系统的稳定性。
生态系统的稳定性是一种动态的,相对稳定的状态。因为生态系统的各种成分总是在不断变化的,如:有的生物出生,有的死亡,有的迁入,有的迁出等。总是在不断地变化,但这种变化只要不超出一定的限度,生态系统始终保持相对稳定的状态,这是因为生态系统内部具有自我调节的能力。由于生态系统具有自我调节的能力,所以,在生态系统中,各种生物的数量和所占的比例总是维持相对稳定的状态,这叫做生态平衡。
2、生态系统具有一定的自我调节能力:
生态系统自我调节的能力有大有小,一般地说,在生态系统中,生物的种类和数量越多,营养结构越复杂,自我调节的能力就越大;相反,生物种类和数量越少,营养结构越简单,自我调节就越小。所以,生态系统自我调节能力的大小主要取决于它自身的结构特点。(即:食物链和食物网的复杂程度)
3、生态系统稳定性的破坏:
生态系统自我调节的能力是有限度的,当外来干扰因素超过这个限度时,生态系统的自我调节能力就会丧失、导致生态系统的稳定性遭受到破坏。生态系统一旦遭到破坏,就难以恢复,甚至会对人类造成严厉的惩罚。如:在1997年,我国长江流域发生的特大洪灾就是一个真实的写照。因此,人类作为生态系统的一员,必须尊重生态规律,按生态规律办事,才能保持生态系统的稳定性,保持人与自然的和谐发展。
4、破坏生态系统稳定性的外来干扰因素:(其中人为因素是主要的)
(1)自然因素:如:火山爆发、地震、泥石流、洪水、干旱、台风、海啸等。
(2)人为因素:如:人类的生产、生活活动中,对自然资不合理的开发、利用等。
(3)不合理引种:如:我国在引进“水葫芦”物种时,没考虑到引进它的天敌,而失去了天敌的制约,结果泛滥成灾。
考点演练
一、选择题组
下图是菜生态系统中的食物网简图,请据图完成下面小题。
1.若该生态系统受到有害物质DDT污染,下列生物体内DDT含量最高的是( )
A.草 B.鹰 C.鼠
2.图中所示动物中,属于哺乳动物的是( )
A.兔和鼠 B.蛇 C.鹰
3.“山水林田湖草是生命共同体。”生态是统一的自然系统,下列有关生态系统,描述正确的是( )
A.生态系统只含有非生物成分 B.地球上各生态系统之间是孤立的
C.生物圈是地球上最大的生态系统 D.生产者、消费者构成了完整的生态系统
4.生态系统具有一定的自我调节能力。下列生态系统中,自我调节能力最强的是( )
A.农田生态系统 B.热带雨林生态系统 C.沙漠生态系统 D.草原生态系统
5.良好生态环境是最普惠的民生福祉,建设美丽中国全民在行动。下列行为,不利于保护生态环境的是( )
A.掠夺式开发与利用 B.杜绝污染物随意排放 C.生活垃圾分类回收 D.大力发展生态农业
二、单选题
6.“物竞天择,适者生存”,在自然界中动物为了适应环境,进化出多种体色。下列不属于保护色的是( )
A.小猫的体色有黑色、白色和黄色 B.螳螂的体色与周围环境颜色十分相似
C.夏天,田间青蛙的绿色花纹 D.鲫鱼的背部是深色,腹部是白色
7.在“①→蝉→螳螂→黄雀”这条食物链中,①最可能是( )
A.太阳 B.榕树 C.细菌 D.岩石
8.地球是生物赖以生存的共同家园,相关叙述错误的是( )
A.地球的任何一个地方都有生物生存
B.不同的栖息地,生活着不同的生物群体
C.生物圈具备大多数生物生存的基本条件
D.栖息地的破坏或丧失是威胁生物生存的关键因素
9.如图为某生态系统中的食物网。根据该食物网判断下列描述错误的是( )
A.该生态系统中的物质和能量是沿着食物网流动的
B.食物网中猫头鹰与蛇既有捕食关系,也有竞争关系
C.图中青蛙的体色与环境相近是对环境的适应
D.食物网中的所有生物与非生物部分一起构成生态系统
10.下图为某草原生态系统中草、田鼠、蛇、猫头鹰四种生物所含能量的关系。其中丙最可能代表( )
A.草 B.田鼠 C.蛇 D.猫头鹰
11.任何生物都只能生活在一定的环境中。下列各项属于环境影响生物的是( )
A.昆虫的体态与色彩往往巧妙地与环境融为一体
B.每天光照时间超过14小时,油菜才能形成花芽
C.莲藕的根状茎和叶柄内部有发达并相通的气腔
D.地衣能够加速岩石风化,促进地球土壤层的形成
12.绿色植物是生态系统的生产者,细菌、真菌是生态系统的分解者。下列关于绿色植物和细菌、真菌共同点的叙述,正确的是( )
A.都能利用阳光、空气中的二氧化碳、水等制造有机物
B.都能分解动植物的遗体、落叶,利用有机物中的能量
C.它们正常生活都需要土壤、空气、水分、适宜的温度
D.都是各种动物的食物来,为动物提供营养和能量
13.达州市铁山森林公园森林覆盖率高,动植物种类丰富,是市民首选的旅游胜地。达州市某校生物研学小组利用所学知识对该公园内生物与环境进行了系统研究。图一表示该公园内部分生物食物网示意图;图二表示该公园内生态系统各成分关系示意图(A、B、C、D是乙中存在捕食关系的四种生物)。下列分析正确的是( )
A.图一补充图二中的丙即可构成一个完整的生态系统
B.图二中的生物体内都具有将光能转变为化学能的能量转换器
C.图二所含的食物链中的能量循环流动,物质逐级递减
D.若图二中包含图一中含食虫鸟的一条食物链,则图二中C代表的生物是蛇
三、综合题
14.基塘农业是珠江三角洲平原上的居民将低洼易有洪患之处挖成池塘饲养鱼类,挖出的塘泥堆于周围,称为“基堤”,基堤上种植桑树就叫桑基鱼塘,基堤上种植甘蔗就叫蔗基鱼塘,其生产过程如图所示,请据图回答下列问题:
(1)上图可视为一个小型生态系统,该生态系统由______和______两部分组成,该生态系统中连接生命世界和无机环境不可缺少的成分有____________。
(2)上图所示生态系统中桑树、甘蔗属于______营养级。在食物链(浮游植物→浮游动物→虾→鱼)中,鱼属于______级消费者。
(3)基塘生态系统中,由于实现了对能量的多级利用,从而大大提高了能量的____________。
四、实验探究题
15.实验探究
下表为某校生物兴趣小组探究“小型生态系统中动物数量和植物数量关系”的实验数据。实验用具:有盖玻璃瓶(无色透明)、小鱼、水草、沙子(含少量淤泥)、经纱布过滤的池水。五个生态瓶均放在实验室窗台上,并使它们所处环境中的非生物因素基本相同。请分析数据并回答问题。
编号 | 小鱼(条) | 水草(棵) | 实验结果 |
生态瓶1号 | 5 | 0 | 小鱼当天下午和晚上相继死亡 |
生态瓶2号 | 5 | 3 | 小鱼第2天上午死亡3条,第2天下午死亡2条 |
生态瓶3号 | 5 | 5 | 小鱼存活3天半 |
生态瓶4号 | 5 | 10 | 小鱼存活6天半 |
生态瓶5号 | 5 | 15 | 小鱼存活9天 |
(1)生态瓶2-5号均可以看作是一个小型生态系统,其中分解者是______.
(2)此探究实验的变量是______,由生态瓶1-5的实验结果可以看出:小鱼数量相同的情况下,______。
(3)分析实验数据可得出结论:通常情况下,在一个生态系统中动物数量一般______植物数量。随着动物摄食的过程,食物中的______就流入动物体内。
五、资料分析题
16.稻是世界第一大粮食作物,世界上有一半的人口以稻米为主食。阅读下列与水稻有关的资料,回答问题。
资料一:“共和国勋章”获得者、“杂交水稻之父”袁隆平(1930—2021),利用野生水稻与普通栽培水稻多次杂交,培育出产量很高的杂交水稻新品种,创造了巨大的社会效益和经济效益。2020年6月,由袁隆平院士领衔的科研团队又在耐盐碱水稻(俗称海水稻)研究方面取得了新突破。杂交海水稻的研究是未来杂交水稻研究的重要方向之一,该技术成功后,将使我国大片荒芜的盐碱地变成粮仓。
资料二:水稻螟虫是水稻生长过程中常见的害虫,其一生分为卵、幼虫、蛹和成虫四个时期。水稻螟虫的主要天敌为青蛙,在水稻种植过程中可利用稻田养蛙,实现蛙稻共生,一举两得,提高综合收益。
资料三:2021年长春市水稻种植面积达到19万公顷,是全市种植面积排名第二的粮食作物。由于昼夜温差大,且为一季稻(一年一熟),因而我市稻米素以品质佳而著称。近年来,我市组织开发利用农业资,尝试破解制约水稻绿色生产的发展瓶颈,如利用稻秆还田技术,将处理后的稻秆全部还田,从而增加了土壤肥力。
(1)野生水稻与普通栽培水稻杂交后产生的子代水稻产量很高,这种亲子代之间的差异称为___________。
(2)运用杂交技术培育海水稻,这是利用了生物多样性中的___________的多样性。
(3)由资料二可知,水稻螟虫的发育属于变态发育中的___________。
(4)请利用资料二中的信息,写出一条食物链:___________。
备战2023生物新中考二轮复习考点精讲精练(山东专用)专题10现代生物技术: 这是一份备战2023生物新中考二轮复习考点精讲精练(山东专用)专题10现代生物技术,文件包含备战2023生物新中考二轮复习考点精讲精练山东专用专题10现代生物技术解析版docx、备战2023生物新中考二轮复习考点精讲精练山东专用专题10现代生物技术原卷版docx等2份试卷配套教学资源,其中试卷共16页, 欢迎下载使用。
备战2023生物新中考二轮复习考点精讲精练(山东专用)专题09健康的生活: 这是一份备战2023生物新中考二轮复习考点精讲精练(山东专用)专题09健康的生活,文件包含备战2023生物新中考二轮复习考点精讲精练山东专用专题09健康的生活解析版docx、备战2023生物新中考二轮复习考点精讲精练山东专用专题09健康的生活原卷版docx等2份试卷配套教学资源,其中试卷共19页, 欢迎下载使用。
备战2023生物新中考二轮复习考点精讲精练(山东专用)专题07动物的运动和行为: 这是一份备战2023生物新中考二轮复习考点精讲精练(山东专用)专题07动物的运动和行为,文件包含备战2023生物新中考二轮复习考点精讲精练山东专用专题07动物的运动和行为解析版docx、备战2023生物新中考二轮复习考点精讲精练山东专用专题07动物的运动和行为原卷版docx等2份试卷配套教学资源,其中试卷共20页, 欢迎下载使用。

